Click here to close Hello! We notice that you are using Internet Explorer, which is not supported by Xenbase and may cause the site to display incorrectly. We suggest using a current version of Chrome, FireFox, or Safari.

Profile Publications (8)
XB-PERS-1244

Publications By Peter D Calvert

???pagination.result.count???

???pagination.result.page??? 1


Mechanisms of amphibian arrestin 1 self-association and dynamic distribution in retinal photoreceptors., Barnes CL, Salom D, Namitz KEW, Smith WC, Knutson BA, Cosgrove MS, Kiser PD, Calvert PD., J Biol Chem. December 5, 2024; 300 (12): 107966.   


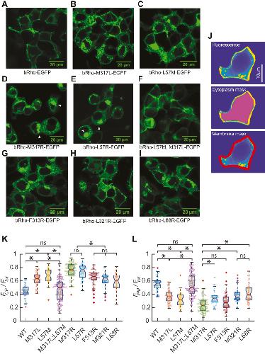
Hydrophobic interaction between the TM1 and H8 is essential for rhodopsin trafficking to vertebrate photoreceptor outer segments., Verma DK, Malhotra H, Woellert T, Calvert PD., J Biol Chem. December 2, 2023; 299 (12): 105412.   


An intrinsic compartmentalization code for peripheral membrane proteins in photoreceptor neurons., Maza NA, Schiesser WE, Calvert PD., J Cell Biol. November 4, 2019; 218 (11): 3753-3772.   


Regulation of rhodopsin-eGFP distribution in transgenic xenopus rod outer segments by light., Haeri M, Calvert PD, Solessio E, Pugh EN, Knox BE., PLoS One. January 1, 2013; 8 (11): e80059.   


Impact of signaling microcompartment geometry on GPCR dynamics in live retinal photoreceptors., Najafi M, Haeri M, Knox BE, Schiesser WE, Calvert PD., J Gen Physiol. September 1, 2012; 140 (3): 249-66.   


Steric volume exclusion sets soluble protein concentrations in photoreceptor sensory cilia., Najafi M, Maza NA, Calvert PD., Proc Natl Acad Sci U S A. January 3, 2012; 109 (1): 203-8.


Diffusion of a soluble protein, photoactivatable GFP, through a sensory cilium., Calvert PD, Schiesser WE, Pugh EN., J Gen Physiol. March 1, 2010; 135 (3): 173-96.   


Quantification of the cytoplasmic spaces of living cells with EGFP reveals arrestin-EGFP to be in disequilibrium in dark adapted rod photoreceptors., Peet JA, Bragin A, Calvert PD, Nikonov SS, Mani S, Zhao X, Besharse JC, Pierce EA, Knox BE, Pugh EN., J Cell Sci. June 15, 2004; 117 (Pt 14): 3049-59.   

???pagination.result.page??? 1