Click here to close
Hello! We notice that you are using Internet Explorer, which is not supported by Xenbase and may cause the site to display incorrectly.
We suggest using a current version of Chrome,
FireFox, or Safari.
Nucleic Acids Res
2008 Feb 01;363:1037-49. doi: 10.1093/nar/gkm1120.
Show Gene links
Show Anatomy links
Role of poly (A) tail as an identity element for mRNA nuclear export.
Fuke H
,
Ohno M
.
???displayArticle.abstract???
Different RNA species are rigorously discriminated and exported by distinct export factors, but this discrimination mechanism remains largely unknown. We previously showed, by RNA microinjection experiments, that intronless mRNAs are discriminated from U snRNAs based on their difference in RNA length. However, it was unclear how they are discriminated in the natural situation in which their nascent transcripts emerge progressively during transcription. We hypothesized that transcription from the corresponding promoters is important for this discrimination. Here we show that contrary to our hypothesis, the discrimination process was not significantly influenced by whether transcription occurred from an mRNA- versus a U snRNA-type promoter. Rather, the features of transcribed RNAs determined the RNA identity, consistent with our previous results of RNA microinjection. Moreover, we found that the poly (A) tail can function as an identity element for mRNA export. The presence of a poly (A) tail of an appropriate length committed otherwise short Pol II transcripts to the mRNA export pathway in a dominant manner, indicating that the poly (A) tail either contributes to increasing the RNA length or functions as a platform to recruit mRNA export factors. Our results reveal a novel function of the poly (A) tail in mRNA export.
Figure 1. Effect of RNA length on RNA export in the transcription-coupled system (I). (A) Diagram of the DNA constructs. Human β-globin cDNA fragments of various lengths were inserted into the XhoI site of the U1ΔSm gene. (B) The plasmids harboring the U1ΔSm genes with or without the insertion of cDNA fragments of various lengths (50–300 nt) were microinjected into the nucleus of Xenopus oocytes, with 17 ng/oocyte of either wild-type (WT) or mutant (mut) CTE, and the nucleocytoplasmic distribution of the transcripts was analyzed by northern blotting of nuclear (N) and cytoplasmic (C) RNA fractions after 4 h. The distribution of endogenous U6 snRNA (U6) and 5.8S rRNA (5.8S) was also analyzed by northern blotting to verify the efficacy of the nucleocytoplasmic fractionation. (C) Quantitation of RNA export inhibition by CTE WT from the experiments as in B. Average inhibition and standard deviation were calculated (with CTE mut taken as standard) from three independent experiments. (D) Plasmids harboring the U1ΔSm genes with or without the insertion of the cDNA fragments of 50 or 300 nt were microinjected into the nucleus, with 4.1 ng/oocyte of the PHAXΔNES protein (+) or buffer (−), and export of the transcripts was examined as in B, except that RNA was isolated 3 h after injection. (E) Quantitation of RNA export inhibition by PHAXΔNES from the experiments as in D. Average inhibition and standard deviation were calculated (with buffer taken as standard) from three independent experiments.
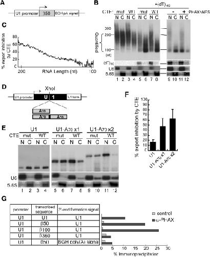
Figure 2. Effect of RNA length on RNA export in the transcription-coupled system (II). (A) Diagram of the DNA constructs. Human β-globin cDNA fragments of various lengths were cloned between the promoter and terminator of the U1 gene. The U1ΔSm gene was also used as a control. (B) Export of the transcripts produced from the microinjected plasmids harboring the cDNA fragments of various lengths (50–360 nt) between the promoter and terminator of the U1 gene was analyzed as in Figure 1B. The U1ΔSm gene was also used as a control. The bands indicated by the asterisk correspond to the 360-nt transcript whose 3′-end was properly formed. (C) Quantitation of RNA export inhibition by CTE WT from the experiments like that shown in B. Since the β360 construct produced multiple bands for unknown reason, the bands near the expected size were quantified (B, asterisk). (D) Export of the transcripts produced from the microinjected plasmids harboring the cDNA fragments of 50 or 360 nt between the promoter and terminator of the U1 gene was analyzed as in Figure 1D. The U1ΔSm gene was also used as a control. The bands indicated by the asterisk correspond to the 360-nt transcript whose 3′-end was properly formed. (E) Quantitation of RNA export inhibition by PHAXΔNES from the experiments like that shown in D. Since the β360 construct produced multiple bands, the bands near the expected size were quantified (D, asterisk). (F) Similar experiments to those in C and E except that cDNA fragments from the DHFR gene instead of the β-globin gene were used.
Figure 3. Effect of RNA length on RNA export in the transcription-coupled system (III). (A) Diagram of the DNA constructs. One to three copies of a 100-nt DNA fragment from the DHFR gene were cloned between the promoter and terminator of the U1 gene. The U1ΔSm gene was also used as a control. (B) Export of the transcripts produced from the microinjected plasmids harboring 1–3 copies of a 100-nt DNA fragment from the DHFR gene between the promoter and terminator of the U1 gene was analyzed as in Figure 1B. The U1ΔSm gene was also used as a control. (C) Quantitation of RNA export inhibition by CTE WT from the experiments like that shown in B. (D) Export of the transcripts produced from the microinjected plasmids as in B was analyzed as in Figure 1D. The U1ΔSm gene was also used as a control. (E) Quantitation of RNA export inhibition by PHAXΔNES from the experiments like that shown in D.
Figure 4. Effect of transcription from the CMV promoter on RNA export. (A) Diagram of the DNA constructs. Human β-globin cDNA fragments of various lengths or the U1ΔSm sequence were cloned between the CMV promoter and U1 terminator. The U1ΔSm gene was also used as a control. (B) Export of the transcripts produced from the microinjected plasmids harboring the cDNA fragments of various lengths (50–360 nt) or the U1ΔSm sequence between the CMV promoter and the U1 terminator was analyzed as in Figure 1B. The U1ΔSm gene was also used as a control. The bands indicated by the asterisk correspond to the 360 nt transcript whose 3′-end was properly formed. (C) Quantitation of RNA export inhibition by CTE WT from experiments like those shown in B. Since the β360 construct produced multiple bands for unknown reason, the bands near the expected size were quantified (B, asterisk). (D) Export of the transcripts produced from the microinjected plasmids harboring the cDNA fragments of 50 or 360 nt or the U1ΔSm sequence between the CMV promoter and the U1 terminator was analyzed as in Figure 1D. The U1ΔSm gene was also used as a control. The bands shown by the asterisk correspond to the 360 nt transcript whose 3′-end was properly formed. (E) Quantitation of RNA export inhibition by PHAXΔNES from the experiment shown in D. Since the β360 construct produced multiple bands, the bands near the expected size were quantified (D, asterisk).
Figure 5. Effect of transcription from an mRNA transcription unit on RNA export. (A) Diagram of the DNA constructs. Human β-globin cDNA fragments of various lengths were cloned between the CMV promoter and the poly (A) signal from the bovine growth hormone (BGH) gene. The U1ΔSm gene was also used as a control. (B) Export of the transcripts produced from the microinjected plasmids harboring the cDNA fragments of various lengths (50–360 nt) between the CMV promoter and the BGH poly (A) signal was analyzed as in Figure 1B. Only the polyadenylated transcripts were visualized (see ‘Materials and Methods’ section). (C) The transcript from the plasmid harboring the U1ΔSm gene was analyzed as a control as in Figure 1B. (D) Quantitation of B and C.
Figure 6. Effect of 3′-end processing signals on RNA export. Export of the transcripts produced from the plasmids harboring the β-globin 50-nt cDNA fragment between the CMV promoter and the U1 terminator (panel A) or between the U1 promoter and the BGH poly (A) signal (panel B), or from the plasmid harboring the U5 snRNA sequence between the U1 promoter and the BGH poly (A) signal (panel C) was analyzed as in Figure 5.
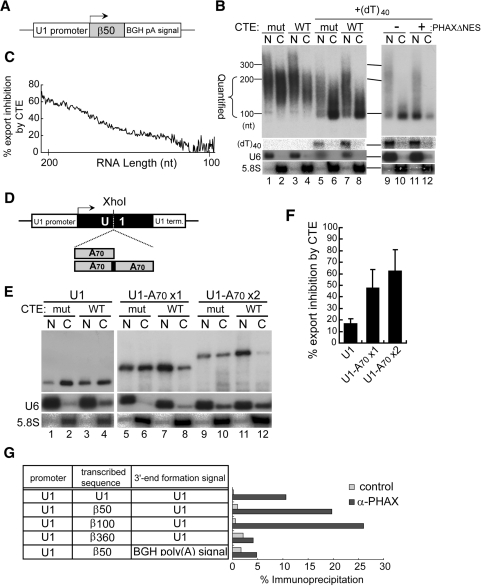
Figure 7. Effect of poly (A) tail length on RNA export. (A) Diagram of the DNA construct as in Figure 6B is shown. (B) Effect of CTE and PHAXΔNES on export of the transcript from the plasmid was analyzed. For lanes 5–12, 0.8 pmol/oocyte of (dT)40 was coinjected with the plasmid. RNA length markers are shown on the left. The range of RNA length quantified in C is marked. (C) The RNA export inhibition by CTE observed in B, lanes 1–4, was calculated and plotted as a function of RNA length in the marked range in B. (D) One or two copies of a DNA fragment containing 70-nt poly (A) sequence were inserted into the XhoI site of the U1ΔSm gene. (E) Effect of CTE on export of the transcripts from the plasmids was analyzed. (F) Quantitation of RNA export inhibition by CTE from the experiments like that shown in E. (G) Various DNA constructs indicated in the table were microinjected into the nucleus of Xenopus oocytes. The nuclear fraction was prepared after 3 h, and immunoprecipitation was performed with either anti-PHAX antibody (α-PHAX) or anti-mouse IgG antibody (control). The co-precipitated RNA was recovered and analyzed by real-time RT-PCR. The efficiency of immunoprecipitation by each antibody is shown on the right.
Abruzzi,
Biochemical analysis of TREX complex recruitment to intronless and intron-containing yeast genes.
2004, Pubmed
Abruzzi,
Biochemical analysis of TREX complex recruitment to intronless and intron-containing yeast genes.
2004,
Pubmed
Baillat,
Integrator, a multiprotein mediator of small nuclear RNA processing, associates with the C-terminal repeat of RNA polymerase II.
2005,
Pubmed
Bentley,
Rules of engagement: co-transcriptional recruitment of pre-mRNA processing factors.
2005,
Pubmed
Brune,
Yeast poly(A)-binding protein Pab1 shuttles between the nucleus and the cytoplasm and functions in mRNA export.
2005,
Pubmed
Calvo,
Strange bedfellows: polyadenylation factors at the promoter.
2003,
Pubmed
Cazenave,
Characterization and subcellular localization of ribonuclease H activities from Xenopus laevis oocytes.
1994,
Pubmed
,
Xenbase
Chekanova,
Evidence that poly(A) binding protein has an evolutionarily conserved function in facilitating mRNA biogenesis and export.
2003,
Pubmed
Cheng,
Human mRNA export machinery recruited to the 5' end of mRNA.
2006,
Pubmed
Cullen,
Nuclear RNA export.
2003,
Pubmed
Dahlberg,
The human U1 snRNA promoter and enhancer do not direct synthesis of messenger RNA.
1988,
Pubmed
Das,
SR proteins function in coupling RNAP II transcription to pre-mRNA splicing.
2007,
Pubmed
de Vegvar,
3' end formation of U1 snRNA precursors is coupled to transcription from snRNA promoters.
1986,
Pubmed
Dower,
A synthetic A tail rescues yeast nuclear accumulation of a ribozyme-terminated transcript.
2004,
Pubmed
Dunn,
Yeast poly(A)-binding protein, Pab1, and PAN, a poly(A) nuclease complex recruited by Pab1, connect mRNA biogenesis to export.
2005,
Pubmed
Fornerod,
CRM1 is an export receptor for leucine-rich nuclear export signals.
1997,
Pubmed
,
Xenbase
Fukuda,
CRM1 is responsible for intracellular transport mediated by the nuclear export signal.
1997,
Pubmed
,
Xenbase
Green,
The C-terminal domain of myosin-like protein 1 (Mlp1p) is a docking site for heterogeneous nuclear ribonucleoproteins that are required for mRNA export.
2003,
Pubmed
Grüter,
TAP, the human homolog of Mex67p, mediates CTE-dependent RNA export from the nucleus.
1998,
Pubmed
,
Xenbase
Hamm,
Monomethylated cap structures facilitate RNA export from the nucleus.
1990,
Pubmed
,
Xenbase
Hector,
Dual requirement for yeast hnRNP Nab2p in mRNA poly(A) tail length control and nuclear export.
2002,
Pubmed
Hernandez,
Small nuclear RNA genes: a model system to study fundamental mechanisms of transcription.
2001,
Pubmed
Hernandez,
Formation of the 3' end of U1 snRNA requires compatible snRNA promoter elements.
1986,
Pubmed
Huang,
Splicing factors SRp20 and 9G8 promote the nucleocytoplasmic export of mRNA.
2001,
Pubmed
,
Xenbase
Huang,
SR splicing factors serve as adapter proteins for TAP-dependent mRNA export.
2003,
Pubmed
,
Xenbase
Huang,
A molecular link between SR protein dephosphorylation and mRNA export.
2004,
Pubmed
Izaurralde,
A cap-binding protein complex mediating U snRNA export.
1995,
Pubmed
,
Xenbase
Jarmolowski,
Nuclear export of different classes of RNA is mediated by specific factors.
1994,
Pubmed
,
Xenbase
Jensen,
Early formation of mRNP: license for export or quality control?
2003,
Pubmed
Jin,
Tap and NXT promote translation of unspliced mRNA.
2003,
Pubmed
Katahira,
The Mex67p-mediated nuclear mRNA export pathway is conserved from yeast to human.
1999,
Pubmed
Kataoka,
Identification of the factors that interact with NCBP, an 80 kDa nuclear cap binding protein.
1995,
Pubmed
Kim,
The Y14 protein communicates to the cytoplasm the position of exon-exon junctions.
2001,
Pubmed
,
Xenbase
Komeili,
New perspectives on nuclear transport.
2001,
Pubmed
Kuersten,
NXF-2, REF-1, and REF-2 affect the choice of nuclear export pathway for tra-2 mRNA in C. elegans.
2004,
Pubmed
Kühn,
Structure and function of poly(A) binding proteins.
2004,
Pubmed
Lai,
Hypophosphorylated ASF/SF2 binds TAP and is present in messenger ribonucleoproteins.
2004,
Pubmed
Le Hir,
The spliceosome deposits multiple proteins 20-24 nucleotides upstream of mRNA exon-exon junctions.
2000,
Pubmed
,
Xenbase
Listerman,
Cotranscriptional coupling of splicing factor recruitment and precursor messenger RNA splicing in mammalian cells.
2006,
Pubmed
Mangus,
Poly(A)-binding proteins: multifunctional scaffolds for the post-transcriptional control of gene expression.
2003,
Pubmed
Masuda,
Recruitment of the human TREX complex to mRNA during splicing.
2005,
Pubmed
Masuyama,
RNA length defines RNA export pathway.
2004,
Pubmed
,
Xenbase
Masuyama,
SR proteins preferentially associate with mRNAs in the nucleus and facilitate their export to the cytoplasm.
2004,
Pubmed
,
Xenbase
Nojima,
The interaction between cap-binding complex and RNA export factor is required for intronless mRNA export.
2007,
Pubmed
Nott,
Splicing enhances translation in mammalian cells: an additional function of the exon junction complex.
2004,
Pubmed
,
Xenbase
Ohno,
PHAX, a mediator of U snRNA nuclear export whose activity is regulated by phosphorylation.
2000,
Pubmed
,
Xenbase
Ohno,
Identity elements used in export of mRNAs.
2002,
Pubmed
,
Xenbase
Ohno,
A nuclear cap binding protein from HeLa cells.
1990,
Pubmed
Proudfoot,
New perspectives on connecting messenger RNA 3' end formation to transcription.
2004,
Pubmed
Rodrigues,
REF proteins mediate the export of spliced and unspliced mRNAs from the nucleus.
2001,
Pubmed
,
Xenbase
Saavedra,
The simian retrovirus-1 constitutive transport element, unlike the HIV-1 RRE, uses factors required for cellular mRNA export.
1997,
Pubmed
,
Xenbase
Saguez,
Formation of export-competent mRNP: escaping nuclear destruction.
2005,
Pubmed
Segref,
Mex67p, a novel factor for nuclear mRNA export, binds to both poly(A)+ RNA and nuclear pores.
1997,
Pubmed
Sommer,
Quality control of messenger ribonucleoprotein particles in the nucleus and at the pore.
2005,
Pubmed
Stade,
Exportin 1 (Crm1p) is an essential nuclear export factor.
1997,
Pubmed
Strässer,
Yra1p, a conserved nuclear RNA-binding protein, interacts directly with Mex67p and is required for mRNA export.
2000,
Pubmed
Strässer,
TREX is a conserved complex coupling transcription with messenger RNA export.
2002,
Pubmed
Stutz,
REF, an evolutionary conserved family of hnRNP-like proteins, interacts with TAP/Mex67p and participates in mRNA nuclear export.
2000,
Pubmed
,
Xenbase
Suntharalingam,
Nuclear export of the yeast mRNA-binding protein Nab2 is linked to a direct interaction with Gfd1 and to Gle1 function.
2004,
Pubmed
Thakurta,
Schizosaccharomyces pombe spPABP, a homologue of Saccharomyces cerevisiae Pab1p, is a non-essential, shuttling protein that facilitates mRNA export.
2002,
Pubmed
Tran,
Dynamic nuclear pore complexes: life on the edge.
2006,
Pubmed
Uguen,
The 3' ends of human pre-snRNAs are produced by RNA polymerase II CTD-dependent RNA processing.
2003,
Pubmed
Wiegand,
Exon junction complexes mediate the enhancing effect of splicing on mRNA expression.
2003,
Pubmed
Will,
Spliceosomal UsnRNP biogenesis, structure and function.
2001,
Pubmed
Zhou,
The protein Aly links pre-messenger-RNA splicing to nuclear export in metazoans.
2000,
Pubmed