|
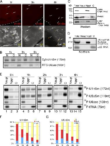
Figure 1. Transport of Cy3-labeled U1δSm RNA microinjected into the Xenopus oocyte nuclei. (A) In vitroâtranscribed Cy3-labeled m7G-capped U1δSm RNA was microinjected into Xenopus oocyte nuclei that had been cytoplasmically preinjected with Cy5-labeled U7 RNA as a marker of Cajal Bodies 12 h earlier. The nuclei were manually isolated under mineral oil at 1 (left), 3 (middle), and 6 h (right) after injection. The nuclei were observed by fluorescent microscopy as described in Materials and methods. Red, Cy3-U1δSm; yellow, Cy5-U7. The arrows and the dotted lines represent Cajal bodies and the nuclear envelope, respectively. Bars, 20 µm. (B) A mixture of in vitroâtranscribed Cy3-labeled U1δSm and FITC-labeled U6δss RNAs was microinjected into the Xenopus oocyte nuclei. RNA was extracted from nuclear (N) and cytoplasmic (C) fractions 1, 3, and 6 h after microinjection and analyzed by 8% denaturating PAGE followed by Typhoon scan. (C) Xenopus oocytes were fractionated into Nsup, Nppt, and cyctoplasmic fractions as described in Materials and methods. Western blotting was performed with total oocyte (total), Nsup, Nppt, and cytoplasmic fractions using antibodies against coilin, PHAX, and U2Bâ. Each lane was loaded with materials from 2.5 oocytes. (D) Northern blotting was performed with RNA prepared from total, Nsup, Nppt, and cytoplasmic fractions using probes against U3 snoRNA and 5.8S rRNA. Each lane was loaded with RNA from 2.5 oocytes. nt, nucleotide. (E) A mixture of 32P-labeled m7G-capped U1δSm, m7G-capped U5δSm, U6δss, and initiator methionyl tRNA was injected into the nucleus of Xenopus oocytes. RNA was extracted from Nsup, Nppt, and cytoplasmic fractions immediately at 0 (lanes 1â3) 1 (lanes 4â6), 2 (lanes 7â9), 3 (lanes 10â12), and 6 h (lanes 13â15) after microinjection and analyzed by 8% denaturating PAGE followed by autoradiography. (F and G) Quantification of the radioactivity of U1 and U5 bands in E, respectively. Yellow, C fraction; red, Nsup fraction; blue, Nppt fraction. Black lines indicate that intervening lanes have been spliced out.
|
|
Figure 2. Effect of anti-PHAX antibody on the distribution of injected U snRNA precursors. (A) A mixture of 32P-labeled m7G-capped U1δSm, m7G-capped U5δSm, and U6δss was injected into the nucleus of Xenopus oocytes either alone (lanes 1â6) or together with 0.42 µg/oocyte WGA (lanes 7â9), 33 ng/oocyte control (ctr) IgG (lanes 10â12), or anti-PHAX antibody (lanes 13â15), WGA and control IgG (lanes 16â18), or WGA and anti-PHAX antibody (lanes 19â21). RNA was extracted and analyzed as in Fig.1 E at 0 and 2 h after injection. C, cytoplasmic fraction. (B) A 32P-labeled m7G-capped U1δSm was incubated either alone (lane 1) or together with 1 µM recombinant CBC (lane 2), 1 µM of each recombinant CBC and PHAX (lane 3), or CBC and PHAX and affinity-purified anti-PHAX antibody (lane 4) for 20 min at 25°C. The samples were fractionated by native 6% PAGE followed by autoradiography. Free RNA and major complexes are indicated on the right. Black lines indicate that intervening lanes have been spliced out. (C and D) The radioactivity of the bands of U1δSm and U5δSm RNAs, respectively, was quantified from three independent experiments as in A, and the ratio of the Nppt signal against the nuclear fraction total (Nppt + Nsup) signal was calculated. The means and standard deviations for WGA alone, WGA + control, IgG, and WGA + anti-PHAX antibody are shown. (E) The distribution of Cy3-labed m7G-capped U1δSm RNA was analyzed as in Fig.1 A at 2 h after microinjection in the presence of WGA + affinity-purified anti-PHAX antibody (right) or WGA + control (control) IgG (left). Bars, 20 µm.
|
|
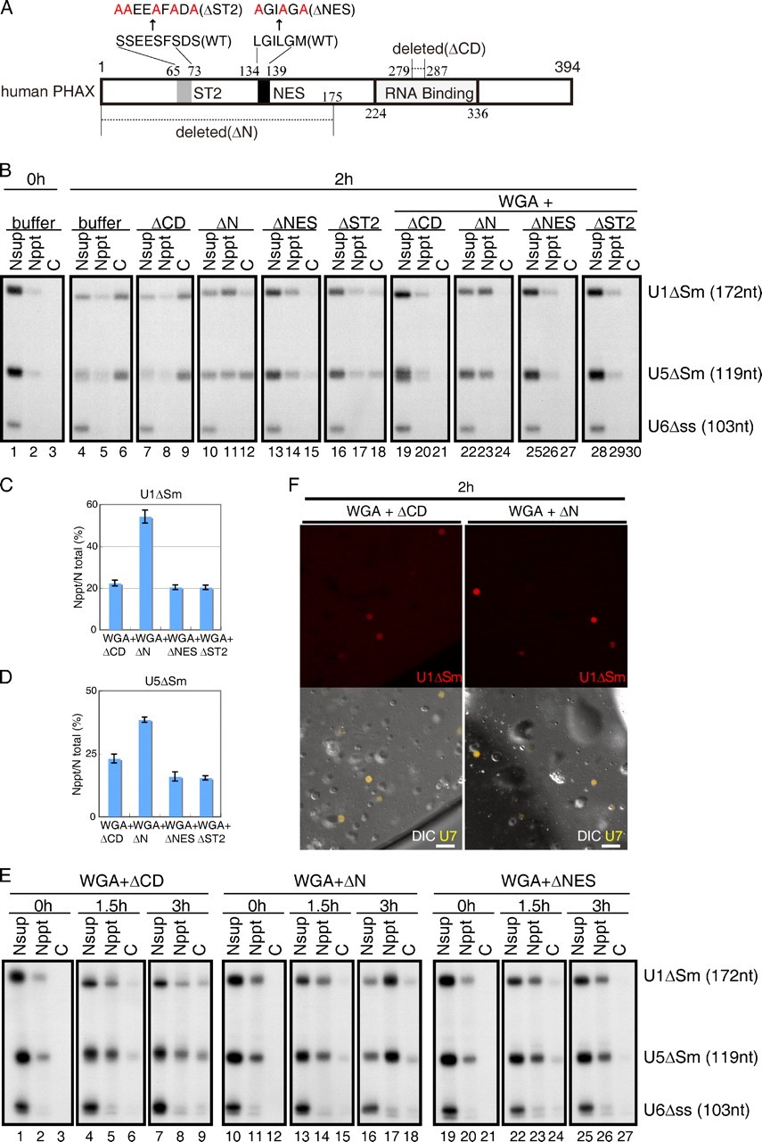
Figure 3. Effect of PHAX mutant proteins on the distribution of injected U snRNA precursors. (A) Schematic representation of the domain structures of human PHAX protein and the features of the PHAX mutants used in this study. The numbers represent the amino acid numbers of the PHAX protein. WT, wild type. (B) The same mixture of 32P-labeled RNAs as in Fig. 2 A was injected into the nuclei of Xenopus oocytes either alone (lanes 1â6) or together with 25 ng/oocyte of recombinant PHAXδCD (δCD; lanes 7â9), PHAXδN (δN; lanes 10â12), PHAXδNES (δNES; lanes 13â15), PHAXδST2 (δST2; lanes 16â18), WGA and δCD (lanes 19â21), WGA and δN (lanes 22â24), WGA and δNES (lanes 25â27), or WGA and δST2 (lanes 28â30). RNA was analyzed as in Fig. 2 A. (C and D) The ratio of the Nppt signal against the nuclear fraction total signal of U1δSm and U5δSm, respectively, was calculated from three independent experiments as in A. The means and standard deviations for WGA + δCD, WGA + δN, WGA + δNES, and WGA + δST2 are shown. (E) The same RNA mixture was injected with either WGA + δCD (lanes 1â9), WGA + δN (lanes 10â18), or WGA + δNES (lanes 19â27). RNA was analyzed at 0, 1.5, and 3 h as in (A). (F) The distribution of Cy3-labeled m7G-capped U1δSm RNA was analyzed as in Fig. 1 A at 2 h after microinjection in the presence of WGA + δN (right) or WGA + δCD (left). C, cytoplasmic fraction. Bars, 20 µm.
|
|
Figure 4. Effect of CRM1 inhibition on the distribution of injected U snRNA precursors. (A) The same mixture of 32P-labeled RNAs as in Fig. 2 A was injected into the nuclei of Xenopus oocytes either alone (lanes 1–6) or together with ΔCD (lanes 7–9), ΔN (lanes 10–12), 0.3 µg/oocyte BSAmut (lanes 13–15), BSAmut + ΔCD (lanes 16–18), BSAmut + ΔN (lanes 19–21), 0.3 µg/oocyte BSA-NES (lanes 22–24), BSA-NES + ΔCD (lanes 25–27), or BSA-NES + ΔN (lanes 28–30). RNA was analyzed as in Fig. 2 A. (B and C) The ratio of the Nppt signal against the nuclear fraction total signal of U1ΔSm and U5ΔSm, respectively, was calculated from three independent experiments as in A. The means and standard deviations for BSA-NES alone, BSA-NES + ΔCD, and BSA-NES + ΔN are shown. C, cytoplasmic fraction.
|
|
Figure 5. Effect of the inhibitors on the distribution of in vivo–transcribed U snRNAs. A mixture of the plasmids harboring the U1ΔSm and U2ΔSm genes was microinjected into the nuclei of Xenopus oocytes either alone (lanes 1–3) or together with control (ctr) IgG (lanes 4–6), anti-PHAX antibody (lanes 7–9), ΔCD protein (lanes 10–12), ΔN protein (lanes 13–15), or ΔNES protein (lanes 16–18), and the nucleocytoplasmic distribution of the transcripts was analyzed by Northern blotting of the Nsup, Nppt, and cytoplasmic (C) RNA fractions after 1.5 h. Black lines indicate that intervening lanes have been spliced out. (B and C) The ratio of the Nppt signal against the nuclear fraction total signal of U1ΔSm and U2ΔSm, respectively, was calculated from three independent experiments as in A. The means and the standard deviations for WGA+ctr IgG, WGA+anti-PHAX antibody, WGA+ΔCD, WGA+ΔN, and WGA+ΔNES are shown.
|
|
Figure 6. Model for the transport of U snRNA from genes to cytoplasm. See Results for details.
|