Click here to close
Hello! We notice that you are using Internet Explorer, which is not supported by Xenbase and may cause the site to display incorrectly.
We suggest using a current version of Chrome,
FireFox, or Safari.
PLoS One
2011 Jan 01;68:e23872. doi: 10.1371/journal.pone.0023872.
Show Gene links
Show Anatomy links
Dynamic regulation of Oct1 during mitosis by phosphorylation and ubiquitination.
Kang J
,
Goodman B
,
Zheng Y
,
Tantin D
.
???displayArticle.abstract???
BACKGROUND: Transcription factor Oct1 regulates multiple cellular processes. It is known to be phosphorylated during the cell cycle and by stress, however the upstream kinases and downstream consequences are not well understood. One of these modified forms, phosphorylated at S335, lacks the ability to bind DNA. Other modification states besides phosphorylation have not been described.
METHODOLOGY/PRINCIPAL FINDINGS: We show that Oct1 is phosphorylated at S335 in the Oct1 DNA binding domain during M-phase by the NIMA-related kinase Nek6. Phospho-Oct1 is also ubiquitinated. Phosphorylation excludes Oct1 from mitotic chromatin. Instead, Oct1(pS335) concentrates at centrosomes, mitotic spindle poles, kinetochores and the midbody. Oct1 siRNA knockdown diminishes the signal at these locations. Both Oct1 ablation and overexpression result in abnormal mitoses. S335 is important for the overexpression phenotype, implicating this residue in mitotic regulation. Oct1 depletion causes defects in spindle morphogenesis in Xenopus egg extracts, establishing a mitosis-specific function of Oct1. Oct1 colocalizes with lamin B1 at the spindle poles and midbody. At the midbody, both proteins are mutually required to correctly localize the other. We show that phospho-Oct1 is modified late in mitosis by non-canonical K11-linked polyubiquitin chains. Ubiquitination requires the anaphase-promoting complex, and we further show that the anaphase-promoting complex large subunit APC1 and Oct1(pS335) interact.
CONCLUSIONS/SIGNIFICANCE: These findings reveal mechanistic coupling between Oct1 phosphorylation and ubquitination during mitotic progression, and a role for Oct1 in mitosis.
???displayArticle.pubmedLink???
21897860
???displayArticle.pmcLink???PMC3163677 ???displayArticle.link???PLoS One ???displayArticle.grants???[+]
Figure 1. Oct1pS335 is enriched in M-phase HeLa cells.(A) Whole cell extracts were prepared from normal or nocodozole-arrested HeLa cells. 10% polyacrylamide gels were Western blotted using anti-Oct1pS335 or anti-pan-Oct1 (C-terminal) antibodies (Bethyl). Anti-GAPDH is shown as a loading control. (B) HeLa cell whole cell extracts were immunoprecipitated with anti-Oct1pS335 antibodies and Western blotted using pan-Ub or pan-Oct1 antibodies. H.C. = immunoglobulin heavy chain. (C) Whole cell extracts from nocodozole-arrested HeLa cells were treated with calf intestinal alkaline phosphatase (CIP), or mock-treated. Western blots using anti-Oct1pS335 or anti-pan-Oct1 antibodies are shown.
Figure 2. Mitotic Oct1pS335 is associated with the spindle pole bodies and midbody.(A) IF images of mitotic HeLa cells are shown. Cells were stained with anti-α-tubulin and anti-Oct1pS335 antibodies, and with DAPI. Scale bar: 20 µM. White arrows show an interphase cell. Yellow arrows show different mitotic stages. (B) Similar images, except γ-tubulin antibodies were used. Cropped images of individual mitotic cells are shown. (C) Similar images of interphase cells. (D) Detail of a metaphase HeLa cell IF image stained with CLASP-1 and Oct1pS335 antibodies.
Figure 3. Modulation of Oct1 levels results in abnormal mitoses in HeLa cells.(A) IF images are shown of HeLa cells transiently transfected with control or Oct1-specific siRNAs. Arrows indicate positions of disrupted spindle pole/midbody localization. Formaldehyde fixation was used. (B) Western blot showing effect of transfected control and Oct1-specific siRNA on total Oct1 expression in cycling cells. Cells were cultured for 72 hr prior to analysis. (C) Quantification of abnormal in HeLa cells treated with control and Oct1-specific siRNAs. Values represent averages from three independent experiments. Error bars depict standard deviations. (D) IF images of HeLa cells transiently transfected with FLAG-Oct1. Transfected cells were incubated for 48 hr prior to formaldehyde fixation and staining with anti-α-tubulin and anti-FLAG antibodies. Single mitotic cell images are shown. (E) IF images are shown of interphase HeLa cells transiently transfected with FLAG-tagged wild-type Oct1. Cells were stained with DAPI, and anti-FLAG and anti-lamin B (B1+B2) antibodies. Arrows indicate transfected cells. Asterisk indicates an area of specific Oct1 and lamin B co-localization. Example cells showing multinucleated cells and micronuclei are shown. Scale bars indicate 20 µM. (F) Quantification of the frequency of micronuclei and multinucleated cells in mock transfected, wild-type Oct1 transfected, and S335A transfected interphase HeLa cells. Error bars depict standard deviations. (G) Similar experiment as (E) using cells transiently transfected with an Oct1 S335A point mutant made using site-directed mutagenesis of the human cDNA. Top panels show mitotic HeLa cells stained with anti-FLAG and anti-α-tubulin antibodies. Bottom panels substituted lamin B antibodies.
Figure 4. Nek6 contributes to mitotic Oct1 phosphorylation at S335.(A) In vitro kinase assay using purified recombinant Nek6 or Cdk7, and GST fused to wild-type or mutant Ser335 target peptide sequences. A Coomassie blue-stained SDS-polyacrylamide gel is also shown to confirm presence of the purified peptide. (B) Nek6 knockdown in HeLa cells. A Western blot using anti-Nek6-specific antibodies is shown. Extracts were prepared 72 hr post-transfection. (C) HeLa cells were transfected with scrambled and Nek6-specific siRNAs, incubated for 72 hr, fixed and stained with DAPI, anti-α-tubulin and anti-Oct1pS335 antibodies. Examples of early (left) and late (right) mitoses are shown. Early mitotic percentages reflect the number of events showing strong Oct1pS335 staining (42/48 in the control vs. 21/47 in the Nek6 specific knockdown). Telophase percentages reflect the number of events showing strong midbody staining (33/41 vs. 11/39). Formaldehyde fixation was used. (D) HeLa cells were transiently transfected with FLAG-tagged wild-type Nek6 or catalytically inactive mutants (K75M), incubated for 24 hr, and prepared as in (B). Examples of interphase cells are shown. Arrows indicate transfected (FLAG-positive) cells. Where two (yellow and white) arrows are present, two adjacent transfected cells are shown. Formaldehyde fixation was used. (E) Mitotic examples. Arrows indicate examples of spindle poles that are more strongly stained with anti-phospho-Oct1 when Nek6 is over-expressed. Formaldehyde fixation was used.
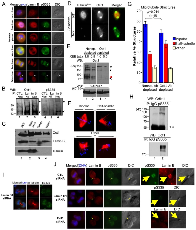
Figure 5. Oct1 is present in the spindle matrix and forms a complex with lamin B1 at the midbody in HeLa cells.(A) Association of phosphorylated Oct1 with lamin B at the centrosomes and midbody. HeLa cells were fixed and stained with antibodies against lamin B1+B2 and Oct1pS335. Mitotic stage is on the left. Asterisk indicates the midbody structure. (B) Whole cell extracts from cycling HeLa cells and cells arrested in M-phase using nocodozole were immunoprecipitated using mouse anti-lamin B antibodies. Left panel shows a Western blot using pan-Oct1 antibodies. Black arrow shows predicted Oct1 molecular weight. Asterisk shows the high molecular weight form identified in Fig. 1. Right panel: the blot was stripped and re-probed using Oct1pS335 antibodies. (C) Spindle matrix preparations generated from Xenopus oocyte extracts (XEE, lane 1) were Western blotted using pan-Oct1, lamin B3, and α-tubulin antibodies. (D) IF images of bead spindown preparation. Pan-Oct1 antibodies, and rhodamine-conjugated α-tubulin were used. (E) Xenopus Oct1 was immunodepleted using magnetic protein A-coupled beads (see methods). Oct1 Western blots are shown of the non-specific and Oct1-specific depletions. α-tubulin is shown as a loading control. (F) Examples of spindle structures generated using the depleted extracts. Images of structures conforming to the scoring criteria used in (G) are shown. (G) Quantification of spindle structures using non-specific of Oct1-specific depletion. Error bars depict standard error of the mean. (H) Co-immunoprecipitation Cdk11 with endogenous phospho-Oct1. Mitotic-arrested HeLa whole cell extracts were immunprecipitated using phospho-Oct1 antibodies and probed with anti-Cdk11 or anti-pan-Oct1. Arrest was accomplished with 18 hr treatment with nocodozole. (I) HeLa cells were transiently transfected with Lamin B1-specific siRNAs. Cells were incubated for 72 hr, fixed and stained with α-tubulin and pS335 antibodies. Images of cells undergoing abcission are shown. Formaldehyde fixation was used. (J) HeLa cells transfected with control siRNAs, or siRNAs against Oct1 or lamin B1 were fixed and stained with lamin B and Oct1pS335 antibodies. IF images of mitotic HeLa cells undergoing abcission are shown. Arrow indicates position of the midbody. Detail at right shows isolated midbody structures. Formaldehyde fixation was used.
Figure 6. Dynamic ubiquitination of Oct1 during mitosis.(A) HeLa cells were blocked in G1 with thymidine, released and arrested in mitosis using 0.1 µM nocodozole as described [22]. Top panels show Western blot with K11-Ub and pan-Oct1 antibodies, and GAPDH antibodies as a loading control, from cells arrested with nocozole or following 2 hr release from nocozole. For the bottom panels, samples were immunoprecipitated using anti-Oct1pS335 antibodies, and probed with antibodies against pan-Ub, K11-Ub and pan-Oct1. H.C. = immunoglobulin heavy chain. (B) IF images of HeLa mitoses stained with Oct1pS335 and K11-Ub antibodies. Two metaphase, telophase and late cytokinesis examples are shown. Merged images from the two latter cases also show detail of the midbody structure (inset). (C) HeLa cells were arrested with nocodozole (0.5 µM) for 18 hr, and then incubated with MG132 for a further 6 hr. Whole cell extracts were prepared and subjected to Western blotting using Oct1pS335 and K11-Ub antibodies. (D) HeLa cells were treated with MG132, fixed and subjected to IF using K11-Ub and Oct1pS335 antibodies. Detail of metaphase cells is shown. (E) Whole cell extracts from HeLa cells arrested as above were immunoprecipitated with anti-Oct1pS335 antibodies and Western blotted using pan-Ub, K11-Ub or pan-Oct1 antibodies. H.C. = immunoglobulin heavy chain. (F) Nocodozole-arrested HeLa whole cell extracts were immunoprecipitated using Oct1pS335 antibodies and probed using pan-Oct1 or APC1 (AbCam). (G) Verification of Cdh1 knockdown. HeLa cells were transfected with Cdh1 siRNAs for 48 hr, after which cells were treated with 0.5 mM nocodozole for 18 hr. A Western blot is shown using Cdh1 antibodies. GAPDH is shown as a loading control. (H) HeLa cells were transfected with Cdh1 siRNAs. 24 hr-post transfection, cells were treated with 0.5 µM nocodozole. 42 hr-post transfection, cells were treated with MG132 for 6 hr. Whole cell extracts were prepared after 48 hr. (I) siRNA-transfected HeLa cells as in (H) were immunoprecipitated using Oct1pS335 antibodies and Western blotted using pan-Ub or K11-Ub antibodies.
Figure 7. Model for Oct1 localization and modification through the cell cycle.Oct1 occupies sites in the DNA and regulates gene expression during interphase. Oct1pS335 localizes to centrosomes. Early in mitosis Oct1 is phosphorylated by Nek6 and localizes to spindle pole bodies and kinetochores. Oct1 is also ubiquitinated. Oct1 modified through non-canonical K11-linked Ub chains is rapidly degraded by the proteasome and is not readily detectable unless degradation by the proteasome is inhibited. Late in mitosis the bulk of phosphorylated Oct1 is de-phosphorylated, with the remaining phosphorylated Oct1 concentrated at the midbody. K11-Ub is readily detectable at the midbody, presumably because degradation has slowed or stopped. Following abcission the remaining phosphorylated Oct1 is de-phosphorylated, degraded or relocated to the centrosome.
Crosio,
Mitotic phosphorylation of histone H3: spatio-temporal regulation by mammalian Aurora kinases.
2002, Pubmed
Crosio,
Mitotic phosphorylation of histone H3: spatio-temporal regulation by mammalian Aurora kinases.
2002,
Pubmed
Daub,
Kinase-selective enrichment enables quantitative phosphoproteomics of the kinome across the cell cycle.
2008,
Pubmed
Dephoure,
A quantitative atlas of mitotic phosphorylation.
2008,
Pubmed
Fan,
BRCA1 regulates GADD45 through its interactions with the OCT-1 and CAAT motifs.
2002,
Pubmed
Goodman,
Lamin B counteracts the kinesin Eg5 to restrain spindle pole separation during spindle assembly.
2010,
Pubmed
,
Xenbase
Guelen,
Domain organization of human chromosomes revealed by mapping of nuclear lamina interactions.
2008,
Pubmed
Hansen,
Control of the centriole and centrosome cycles by ubiquitination enzymes.
2002,
Pubmed
Harper,
The anaphase-promoting complex: it's not just for mitosis any more.
2002,
Pubmed
Imai,
Dissociation of Oct-1 from the nuclear peripheral structure induces the cellular aging-associated collagenase gene expression.
1997,
Pubmed
Jin,
Mechanism of ubiquitin-chain formation by the human anaphase-promoting complex.
2008,
Pubmed
,
Xenbase
Joukov,
The BRCA1/BARD1 heterodimer modulates ran-dependent mitotic spindle assembly.
2006,
Pubmed
,
Xenbase
Kanai,
Involvement of poly(ADP-Ribose) polymerase 1 and poly(ADP-Ribosyl)ation in regulation of centrosome function.
2003,
Pubmed
Kang,
A general mechanism for transcription regulation by Oct1 and Oct4 in response to genotoxic and oxidative stress.
2009,
Pubmed
Kang,
Stem cells, stress, metabolism and cancer: a drama in two Octs.
2009,
Pubmed
Ma,
Requirement for Nudel and dynein for assembly of the lamin B spindle matrix.
2009,
Pubmed
,
Xenbase
Maiato,
Human CLASP1 is an outer kinetochore component that regulates spindle microtubule dynamics.
2003,
Pubmed
Malhas,
Lamin B1 controls oxidative stress responses via Oct-1.
2009,
Pubmed
Martínez-Balbás,
Displacement of sequence-specific transcription factors from mitotic chromatin.
1995,
Pubmed
Matsumoto,
K11-linked polyubiquitination in cell cycle control revealed by a K11 linkage-specific antibody.
2010,
Pubmed
Nie,
Interaction of Oct-1 and automodification domain of poly(ADP-ribose) synthetase.
1998,
Pubmed
Olsen,
Quantitative phosphoproteomics reveals widespread full phosphorylation site occupancy during mitosis.
2010,
Pubmed
O'Regan,
The Nek6 and Nek7 protein kinases are required for robust mitotic spindle formation and cytokinesis.
2009,
Pubmed
Parvin,
The BRCA1-dependent ubiquitin ligase, gamma-tubulin, and centrosomes.
2009,
Pubmed
Pereira,
Mammalian CLASP1 and CLASP2 cooperate to ensure mitotic fidelity by regulating spindle and kinetochore function.
2006,
Pubmed
,
Xenbase
Pohl,
Final stages of cytokinesis and midbody ring formation are controlled by BRUCE.
2008,
Pubmed
Pujana,
Network modeling links breast cancer susceptibility and centrosome dysfunction.
2007,
Pubmed
Roberts,
Differential phosphorylation of the transcription factor Oct1 during the cell cycle.
1991,
Pubmed
Ryan,
POU domain family values: flexibility, partnerships, and developmental codes.
1997,
Pubmed
Sebastiano,
Oct1 regulates trophoblast development during early mouse embryogenesis.
2010,
Pubmed
Segil,
Mitotic phosphorylation of the Oct-1 homeodomain and regulation of Oct-1 DNA binding activity.
1991,
Pubmed
Shakya,
Oct1 is a switchable, bipotential stabilizer of repressed and inducible transcriptional states.
2011,
Pubmed
Shakya,
Oct1 loss of function induces a coordinate metabolic shift that opposes tumorigenicity.
2009,
Pubmed
Tanaka,
Promoter-selective activation domains in Oct-1 and Oct-2 direct differential activation of an snRNA and mRNA promoter.
1992,
Pubmed
Tang,
Transcriptional regulation of the murine 3' IgH enhancer by OCT-2.
1999,
Pubmed
Tsai,
A mitotic lamin B matrix induced by RanGTP required for spindle assembly.
2006,
Pubmed
,
Xenbase
Wang,
A requirement for breast-cancer-associated gene 1 (BRCA1) in the spindle checkpoint.
2004,
Pubmed
Wang,
Embryonic lethality, decreased erythropoiesis, and defective octamer-dependent promoter activation in Oct-1-deficient mice.
2004,
Pubmed
Wu,
UBE2S drives elongation of K11-linked ubiquitin chains by the anaphase-promoting complex.
2010,
Pubmed
Yokoyama,
Cdk11 is a RanGTP-dependent microtubule stabilization factor that regulates spindle assembly rate.
2008,
Pubmed
,
Xenbase