XB-ART-48072
BMC Biol
2013 Jul 09;11:80. doi: 10.1186/1741-7007-11-80.
Show Gene links
Show Anatomy links
Plasmodium falciparum encodes a conserved active inhibitor-2 for Protein Phosphatase type 1: perspectives for novel anti-plasmodial therapy.
Fréville A
,
Cailliau-Maggio K
,
Pierrot C
,
Tellier G
,
Kalamou H
,
Lafitte S
,
Martoriati A
,
Pierce RJ
,
Bodart JF
,
Khalife J
.
???displayArticle.abstract???
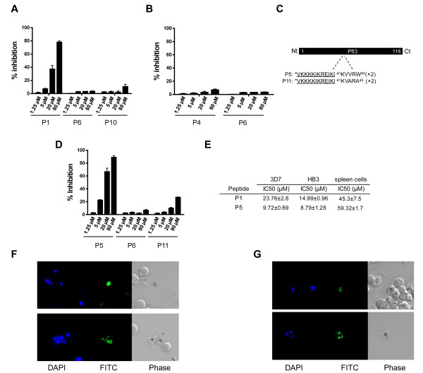
It is clear that the coordinated and reciprocal actions of kinases and phosphatases are fundamental in the regulation of development and growth of the malaria parasite. Protein Phosphatase type 1 is a key enzyme playing diverse and essential roles in cell survival. Its dephosphorylation activity/specificity is governed by the interaction of its catalytic subunit (PP1c) with regulatory proteins. Among these, inhibitor-2 (I2) is one of the most evolutionarily ancient PP1 regulators. In vivo studies in various organisms revealed a defect in chromosome segregation and cell cycle progression when the function of I2 is blocked. In this report, we present evidence that Plasmodium falciparum, the causative agent of the most deadly form of malaria, expresses a structural homolog of mammalian I2, named PfI2. Biochemical, in vitro and in vivo studies revealed that PfI2 binds PP1 and inhibits its activity. We further showed that the motifs 12KTISW16 and 102HYNE105 are critical for PfI2 inhibitory activity. Functional studies using the Xenopus oocyte model revealed that PfI2 is able to overcome the G2/M cell cycle checkpoint by inducing germinal vesicle breakdown. Genetic manipulations in P. falciparum suggest an essential role of PfI2 as no viable mutants with a disrupted PfI2 gene were detectable. Additionally, peptides derived from PfI2 and competing with RVxF binding sites in PP1 exhibit anti-plasmodial activity against blood stage parasites in vitro. Taken together, our data suggest that the PfI2 protein could play a role in the regulation of the P. falciparum cell cycle through its PfPP1 phosphatase regulatory activity. Structure-activity studies of this regulator led to the identification of peptides with anti-plasmodial activity against blood stage parasites in vitro suggesting that PP1c-regulator interactions could be a novel means to control malaria.
???displayArticle.pubmedLink??? 23837822
???displayArticle.pmcLink??? PMC3735429
???displayArticle.link??? BMC Biol
Species referenced: Xenopus
Genes referenced: endoul lgals4.2 lrr1 npy4r tsc1
???attribute.lit??? ???displayArticles.show???
References [+] :
Anamika,
A genomic perspective of protein kinases in Plasmodium falciparum.
2005, Pubmed
Anamika, A genomic perspective of protein kinases in Plasmodium falciparum. 2005, Pubmed
Bhattacharyya, Plasmodium falciparum protein phosphatase type 1 functionally complements a glc7 mutant in Saccharomyces cerevisiae. 2002, Pubmed
Blisnick, Protein phosphatase 1, a Plasmodium falciparum essential enzyme, is exported to the host cell and implicated in the release of infectious merozoites. 2006, Pubmed
Bodart, Characterization of MPF and MAPK activities during meiotic maturation of Xenopus tropicalis oocytes. 2002, Pubmed , Xenbase
Bollen, The extended PP1 toolkit: designed to create specificity. 2010, Pubmed
Carvalho, Nima- and Aurora-related kinases of malaria parasites. 2013, Pubmed
Cayla, A Theileria parva type 1 protein phosphatase activity. 2000, Pubmed
Ceulemans, Functional diversity of protein phosphatase-1, a cellular economizer and reset button. 2004, Pubmed
Ceulemans, Regulator-driven functional diversification of protein phosphatase-1 in eukaryotic evolution. 2002, Pubmed
Cohen, Protein phosphatase 1--targeted in many directions. 2002, Pubmed
Daher, Regulation of protein phosphatase type 1 and cell cycle progression by PfLRR1, a novel leucine-rich repeat protein of the human malaria parasite Plasmodium falciparum. 2006, Pubmed , Xenbase
Daher, Characterization of Schistosoma mansoni Sds homologue, a leucine-rich repeat protein that interacts with protein phosphatase type 1 and interrupts a G2/M cell-cycle checkpoint. 2006, Pubmed , Xenbase
Daher, A Toxoplasma gondii leucine-rich repeat protein binds phosphatase type 1 protein and negatively regulates its activity. 2007, Pubmed , Xenbase
Daher, Plasmodium falciparum dynein light chain 1 interacts with actin/myosin during blood stage development. 2010, Pubmed
Dluzewski, Inhibition of invasion and intraerythrocytic development of Plasmodium falciparum by kinase inhibitors. 1996, Pubmed
Doerig, Malaria: targeting parasite and host cell kinomes. 2010, Pubmed
Doerig, Parasite protein kinases: at home and abroad. 2010, Pubmed
Doerig, Protein kinases as targets for anti-parasitic chemotherapy. 2004, Pubmed
Doerig, Protein kinases of malaria parasites: an update. 2008, Pubmed
Dorin, Pfnek-1, a NIMA-related kinase from the human malaria parasite Plasmodium falciparum Biochemical properties and possible involvement in MAPK regulation. 2001, Pubmed
Eto, Inhibitor-2 regulates protein phosphatase-1 complexed with NimA-related kinase to induce centrosome separation. 2002, Pubmed
Fardilha, The physiological relevance of protein phosphatase 1 and its interacting proteins to health and disease. 2010, Pubmed
Fréville, Plasmodium falciparum inhibitor-3 homolog increases protein phosphatase type 1 activity and is essential for parasitic survival. 2012, Pubmed
Gamo, Thousands of chemical starting points for antimalarial lead identification. 2010, Pubmed
Gerace, Nuclear export signals and the fast track to the cytoplasm. 1995, Pubmed
Ginsburg, Fractionation of mouse malarious blood according to parasite developmental stage, using a Percoll-sorbitol gradient. 1987, Pubmed
Guergnon, Use of penetrating peptides interacting with PP1/PP2A proteins as a general approach for a drug phosphatase technology. 2006, Pubmed
Helps, Drosophila melanogaster protein phosphatase inhibitor-2: identification of a site important for PP1 inhibition. 1999, Pubmed
Helps, Characterisation of a novel Drosophila melanogaster testis specific PP1 inhibitor related to mammalian inhibitor-2: identification of the site of interaction with PP1. 1998, Pubmed
Hendrickx, Docking motif-guided mapping of the interactome of protein phosphatase-1. 2009, Pubmed
Holmes, The protein phosphatases involved in cellular regulation. Primary structure of inhibitor-2 from rabbit skeletal muscle. 1986, Pubmed
Huang, Characterization of the inhibition of protein phosphatase-1 by DARPP-32 and inhibitor-2. 1999, Pubmed
Huang, Separation and characterization of two phosphorylase phosphatase inhibitors from rabbit skeletal muscle. 1976, Pubmed
Huchon, Protein phosphatase-1 is involved in Xenopus oocyte maturation. 1981, Pubmed , Xenbase
Hurley, Structural basis for regulation of protein phosphatase 1 by inhibitor-2. 2007, Pubmed
Izumiyama, Plasmodium falciparum: development and validation of a measure of intraerythrocytic growth using SYBR Green I in a flow cytometer. 2009, Pubmed
Jones, Protein secondary structure prediction based on position-specific scoring matrices. 1999, Pubmed
Kakinoki, Multisite phosphorylation and the nuclear localization of phosphatase inhibitor 2-green fluorescent protein fusion protein during S phase of the cell growth cycle. 1997, Pubmed
Kelly, Discovery of dual function acridones as a new antimalarial chemotype. 2009, Pubmed
Kuhn, Trafficking of the phosphoprotein PfCRT to the digestive vacuolar membrane in Plasmodium falciparum. 2010, Pubmed
Kumar, Characterisation and expression of a PP1 serine/threonine protein phosphatase (PfPP1) from the malaria parasite, Plasmodium falciparum: demonstration of its essential role using RNA interference. 2002, Pubmed
Lasonder, The Plasmodium falciparum schizont phosphoproteome reveals extensive phosphatidylinositol and cAMP-protein kinase A signaling. 2012, Pubmed
Lasonder, Insights into the Plasmodium falciparum schizont phospho-proteome. 2012, Pubmed
Leach, Domains of type 1 protein phosphatase inhibitor-2 required for nuclear and cytoplasmic localization in response to cell-cell contact. 2002, Pubmed
Lesage, Spindle checkpoint silencing: PP1 tips the balance. 2011, Pubmed
Li, Phosphorylation and functions of inhibitor-2 family of proteins. 2007, Pubmed , Xenbase
Lye, Pfnek3: an atypical activator of a MAP kinase in Plasmodium falciparum. 2006, Pubmed
Park, Domains of phosphatase inhibitor-2 involved in the control of the ATP-Mg-dependent protein phosphatase. 1994, Pubmed
Pfeuty, A dynamical model of oocyte maturation unveils precisely orchestrated meiotic decisions. 2012, Pubmed , Xenbase
Quimby, Nuclear transport mechanisms. 2001, Pubmed
Reininger, An essential role for the Plasmodium Nek-2 Nima-related protein kinase in the sexual development of malaria parasites. 2009, Pubmed
Reininger, A NIMA-related protein kinase is essential for completion of the sexual cycle of malaria parasites. 2005, Pubmed
Satinover, Aurora-A kinase and inhibitor-2 regulate the cyclin threshold for mitotic entry in Xenopus early embryonic cell cycles. 2006, Pubmed , Xenbase
Satinover, Activation of Aurora-A kinase by protein phosphatase inhibitor-2, a bifunctional signaling protein. 2004, Pubmed , Xenbase
Sidhu, pfmdr1 mutations contribute to quinine resistance and enhance mefloquine and artemisinin sensitivity in Plasmodium falciparum. 2005, Pubmed
Solyakov, Global kinomic and phospho-proteomic analyses of the human malaria parasite Plasmodium falciparum. 2011, Pubmed
Tamura, MEGA5: molecular evolutionary genetics analysis using maximum likelihood, evolutionary distance, and maximum parsimony methods. 2011, Pubmed
Templeton, Identification and characterization of AtI-2, an Arabidopsis homologue of an ancient protein phosphatase 1 (PP1) regulatory subunit. 2011, Pubmed
Tewari, The systematic functional analysis of Plasmodium protein kinases identifies essential regulators of mosquito transmission. 2010, Pubmed
Trager, Human malaria parasites in continuous culture. 1976, Pubmed
Treeck, The phosphoproteomes of Plasmodium falciparum and Toxoplasma gondii reveal unusual adaptations within and beyond the parasites' boundaries. 2011, Pubmed
Tsaytler, Selective inhibition of a regulatory subunit of protein phosphatase 1 restores proteostasis. 2011, Pubmed
Tung, Regulation of chromosome segregation by Glc8p, a structural homolog of mammalian inhibitor 2 that functions as both an activator and an inhibitor of yeast protein phosphatase 1. 1995, Pubmed
Umlas, New thick-film technique for malaria diagnosis. Use of saponin stromatolytic solution for lysis. 1971, Pubmed
Vernes, Plasmodium falciparum strain-specific human antibody inhibits merozoite invasion of erythrocytes. 1984, Pubmed
Vicogne, Conservation of epidermal growth factor receptor function in the human parasitic helminth Schistosoma mansoni. 2004, Pubmed , Xenbase
Wakula, Degeneracy and function of the ubiquitous RVXF motif that mediates binding to protein phosphatase-1. 2003, Pubmed
Wang, Maternal phosphatase inhibitor-2 is required for proper chromosome segregation and mitotic synchrony during Drosophila embryogenesis. 2008, Pubmed
Wang, Phosphatase inhibitor-2 balances protein phosphatase 1 and aurora B kinase for chromosome segregation and cytokinesis in human retinal epithelial cells. 2008, Pubmed
Ward, Protein kinases of the human malaria parasite Plasmodium falciparum: the kinome of a divergent eukaryote. 2004, Pubmed
Ward, Staurosporine inhibits invasion of erythrocytes by malarial merozoites. 1994, Pubmed
Wilkes, The protein-phosphatome of the human malaria parasite Plasmodium falciparum. 2008, Pubmed
Yang, Interaction of inhibitor-2 with the catalytic subunit of type 1 protein phosphatase. Identification of a sequence analogous to the consensus type 1 protein phosphatase-binding motif. 2000, Pubmed
Yokoyama, Modulation of the growth of Plasmodium falciparum in vitro by protein serine/threonine phosphatase inhibitors. 1998, Pubmed