Click here to close
Hello! We notice that you are using Internet Explorer, which is not supported by Xenbase and may cause the site to display incorrectly.
We suggest using a current version of Chrome,
FireFox, or Safari.
PLoS One
2013 Dec 09;812:e83257. doi: 10.1371/journal.pone.0083257.
Show Gene links
Show Anatomy links
Characterization of SLCO5A1/OATP5A1, a solute carrier transport protein with non-classical function.
Sebastian K
,
Detro-Dassen S
,
Rinis N
,
Fahrenkamp D
,
Müller-Newen G
,
Merk HF
,
Schmalzing G
,
Zwadlo-Klarwasser G
,
Baron JM
.
???displayArticle.abstract???
Organic anion transporting polypeptides (OATP/SLCO) have been identified to mediate the uptake of a broad range of mainly amphipathic molecules. Human OATP5A1 was found to be expressed in the epithelium of many cancerous and non-cancerous tissues throughout the body but protein characterization and functional analysis have not yet been performed. This study focused on the biochemical characterization of OATP5A1 using Xenopus laevis oocytes and Flp-In T-REx-HeLa cells providing evidence regarding a possible OATP5A1 function. SLCO5A1 is highly expressed in mature dendritic cells compared to immature dendritic cells (∼6.5-fold) and SLCO5A1 expression correlates with the differentiation status of primary blood cells. A core- and complex- N-glycosylated polypeptide monomer of ∼105 kDa and ∼130 kDa could be localized in intracellular membranes and on the plasma membrane, respectively. Inducible expression of SLCO5A1 in HeLa cells led to an inhibitory effect of ∼20% after 96 h on cell proliferation. Gene expression profiling with these cells identified immunologically relevant genes (e.g. CCL20) and genes implicated in developmental processes (e.g. TGM2). A single nucleotide polymorphism leading to the exchange of amino acid 33 (L→F) revealed no differences regarding protein expression and function. In conclusion, we provide evidence that OATP5A1 might be a non-classical OATP family member which is involved in biological processes that require the reorganization of the cell shape, such as differentiation and migration.
???displayArticle.pubmedLink???
24376674
???displayArticle.pmcLink???PMC3869781 ???displayArticle.link???PLoS One
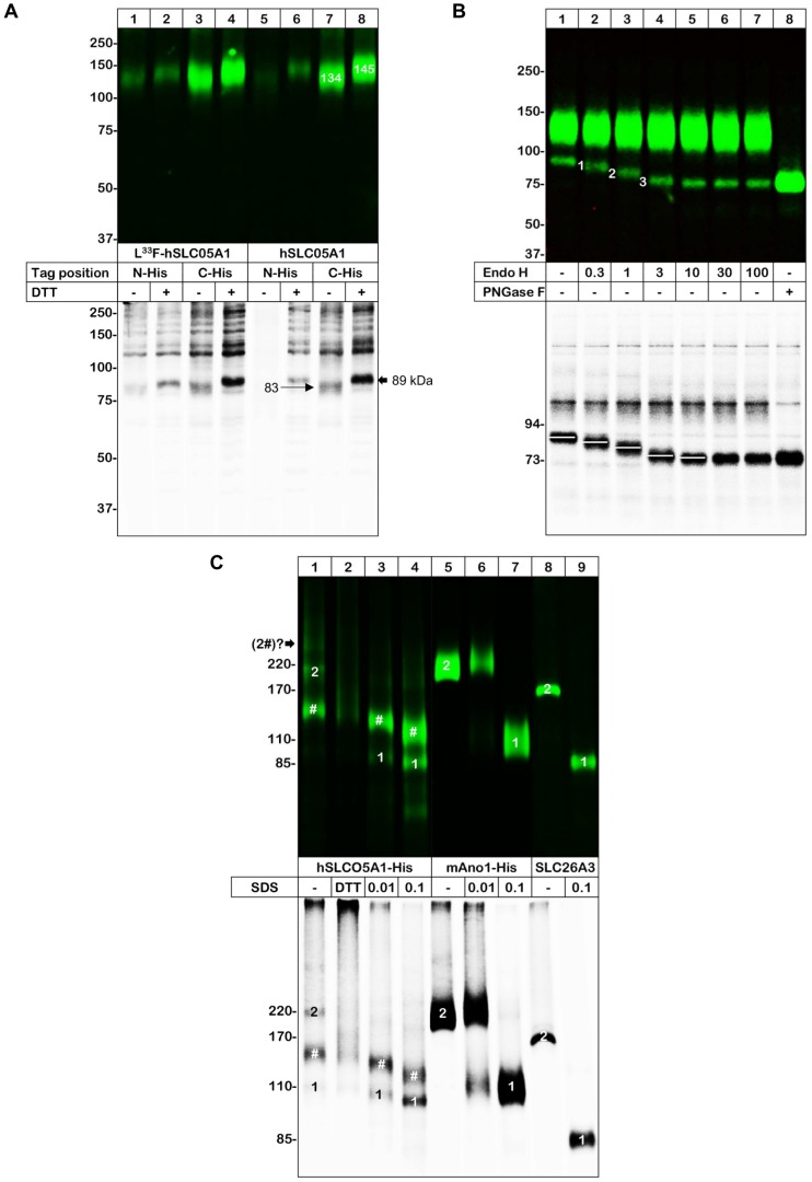
Figure 2. Biochemical characterization of X. laevis oocyte-expressed hSLCO5A1.X. laevis oocytes expressing the WT SLCO5A1 and its L33F mutant with a N- or C-terminal His-tag were [35S]methionine-labelled, chased, surface-labelled with the membrane-impermeable infrared (IR) dye 800-NHS and then extracted with digitonin. Proteins were purified by Ni-NTA chromatography, resolved by reducing SDS-urea-PAGE (A, B) or BN-PAGE (C), and visualized by phosphorimaging and Odyssey IR scanning to display the total (lower panel, black) and cell-surface (upper panel, green) pools of the proteins, respectively. A molecular-mass marker (All Blue Standard, BioRad) was electrophoresed in parallel. A) SDS-urea-PAGE analysis under non-reducing (−) and reducing conditions (+) by addition of 20 mM DTT. B) SDS-urea-PAGE analysis for the investigation of the glycosylation state of the C-terminal His-tagged WT SLCO5A1 protein. Samples were treated with either different concentrations of endoglycosidase H (EndoH) or with PNGase F or were left untreated. C) BN-PAGE analysis of the higher order structure of the C-terminal His-tagged WT SLCO5A1 protein. Where indicated, the samples were treated with 0.01–0.1% SDS to induce partial dissociation of the membrane transporter complexes. The proteins mAno1-His (lanes 5–7) and SLC26A3 (lanes 8, 9) served as dissociation control for the oligomeric protein structure. (2, homodimer of the high-mannose-glycosylated SLCO5A1 protein; 1, monomer of the high-mannose-glycosylated SLCO5A1 protein; #, monomer of the complex-glycosylated SLCO5A1 protein).
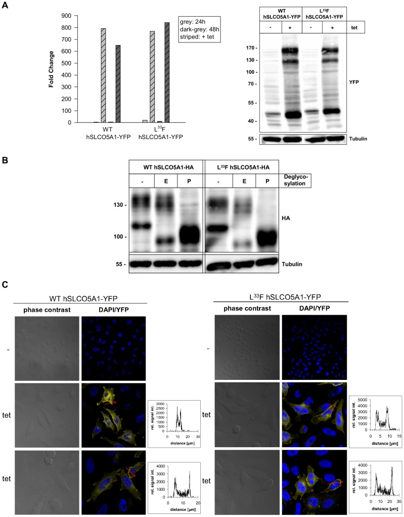
Figure 3. Inducible expression of hSLCO5A1 in HeLa cells.A) RNA and protein expression of the YFP-tagged WT SLCO5A1 and its L33F mutant. mRNA expression was measured after 24 h and 48 h treatment with 1 µg/ml tetracycline. As a basal mRNA expression control cells were left untreated. SLCO5A1 mRNA, measured by TaqMan qRT-PCR, was normalized to GAPDH mRNA expression. The relative RNA levels are presented as fold-change compared to SLCO5A1 expression in untransfected HeLa cells ( = 1). SLCO5A1 protein expression after treatment with 1 µg/ml tetracycline for 48 h was determined by western blot analysis. Tubulin served as loading control. B) Western blot analysis of the deglycosylated HA-tagged WT and mutant (L33F) SLCO5A1 protein. Protein expression was induced with tetracycline for 48 h. The proteins were deglycosylated with either endoglycosidase H (EndoH) (E) or PNGase F (P). Tubulin served as loading control. C) Protein expression of the YFP-tagged WT SLCO5A1 or its L33F mutant after induction with 1 µg/ml tetracycline for 24 h was analyzed by confocal fluorescence microscopy (blue: DAPI; yellow: YFP). The diagrams represent YFP fluorescence intensities along the length of the red arrows (x-axis: distance [μm]; y-axis: relative signal intensity).
Figure 4. Proliferation assay of hSLCO5A1-expressing HeLa cells.The proliferation rate of stably transfected HeLa cells was measured by counting cells incubated in the presence or absence of tetracycline (1 µg/ml). At the indicated time points the total cell number was determined by using the Casy Counter System. Mean values with standard deviation of 3 biological replicates (*p = 0.023) are displayed.
Figure 5. Analysis of gene expression using exon expression array and qRT-PCR.A) Gene expression profiling using exon expression arrays. RNA samples of mock-transfected HeLa cells respectively HeLa cells expressing the WT SLCO5A1 both treated with 1 µg/ml tetracycline for 24 h were collected and analyzed on Affymetrix Exon Arrays. Results of the WT SLCO5A1 sample were compared to the mock sample and expression values of genes with a fold-change of at least 2.0 were analyzed using the GeneSpring® GX 12.0 software. Selected genes were clustered according to their biological function using the GeneSpring Gene Ontology (GO) analysis tool (for complete results see supplemental information – Table S1). A fold-change expression of 30.2-fold was observed for SLCO5A1 (control) (not shown). B) Analysis of GeneChip Human Exon 1.0 ST microarray data by quantitative real-time PCR. The expression of the indicated genes was analyzed after application of mock-transfected HeLa cells and HeLa cells expressing the WT SLCO5A1 with tetracycline for 24 h. The relative expression levels of the WT SLCO5A1 sample were compared to the mock sample ( = 1) and normalized to GUSB (glucuronidase, beta) expression. Mean values with standard deviation of 3 biological replicates are displayed.
Figure 1. Human SLCO5A1 mRNA expression in primary blood cells.Total SLCO5A1 RNA expression, measured by qRT-PCR, is shown as fold-change compared to the macrophage sample (Avg Ctâ¼34) and was normalized to GAPDH (glyceraldehyde-3-phosphate dehydrogenase) mRNA expression. Mean values with standard deviation of 4 blood donors are displayed. (PBMC: peripheral blood mononuclear cells, iDC: immature dendritic cells, mDC: mature dendritic cells). *p<0.05; **p<0.005.
Aoyama,
Low to high Ca2+ -switch causes phosphorylation and association of desmocollin 3 with plakoglobin and desmoglein 3 in cultured keratinocytes.
2009, Pubmed
Aoyama,
Low to high Ca2+ -switch causes phosphorylation and association of desmocollin 3 with plakoglobin and desmoglein 3 in cultured keratinocytes.
2009,
Pubmed
Baron,
Expression and function of cytochrome p450-dependent enzymes in human skin cells.
2008,
Pubmed
Clarke,
Genetics or environment in drug transport: the case of organic anion transporting polypeptides and adverse drug reactions.
2012,
Pubmed
Compton,
Low resolution structure of a bacterial SLC26 transporter reveals dimeric stoichiometry and mobile intracellular domains.
2011,
Pubmed
de Jager,
Tissue transglutaminase colocalizes with extracellular matrix proteins in cerebral amyloid angiopathy.
2013,
Pubmed
Detro-Dassen,
Conserved dimeric subunit stoichiometry of SLC26 multifunctional anion exchangers.
2008,
Pubmed
,
Xenbase
Dreuw,
Interleukin-6-type cytokines upregulate expression of multidrug resistance-associated proteins in NHEK and dermal fibroblasts.
2005,
Pubmed
Fallah,
TMEM16A(a)/anoctamin-1 shares a homodimeric architecture with CLC chloride channels.
2011,
Pubmed
,
Xenbase
Gendreau,
A trimeric quaternary structure is conserved in bacterial and human glutamate transporters.
2004,
Pubmed
,
Xenbase
Giacomini,
Membrane transporters in drug development.
2010,
Pubmed
Gloor,
A vector for the synthesis of cRNAs encoding Myc epitope-tagged proteins in Xenopus laevis oocytes.
1995,
Pubmed
,
Xenbase
Haeger,
An intramembrane aromatic network determines pentameric assembly of Cys-loop receptors.
2010,
Pubmed
Hagenbuch,
Organic anion transporting polypeptides of the OATP/ SLC21 family: phylogenetic classification as OATP/ SLCO superfamily, new nomenclature and molecular/functional properties.
2004,
Pubmed
Hagenbuch,
Xenobiotic transporters of the human organic anion transporting polypeptides (OATP) family.
2008,
Pubmed
Jacobs,
Skin irritants and contact sensitizers induce Langerhans cell migration and maturation at irritant concentration.
2006,
Pubmed
Jonuleit,
Pro-inflammatory cytokines and prostaglandins induce maturation of potent immunostimulatory dendritic cells under fetal calf serum-free conditions.
1997,
Pubmed
Jung,
Oncostatin M induces dendritic cell maturation and Th1 polarization.
2010,
Pubmed
Kindla,
Expression and localization of the uptake transporters OATP2B1, OATP3A1 and OATP5A1 in non-malignant and malignant breast tissue.
2011,
Pubmed
Köck,
Rapid modulation of the organic anion transporting polypeptide 2B1 (OATP2B1, SLCO2B1) function by protein kinase C-mediated internalization.
2010,
Pubmed
König,
Pharmacogenomics of human OATP transporters.
2006,
Pubmed
Laskowski,
Protein inhibitors of proteinases.
1980,
Pubmed
Lee,
N-glycosylation controls functional activity of Oatp1, an organic anion transporter.
2003,
Pubmed
,
Xenbase
Letunic,
SMART 7: recent updates to the protein domain annotation resource.
2012,
Pubmed
Le Vee,
Regulation of drug transporter expression by oncostatin M in human hepatocytes.
2011,
Pubmed
Liedauer,
Different expression patterns of organic anion transporting polypeptides in osteosarcomas, bone metastases and aneurysmal bone cysts.
2009,
Pubmed
Maley,
Characterization of glycoproteins and their associated oligosaccharides through the use of endoglycosidases.
1989,
Pubmed
Meier-Abt,
Organic anion transporting polypeptides of the OATP/SLCO superfamily: identification of new members in nonmammalian species, comparative modeling and a potential transport mode.
2005,
Pubmed
Mio,
The motor protein prestin is a bullet-shaped molecule with inner cavities.
2008,
Pubmed
Niemi,
High plasma pravastatin concentrations are associated with single nucleotide polymorphisms and haplotypes of organic anion transporting polypeptide-C (OATP-C, SLCO1B1).
2004,
Pubmed
Niemi,
Role of OATP transporters in the disposition of drugs.
2007,
Pubmed
Obaidat,
The expression and function of organic anion transporting polypeptides in normal tissues and in cancer.
2012,
Pubmed
Okabe,
Profiling SLCO and SLC22 genes in the NCI-60 cancer cell lines to identify drug uptake transporters.
2008,
Pubmed
Olszewski-Hamilton,
Organic Anion Transporting Polypeptide 5A1 (OATP5A1) in Small Cell Lung Cancer (SCLC) Cells: Possible Involvement in Chemoresistance to Satraplatin.
2011,
Pubmed
Ott,
High-resolution transcriptional profiling of chemical-stimulated dendritic cells identifies immunogenic contact allergens, but not prohaptens.
2010,
Pubmed
Ouwehand,
CCL5 and CCL20 mediate immigration of Langerhans cells into the epidermis of full thickness human skin equivalents.
2012,
Pubmed
Pizzagalli,
Identification of steroid sulfate transport processes in the human mammary gland.
2003,
Pubmed
Schägger,
Analysis of molecular masses and oligomeric states of protein complexes by blue native electrophoresis and isolation of membrane protein complexes by two-dimensional native electrophoresis.
1994,
Pubmed
Schiffer,
Active influx transport is mediated by members of the organic anion transporting polypeptide family in human epidermal keratinocytes.
2003,
Pubmed
Schmalzing,
The adhesion molecule on glia (AMOG/beta 2) and alpha 1 subunits assemble to functional sodium pumps in Xenopus oocytes.
1992,
Pubmed
,
Xenbase
Schmalzing,
Isoform-specific interactions of Na,K-ATPase subunits are mediated via extracellular domains and carbohydrates.
1997,
Pubmed
,
Xenbase
Schmalzing,
Up-regulation of sodium pump activity in Xenopus laevis oocytes by expression of heterologous beta 1 subunits of the sodium pump.
1991,
Pubmed
,
Xenbase
Schultz,
SMART, a simple modular architecture research tool: identification of signaling domains.
1998,
Pubmed
Shin,
Transglutaminase type 2 in human abdominal aortic aneurysm is a potential factor in the stabilization of extracellular matrix.
2013,
Pubmed
Shumilina,
Ca2+ signaling in the regulation of dendritic cell functions.
2011,
Pubmed
Skazik,
Differential expression of influx and efflux transport proteins in human antigen presenting cells.
2008,
Pubmed
Skazik,
Active transport of contact allergens in human monocyte-derived dendritic cells is mediated by multidrug resistance related proteins.
2011,
Pubmed
Sonnhammer,
Pfam: a comprehensive database of protein domain families based on seed alignments.
1997,
Pubmed
Svoboda,
Organic anion transporting polypeptides (OATPs): regulation of expression and function.
2011,
Pubmed
Wang,
TG2, a novel extracellular protein with multiple functions.
2012,
Pubmed
Wlcek,
Altered expression of organic anion transporter polypeptide (OATP) genes in human breast carcinoma.
2008,
Pubmed
Wlcek,
The analysis of organic anion transporting polypeptide (OATP) mRNA and protein patterns in primary and metastatic liver cancer.
2011,
Pubmed
Yang,
Many chemokines including CCL20/MIP-3alpha display antimicrobial activity.
2003,
Pubmed
Yao,
N-Glycosylation dictates proper processing of organic anion transporting polypeptide 1B1.
2012,
Pubmed
Zheng,
Analysis of the oligomeric structure of the motor protein prestin.
2006,
Pubmed