Click here to close
Hello! We notice that you are using Internet Explorer, which is not supported by Xenbase and may cause the site to display incorrectly.
We suggest using a current version of Chrome,
FireFox, or Safari.
BMC Genomics
2014 Aug 08;15:666. doi: 10.1186/1471-2164-15-666.
Show Gene links
Show Anatomy links
Impaired liver function in Xenopus tropicalis exposed to benzo[a]pyrene: transcriptomic and metabolic evidence.
Regnault C
,
Worms IA
,
Oger-Desfeux C
,
MelodeLima C
,
Veyrenc S
,
Bayle ML
,
Combourieu B
,
Bonin A
,
Renaud J
,
Raveton M
,
Reynaud S
.
???displayArticle.abstract???
BACKGROUND: Despite numerous studies suggesting that amphibians are highly sensitive to cumulative anthropogenic stresses, the role pollutants play in the decline of amphibian populations remains unclear. Amongst the most common aquatic contaminants, polycyclic aromatic hydrocarbons (PAHs) have been shown to induce several adverse effects on amphibian species in the larval stages. Conversely, adults exposed to high concentrations of the ubiquitous PAH, benzo[a]pyrene (BaP), tolerate the compound thanks to their highly efficient hepatic detoxification mechanisms. Due to this apparent lack of toxic effect on adults, no studies have examined in depth the potential toxicological impact of PAH on the physiology of adult amphibian livers. This study sheds light on the hepatic responses of Xenopus tropicalis when exposed to high environmentally relevant concentrations of BaP, by combining a high throughput transcriptomic approach (mRNA deep sequencing) and a characterization of cellular and physiological modifications to the amphibian liver.
RESULTS: Transcriptomic changes observed in BaP-exposed Xenopus were further characterized using a time-dependent enrichment analysis, which revealed the pollutant-dependent gene regulation of important biochemical pathways, such as cholesterol biosynthesis, insulin signaling, adipocytokines signaling, glycolysis/gluconeogenesis and MAPK signaling. These results were substantiated at the physiological level with the detection of a pronounced metabolic disorder resulting in a possible insulin resistance-like syndrome phenotype. Hepatotoxicity induced by lipid and cholesterol metabolism impairments was clearly identified in BaP-exposed individuals.
CONCLUSIONS: Our data suggested that BaP may disrupt overall liver physiology, and carbohydrate and cholesterol metabolism in particular, even after short-term exposure. These results are further discussed in terms of how this deregulation of liver physiology can lead to general metabolic impairment in amphibians chronically exposed to contaminants, thereby illustrating the role xenobiotics might play in the global decline in amphibian populations.
Figure 1.
Kinetics of benzo[a]pyrene (BaP) concentrations in water (grey curve) and metabolite concentrations in bile (black curve) as a function of exposure time during
Xenopus tropicalis
exposure. Values are mean ± SE for 3 replicates.
Figure 2.
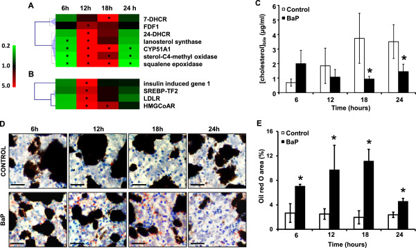
Lipid metabolism disorder induced by BaP. A. Hierarchical clustering of cholesterol biosynthesis genes differentially transcribed compared to control. The color scale indicates transcription ratios relative to the control. Gene names or annotations are indicated. 7-DHCR, 7-dehydrocholesterol reductase; FDF1, farnesyl-diphosphate farnesyltransferase 1; 24-DHCR, 24-dehydrocholesterol reductase; CYP51A1, cytochrome P450-51A1. Stars indicate significant transcription variations (>1.5-fold in either direction and adjusted p < 0.05). B. Hierarchical clustering of genes involved in cholesterol biosynthesis regulation and depletion from the blood differentially transcribed compared to control. The color scale indicates transcription ratios relative to the control. Gene names or annotations are indicated. SREBP-TF2, sterol regulatory element binding transcription factor 2; LDLR, low density lipoprotein receptor, HMGCoAR, 3-hydroxy-3-methylglutaryl-CoA reductase. Stars indicate significant transcription variations (>1.5-fold in either direction and adjusted pâ<â0.05). C. Kinetics of cholesterol concentration in bile. Data represent meanâ±âSE values for 3 replicates. Statistical analysis was performed using the MannâWhitney test, asterisks indicate a significant difference from the control: *, pâ<â0.05. D. Oil red staining for total lipid content measures in the livers of control and BaP-exposed animals. Lipid content was indicated by red staining. Barsâ=â25 μm. E. Percentage of oil red area in the livers of control and BaP-exposed animals. Data are meanâ±âSE values for 24 sections replicates. Statistical analysis was performed using the MannâWhitney test (nâ=â3), and asterisks indicate a significant difference from the control: *, pâ<â0.05.
Figure 3.
Carbohydrate metabolism disturbances induced by BaP. A. Hierarchical clustering of genes found to be differentially transcribed compared to the control and involved in insulin, adipocytokine and gluconeogenesis pathways. Color scale indicates transcription ratios relative to the control. Gene names or annotations are indicated. Stars indicate significant transcription variations (>1.5-fold in either direction and adjusted p < 0.05). B. Glycemia kinetics in control and in BaP-exposed X. tropicalis. Data are expressed as mean ± SE of 3 replicates.
Figure 4.
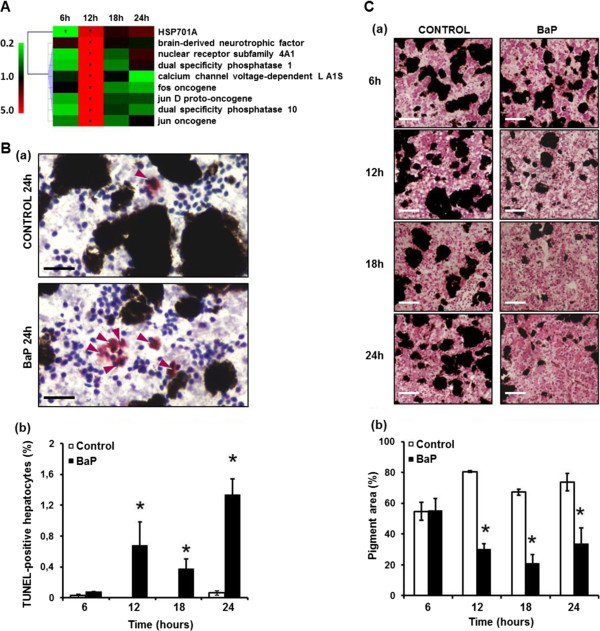
Hepatotoxicity induced by BaP. A. Hierarchical clustering of MAPK genes found differentially transcribed compared to the control. Color scale indicates transcription ratios relative to the control. Gene names or annotations are indicated. HSP701A, heat shock protein 701A. Stars indicate significant transcription variations (>1.5-fold in either direction and adjusted p < 0.05). B. (a) TUNEL staining detecting apoptosis-induced DNA damage in hepatocytes in control and in BaP-exposed animals at 24 hours. Arrows indicate apoptotic hepatocytes. Bars = 50 μm. (b) Percentage of TUNEL-positive nuclei in the livers of control and BaP-exposed animals according to the exposure time points. Data are mean ± SE values for 21 sections replicates. Statistical analysis was performed using the Mann–Whitney test, and asterisks indicate a significant difference from the control: *, p < 0.05. C. (a) Hematoxylin-eosine-safran (HES) staining of liver sections from control and X. tropicalis exposed to BaP. Bars = 100 μm. (b) Percentage of pigment area in liver sections of control and BaP exposed animals. Data are mean ± SE values for 21 sections replicates. Statistical analysis was performed using the Mann–Whitney test (n = 3), and asterisks indicate a significant difference from the control: *, p < 0.05.
Figure 5.
Cellular pathways potentially involved in
X. tropicalis
hepatocyte responses to BaP exposure at sub-lethal concentration. This model, based on our transcriptome and liver phenotype dynamic analyses, suggests that BaP is responsible for the induction of an insulin-resistance-like phenotype in Xenopus. Insulin resistance is characterized by the over-transcription of gluconeogenic enzymes genes (PEPCK), sustained hyperglycemia, an over-transcription of glucose transporter (GLUT2) and severe liver steatosis. Consequently, hyperinsulinemia may lead to the marked induction of cholesterol synthesis pathways and to a decrease in cholesterol export to the bile. The accumulation of lipids and cholesterol in the hepatocytes thus induces both ER stress and lipid toxicity leading to apoptosis or necrosis. LDL, Low density lipoprotein; LDLR, Low density lipoprotein receptor; GLUT2, Glucose transporter 2; Glc, glucose; Chol, cholesterol; PEPCK, phosphoenolpyruvate carboxykinase 1; HMGCoAR, 3-hydroxy-3-methylglutaryl-CoA reductase; SREBP-TF2, sterol regulatory element binding transcription factor 2; ER, endoplasmic reticulum; FFA, Free fatty acid, TG, triglycerides; Insulin R, insulin resistance.
Aas,
PAH metabolites in bile, cytochrome P4501A and DNA adducts as environmental risk parameters for chronic oil exposure: a laboratory experiment with Atlantic cod.
2000, Pubmed
Aas,
PAH metabolites in bile, cytochrome P4501A and DNA adducts as environmental risk parameters for chronic oil exposure: a laboratory experiment with Atlantic cod.
2000,
Pubmed
Anders,
Differential expression analysis for sequence count data.
2010,
Pubmed
Aroor,
Differential changes in MAP kinases, histone modifications, and liver injury in rats acutely treated with ethanol.
2010,
Pubmed
Barni,
Mechanisms of changes to the liver pigmentary component during the annual cycle (activity and hibernation) of Rana esculenta L.
2002,
Pubmed
Bechmann,
The interaction of hepatic lipid and glucose metabolism in liver diseases.
2012,
Pubmed
Beyer,
Analytical methods for determining metabolites of polycyclic aromatic hydrocarbon (PAH) pollutants in fish bile: A review.
2010,
Pubmed
Bowes,
Xenbase: a Xenopus biology and genomics resource.
2008,
Pubmed
,
Xenbase
Brandt,
Distribution of polycyclic aromatic hydrocarbons in soils and terrestrial biota after a spill of crude oil in Trecate, Italy.
2002,
Pubmed
Brismar,
Effect of insulin on the hepatic production of insulin-like growth factor-binding protein-1 (IGFBP-1), IGFBP-3, and IGF-I in insulin-dependent diabetes.
1994,
Pubmed
Bugel,
Inhibition of vitellogenin gene induction by 2,3,7,8-tetrachlorodibenzo-p-dioxin is mediated by aryl hydrocarbon receptor 2 (AHR2) in zebrafish (Danio rerio).
2013,
Pubmed
Bussmann,
Aryl hydrocarbon receptor activation leads to impairment of estrogen-driven chicken vitellogenin promoter activity in LMH cells.
2013,
Pubmed
Carey,
Amphibian declines: an immunological perspective.
1999,
Pubmed
,
Xenbase
Chen,
Transport of bile acids, sulfated steroids, estradiol 17-beta-D-glucuronide, and leukotriene C4 by human multidrug resistance protein 8 (ABCC11).
2005,
Pubmed
Devonshire,
Application of next generation qPCR and sequencing platforms to mRNA biomarker analysis.
2013,
Pubmed
D'haeseleer,
How does gene expression clustering work?
2005,
Pubmed
Di Croce,
Independent responsiveness of frog liver low-density lipoprotein receptor and HMGCoA reductase to estrogen treatment.
1997,
Pubmed
Dortch,
Modeling water and sediment contamination of Lake Pontchartrain following pump-out of Hurricane Katrina floodwater.
2008,
Pubmed
Fedorenkova,
Ranking ecological risks of multiple chemical stressors on amphibians.
2012,
Pubmed
Fellers,
Pesticides in mountain yellow-legged frogs (Rana muscosa) from the Sierra Nevada Mountains of California, USA.
2004,
Pubmed
Fernandez,
Disturbed cholesterol homeostasis in hormone-sensitive lipase-null mice.
2008,
Pubmed
Fernandez,
Influence of lighting conditions on toxicity and genotoxicity of various PAH in the newt in vivo.
1992,
Pubmed
Firrincieli,
Vitamin D nuclear receptor deficiency promotes cholestatic liver injury by disruption of biliary epithelial cell junctions in mice.
2013,
Pubmed
Frangioni,
Thyroid and hypoxic stress in the newt Triturus carnifex.
2006,
Pubmed
Gohin,
Comparative transcriptomic analysis of follicle-enclosed oocyte maturational and developmental competence acquisition in two non-mammalian vertebrates.
2010,
Pubmed
,
Xenbase
Hayes,
The cause of global amphibian declines: a developmental endocrinologist's perspective.
2010,
Pubmed
Hazlehurst,
Non-alcoholic fatty liver disease in common endocrine disorders.
2013,
Pubmed
Hellsten,
The genome of the Western clawed frog Xenopus tropicalis.
2010,
Pubmed
,
Xenbase
Huang,
Bioinformatics enrichment tools: paths toward the comprehensive functional analysis of large gene lists.
2009,
Pubmed
Huang,
Systematic and integrative analysis of large gene lists using DAVID bioinformatics resources.
2009,
Pubmed
Im,
Glucose-stimulated upregulation of GLUT2 gene is mediated by sterol response element-binding protein-1c in the hepatocytes.
2005,
Pubmed
Jiang,
Down-expression of tumor protein p53-induced nuclear protein 1 in human gastric cancer.
2006,
Pubmed
Köhle,
Coordinate regulation of Phase I and II xenobiotic metabolisms by the Ah receptor and Nrf2.
2007,
Pubmed
Lips,
Riding the wave: reconciling the roles of disease and climate change in amphibian declines.
2008,
Pubmed
Ma,
Induction of CYP1A1. The AhR/DRE paradigm: transcription, receptor regulation, and expanding biological roles.
2001,
Pubmed
Matson,
Patterns of genotoxicity and contaminant exposure: evidence of genomic instability in the marsh frogs (Rana ridibunda) of Sumgayit, Azerbaijan.
2005,
Pubmed
Matson,
Wildlife toxicology: biomarkers of genotoxic exposures at a hazardous waste site.
2009,
Pubmed
Mouchet,
Comparative study of the comet assay and the micronucleus test in amphibian larvae (Xenopus laevis) using benzo(a)pyrene, ethyl methanesulfonate, and methyl methanesulfonate: establishment of a positive control in the amphibian comet assay.
2005,
Pubmed
,
Xenbase
Mudipalli,
Lead hepatotoxicity & potential health effects.
2007,
Pubmed
Musso,
Cholesterol metabolism and the pathogenesis of non-alcoholic steatohepatitis.
2013,
Pubmed
Naik,
Genomic aspects of NAFLD pathogenesis.
2013,
Pubmed
Nebert,
Role of aryl hydrocarbon receptor-mediated induction of the CYP1 enzymes in environmental toxicity and cancer.
2004,
Pubmed
Padrós,
Metabolic interactions between low doses of benzo[a]pyrene and tributyltin in arctic charr (Salvelinus alpinus): a long-term in vivo study.
2003,
Pubmed
Penning,
Dihydrodiol dehydrogenases and polycyclic aromatic hydrocarbon activation: generation of reactive and redox active o-quinones.
1999,
Pubmed
Pfaffl,
A new mathematical model for relative quantification in real-time RT-PCR.
2001,
Pubmed
Reeder,
Intersexuality and the cricket frog decline: historic and geographic trends.
2005,
Pubmed
Reynaud,
Toxicokinetic of benzo[a]pyrene and fipronil in female green frogs (Pelophylax kl. esculentus).
2012,
Pubmed
Ribback,
Molecular and metabolic changes in human liver clear cell foci resemble the alterations occurring in rat hepatocarcinogenesis.
2013,
Pubmed
Roelants,
Global patterns of diversification in the history of modern amphibians.
2007,
Pubmed
Rosenblum,
Genome-wide transcriptional response of Silurana (Xenopus) tropicalis to infection with the deadly chytrid fungus.
2009,
Pubmed
,
Xenbase
Saeed,
TM4: a free, open-source system for microarray data management and analysis.
2003,
Pubmed
Säfholm,
Disrupted oogenesis in the frog Xenopus tropicalis after exposure to environmental progestin concentrations.
2012,
Pubmed
,
Xenbase
Schwendiman,
A common environmental contaminant affects sexual behavior in the clawed frog, Xenopus tropicalis.
2012,
Pubmed
,
Xenbase
Seki,
A liver full of JNK: signaling in regulation of cell function and disease pathogenesis, and clinical approaches.
2012,
Pubmed
Sneitz,
Glucuronidation of the steroid enantiomers ent-17β-estradiol, ent-androsterone and ent-etiocholanolone by the human UDP-glucuronosyltransferases.
2011,
Pubmed
Sokolović,
Unexpected effects of fasting on murine lipid homeostasis--transcriptomic and lipid profiling.
2010,
Pubmed
Sparling,
Toxicity of two insecticides to California, USA, anurans and its relevance to declining amphibian populations.
2009,
Pubmed
Stabenau,
Uptake and elimination of naphthalene from liver, lung, and muscle tissue in the leopard frog (Rana pipiens).
2006,
Pubmed
Sturgill,
Xenobiotic-induced hepatotoxicity: mechanisms of liver injury and methods of monitoring hepatic function.
1997,
Pubmed
Swedenborg,
AhR and ARNT modulate ER signaling.
2010,
Pubmed
Trapnell,
TopHat: discovering splice junctions with RNA-Seq.
2009,
Pubmed
Ueda,
Phase-II conjugation ability for PAH metabolism in amphibians: characteristics and inter-species differences.
2011,
Pubmed
,
Xenbase
Ung,
Mercury-induced hepatotoxicity in zebrafish: in vivo mechanistic insights from transcriptome analysis, phenotype anchoring and targeted gene expression validation.
2010,
Pubmed
van Delft,
Time series analysis of benzo[A]pyrene-induced transcriptome changes suggests that a network of transcription factors regulates the effects on functional gene sets.
2010,
Pubmed
Villa,
Tetradian oscillation of estrogen receptor α is necessary to prevent liver lipid deposition.
2012,
Pubmed
Wang,
Expression of CYP1C1 and CYP1A in Fundulus heteroclitus during PAH-induced carcinogenesis.
2010,
Pubmed
Willett,
Comparative metabolism and excretion of benzo(a)pyrene in 2 species of ictalurid catfish.
2000,
Pubmed
Wills,
Comparative chronic liver toxicity of benzo[a]pyrene in two populations of the atlantic killifish (Fundulus heteroclitus) with different exposure histories.
2010,
Pubmed
Yang,
Toward understanding the genetic basis of adaptation to high-elevation life in poikilothermic species: a comparative transcriptomic analysis of two ranid frogs, Rana chensinensis and R. kukunoris.
2012,
Pubmed
Yin,
Differential gene expression and lipid metabolism in fatty liver induced by acute ethanol treatment in mice.
2007,
Pubmed
Zheng,
Dynamic transcriptomic profiles of zebrafish gills in response to zinc depletion.
2010,
Pubmed
Zheng,
Dynamic transcriptomic profiles of zebrafish gills in response to zinc supplementation.
2010,
Pubmed
Zhuo,
Inhibition of proliferation and differentiation and promotion of apoptosis by cyclin L2 in mouse embryonic carcinoma P19 cells.
2009,
Pubmed