Click here to close
Hello! We notice that you are using Internet Explorer, which is not supported by Xenbase and may cause the site to display incorrectly.
We suggest using a current version of Chrome,
FireFox, or Safari.
GlialCAM, a CLC-2 Cl(-) channel subunit, activates the slow gate of CLC chloride channels.
Jeworutzki E
,
Lagostena L
,
Elorza-Vidal X
,
López-Hernández T
,
Estévez R
,
Pusch M
.
???displayArticle.abstract???
GlialCAM, a glial cell adhesion molecule mutated in megalencephalic leukoencephalopathy with subcortical cysts, targets the CLC-2 Cl(-) channel to cell contacts in glia and activates CLC-2 currents in vitro and in vivo. We found that GlialCAM clusters all CLC channels at cell contacts in vitro and thus studied GlialCAM interaction with CLC channels to investigate the mechanism of functional activation. GlialCAM slowed deactivation kinetics of CLC-Ka/barttin channels and increased CLC-0 currents opening the common gate and slowing its deactivation. No functional effect was seen for common gate deficient CLC-0 mutants. Similarly, GlialCAM targets the common gate deficient CLC-2 mutant E211V/H816A to cell contacts, without altering its function. Thus, GlialCAM is able to interact with all CLC channels tested, targeting them to cell junctions and activating them by stabilizing the open configuration of the common gate. These results are important to better understand the physiological role of GlialCAM/CLC-2 interaction.
Figure 1. Interaction of GlialCAM with CLC-1. (A–D) Cellular distribution of CLC-1 in HeLa cells. CLC-1 alone is located uniformly in the plasma membrane and intracellularly (A, B) whereas GlialCAM changes CLC-1 localization when both proteins are co-transfected to regions of direct contact (C, arrow) or to cell-cell contact processes (D, arrow). (E–H) GlialCAM activates the slow gate of CLC-1 (inset: protocol to determine the open probability of the slow gate; see Methods). (E, F) typical currents from a patch from oocytes expressing CLC-1 alone (E) or CLC-1 with GlialCAM (F). (G) Initial (Io) tail currents from the patches shown were described with a Boltzmann function (plus offset) and the open probabilities of the example patches are plotted against voltage. The relative offset of the slow gate (H) is significantly larger with GlialCAM (∗∗p < 0.01, Student’s t-test, values are mean ±SE). Voltages of half-maximal activation were not significantly different (data not shown). To see this figure in color, go online.
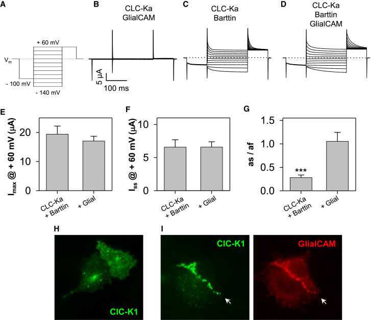
Figure 2. hCLC-Ka/Barttin mediated currents are modulated by GlialCAM. (A) Pulse protocol. (B–D) Typical currents from oocytes injected with CLC-Ka and GlialCAM (B), CLC-Ka and Barttin (C), or CLC-Ka, Barttin, and GlialCAM (D). Amount of cRNA for each construct was kept constant in the different co-injections. In (C) and (D) same scale bars as in (B). From the tail current after the –140 mV prepulse, the initial current (Imax), shown in (E) and the steady state current (Iss), shown in (F) were determined. A double exponential fit to this tail current yielded time constants and coefficients of the two exponential components (see Methods). Fast and slow time constants were for CLC-Ka/Barttin 43 ± 11 ms and 6.8 ± 1 ms, for CLC-Ka/Barttin/GlialCAM 36 ± 1 ms and 8.7 ± 0.3 ms, respectively (n = 10), i.e., not significantly different. (G) Ratio of slow (as) and fast coefficient (af) of the double exponential: the weight of the slow component is significantly increased by GlialCAM. (∗∗∗p < 0.001, Student’s t-test), values are mean ± SE. (H–I) Cellular distribution of CLC-K1 in HeLa cells. Barttin-CLC-K1 alone is located uniformly in the plasma membrane and intracellularly (H) whereas GlialCAM leads to CLC-K1/barttin localization in regions of cell-cell contacts (I, arrow). To see this figure in color, go online.
Figure 3. Co-expression of GlialCAM with CLC-5 in HeLa cells. (A). Cellular distribution of CLC-5 alone. (B). GlialCAM does not modify CLC-5 localization when both proteins are co-transfected. To see this figure in color, go online.
Figure 4. GlialCAM activates the slow gate of CLC-0. (A) Pulse protocol used to assay the slow gate. (B, C) Typical current traces obtained with this protocol for CLC-0 (B) and CLC-0/GlialCAM (C). (D) Example tail currents from the current traces shown in (B) and (C) plotted as a function of the prepulse voltage and fitted with a Boltzmann function with offset (lines). (E) Maximal current at 40 mV obtained from the Boltzmann analysis (F) Relative offset obtained from the Boltzmann analysis (∗∗∗p < 0.001, Student’s t-test). (G) GlialCAM-induced clustering of CLC-0-GFP in HEK293 cells. (H) Dose-response of increasing concentration of GlialCAM on relative offset of the slow gate. Amount of CLC-0 RNA was 0.25 ng/oocyte. Data were fitted by a “Boltzmann equation” resulting in a half maximal amount of 0.25 ng/oocyte GlialCAM RNA (qualitatively similar results were seen in a total of three batches of oocytes). To see this figure in color, go online.
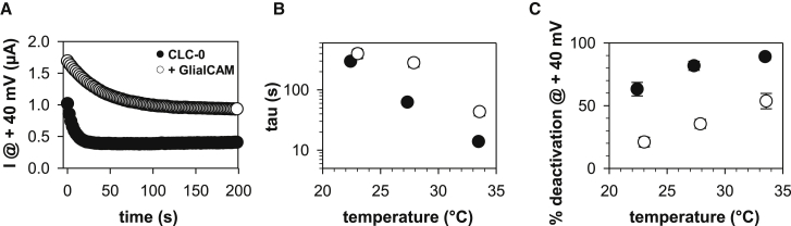
Figure 5. Temperature sensitivity of the deactivation kinetics of the slow gate. (A) Current decay at resting conditions, monitored by brief pulses every 2 s to 40 mV, after a long hyperpolarizing pulse (T = 33°C for this example). (B, C) Current deactivation was described by a single exponential function yielding the time constant (B) and the percentage of deactivation (C) as a function of temperature. Due to the very slow deactivation of CLC-0/GlialCAM at lower temperatures, it was not possible to obtain a reliable value for the time constant (n = 4 to 7 for each temperature from a total of 5 to 10 different oocyte batches; error bars represent SE).
Figure 6. GlialCAM reduces Zn2+ sensitivity of CLC-0. (A) CLC-0 (closed circles) and CLC-0/GlialCAM (open circles) were activated by a long hyperpolarizing pulse and then deactivation at the resting voltage was monitored by brief pulses to 60 mV. 0.2 mM Zn2+ was applied at the indicated time point. At the end of the experiment, Cl- was replaced by iodide (gray arrow) to estimate leak currents. (B) Percentage of block by 0.2 mM Zn2+ of CLC-0 ± GlialCAM (n ≥ 4 different oocytes ± SE each; ∗∗∗∗p < 0.0001, Student’s t-test).
Figure 7. Effect of GlialCAM on currents of CLC-0 gating mutants. (A) Voltage pulse that was repetitively applied to maximally activate the slow gate. (B) Currents from an uninjected control oocyte. (C) Example traces from a CLC-0 expressing oocyte before and after maximal activation of the slow gate. (D–H) Similar examples for CLC-0+GlialCAM (D), C212S (E), C212S+GlialCAM (F), E166C/C212S (G), and E166C/C212S+GlialCAM (H). (I) Maximal currents of the indicated constructs for one batch of oocytes, similar results were seen in four batches (∗p < 0.05, Bonferroni’s test). (J) Imin/Imax for the indicated constructs, representing the ratio of the currents at 60 mV before and after repetitive application of the pulse shown in (A) (n > 6 oocytes for each construct).
Figure 8. CLC-2 double gating mutant E211V/H816A expressed in HEK cells and oocytes. (A, B) Typical current traces obtained by a voltage pulse to 60/–120/60 mV in oocytes (A) and HEK293 cells (B) for the double mutant without (top) or with (bottom) GlialCAM. (C) Fluorescence of HEK cells expressing the E211V/H816A mutant C-terminally fused to GFP without (top) or with (bottom) GlialCAM. (D) Imax at 60 mV was slightly increased for E211VH816A when co-expressing GlialCAM in oocytes (∗p < 0.05, Bonferroni’s test). Note, that in patch clamp experiments of HEK cells GlialCAM does not increase the currents of the double mutant. (E) In contrast to CLC-2 co-expressing the double gating mutant with GlialCAM does not alter its current characteristics as assayed by the ratio of steady state currents and Imax at 60 mV (n ≥ 6 cells from two different transfections/injections; error represents SEM). To see this figure in color, go online.
Accardi,
Conformational changes in the pore of CLC-0.
2003, Pubmed,
Xenbase
Accardi,
Conformational changes in the pore of CLC-0.
2003,
Pubmed
,
Xenbase
Accardi,
Drastic reduction of the slow gate of human muscle chloride channel (ClC-1) by mutation C277S.
2001,
Pubmed
,
Xenbase
Accardi,
Fast and slow gating relaxations in the muscle chloride channel CLC-1.
2000,
Pubmed
,
Xenbase
Ahmed,
Chloride channel activity of ClC-2 is modified by the actin cytoskeleton.
2000,
Pubmed
,
Xenbase
Bennetts,
Temperature dependence of human muscle ClC-1 chloride channel.
2001,
Pubmed
Blanz,
Leukoencephalopathy upon disruption of the chloride channel ClC-2.
2007,
Pubmed
Bykova,
Large movement in the C terminus of CLC-0 chloride channel during slow gating.
2006,
Pubmed
Capdevila-Nortes,
Insights into MLC pathogenesis: GlialCAM is an MLC1 chaperone required for proper activation of volume-regulated anion currents.
2013,
Pubmed
Chen,
Nonequilibrium gating and voltage dependence of the ClC-0 Cl- channel.
1996,
Pubmed
Chen,
Extracellular zinc ion inhibits ClC-0 chloride channels by facilitating slow gating.
1998,
Pubmed
,
Xenbase
Depienne,
Brain white matter oedema due to ClC-2 chloride channel deficiency: an observational analytical study.
2013,
Pubmed
Duffield,
Involvement of helices at the dimer interface in ClC-1 common gating.
2003,
Pubmed
Dutzler,
Gating the selectivity filter in ClC chloride channels.
2003,
Pubmed
,
Xenbase
Estévez,
Functional and structural conservation of CBS domains from CLC chloride channels.
2004,
Pubmed
,
Xenbase
Estévez,
Barttin is a Cl- channel beta-subunit crucial for renal Cl- reabsorption and inner ear K+ secretion.
2001,
Pubmed
,
Xenbase
Favre-Kontula,
GlialCAM, an immunoglobulin-like cell adhesion molecule is expressed in glial cells of the central nervous system.
2008,
Pubmed
Fischer,
Barttin activates ClC-K channel function by modulating gating.
2010,
Pubmed
Fong,
Determinants of slow gating in ClC-0, the voltage-gated chloride channel of Torpedo marmorata.
1998,
Pubmed
,
Xenbase
Garcia-Olivares,
Gating of human ClC-2 chloride channels and regulation by carboxy-terminal domains.
2008,
Pubmed
Gaudry,
Purification of the extracellular domain of the membrane protein GlialCAM expressed in HEK and CHO cells and comparison of the glycosylation.
2008,
Pubmed
Gradogna,
A regulatory calcium-binding site at the subunit interface of CLC-K kidney chloride channels.
2010,
Pubmed
,
Xenbase
Gründer,
Regions involved in the opening of CIC-2 chloride channel by voltage and cell volume.
,
Pubmed
,
Xenbase
Hoegg-Beiler,
Disrupting MLC1 and GlialCAM and ClC-2 interactions in leukodystrophy entails glial chloride channel dysfunction.
2014,
Pubmed
Jeworutzki,
GlialCAM, a protein defective in a leukodystrophy, serves as a ClC-2 Cl(-) channel auxiliary subunit.
2012,
Pubmed
,
Xenbase
Jordt,
Molecular dissection of gating in the ClC-2 chloride channel.
1997,
Pubmed
,
Xenbase
Lange,
ClC-7 requires Ostm1 as a beta-subunit to support bone resorption and lysosomal function.
2006,
Pubmed
Leegwater,
Mutations of MLC1 (KIAA0027), encoding a putative membrane protein, cause megalencephalic leukoencephalopathy with subcortical cysts.
2001,
Pubmed
Leisle,
ClC-7 is a slowly voltage-gated 2Cl(-)/1H(+)-exchanger and requires Ostm1 for transport activity.
2011,
Pubmed
L'Hoste,
Characterization of the mouse ClC-K1/Barttin chloride channel.
2013,
Pubmed
,
Xenbase
Lin,
Elimination of the slow gating of ClC-0 chloride channel by a point mutation.
1999,
Pubmed
,
Xenbase
López-Hernández,
Mutant GlialCAM causes megalencephalic leukoencephalopathy with subcortical cysts, benign familial macrocephaly, and macrocephaly with retardation and autism.
2011,
Pubmed
Lorenz,
Heteromultimeric CLC chloride channels with novel properties.
1996,
Pubmed
,
Xenbase
Ludewig,
Independent gating of single pores in CLC-0 chloride channels.
1997,
Pubmed
Ludewig,
Two physically distinct pores in the dimeric ClC-0 chloride channel.
1996,
Pubmed
,
Xenbase
Ludewig,
Analysis of a protein region involved in permeation and gating of the voltage-gated Torpedo chloride channel ClC-0.
1997,
Pubmed
,
Xenbase
Ludewig,
Inward rectification in ClC-0 chloride channels caused by mutations in several protein regions.
1997,
Pubmed
Ma,
Movement of hClC-1 C-termini during common gating and limits on their cytoplasmic location.
2011,
Pubmed
Maduke,
Formation of CLC-0 chloride channels from separated transmembrane and cytoplasmic domains.
1998,
Pubmed
,
Xenbase
Miller,
Dimeric structure of single chloride channels from Torpedo electroplax.
1984,
Pubmed
Moh,
Structural and functional analyses of a novel ig-like cell adhesion molecule, hepaCAM, in the human breast carcinoma MCF7 cells.
2005,
Pubmed
Nehrke,
Loss of hyperpolarization-activated Cl(-) current in salivary acinar cells from Clcn2 knockout mice.
2002,
Pubmed
Niemeyer,
A conserved pore-lining glutamate as a voltage- and chloride-dependent gate in the ClC-2 chloride channel.
2003,
Pubmed
Niemeyer,
Voltage-dependent and -independent titration of specific residues accounts for complex gating of a ClC chloride channel by extracellular protons.
2009,
Pubmed
Pusch,
Temperature dependence of fast and slow gating relaxations of ClC-0 chloride channels.
1997,
Pubmed
,
Xenbase
Pusch,
Gating of the voltage-dependent chloride channel CIC-0 by the permeant anion.
1995,
Pubmed
,
Xenbase
Pusch,
Unique structure and function of chloride transporting CLC proteins.
2005,
Pubmed
Pusch,
Chloride dependence of hyperpolarization-activated chloride channel gates.
1999,
Pubmed
,
Xenbase
Saviane,
The muscle chloride channel ClC-1 has a double-barreled appearance that is differentially affected in dominant and recessive myotonia.
1999,
Pubmed
,
Xenbase
Stauber,
Cell biology and physiology of CLC chloride channels and transporters.
2012,
Pubmed
Thiemann,
A chloride channel widely expressed in epithelial and non-epithelial cells.
1992,
Pubmed
,
Xenbase
Traverso,
Proton sensing of CLC-0 mutant E166D.
2006,
Pubmed
,
Xenbase
Traverso,
Gating competence of constitutively open CLC-0 mutants revealed by the interaction with a small organic Inhibitor.
2003,
Pubmed
,
Xenbase
Trichas,
Use of the viral 2A peptide for bicistronic expression in transgenic mice.
2008,
Pubmed
van der Knaap,
Leukoencephalopathy with swelling and a discrepantly mild clinical course in eight children.
1995,
Pubmed
van der Knaap,
Megalencephalic leukoencephalopathy with subcortical cysts: chronic white matter oedema due to a defect in brain ion and water homoeostasis.
2012,
Pubmed
Varela,
Effect of an N-terminus deletion on voltage-dependent gating of the ClC-2 chloride channel.
2002,
Pubmed
Waldegger,
Barttin increases surface expression and changes current properties of ClC-K channels.
2002,
Pubmed
,
Xenbase
Yusef,
Removal of gating in voltage-dependent ClC-2 chloride channel by point mutations affecting the pore and C-terminus CBS-2 domain.
2006,
Pubmed
Zifarelli,
The role of protons in fast and slow gating of the Torpedo chloride channel ClC-0.
2010,
Pubmed
Zúñiga,
The voltage-dependent ClC-2 chloride channel has a dual gating mechanism.
2004,
Pubmed