Click here to close
Hello! We notice that you are using Internet Explorer, which is not supported by Xenbase and may cause the site to display incorrectly.
We suggest using a current version of Chrome,
FireFox, or Safari.
Obligate coupling of CFTR pore opening to tight nucleotide-binding domain dimerization.
Mihályi C
,
Töröcsik B
,
Csanády L
.
???displayArticle.abstract???
In CFTR, the chloride channel mutated in cystic fibrosis (CF) patients, ATP-binding-induced dimerization of two cytosolic nucleotide binding domains (NBDs) opens the pore, and dimer disruption following ATP hydrolysis closes it. Spontaneous openings without ATP are rare in wild-type CFTR, but in certain CF mutants constitute the only gating mechanism, stimulated by ivacaftor, a clinically approved CFTR potentiator. The molecular motions underlying spontaneous gating are unclear. Here we correlate energetic coupling between residues across the dimer interface with spontaneous pore opening/closure in single CFTR channels. We show that spontaneous openings are also strictly coupled to NBD dimerization, which may therefore occur even without ATP. Coordinated NBD/pore movements are therefore intrinsic to CFTR: ATP alters the stability, but not the fundamental structural architecture, of open- and closed-pore conformations. This explains correlated effects of phosphorylation, mutations, and drugs on ATP-driven and spontaneous activity, providing insights for understanding CF mutation and drug mechanisms.
Figure 1. The P355A-K978C double mutation increases both spontaneous and ATP-dependent Po.(a,c) Inward macroscopic (a) WT and (c) P355A-K978C CFTR currents at −80 mV, and their dependence on ATP and PKA (black bars). In (a) a 30 s segment of spontaneous current (gray box) is magnified in the inset. In (c) bath chloride (green bars) was repeatedly replaced by gluconate (red bars) to determine baseline current (gray dashed line). (b) Two alternative mechanisms of spontaneous gating in cartoon representation. TMDs (gray), TMD-NBD interface formed by intracellular loops (light violet), NBD1 (green), NBD2 (blue), membrane (yellow). (d) Spontaneous Po (solid bars) and Po in 2 mM ATP (striped bars) for WT and P355A-K978C ('background', BG) CFTR (n = 5–21).DOI:
http://dx.doi.org/10.7554/eLife.18164.003Figure 1—figure supplement 1. Replacement of bath chloride with gluconate abolishes CFTR currents at -80 mV.Normalized macroscopic current-voltage relationships of WT CFTR under chloride(out)/chloride(in) (green symbols) and chloride(out)/gluconate(in) (red symbols) ionic conditions (n = 6–9). For both ionic conditions macroscopic steady CFTR currents in 2 mM ATP, and background currents in the absence of ATP, were sampled at membrane voltages ranging from −80 to +80 mV, and ATP-dependent currents normalized to that measured at +80 mV. The Red solid line is a fit to the Goldman-Hodgkin-Katz equation, the green solid line is a linear interpolation between data points. Note mild inward rectification in symmetrical chloride (Cai et al., 2003).DOI:
http://dx.doi.org/10.7554/eLife.18164.004
Figure 1—figure supplement 2. High ATP-dependent Po due to background mutation facilitates counting channels.(a–b), Open probabilities in 2 mM ATP, following PKA removal, for WT CFTR and for the four constructs that form the mutant cycle. Po was estimated from the last ~2-minutes of the 2.5-minute segments of recording in 2 mM ATP, bracketing the 5-minute ATP-free period during which spontaneous activity was sampled (n = 6–17). (a) Front bracket, (b) rear bracket (see Figure 2a–d).DOI:
http://dx.doi.org/10.7554/eLife.18164.005
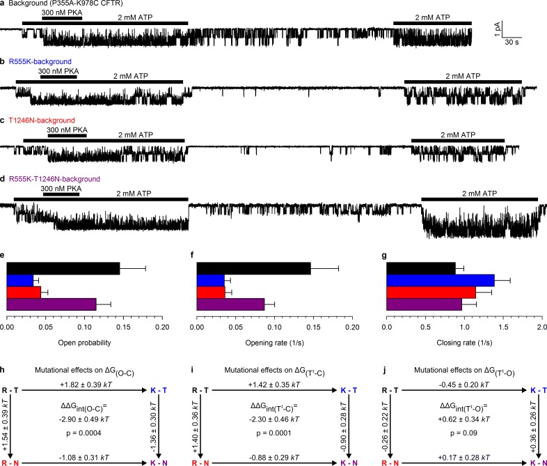
Figure 2. Arg 555 and Thr 1246 become energetically coupled upon spontaneous pore opening.(a–d), Microscopic currents at −80 mV, and their dependence on ATP and PKA (black bars), for (a) the P355A-K978C background construct, and for this background construct carrying (b) the R555K or (c) T1246N single mutations or (d) the R555K-T1246N double mutation. (e–g), Spontaneous open probabilities (e, n = 19–21), opening rates (f, n = 15–19), and closing rates (g, n = 15–19) of the background construct (black bars), and of constructs carrying additional R555K (blue bars), T1246N (red bars), or R555K-T1246N (violet bars) mutations. (h–j), Thermodynamic mutant cycles showing mutation-induced changes (h) in the stability of the spontaneous open state relative to the closed state, and (i–j) in the height of the activation free energy barriers for spontaneous opening (i) and closure (j). Each corner is represented by the side chains at positions 555 and 1246; k, Boltzmann's constant, T, absolute temperature.DOI:
http://dx.doi.org/10.7554/eLife.18164.006
Figure 3. Mechanism of spontaneous pore openings, and energetic effects of bound ATP and gain-of-function mutations.(a) Cartoon representation of domain organization in closed (C), transition (T‡), and open (O) states, during spontaneous gating. Color coding as in Figure 1b, blue and red circles identify target positions. (b) Changes in energetic coupling between the target positions associated with spontaneous gating in the background construct. (c) Free energy profiles of gating for WT (orange line) and P355A-K978C (black line) CFTR in the absence of ATP, and of hydrolysis-deficient K1250R CFTR in saturating ATP (gray line) (Vergani et al., 2005). Black and gray downward arrows illustrate the energetic effects of the background double mutation and of the presence of ATP bound in both composite sites.DOI:
http://dx.doi.org/10.7554/eLife.18164.007
Figure 1—figure supplement 1. Replacement of bath chloride with gluconate abolishes CFTR currents at -80 mV.Normalized macroscopic current-voltage relationships of WT CFTR under chloride(out)/chloride(in) (green symbols) and chloride(out)/gluconate(in) (red symbols) ionic conditions (n = 6–9). For both ionic conditions macroscopic steady CFTR currents in 2 mM ATP, and background currents in the absence of ATP, were sampled at membrane voltages ranging from −80 to +80 mV, and ATP-dependent currents normalized to that measured at +80 mV. The Red solid line is a fit to the Goldman-Hodgkin-Katz equation, the green solid line is a linear interpolation between data points. Note mild inward rectification in symmetrical chloride (Cai et al., 2003).DOI:
http://dx.doi.org/10.7554/eLife.18164.004
Aleksandrov,
The First Nucleotide Binding Domain of Cystic Fibrosis Transmembrane Conductance Regulator Is a Site of Stable Nucleotide Interaction, whereas the Second Is a Site of Rapid Turnover.
2002, Pubmed
Aleksandrov,
The First Nucleotide Binding Domain of Cystic Fibrosis Transmembrane Conductance Regulator Is a Site of Stable Nucleotide Interaction, whereas the Second Is a Site of Rapid Turnover.
2002,
Pubmed
Basso,
Prolonged nonhydrolytic interaction of nucleotide with CFTR's NH2-terminal nucleotide binding domain and its role in channel gating.
2003,
Pubmed
,
Xenbase
Bompadre,
G551D and G1349D, two CF-associated mutations in the signature sequences of CFTR, exhibit distinct gating defects.
2007,
Pubmed
Cai,
Voltage-dependent gating of the cystic fibrosis transmembrane conductance regulator Cl- channel.
2003,
Pubmed
Chaves,
Cysteine accessibility probes timing and extent of NBD separation along the dimer interface in gating CFTR channels.
2015,
Pubmed
,
Xenbase
Chen,
A tweezers-like motion of the ATP-binding cassette dimer in an ABC transport cycle.
2003,
Pubmed
Csanády,
Rapid kinetic analysis of multichannel records by a simultaneous fit to all dwell-time histograms.
2000,
Pubmed
Csanády,
Strict coupling between CFTR's catalytic cycle and gating of its Cl- ion pore revealed by distributions of open channel burst durations.
2010,
Pubmed
,
Xenbase
Grosman,
The dissociation of acetylcholine from open nicotinic receptor channels.
2001,
Pubmed
Horovitz,
Double-mutant cycles: a powerful tool for analyzing protein structure and function.
1996,
Pubmed
Jih,
Vx-770 potentiates CFTR function by promoting decoupling between the gating cycle and ATP hydrolysis cycle.
2013,
Pubmed
Kirk,
A unified view of cystic fibrosis transmembrane conductance regulator (CFTR) gating: combining the allosterism of a ligand-gated channel with the enzymatic activity of an ATP-binding cassette (ABC) transporter.
2011,
Pubmed
Lin,
A single amino acid substitution in CFTR converts ATP to an inhibitory ligand.
2014,
Pubmed
Okeyo,
Converting nonhydrolyzable nucleotides to strong cystic fibrosis transmembrane conductance regulator (CFTR) agonists by gain of function (GOF) mutations.
2013,
Pubmed
Riordan,
Identification of the cystic fibrosis gene: cloning and characterization of complementary DNA.
1989,
Pubmed
Smith,
ATP binding to the motor domain from an ABC transporter drives formation of a nucleotide sandwich dimer.
2002,
Pubmed
Sorum,
Timing of CFTR pore opening and structure of its transition state.
2015,
Pubmed
Szollosi,
Involvement of F1296 and N1303 of CFTR in induced-fit conformational change in response to ATP binding at NBD2.
2010,
Pubmed
,
Xenbase
Tsai,
Stable ATP binding mediated by a partial NBD dimer of the CFTR chloride channel.
2010,
Pubmed
Vergani,
CFTR channel opening by ATP-driven tight dimerization of its nucleotide-binding domains.
2005,
Pubmed
Wang,
An electrostatic interaction at the tetrahelix bundle promotes phosphorylation-dependent cystic fibrosis transmembrane conductance regulator (CFTR) channel opening.
2014,
Pubmed
Wang,
Curcumin opens cystic fibrosis transmembrane conductance regulator channels by a novel mechanism that requires neither ATP binding nor dimerization of the nucleotide-binding domains.
2007,
Pubmed
Wang,
ATP-independent CFTR channel gating and allosteric modulation by phosphorylation.
2010,
Pubmed
Wei,
Conserved allosteric hot spots in the transmembrane domains of cystic fibrosis transmembrane conductance regulator (CFTR) channels and multidrug resistance protein (MRP) pumps.
2014,
Pubmed