XB-ART-52516
Front Microbiol
2016 Jan 01;7:777. doi: 10.3389/fmicb.2016.00777.
Show Gene links
Show Anatomy links
Identification of Plasmodium falciparum Translation Initiation eIF2β Subunit: Direct Interaction with Protein Phosphatase Type 1.
Tellier G
,
Lenne A
,
Cailliau-Maggio K
,
Cabezas-Cruz A
,
Valdés JJ
,
Martoriati A
,
Aliouat el M
,
Gosset P
,
Delaire B
,
Fréville A
,
Pierrot C
,
Khalife J
.
???displayArticle.abstract???
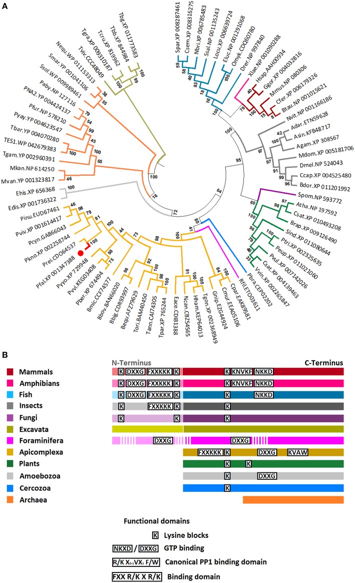
Protein phosphatase 1 (PP1c) is one of the main phosphatases whose function is shaped by many regulators to confer a specific location and a selective function for this enzyme. Here, we report that eukaryotic initiation factor 2β of Plasmodium falciparum (PfeIF2β) is an interactor of PfPP1c. Sequence analysis of PfeIF2β revealed a deletion of 111 amino acids when compared to its human counterpart and the presence of two potential binding motifs to PfPP1 ((29)FGEKKK(34), (103)KVAW(106)). As expected, we showed that PfeIF2β binds PfeIF2γ and PfeIF5, confirming its canonical interaction with partners of the translation complex. Studies of the PfeIF2β-PfPP1 interaction using wild-type, single and double mutated versions of PfeIF2β revealed that both binding motifs are critical. We next showed that PfeIF2β is able to induce Germinal Vesicle Break Down (GVBD) when expressed in Xenopus oocytes, an indicator of its capacity to regulate PP1. Only combined mutations of both binding motifs abolished the interaction with PP1 and the induction of GVBD. In P. falciparum, although the locus is accessible for genetic manipulation, PfeIF2β seems to play an essential role in intraerythrocytic cycle as no viable knockout parasites were detectable. Interestingly, as for PfPP1, the subcellular fractionation of P. falciparum localized PfeIF2β in cytoplasm and nuclear extracts, suggesting a potential effect on PfPP1 in both compartments and raising the question of a non-canonical function of PfeIf2β in the nucleus. Hence, the role played by PfeIF2β in blood stage parasites could occur at multiple levels involving the binding to proteins of the translational complex and to PfPP1.
???displayArticle.pubmedLink??? 27303372
???displayArticle.pmcLink??? PMC4881399
???displayArticle.link??? Front Microbiol
Species referenced: Xenopus
Genes referenced: adar npy4r sod1 tpm1
???attribute.lit??? ???displayArticles.show???
References [+] :
Adl,
The revised classification of eukaryotes.
2012, Pubmed
Adl, The revised classification of eukaryotes. 2012, Pubmed
Aggen, Regulation of protein phosphatase-1. 2000, Pubmed
Asano, Conserved bipartite motifs in yeast eIF5 and eIF2Bepsilon, GTPase-activating and GDP-GTP exchange factors in translation initiation, mediate binding to their common substrate eIF2. 1999, Pubmed
Berjanskii, Resolution-by-proxy: a simple measure for assessing and comparing the overall quality of NMR protein structures. 2012, Pubmed
Bhattacharyya, Plasmodium falciparum protein phosphatase type 1 functionally complements a glc7 mutant in Saccharomyces cerevisiae. 2002, Pubmed
Bohnsack, Exp5 exports eEF1A via tRNA from nuclei and synergizes with other transport pathways to confine translation to the cytoplasm. 2002, Pubmed
Bollen, Combinatorial control of protein phosphatase-1. 2001, Pubmed
Bollen, The extended PP1 toolkit: designed to create specificity. 2010, Pubmed
Burchard, [Malaria]. 2014, Pubmed
Castresana, Selection of conserved blocks from multiple alignments for their use in phylogenetic analysis. 2000, Pubmed
Ceulemans, Functional diversity of protein phosphatase-1, a cellular economizer and reset button. 2004, Pubmed
Daher, A Toxoplasma gondii leucine-rich repeat protein binds phosphatase type 1 protein and negatively regulates its activity. 2007, Pubmed , Xenbase
Daher, Census, molecular characterization and developmental expression of Leucine-Rich-Repeat proteins in Plasmodium falciparum. 2007, Pubmed
Daher, Plasmodium falciparum dynein light chain 1 interacts with actin/myosin during blood stage development. 2010, Pubmed
Daher, Regulation of protein phosphatase type 1 and cell cycle progression by PfLRR1, a novel leucine-rich repeat protein of the human malaria parasite Plasmodium falciparum. 2006, Pubmed , Xenbase
Das, Mutational analysis of mammalian translation initiation factor 5 (eIF5): role of interaction between the beta subunit of eIF2 and eIF5 in eIF5 function in vitro and in vivo. 2000, Pubmed
Das, Specific interaction of eukaryotic translation initiation factor 5 (eIF5) with the beta-subunit of eIF2. 1997, Pubmed
Doerig, Targeting kinases in Plasmodium and Schistosoma: Same goals, different challenges. 2015, Pubmed
Fardilha, The physiological relevance of protein phosphatase 1 and its interacting proteins to health and disease. 2010, Pubmed
Finn, Pfam: the protein families database. 2014, Pubmed
Foth, Quantitative time-course profiling of parasite and host cell proteins in the human malaria parasite Plasmodium falciparum. 2011, Pubmed
Fréville, Identification of a Plasmodium falciparum inhibitor-2 motif involved in the binding and regulation activity of protein phosphatase type 1. 2014, Pubmed , Xenbase
Fréville, Plasmodium falciparum inhibitor-3 homolog increases protein phosphatase type 1 activity and is essential for parasitic survival. 2012, Pubmed
Fréville, Plasmodium falciparum encodes a conserved active inhibitor-2 for Protein Phosphatase type 1: perspectives for novel anti-plasmodial therapy. 2013, Pubmed , Xenbase
Gallego, Protein serine/threonine phosphatases: life, death, and sleeping. 2005, Pubmed
Gutiérrez, Zinc is required for structural stability of the C-terminus of archaeal translation initiation factor aIF2beta. 2002, Pubmed
Gutiérrez, Structure of the archaeal translation initiation factor aIF2 beta from Methanobacterium thermoautotrophicum: implications for translation initiation. 2004, Pubmed
Guttery, Genome-wide functional analysis of Plasmodium protein phosphatases reveals key regulators of parasite development and differentiation. 2014, Pubmed
Guttery, Commit and Transmit: Molecular Players in Plasmodium Sexual Development and Zygote Differentiation. 2015, Pubmed
Hashimoto, Translation initiation at non-AUG codons mediated by weakened association of eukaryotic initiation factor (eIF) 2 subunits. 2002, Pubmed
Heaney, Deletion of eIF2beta suppresses testicular cancer incidence and causes recessive lethality in agouti-yellow mice. 2009, Pubmed
Hendrickx, Docking motif-guided mapping of the interactome of protein phosphatase-1. 2009, Pubmed
Heroes, The PP1 binding code: a molecular-lego strategy that governs specificity. 2013, Pubmed
Holm, Dali server: conservation mapping in 3D. 2010, Pubmed
Jones, The rapid generation of mutation data matrices from protein sequences. 1992, Pubmed
Katoh, MAFFT multiple sequence alignment software version 7: improvements in performance and usability. 2013, Pubmed
Laurino, The beta subunit of eukaryotic translation initiation factor 2 binds mRNA through the lysine repeats and a region comprising the C2-C2 motif. 1999, Pubmed
Llorens, The N-terminal domain of the human eIF2beta subunit and the CK2 phosphorylation sites are required for its function. 2006, Pubmed
Marchler-Bauer, CDD: NCBI's conserved domain database. 2015, Pubmed
Neafsey, Genetic Diversity and Protective Efficacy of the RTS,S/AS01 Malaria Vaccine. 2015, Pubmed
Nguyen Ba, NLStradamus: a simple Hidden Markov Model for nuclear localization signal prediction. 2009, Pubmed
Oehring, Organellar proteomics reveals hundreds of novel nuclear proteins in the malaria parasite Plasmodium falciparum. 2012, Pubmed
Pease, Global analysis of protein expression and phosphorylation of three stages of Plasmodium falciparum intraerythrocytic development. 2013, Pubmed
Richie, Progress with Plasmodium falciparum sporozoite (PfSPZ)-based malaria vaccines. 2015, Pubmed
RTS,S Clinical Trials Partnership, Efficacy and safety of RTS,S/AS01 malaria vaccine with or without a booster dose in infants and children in Africa: final results of a phase 3, individually randomised, controlled trial. 2015, Pubmed
Sidhu, pfmdr1 mutations contribute to quinine resistance and enhance mefloquine and artemisinin sensitivity in Plasmodium falciparum. 2005, Pubmed
Sokabe, Structure of archaeal translational initiation factor 2 betagamma-GDP reveals significant conformational change of the beta-subunit and switch 1 region. 2006, Pubmed
Solyakov, Global kinomic and phospho-proteomic analyses of the human malaria parasite Plasmodium falciparum. 2011, Pubmed
Tamura, MEGA6: Molecular Evolutionary Genetics Analysis version 6.0. 2013, Pubmed
Tewari, The systematic functional analysis of Plasmodium protein kinases identifies essential regulators of mosquito transmission. 2010, Pubmed
Thompson, Conserved sequences in the beta subunit of archaeal and eukaryal translation initiation factor 2 (eIF2), absent from eIF5, mediate interaction with eIF2gamma. 2000, Pubmed
Ting, DNA-dependent protein kinase interacts with antigen receptor response element binding proteins NF90 and NF45. 1998, Pubmed
Trager, Human malaria parasites in continuous culture. 1976, Pubmed
Umlas, New thick-film technique for malaria diagnosis. Use of saponin stromatolytic solution for lysis. 1971, Pubmed
Vandomme, PhosphoTyrosyl phosphatase activator of Plasmodium falciparum: identification of its residues involved in binding to and activation of PP2A. 2014, Pubmed , Xenbase
van Dooren, Development of the endoplasmic reticulum, mitochondrion and apicoplast during the asexual life cycle of Plasmodium falciparum. 2005, Pubmed
Vernes, Plasmodium falciparum strain-specific human antibody inhibits merozoite invasion of erythrocytes. 1984, Pubmed
Vicogne, Conservation of epidermal growth factor receptor function in the human parasitic helminth Schistosoma mansoni. 2004, Pubmed , Xenbase
Voss, Plasmodium falciparum possesses a cell cycle-regulated short type replication protein A large subunit encoded by an unusual transcript. 2002, Pubmed
Wakula, The translation initiation factor eIF2beta is an interactor of protein phosphatase-1. 2006, Pubmed
Yatime, Structure of an archaeal heterotrimeric initiation factor 2 reveals a nucleotide state between the GTP and the GDP states. 2007, Pubmed