|
Fig. 1.
Nlk1 and PAPC interact with each other. A, Yeast two-hybrid screen to investigate PAPC and Nlk1 interaction. The intracellular domain of PAPC (PAPCc, aa715â979) and the indicated deletion constructs (white and red) were used as bait and Nlk1 (yellow) was used as prey. The interaction of bait and prey was visualized by growth on selection plates and by synthesis of β-galactosidase (blue). The last 80 amino acids of PAPC (aa900-979) are highlighted in red. B, Schematic representation of Xenopus PAPC constructs used in this study. The cytoplasmic domain (PAPCc) is drawn in red and unbound Nlk1 is emphasized by lighter appearance. C, Co-immunoprecipitation (Co-IP) of Nlk1 and PAPC in HEK293 cells. Indicated PAPC constructs were immunoprecipitated using an anti-Myc antibody and subjected to immunoblot analysis using an anti-Flag antibody to detect co-precipitated Nlk1, or anti-Myc to detect PAPC. D, Co-IP of Nlk1 and the PAPC C-terminus in HEK293 cells. PAPCc and cδ899 were precipitated using an anti-Flag antibody, and Nlk1 was detected with anti-Myc antibody. E, Immunofluorescence staining of Nlk1-Myc (green) and the indicated PAPC constructs (red) in Xenopus AC explants. Embryos were injected animally at four-cell stage with 300 pg RNA per construct. Membrane bound RFP (mbRFP) was used as control. Nuclei were counterstained with DAPI (blue). Scale bar: 50 µm. White arrowheads indicate co-localization at the plasma membrane and the asterisk marks the localization of both proteins inside the nucleus. F, papc and nlk1 were detected in Xenopus embryos by whole mount in situ hybridization. Sagittally sectioned gastrula (stage 10.5) embryos were stained with DIG-labelled antisense RNA probes (violet) for nlk1 and papc. Black arrowheads indicate position of the blastopore, while red arrowheads show the involuting mesoderm.
|
|
Fig. 2.
Mutual stabilization of PAPC and Nlk1. A, Immunoblot analysis of endogenous PAPC in Xenopus stage 10 gastrula embryos, following injection with the indicated MOs (12 ng/embryo) or mRNA (300 pg/embryo). GAPDH was used as loading control. B, Immunoblot analysis of overexpressed Nlk1 in stage 10 gastrula embryos injected with the indicated MOs (12 ng/embryo) and mRNA (300 ng/embryo). β-Tubulin and GFP were used as loading and injection controls, respectively. Proteins were detected using antibodies against the respective tag. CâD, Ubiquitination assay in HEK293 cells. Ubiquitin-HA (Ubi-HA) and (C) PAPCc-Flag or (D) Nlk1-Myc were co-expressed, and proteins were precipitated by anti-Flag (C) or anti-Myc (D) IP. Ubiquitination was detected by blotting with anti-HA antibody. GAPDH was used as loading control.
|
|
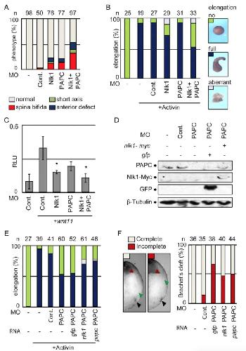
Fig. 3.
Nlk1 and PAPC regulate gastrulation movements, Wnt/PCP signaling, and tissue separation in Xenopus embryos. A, Quantification of gastrulation defects in stage 35 Xenopus embryos injected dorsal-equatorially with indicated MOs (15 ng/embryo). Representative phenotypes are shown on the right. B, Representative images and quantification of elongation of AC explants from embryos injected animally at four-cell stage with indicated MOs (15 ng/embryo) and synthetic mRNA (bvg1: 100 pg/embryo, nlk1: 300 pg/embryo). ACs were excised at stage 8â9 and samples were scored after 14 h. C, qPCR analysis of xbra from the samples in B, normalized to the housekeeping gene odc (ornithine decarboxylase). Error bars represent standard deviation of triplicate, experiments repeated twice and with comparable results. D, ATF2 luciferase reporter assay in stage 12 embryos injected at the eight-cell stage animal-dorsally with indicated MOs (12 ng/embryo) and wnt11 mRNA (250 pg/embryo). The graph shows the mean±SD of three independent experiments (* p<0.05 compared with Wnt11 induced control). RLU: relative light units. E, Analysis of Brachet's cleft formation in sagittally sectioned stage 11 embryos injected with the indicated MOs (10 ng/embryo). Categorization of the cleft for quantification in the graph on the right is shown on top of the representative images. The blastopore (posterior) is marked by black arrowheads, red and green arrowheads indicate the anterior and posterior end of the Brachet´s cleft, respectively.
|
|
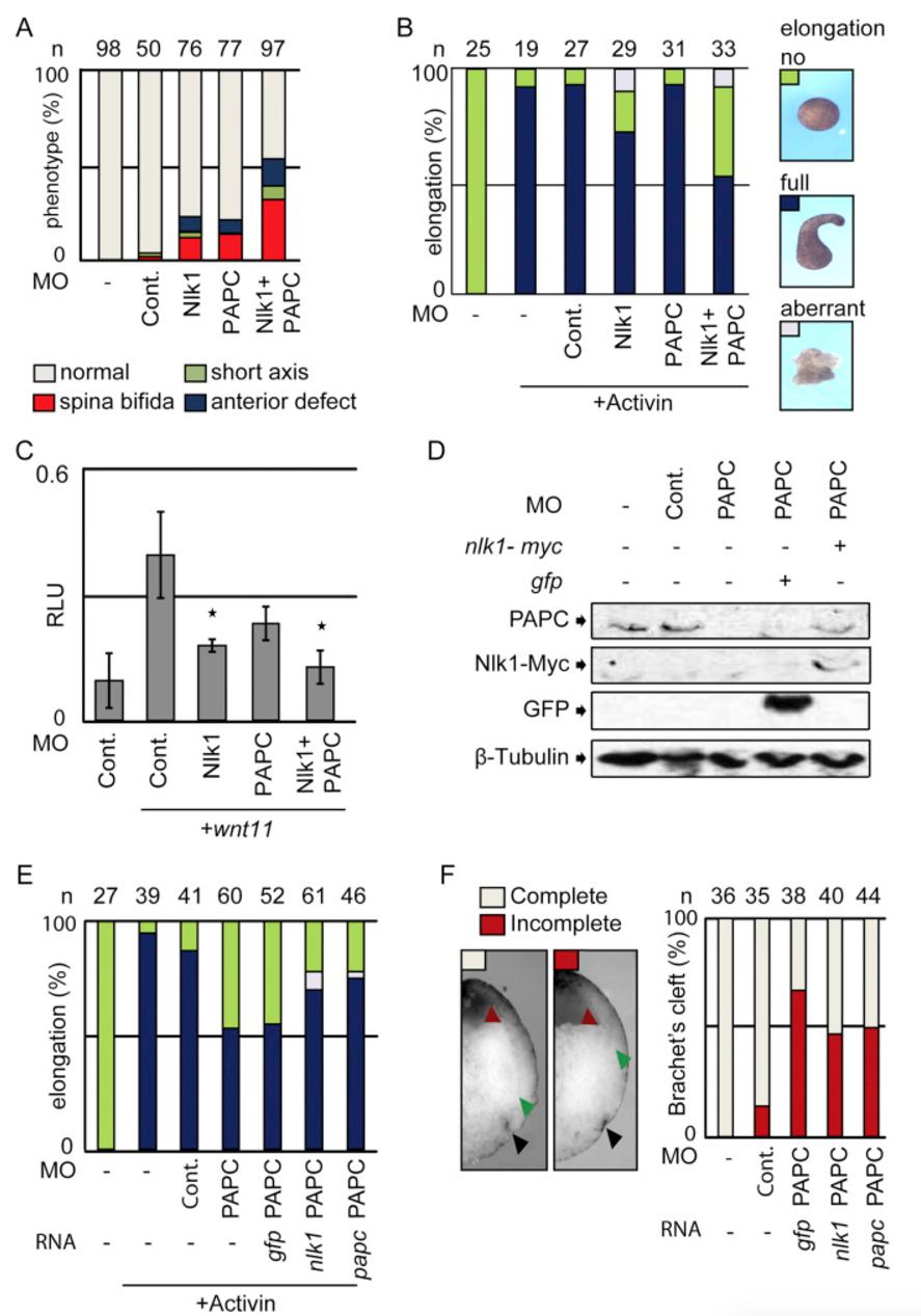
Fig. 4.
PAPC and Nlk1 function cooperatively during gastrulation regulation. A, Quantification of gastrulation defects in stage 35 Xenopus embryos injected at four-cell stage dorsal-equatorially with the indicated MOs (6 ng/embryo). Total amount of MO injected in each embryo was adjusted to 12 ng/embryo with control (Cont.) MO. B, Quantification and representative images of AC explants from embryos injected animally at the four-cell stage with indicated MOs (5 ng/embryo, total MO amounts adjusted with Cont. MO). ACs were excised at stage 8â9, elongation was induced with 50 ng/ml Activin, and samples were scored after 14 h. C, ATF2 luciferase reporter assay in stage 12 embryos injected at the eight-cell stage animal-dorsally with indicated MOs (5 ng/embryo, total MO amounts adjusted with Cont. MO). The reporter was activated by injection of wnt11 mRNA (250 pg/embryo). The graph shows the mean±SD of three independent experiments (* p<0.05 compared with Wnt11 induced control). RLU: relative light units. D, Immunoblot analysis of endogenous PAPC in gastrula stage Xenopus embryos. Embryos were injected at the four-cell stage with the indicated MOs (10 ng/embryo) and mRNA (300 pg/embryo). β-Tubulin was used as loading control. E, Quantification of AC explants from embryos injected animally at the four-cell stage with indicated MOs (12 ng/embryo) and mRNA (300 pg/embryo). ACs were excised at stage 8â9 and elongation was induced with 50 ng/ml Activin, and samples were scored after 14 h. The legend of the graph is exactly as in B. F, Brachet's cleft formation of sagittally sectioned stage 11 embryos injected with the indicated MOs (12 ng/embryo) and synthetic mRNA (300 pg/embryo). Categorization of the cleft for quantification in the graph on the right is shown at the bottom of the representative images. The blastopore (posterior) is marked by black arrowheads, red and green arrowheads indicate the anterior and posterior end of the Brachet´s cleft, respectively.
|
|
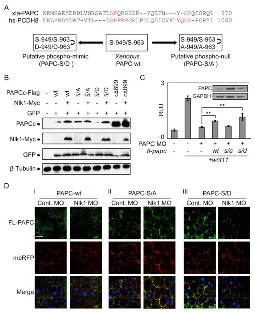
Fig. 5.
PAPC Ser949/963 residues control protein stability and function. A, Partial sequence alignment of Xenopus laevis PAPC and human PCDH8. Conserved serine motifs at positions 949 and 963 are highlighted in red. The scheme below shows the mutant constructs in which both serines were replaced with either glutamate (S/D) or alanine (S/A). B, Immunoblot analysis of the mutated PAPCc constructs in HEK293 cells, following co-transfection with Nlk1. GFP and β-Tubulin were used as transfection and loading controls, respectively. C, ATF2 luciferase reporter assay in stage 12 Xenopus embryos injected with indicated MOs (12 ng/embryo) and mRNA (300 pg/embryo, wnt11 250 pg/embryo). The graph shows the mean±SD of three independent experiments (** p<0.01 compared with wnt11+PAPC MO injected samples). Inset: Expression analysis of PAPC constructs by immunoblotting. RLU: relative light units. D, Immunofluorescence microscopy of AC explants injected animally at the four-cell stage with mRNA for papc (I), papc-s/a (II), papc-s/d (III), or mbRFP (300 pg/embryo), and MOs (12 ng/embryo). PAPC constructs are shown in green and the plasma membrane by mbRFP in red. Nuclei were counterstained with DAPI (blue). Scale bar: 50 µm.
|
|
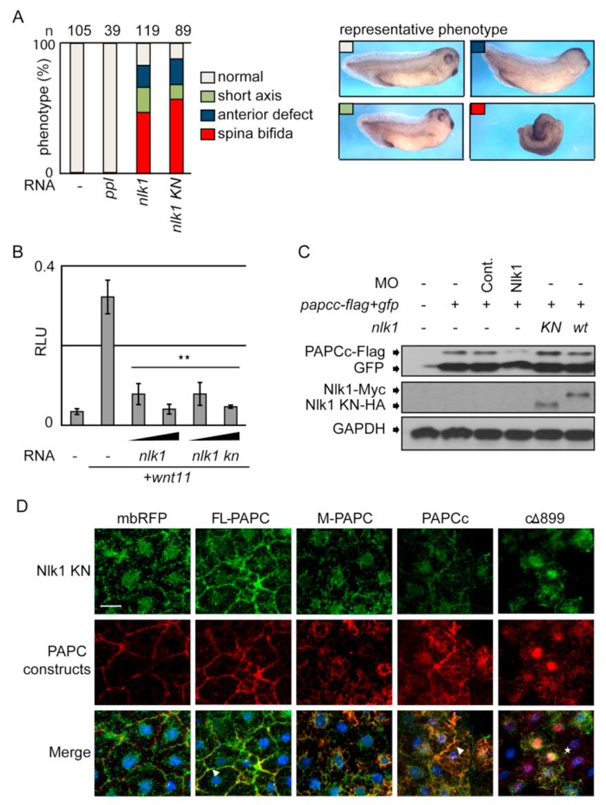
Fig. 6.
Nlk1 kinase activity is dispensable for gastrulation regulation and PAPC stabilization. A, Quantification of gastrulation defects in stage 35 Xenopus embryos injected dorsal-equatorially with indicated mRNA (250 pg/embryo). Representative phenotypes are shown on the right. B, ATF2 luciferase reporter assay in stage 12 embryos injected with indicated mRNA (wnt11 and lower dose of nlk1 and nlk1 kn: 250 pg/embryo, higher dose: 500 pg/embryo). The graph shows the mean±SD of three independent experiments (** p>0.01 compared with Wnt11 induced control). RLU: relative light units. C, Immunoblot analysis of lysates from stages 10 gastrula embryos injected with the indicated MOs (12 ng/embryo) or mRNA (300 pg/embryo). GFP and GAPDH were used as transfection and loading controls. D, Immunofluorescence microscopy of AC explants. Embryos were injected animally at the four-cell stage with 300 pg/embryo of nlk1 kn-ha (green) and the indicated papc-myc constructs or mbRFP as control (red). Nuclei were counterstained with DAPI (blue). Scale bar=50 µm. White arrowheads indicate co-localization at the plasma membrane and the asterisk marks expression of both proteins inside the nucleus.
|
|
Supplementary Fig 1.
Subcellular localization of FL-PAPC and its deletion constructs. Embryos were injected animally at the four-cell stage with 300 pg/embryo papc and mbRFP control constructs (red). Nuclei were counterstained with DAPI (blue). Scale bar=50 µm. White arrowheads indicate co-localization at the plasma membrane and the asterisk marks expression of both proteins inside the nucleus.
|
|
Supplementary Fig 2.
Expression of nlk1 overlapped with papc in the paraxial mesoderm of the forming somites and the otic placode. papc and nlk1 were detected in Xenopus embryos by whole mount in situ hybridization using DIG-labelled antisense RNA probes (violet) for nlk1 and papc. White arrowheads indicate putative overlapping expression in the otic placode, and grey arrowheads imply the putative co-expression in the paraxial mesoderm.
|
|
Supplementary Fig 3.
Validation of the custom-made anti-PAPCc antibody. A, Immunoblot analysis of embryo lysates from indicated developmental stages, and stage 10 gastrula embryo lysates injected with the indicated MOs (12 ng/embryo) or mRNAs (300 pg/embryo). Overexpression of PAPC-Myc was confirmed using an anti-Myc antibody. GFP and GAPDH were used as injection and loading controls, respectively. B, Immunofluorescence staining of AC explants overexpressing PAPC or M-PAPC (300 pg mRNA/embryo). PAPC was detected using the custom anti-PAPCc antibody (green). Arrowhead shows PAPC protein at the membrane visualized by co-injection of mbRFP (red). DAPI (blue) was used for nuclear staining. Scale bar=50 µm.
|
|
Supplementary Fig 4.
GSK-3β reduced PAPCc protein levels. A, Immunoblot analyses of overexpressed PAPCc in HEK293 cells. Cells were transfected with indicated plasmids and treated with 10 µm MG132 or 10 mM LiCl for 4 h prior to protein extraction. NaCl was used as negative control. GFP and GAPDH were used as transfection and loading controls, respectively. B, Immunoblot analysis of PAPCc levels in HEK293 cells following concomitant overexpression of GSK-3β. GFP and β-Tubulin were used as transfection and loading controls.
|
|
Supplementary Fig 4.
GSK-3β reduced PAPCc protein levels. A, Immunoblot analyses of overexpressed PAPCc in HEK293 cells. Cells were transfected with indicated plasmids and treated with 10 µm MG132 or 10 mM LiCl for 4 h prior to protein extraction. NaCl was used as negative control. GFP and GAPDH were used as transfection and loading controls, respectively. B, Immunoblot analysis of PAPCc levels in HEK293 cells following concomitant overexpression of GSK-3β. GFP and β-Tubulin were used as transfection and loading controls.
|
|
Supplementary Fig 5.
Mesoderm induction was normal in the morphants. Analysis of xbra expression by qPCR in the sibling AC explants from Fig. 4C normalized to the housekeeping gene odc. Error bars represent the standard deviation for representative triplicate experiments repeated twice with comparable results.
|
|
Supplementary Fig 6.
PAPC mutants are sensitive to the loss of Nlk1. Immunoblot analysis of lysates from stage 10 embryos overexpressing PAPC phospho-mutants (both full length and PAPCc) injected with the indicated MOs (12 ng/embryo). GFP was used as an injection controls. Proteins were detected using an antibody against the respective tag and GFP.
|
|
Supplementary Fig 7.
Model for the proposed function of the Nlk1-PAPC interaction. A, When PAPC (transmembrane and extracelluar domains in blue) is expressed without Nlk1 its putative phosphorylation sites (S949/S963, green dashes) at the C-terminus (red) are unprotected and it can be targeted for polyubiquitination (violet hexagons) â probably by GSK3β â and subsequently degraded. PAPC molecules that escape degradation regulate Wnt/PCP signaling, convergent extension (CE) movement and tissue separation (TS). B, When Nlk1 (yellow ellipse) is co-expressed, it binds to the C-terminal domain of PAPC and probably protects the phosphorylation sites. This prevents polyubiquitination and leads to stabilization of PAPC proteins at the membrane, promoting its function during gastrulation.
|