XB-ART-53308
PLoS Genet
2015 Jul 02;117:e1005305. doi: 10.1371/journal.pgen.1005305.
Show Gene links
Show Anatomy links
Identification of Chemical Inhibitors of β-Catenin-Driven Liver Tumorigenesis in Zebrafish.
Evason KJ
,
Francisco MT
,
Juric V
,
Balakrishnan S
,
Lopez Pazmino Mdel P
,
Gordan JD
,
Kakar S
,
Spitsbergen J
,
Goga A
,
Stainier DY
.
???displayArticle.abstract???
Hepatocellular carcinoma (HCC) is one of the most lethal human cancers. The search for targeted treatments has been hampered by the lack of relevant animal models for the genetically diverse subsets of HCC, including the 20-40% of HCCs that are defined by activating mutations in the gene encoding β-catenin. To address this chemotherapeutic challenge, we created and characterized transgenic zebrafish expressing hepatocyte-specific activated β-catenin. By 2 months post fertilization (mpf), 33% of transgenic zebrafish developed HCC in their livers, and 78% and 80% of transgenic zebrafish showed HCC at 6 and 12 mpf, respectively. As expected for a malignant process, transgenic zebrafish showed significantly decreased mean adult survival compared to non-transgenic control siblings. Using this novel transgenic model, we screened for druggable pathways that mediate β-catenin-induced liver growth and identified two c-Jun N-terminal kinase (JNK) inhibitors and two antidepressants (one tricyclic antidepressant, amitriptyline, and one selective serotonin reuptake inhibitor) that suppressed this phenotype. We further found that activated β-catenin was associated with JNK pathway hyperactivation in zebrafish and in human HCC. In zebrafish larvae, JNK inhibition decreased liver size specifically in the presence of activated β-catenin. The β-catenin-specific growth-inhibitory effect of targeting JNK was conserved in human liver cancer cells. Our other class of hits, antidepressants, has been used in patient treatment for decades, raising the exciting possibility that these drugs could potentially be repurposed for cancer treatment. In support of this proposal, we found that amitriptyline decreased tumor burden in a mouse HCC model. Our studies implicate JNK inhibitors and antidepressants as potential therapeutics for β-catenin-induced liver tumors.
???displayArticle.pubmedLink??? 26134322
???displayArticle.pmcLink??? PMC4489858
???displayArticle.link??? PLoS Genet
???displayArticle.grants??? [+]
P30DK026743 NIDDK NIH HHS , T34-GM008574 NIGMS NIH HHS , P30 DK063720 NIDDK NIH HHS , P30 DK026743 NIDDK NIH HHS , 5K08CA172288 NCI NIH HHS , R01-CA170447 NCI NIH HHS , K08 CA172288 NCI NIH HHS , DK60322 NIDDK NIH HHS , R01 DK060322 NIDDK NIH HHS , R01 CA170447 NCI NIH HHS , T34 GM008574 NIGMS NIH HHS , T32 CA108462 NCI NIH HHS
Species referenced: Xenopus laevis
Genes referenced: ctnnb1 emd hccs jun mapk8 mhc2-dab
???attribute.lit??? ???displayArticles.show???
![]() |
Fig 1. Hepatocyte-specific expression of activated β-catenin results in liver enlargement, hepatocellular carcinoma (HCC), and decreased survival in adult zebrafish.(A-C) Control 4-month-old zebrafish showing the liver (L, outlined) positioned in the body cavity near the intestine (i) and swim bladder (sb)(A). Sections show an orderly arrangement of hepatocytes (B-C). (D-F) Transgenic 4-month-old zebrafish showing an enlarged liver (D) with disorganized architecture (E) and atypical cells (arrows, F). (G-H) Transgenic 6-month-old (G) or 4-month-old (H) zebrafish and human HCC showing architectural disruption with scattered pseudoglands (arrows, G) and evidence of intracellular lipid accumulation (arrows, H). Hematoxylin and eosin stains; scale bars, 1 mm (A, D), 100 μm (B, E), 25 μm (C, F), and 20 μm (G, H). (I) Graph showing average liver size normalized to total body mass, ± standard error of the mean (SEM). Asterisks indicate p-values for ANOVA comparing transgenic zebrafish (N = 56) to control siblings (N = 51) at the same time point: *, p<0.05; ***, p<0.001. (J) Livers of transgenic zebrafish (Tg, N = 49) and control siblings (C, N = 37) were examined microscopically, and architectural and cytological changes were scored. HCC was significantly more common in transgenic zebrafish than in controls (p<0.001, Fisherâs exact test). (K) Kaplan-Meier survival curves comparing adult survival of transgenic zebrafish (N = 51) and control siblings (N = 85); p<0.001, logrank test. |
![]() |
Fig 2. Cross-species comparison of Tg(fabp10a:pt-β-cat) zebrafish and human HCC.(A-B) Analyses of Tg(fabp10a:pt-β-cat) zebrafish RNA-seq data and publicly available human microarray data based on a subset of 283 orthologous gene pairs that are significantly dys-regulated in human HCC samples when compared to adjacent non-tumor human liver samples. (A) Dendrogram illustrating hierarchical clustering of merged human and zebrafish samples, showing that 5 of 7 transgenic zebrafish livers cluster with human HCC and 4 of 5 non-transgenic zebrafish livers cluster with non-tumor human liver. (B) Principal component analysis of Tg(fabp10a:pt-β-cat) zebrafish livers, non-transgenic control livers, human HCC, and non-tumor human liver. Ellipses indicate the 95% confidence intervals of the first two principal components for the respective groups. (C) Heatmaps of human and zebrafish orthologs that are significantly dys-regulated in the same direction in both human HCC samples and Tg(fabp10a:pt-β-cat) animals when compared to their non-tumor counterparts (FDR < 0.05). |
![]() |
Fig 3. Activated β-catenin causes larval liver enlargement and increased hepatocyte proliferation.(A) Brightfield images of control sibling and transgenic 6-day-old fixed larvae. Livers are outlined. Scale bars, 100 μm. (B) Graph showing average liver size ± SEM of 6-day-old larvae from three different transgenic lines (s985, s986, s987) compared to control siblings (C). N values are shown above the x-axis. Asterisks indicate p-values for 2-way ANOVA comparing transgenic zebrafish to control siblings in the same experiment: **, p<0.01; ***, p<0.001. (C) Immunofluorescence images of 6-day-old control and transgenic larvae, highlighting hepatocyte cell membranes (Tg(fabp10a:rasGFP)) and proliferating cells (EdU). Scale bars, 20 μm. Inset photos are 4X magnifications. (D-E) Graphs showing average cell size ± SEM (D) and percent of hepatocytes that were EdU positive (E). N values, which are the same for both graphs, appear above the x-axis in D; samples were compared using the Studentâs t-test. *, p<0.05. |
![]() |
Fig 4. JNK inhibitors suppress larval liver enlargement caused by activated β-catenin.(A) Brightfield images of control sibling and transgenic 6-day-old fixed larvae, treated with DMSO or JNK inhibitors. Livers are outlined. Scale bar, 100 μm. (B-C) Graphs showing average liver size ± SEM of 6-day-old control sibling and transgenic larvae treated for 3 days with SP600125 (B) or EMD 420123 (C) at the indicated dosages. N values are shown above the x-axis. Asterisks indicate p-values for 2-way ANOVA comparing drug-treated zebrafish to DMSO-treated siblings with the same genotype: *, p<0.05; ***, p<0.001. |
![]() |
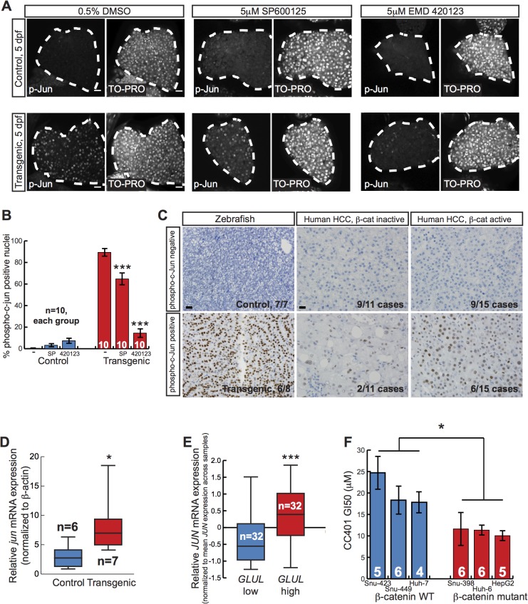
Fig 5. Activated β-catenin is associated with JNK pathway activation.(A) Representative whole-mount immunofluorescence images and (B) quantification of 5-day-old control sibling and transgenic larvae treated for 2 days with 0.5% DMSO alone, 5 μM SP600125, or 5 μM EMD 420123 and stained with antibodies against phospho-c-Jun (left panels) and TO-PRO nuclear stain (right panels). Livers are outlined in white. Scale bar, 20 μm. N values are shown above the x-axis. Drug-treated zebrafish were compared to DMSO-treated siblings with the same genotype using 2-way ANOVA. ***, p<0.001. (C) Representative photographs of zebrafish control and Tg(fabp10a:pt-β-cat) livers (left) and human HCC without (middle) and with (right) activated β-catenin, stained with anti-phospho-c-Jun antibodies. For zebrafish, 6 out of 8 (75%) Tg(fabp10a:pt-β-cat) livers with HCC contained one or more foci with moderate or high nuclear phospho-c-Jun staining (phospho-c-Jun positive), while all non-transgenic control livers (N = 7) without activated β-catenin showed absent or low staining (phospho-c-Jun negative). For human HCC, the number of cases exhibiting each staining pattern and the total number of cases with a given β-catenin activation status are shown at the bottom right of each picture. Images counterstained with hematoxylin. Scale bars, 20 μm. (D) Normalized jun mRNA expression in control sibling and transgenic adult zebrafish livers. Three technical replicates were performed for each sample. *, p<0.05, Mann-Whitney test. N values are shown above the x-axis. (E) Normalized JUN mRNA expression for human HCC with low GLUL and high GLUL expression. ***, p<0.001, Mann-Whitney test. (F) Graph showing dose of JNK inhibitor CC401 at which cell viability of human cancer cell lines was decreased by 50% (GI50), ± SEM. Number of replicates for each cell line is shown above the x-axis. *, p<0.05, unpaired t-test. |
![]() |
Fig 6. Antidepressants decrease β-catenin-induced liver enlargement and tumorigenesis.(A-B) Graphs showing mean liver size ± SEM of 6-day-old control sibling and transgenic zebrafish larvae treated for 3 days with amitriptyline (A) or paroxetine (B) at the indicated dosages. N values are shown above the x-axis. Asterisks indicate p-values for 2-way ANOVA comparing drug-treated zebrafish to DMSO-treated siblings with the same genotype: *, p<0.05; **, p<0.01; ***, p<0.001. (C) Graph showing mean liver size ± SEM of 6-day-old control sibling and transgenic zebrafish larvae treated for 3 days with 0.5% DMSO (-), 20 μM amitriptyline (AMI), 2 μM SP600125 (SP), or both drugs combined (AMI+SP). N values are shown above the x-axis. Asterisks indicate p-values for 2-way ANOVA comparing each group of transgenic zebrafish to AMI+SP group: **, p<0.01; ***, p<0.001. N.S., no significant difference between groups of non-transgenic zebrafish (2-way ANOVA). (D) Representative images of control, non-hydrodynamically transfected (non-HDT) mouse livers (left) and mouse liver tumors induced by hydrodynamic transfection of activated β-catenin and Met (Met/β-cat HDT). Mice were treated with saccharine alone (vehicle only, top row) or amitriptyline plus saccharine (bottom row). Scale bars, 1 cm. (E) Graph showing mean liver-to-body mass ratios ± SEM for non-HDT and HDT-Met/β-cat mice treated with saccharine alone (vehicle) or amitriptyline plus saccharine (+Ami). P values calculated with Mann-Whitney test. N values are shown above the x-axis. (F) Representative hematoxylin-and-eosin-stained, Ki-67-labeled, and TUNEL-labeled images from vehicle- and amitriptyline-treated mice. Ki-67 and TUNEL stainings were performed using 3, 3'-diaminobenzidine (DAB) substrate, so positive-staining cells are brown, and hematoxylin counterstain to highlight nuclei and other basophilic structures in blue. (G-H) Graphs showing mean ± SEM of Ki-67-positive (G) or TUNEL-positive (H) cells per high-power field. P values calculated with Mann-Whitney test. N values are shown above the x-axis. |
References [+] :
Ashburner,
Gene ontology: tool for the unification of biology. The Gene Ontology Consortium.
2000, Pubmed
Ashburner, Gene ontology: tool for the unification of biology. The Gene Ontology Consortium. 2000, Pubmed
Audard, Cholestasis is a marker for hepatocellular carcinomas displaying beta-catenin mutations. 2007, Pubmed
Bennett, SP600125, an anthrapyrazolone inhibitor of Jun N-terminal kinase. 2001, Pubmed
Berghmans, tp53 mutant zebrafish develop malignant peripheral nerve sheath tumors. 2005, Pubmed
Bioulac-Sage, Revisiting the pathology of resected benign hepatocellular nodules using new immunohistochemical markers. 2011, Pubmed
Boyault, Transcriptome classification of HCC is related to gene alterations and to new therapeutic targets. 2007, Pubmed
Burchard, microRNA-122 as a regulator of mitochondrial metabolic gene network in hepatocellular carcinoma. 2010, Pubmed
Cagatay, P53 mutation as a source of aberrant beta-catenin accumulation in cancer cells. 2002, Pubmed
Cheung, Regulation of intrahepatic biliary duct morphogenesis by Claudin 15-like b. 2012, Pubmed
Chiang, Focal gains of VEGFA and molecular classification of hepatocellular carcinoma. 2008, Pubmed
Colnot, Liver-targeted disruption of Apc in mice activates beta-catenin signaling and leads to hepatocellular carcinomas. 2004, Pubmed
Cordero, Acute oxidant damage promoted on cancer cells by amitriptyline in comparison with some common chemotherapeutic drugs. 2010, Pubmed
Croft, The Reactome pathway knowledgebase. 2014, Pubmed
Diaz, 5-HT(2B) receptors are required for serotonin-selective antidepressant actions. 2012, Pubmed
Dobin, STAR: ultrafast universal RNA-seq aligner. 2013, Pubmed
Durinck, Mapping identifiers for the integration of genomic datasets with the R/Bioconductor package biomaRt. 2009, Pubmed
Durinck, BioMart and Bioconductor: a powerful link between biological databases and microarray data analysis. 2005, Pubmed
Edgar, Gene Expression Omnibus: NCBI gene expression and hybridization array data repository. 2002, Pubmed
Evason, Atypical hepatocellular adenoma-like neoplasms with β-catenin activation show cytogenetic alterations similar to well-differentiated hepatocellular carcinomas. 2013, Pubmed
Ewan, A useful approach to identify novel small-molecule inhibitors of Wnt-dependent transcription. 2010, Pubmed , Xenbase
Field, Formation of the digestive system in zebrafish. I. Liver morphogenesis. 2003, Pubmed
Giles, Caught up in a Wnt storm: Wnt signaling in cancer. 2003, Pubmed
Gillman, Tricyclic antidepressant pharmacology and therapeutic drug interactions updated. 2007, Pubmed
Gourley, Regionally specific regulation of ERK MAP kinase in a model of antidepressant-sensitive chronic depression. 2008, Pubmed
Gulbins, Acid sphingomyelinase-ceramide system mediates effects of antidepressant drugs. 2013, Pubmed
Hagiwara, Activation of JNK and high expression level of CD133 predict a poor response to sorafenib in hepatocellular carcinoma. 2012, Pubmed
Harada, Hepatocarcinogenesis in mice with beta-catenin and Ha-ras gene mutations. 2004, Pubmed
Haramis, Adenomatous polyposis coli-deficient zebrafish are susceptible to digestive tract neoplasia. 2006, Pubmed
He, Identification of c-MYC as a target of the APC pathway. 1998, Pubmed
He, PPARdelta is an APC-regulated target of nonsteroidal anti-inflammatory drugs. 1999, Pubmed
Her, 435-bp liver regulatory sequence in the liver fatty acid binding protein (L-FABP) gene is sufficient to modulate liver regional expression in transgenic zebrafish. 2003, Pubmed
Hesselson, Distinct populations of quiescent and proliferative pancreatic beta-cells identified by HOTcre mediated labeling. 2009, Pubmed
Horiuchi, MYC pathway activation in triple-negative breast cancer is synthetic lethal with CDK inhibition. 2012, Pubmed
Hovanes, Beta-catenin-sensitive isoforms of lymphoid enhancer factor-1 are selectively expressed in colon cancer. 2001, Pubmed
Huang, Tankyrase inhibition stabilizes axin and antagonizes Wnt signalling. 2009, Pubmed
Jahchan, A drug repositioning approach identifies tricyclic antidepressants as inhibitors of small cell lung cancer and other neuroendocrine tumors. 2013, Pubmed
Kanehisa, KEGG: kyoto encyclopedia of genes and genomes. 2000, Pubmed
Kimmel, Stages of embryonic development of the zebrafish. 1995, Pubmed , Xenbase
Kundu, Role of DNA flow cytometry and immunocytochemical analysis in diagnosis of malignant effusions. 2012, Pubmed
Kurita, Suppression of lens growth by alphaA-crystallin promoter-driven expression of diphtheria toxin results in disruption of retinal cell organization in zebrafish. 2003, Pubmed
Lamb, Predictive genes in adjacent normal tissue are preferentially altered by sCNV during tumorigenesis in liver cancer and may rate limiting. 2011, Pubmed
Langfelder, WGCNA: an R package for weighted correlation network analysis. 2008, Pubmed
Langfelder, Fast R Functions for Robust Correlations and Hierarchical Clustering. 2012, Pubmed
Larionov, A standard curve based method for relative real time PCR data processing. 2005, Pubmed
Laurent-Puig, Genetic alterations associated with hepatocellular carcinomas define distinct pathways of hepatocarcinogenesis. 2001, Pubmed
Lawrence, Software for computing and annotating genomic ranges. 2013, Pubmed
Lesurtel, Platelet-derived serotonin mediates liver regeneration. 2006, Pubmed
Levkovitz, Differential induction of apoptosis by antidepressants in glioma and neuroblastoma cell lines: evidence for p-c-Jun, cytochrome c, and caspase-3 involvement. 2005, Pubmed
Liu, Zebrafish models for cancer. 2011, Pubmed
Love, Moderated estimation of fold change and dispersion for RNA-seq data with DESeq2. 2014, Pubmed
Mao, The tricyclic antidepressant amitriptyline inhibits D-cyclin transactivation and induces myeloma cell apoptosis by inhibiting histone deacetylases: in vitro and in silico evidence. 2011, Pubmed
Miller, Strategies for aggregating gene expression data: the collapseRows R function. 2011, Pubmed
Mínguez, Pathogenesis of hepatocellular carcinoma and molecular therapies. 2009, Pubmed
Miyoshi, Activation of the beta-catenin gene in primary hepatocellular carcinomas by somatic alterations involving exon 3. 1998, Pubmed
Moro, In vivo Wnt signaling tracing through a transgenic biosensor fish reveals novel activity domains. 2012, Pubmed
Mudbhary, UHRF1 overexpression drives DNA hypomethylation and hepatocellular carcinoma. 2014, Pubmed
Mun, Fluoxetine-induced apoptosis in hepatocellular carcinoma cells. 2013, Pubmed
Nagata, Inhibition of c-Jun NH2-terminal kinase switches Smad3 signaling from oncogenesis to tumor- suppression in rat hepatocellular carcinoma. 2009, Pubmed
Nateri, Interaction of phosphorylated c-Jun with TCF4 regulates intestinal cancer development. 2005, Pubmed
Nejak-Bowen, Beta-catenin signaling, liver regeneration and hepatocellular cancer: sorting the good from the bad. 2011, Pubmed
Nejak-Bowen, Accelerated liver regeneration and hepatocarcinogenesis in mice overexpressing serine-45 mutant beta-catenin. 2010, Pubmed
Parker, The effect of tricyclic antidepressants on cutaneous melanoma cell lines and primary cell cultures. 2012, Pubmed
Pilati, Genomic profiling of hepatocellular adenomas reveals recurrent FRK-activating mutations and the mechanisms of malignant transformation. 2014, Pubmed
Ritchie, limma powers differential expression analyses for RNA-sequencing and microarray studies. 2015, Pubmed
Ruddell, A role for serotonin (5-HT) in hepatic stellate cell function and liver fibrosis. 2006, Pubmed
Saadeddin, The links between transcription, beta-catenin/JNK signaling, and carcinogenesis. 2009, Pubmed
Sangkhathat, In vitro RNA interference against beta-catenin inhibits the proliferation of pediatric hepatic tumors. 2006, Pubmed
Seki, A liver full of JNK: signaling in regulation of cell function and disease pathogenesis, and clinical approaches. 2012, Pubmed
Stein, Ultraviolet-radiation induced c-jun gene transcription: two AP-1 like binding sites mediate the response. 1992, Pubmed
Sung, Genome-wide survey of recurrent HBV integration in hepatocellular carcinoma. 2012, Pubmed
Thermes, I-SceI meganuclease mediates highly efficient transgenesis in fish. 2002, Pubmed
Tung, Clinicopathological and prognostic significance of serum and tissue Dickkopf-1 levels in human hepatocellular carcinoma. 2011, Pubmed
Tward, Distinct pathways of genomic progression to benign and malignant tumors of the liver. 2007, Pubmed
Weidinger, The Sp1-related transcription factors sp5 and sp5-like act downstream of Wnt/beta-catenin signaling in mesoderm and neuroectoderm patterning. 2005, Pubmed
Wrzesinski, Systemic therapy in hepatocellular carcinoma. 2011, Pubmed
Yin, The basic helix-loop-helix transcription factor, heart and neural crest derivatives expressed transcript 2, marks hepatic stellate cells in zebrafish: analysis of stellate cell entry into the developing liver. 2012, Pubmed
Yost, The axis-inducing activity, stability, and subcellular distribution of beta-catenin is regulated in Xenopus embryos by glycogen synthase kinase 3. 1996, Pubmed , Xenbase
Zon, In vivo drug discovery in the zebrafish. 2005, Pubmed
Zucman-Rossi, Genotype-phenotype correlation in hepatocellular adenoma: new classification and relationship with HCC. 2006, Pubmed