XB-ART-53409
EMBO J
2015 Feb 03;343:410-24. doi: 10.15252/embj.201488947.
Show Gene links
Show Anatomy links
BRCA1 and CtIP promote alternative non-homologous end-joining at uncapped telomeres.
Badie S
,
Carlos AR
,
Folio C
,
Okamoto K
,
Bouwman P
,
Jonkers J
,
Tarsounas M
.
???displayArticle.abstract???
Loss of telomere protection occurs during physiological cell senescence and ageing, due to attrition of telomeric repeats and insufficient retention of the telomere-binding factor TRF2. Subsequently formed telomere fusions trigger rampant genomic instability leading to cell death or tumorigenesis. Mechanistically, telomere fusions require either the classical non-homologous end-joining (C-NHEJ) pathway dependent on Ku70/80 and LIG4, or the alternative non-homologous end-joining (A-NHEJ), which relies on PARP1 and LIG3. Here, we show that the tumour suppressor BRCA1, together with its interacting partner CtIP, both acting in end resection, also promotes end-joining of uncapped telomeres. BRCA1 and CtIP do not function in the ATM-dependent telomere damage signalling, nor in telomere overhang removal, which are critical for telomere fusions by C-NHEJ. Instead, BRCA1 and CtIP act in the same pathway as LIG3 to promote joining of de-protected telomeres by A-NHEJ. Our work therefore ascribes novel roles for BRCA1 and CtIP in end-processing and fusion reactions at uncapped telomeres, underlining the complexity of DNA repair pathways that act at chromosome ends lacking protective structures. Moreover, A-NHEJ provides a mechanism of previously unanticipated significance in telomere dysfunction-induced genome instability.
???displayArticle.pubmedLink??? 25582120
???displayArticle.pmcLink??? PMC4339125
???displayArticle.link??? EMBO J
???displayArticle.grants??? [+]
Cancer Research UK, 17201 Cancer Research UK
Species referenced: Xenopus
Genes referenced: atm blm brca1 dna2 exo1 lig3 lig4 parp1 rbbp8 terf2 wrn
???attribute.lit??? ???displayArticles.show???
![]() |
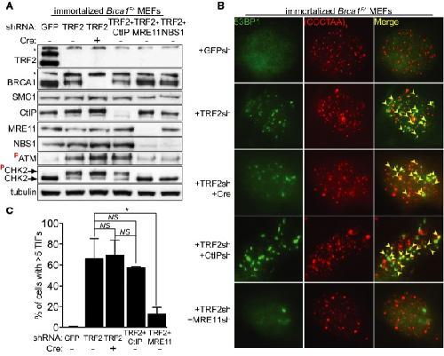
Figure 1. The DNA damage response at telomeres uncapped through TRF2 depletion does not require BRCA1 or CtIPImmortalized Brca1F/− MEFs were infected with retroviruses expressing the indicated shRNAs and/or Cre recombinase, followed by selection with puromycin for 72 h. Cell extracts were prepared 48 h later and analysed by Western blotting as indicated. SMC1 and tubulin were used as loading controls. *non-specific band.Cells treated as in (A) were fixed 48 h after selection and stained with an anti-53BP1 antibody (green). Telomeres were visualized with a Cy3-conjugated (CCCTAA)3-PNA probe (red). Yellow arrowheads point to 53BP1 foci that co-localize with telomeres.Quantification of TIFs in cells treated as in (B). A minimum of 200 nuclei were scored for each sample. Error bars represent SD of two independent experiments. P-values were calculated using an unpaired two-tailed t-test. *P ≤ 0.05; NS, P > 0.05. |
![]() |
Figure 2. BRCA1 and CtIP are required for telomeric end-to-end fusions induced by TRF2 inactivationImmortalized Brca1F/− MEFs were infected with retroviruses expressing the indicated shRNAs and/or Cre recombinase, followed by selection with puromycin for 72 h. Cells were arrested in mitosis with colcemid and mitotic chromosomes were processed for CO-FISH analysis. Metaphase chromosome spreads were stained with Cy3-conjugated leading strand telomeric PNA probe (red) and FITC-conjugated lagging strand telomeric PNA probe (green). DNA was counter-stained with DAPI (blue).The frequency of chromosome-type telomeric fusions in cells treated as in (A) was quantified as a percentage of total number of chromosomes (illustrated in Supplementary Fig S2A). A minimum of 2,000 chromosomes were scored for each treatment. Error bars represent SD of at least two independent experiments. P-values were calculated using an unpaired two-tailed t-test. *P ≤ 0.05; **P ≤ 0.01; NS, P > 0.05. |
![]() |
Figure 3. BRCA1 and CtIP mediate Ku- and LIG4-independent telomere fusionsA Immortalized Brca1F/− MEFs were infected with retroviruses expressing the indicated shRNAs and/or Cre recombinase, followed by selection with puromycin for 72 h. Mitotic chromosomes isolated 48 h later were fixed and stained with a Cy3-conjugated (CCCTAA)3-PNA probe. The frequency of end-to-end chromosome-type fusions is represented as a percentage of fusions observed after TRF2 depletion. A minimum of 2,000 chromosomes were scored for each sample. Error bars represent SD of three independent experiments. P-values were calculated using an unpaired two-tailed t-test. NS, P > 0.05.B Immortalized Brca1F/C61G MEFs were infected with retroviruses expressing the indicated shRNAs and/or Cre recombinase, followed by selection with puromycin for 72 h. The frequency of end-to-end chromosome-type fusions was analysed as in (A).C–F MEFs of the indicated genotypes were infected with retroviruses expressing TRF2 and/or CtIP shRNAs, followed by selection with puromycin for 72 h. Cell extracts were prepared 48 h later and analysed by Western blotting as indicated. GAPDH was used as a loading control. *non-specific band. Cells treated as in (C) and (E) were arrested in mitosis with colcemid, and mitotic chromosomes isolated 48 h later were fixed and stained with a Cy3-conjugated (CCCTAA)3-PNA probe (D, F). The frequency of end-to-end chromosome-type fusions is represented as a percentage of fusions observed after TRF2 depletion. Error bars represent SD of two independent experiments. P-values were calculated using an unpaired two-tailed t-test. *P ≤ 0.05. |
![]() |
Figure 4. BRCA1 and CtIP promote LIG3- and PARP1-dependent end-joining of telomeres uncapped by TRF2 inactivationImmortalized MEFs were infected with retroviruses expressing the indicated shRNAs, followed by selection with puromycin for 72 h. Cell extracts were prepared 48 h later and analysed by Western blotting as indicated. SMC1 was used as a loading control. *non-specific band.Quantification of the frequency of end-to-end chromosome-type fusions of cells treated as in (A) represented as a percentage of fusions observed after TRF2 depletion. A minimum of 2,000 chromosomes were scored for each sample. Error bars represent SD of three independent experiments. The P-value was calculated using an unpaired two-tailed t-test. NS, P > 0.05.Immortalized Brca1F/â MEFs were infected with retroviruses expressing the indicated shRNAs and/or Cre recombinase. Mitotic chromosomes isolated 48 h later were fixed and stained with a Cy3-conjugated (CCCTAA)3-PNA probe. The frequency of end-to-end chromosome-type fusions is represented as a percentage of fusions observed after TRF2 depletion. A minimum of 2,000 chromosomes were scored for each sample. Error bars represent SD of three independent experiments. P-values were calculated using an unpaired two-tailed t-test. NS, P > 0.05.Immortalized Brca1F/â MEFs were infected with retroviruses expressing TRF2 shRNAs and/or Cre recombinase, together with a lentivirus expressing PARP1 shRNA, followed by selection with puromycin for 72 h. Cell extracts were prepared 48 h later and analysed by Western blotting as indicated. SMC1 was used as a loading control. *non-specific band.Quantification of the frequency of end-to-end chromosome-type fusions of cells treated as in (D) represented as a percentage of fusions observed after TRF2 depletion. A minimum of 1,500 chromosomes were scored for each sample. Error bars represent SD of three independent experiments. The P-value was calculated using an unpaired two-tailed t-test. NS, P > 0.05. |
![]() |
Figure 5. CtIP is not required for degradation of the single-stranded telomeric overhang generated by TRF2 inactivationImmortalized MEFs were infected with retroviruses expressing the indicated shRNAs, followed by selection with puromycin for 72 h. Cell extracts were prepared 48 h later and analysed by Western blotting as indicated. SMC1 and GAPDH were used as loading controls. *non-specific band.MboI- and AluI-digested DNA from cells treated as in (A) was resolved by pulsed-field gel electrophoresis and probed with end-labelled (AACCCT)4 probe. Representative pulsed-field gel samples run under native and denatured conditions are shown.Quantification of the 3â² overhang in cells treated as in (B). For each sample, the ss/total DNA ratios were expressed relative to the GFP shRNA-treated control. Error bars represent SD of two independent experiments. |
![]() |
Figure 6. EXO1, but not BLM, WRN or DNA2, promotes LIG3-dependent end-joining of telomeres uncapped by TRF2 inactivationA–C MEFs of the indicated genotypes were infected with retroviruses expressing the indicated shRNAs, followed by selection with puromycin for 72 h. Mitotic chromosomes isolated 48 h later were fixed and stained with a Cy3-conjugated (CCCTAA)3-PNA probe. The frequency of end-to-end chromosome-type fusions is represented as a percentage of fusions observed after TRF2 depletion in each experiment. A minimum of 1,200 chromosomes were scored for each sample. Error bars represent SD of two independent experiments. P-values were calculated using an unpaired two-tailed t-test. *P ≤ 0.05; NS, P > 0.05. Each graph represents a separate set of experiments. |
![]() |
Figure 7. Model for the role of BRCA1-CtIP in A-NHEJTelomeres uncapped by TRF2 depletion undergo 3′ overhang excision in MRN-dependent manner. Most telomeres are bound by Ku heterodimer and re-joined by C-NHEJ promoted by 53BP1. A subset of the telomeres become substrates for resection reactions, which require MRN, BRCA1 and CtIP. Initiation of resection generates short 3′ telomeric overhangs, whose annealing is facilitated by the homology provided by 2 A-T base pairs per telomeric repeat. The resulting flaps are cleaved by EXO1 and telomeres re-joined through the LIG3-dependent A-NHEJ pathway. |
References [+] :
Attwooll,
The mre11 complex and the response to dysfunctional telomeres.
2009, Pubmed
Attwooll, The mre11 complex and the response to dysfunctional telomeres. 2009, Pubmed
Audebert, Involvement of poly(ADP-ribose) polymerase-1 and XRCC1/DNA ligase III in an alternative route for DNA double-strand breaks rejoining. 2004, Pubmed
Badie, BRCA1 and CtIP promote alternative non-homologous end-joining at uncapped telomeres. 2015, Pubmed
Bailey, Strand-specific postreplicative processing of mammalian telomeres. 2001, Pubmed
Barnes, Targeted disruption of the gene encoding DNA ligase IV leads to lethality in embryonic mice. , Pubmed
Bennardo, Alternative-NHEJ is a mechanistically distinct pathway of mammalian chromosome break repair. 2008, Pubmed
Blasco, Telomere shortening and tumor formation by mouse cells lacking telomerase RNA. 1997, Pubmed
Bouwman, 53BP1 loss rescues BRCA1 deficiency and is associated with triple-negative and BRCA-mutated breast cancers. 2010, Pubmed
Buis, Mre11 nuclease activity has essential roles in DNA repair and genomic stability distinct from ATM activation. 2008, Pubmed
Bunting, 53BP1 inhibits homologous recombination in Brca1-deficient cells by blocking resection of DNA breaks. 2010, Pubmed
Celli, DNA processing is not required for ATM-mediated telomere damage response after TRF2 deletion. 2005, Pubmed
Celli, Ku70 stimulates fusion of dysfunctional telomeres yet protects chromosome ends from homologous recombination. 2006, Pubmed
Chapman, RIF1 is essential for 53BP1-dependent nonhomologous end joining and suppression of DNA double-strand break resection. 2013, Pubmed
Chen, Cell cycle-dependent complex formation of BRCA1.CtIP.MRN is important for DNA double-strand break repair. 2008, Pubmed
Chu, RecQ helicases: multifunctional genome caretakers. 2009, Pubmed
d'Adda di Fagagna, A DNA damage checkpoint response in telomere-initiated senescence. 2003, Pubmed
Deng, Multiple roles for MRE11 at uncapped telomeres. 2009, Pubmed
Dimitrova, Cell cycle-dependent role of MRN at dysfunctional telomeres: ATM signaling-dependent induction of nonhomologous end joining (NHEJ) in G1 and resection-mediated inhibition of NHEJ in G2. 2009, Pubmed
Dimitrova, 53BP1 promotes non-homologous end joining of telomeres by increasing chromatin mobility. 2008, Pubmed
Drost, BRCA1 RING function is essential for tumor suppression but dispensable for therapy resistance. 2011, Pubmed
Dull, A third-generation lentivirus vector with a conditional packaging system. 1998, Pubmed
Eid, DNA end resection by CtIP and exonuclease 1 prevents genomic instability. 2010, Pubmed
Escribano-Díaz, A cell cycle-dependent regulatory circuit composed of 53BP1-RIF1 and BRCA1-CtIP controls DNA repair pathway choice. 2013, Pubmed
Feldmann, DNA double-strand break repair in cell-free extracts from Ku80-deficient cells: implications for Ku serving as an alignment factor in non-homologous DNA end joining. 2000, Pubmed
Feng, RIF1 counteracts BRCA1-mediated end resection during DNA repair. 2013, Pubmed
Gao, A critical role for DNA end-joining proteins in both lymphogenesis and neurogenesis. 1998, Pubmed
Grabarz, A role for BLM in double-strand break repair pathway choice: prevention of CtIP/Mre11-mediated alternative nonhomologous end-joining. 2013, Pubmed
Gravel, DNA helicases Sgs1 and BLM promote DNA double-strand break resection. 2008, Pubmed
Guirouilh-Barbat, Impact of the KU80 pathway on NHEJ-induced genome rearrangements in mammalian cells. 2004, Pubmed
Guirouilh-Barbat, Defects in XRCC4 and KU80 differentially affect the joining of distal nonhomologous ends. 2007, Pubmed
Huertas, DNA resection in eukaryotes: deciding how to fix the break. 2010, Pubmed
Iliakis, Backup pathways of NHEJ in cells of higher eukaryotes: cell cycle dependence. 2009, Pubmed
Jiang, BRCA1-Ku80 protein interaction enhances end-joining fidelity of chromosomal double-strand breaks in the G1 phase of the cell cycle. 2013, Pubmed
Karanjawala, The embryonic lethality in DNA ligase IV-deficient mice is rescued by deletion of Ku: implications for unifying the heterogeneous phenotypes of NHEJ mutants. 2002, Pubmed
Lee, The RAD2 domain of human exonuclease 1 exhibits 5' to 3' exonuclease and flap structure-specific endonuclease activities. 1999, Pubmed
Lemmens, COM-1 promotes homologous recombination during Caenorhabditis elegans meiosis by antagonizing Ku-mediated non-homologous end joining. 2013, Pubmed
Lin, Mammalian DNA2 helicase/nuclease cleaves G-quadruplex DNA and is required for telomere integrity. 2013, Pubmed
Ma, Yeast Mre11 and Rad1 proteins define a Ku-independent mechanism to repair double-strand breaks lacking overlapping end sequences. 2003, Pubmed
Mansour, The alternative end-joining pathway for repair of DNA double-strand breaks requires PARP1 but is not dependent upon microhomologies. 2010, Pubmed
Maser, Telomeres and the DNA damage response: why the fox is guarding the henhouse. 2004, Pubmed
McVey, MMEJ repair of double-strand breaks (director's cut): deleted sequences and alternative endings. 2008, Pubmed
Mimitou, Sae2, Exo1 and Sgs1 collaborate in DNA double-strand break processing. 2008, Pubmed
Mimitou, DNA end resection: many nucleases make light work. 2009, Pubmed
Mimitou, DNA end resection--unraveling the tail. 2011, Pubmed
Nicolette, Mre11-Rad50-Xrs2 and Sae2 promote 5' strand resection of DNA double-strand breaks. 2010, Pubmed
Nimonkar, Human exonuclease 1 and BLM helicase interact to resect DNA and initiate DNA repair. 2008, Pubmed
Nimonkar, BLM-DNA2-RPA-MRN and EXO1-BLM-RPA-MRN constitute two DNA end resection machineries for human DNA break repair. 2011, Pubmed
Nussenzweig, A backup DNA repair pathway moves to the forefront. 2007, Pubmed
Palm, How shelterin protects mammalian telomeres. 2008, Pubmed
Palmero, Induction of senescence by oncogenic Ras. 2001, Pubmed
Rai, The function of classical and alternative non-homologous end-joining pathways in the fusion of dysfunctional telomeres. 2010, Pubmed
Rass, Role of Mre11 in chromosomal nonhomologous end joining in mammalian cells. 2009, Pubmed
Sartori, Human CtIP promotes DNA end resection. 2007, Pubmed
Schulte-Uentrop, Distinct roles of XRCC4 and Ku80 in non-homologous end-joining of endonuclease- and ionizing radiation-induced DNA double-strand breaks. 2008, Pubmed
Sfeir, Removal of shelterin reveals the telomere end-protection problem. 2012, Pubmed , Xenbase
Silver, Self-excising retroviral vectors encoding the Cre recombinase overcome Cre-mediated cellular toxicity. 2001, Pubmed
Simsek, DNA ligase III promotes alternative nonhomologous end-joining during chromosomal translocation formation. 2011, Pubmed , Xenbase
Stracker, The MRE11 complex: starting from the ends. 2011, Pubmed
Takai, DNA damage foci at dysfunctional telomeres. 2003, Pubmed
Takai, In vivo stoichiometry of shelterin components. 2010, Pubmed
Tarsounas, Telomere maintenance requires the RAD51D recombination/repair protein. 2004, Pubmed
Thanasoula, p53 prevents entry into mitosis with uncapped telomeres. 2010, Pubmed
Tomimatsu, Exo1 plays a major role in DNA end resection in humans and influences double-strand break repair and damage signaling decisions. 2012, Pubmed
Wang, PARP-1 and Ku compete for repair of DNA double strand breaks by distinct NHEJ pathways. 2006, Pubmed
Xie, Role of mammalian Mre11 in classical and alternative nonhomologous end joining. 2009, Pubmed
You, CtIP links DNA double-strand break sensing to resection. 2009, Pubmed , Xenbase
You, DNA damage and decisions: CtIP coordinates DNA repair and cell cycle checkpoints. 2010, Pubmed
Yu, BRCA1 ubiquitinates its phosphorylation-dependent binding partner CtIP. 2006, Pubmed
Yu, The C-terminal (BRCT) domains of BRCA1 interact in vivo with CtIP, a protein implicated in the CtBP pathway of transcriptional repression. 1998, Pubmed
Yun, Understanding the functions of BRCA1 in the DNA-damage response. 2009, Pubmed
Zhang, An essential role for CtIP in chromosomal translocation formation through an alternative end-joining pathway. 2011, Pubmed
Zhu, Ku86-deficient mice exhibit severe combined immunodeficiency and defective processing of V(D)J recombination intermediates. 1996, Pubmed
Zhu, Sgs1 helicase and two nucleases Dna2 and Exo1 resect DNA double-strand break ends. 2008, Pubmed