|
Figure 1. a, Schematic of X. laevis and X. tropicalis cross-fertilization outcomes. b, Developmental timing in X. tropicalis and te × ls hybrid embryos. Average is plotted for each time point. Error bars, s.d. c, Representative images of X. tropicalis and te × ls hybrid embryos at stages 3 and 10 from experiments in b (n = 16 X. tropicalis and n = 16 te × ls hybrid embryos from four independent experiments). Arrow indicates vegetal cells where death initiates. d, Schematic of animal cap assay and images of at 2, 9, and 16 h after isolation. Six animal caps were imaged and identical results were obtained in three different experiments. Scale bars in c and d, 200 μm. e, Images showing haploid phenotype following fertilization of X. tropicalis eggs with ultraviolet-irradiated sperm. Identical results were observed in n = 3 experiments. f, Time-lapse images of dividing cell in a te × ls hybrid animal cap (Supplementary Video 5). Arrow indicates a mis-segregated chromosome. Mis-segregated chromosomes were observed in n = 3 live te × ls hybrid animal caps in three experiments. Time is in minutes:seconds. g, Immunofluorescence images showing chromosome bridges, mis-segregated chromosomes, and micronuclei throughout te × ls hybrid embryos. Scale bars in f and g, 10 μm. Quantification of n = 81 X. tropicalis and n = 78 te × ls hybrid anaphases in n = 17 and 16 embryos, respectively, from four datasets obtained from three experiments presented as averages ± 1 s.d., show a significant difference by Fisher’s 2 × 3 contingency test (P = 0). Quantification of micronuclei in te × ls hybrid embryos is detailed in Extended Data Fig. 1b. |
|
Figure 2. a, Fluorescence images of spindles formed around X. tropicalis, le × ts hybrid, and X. laevis chromosomes in X. tropicalis egg extract. Scale bar, 10 μm. Quantification for n = 147, 103, and 156 spindles quantified for X. tropicalis, le × ts hybrids, and X. laevis embryo nuclei, respectively, from three different egg extracts, is presented in Extended Data Fig. 1e. b, Fluorescence images of X. laevis chromosomes stained for CENP-A or Ndc80 following replication in X. laevis or X. tropicalis egg extract. CENP-A and Ndc80 labelling was quantified from six experiments (three biological replicates in two technical replicates), a total of n = 1,792 and n = 1,959 chromosomes, respectively, in X. laevis extract, and n = 2,692 and n = 1,930, respectively, in X. tropicalis extract. Scale bars, 5 μm. Box plots show the six experiment percentages as individual data points, their average as thick lines, and 1 s.d. as grey boxes. Ninety-five per cent confidence intervals are 96.2 ± 1.9% in X. laevis extract compared with 82.7 ± 5.7% in X. tropicalis extract for CENP-A, and 83.5 ± 6.1% compared with 71.1 ± 6.0% for Ndc80. P values were determined by two-tailed heteroscedastic t-test. c, Circle plot of whole-genome sequencing data for te × ls hybrid embryos aligned and normalized to the genomes of X. tropicalis (blue) and X. laevis (green), with underrepresented genome regions in black. d, Expanded view of chromosome (Chr.) 3L and 4L breakpoints with deleted regions (Del.) indicated in two biological replicates (Rep.). |
|
Figure 3. a, Schematic of polar body suppression experiment and images of tte × ls rescued embryos 24 and 48 h.p.f. A total of nine tte × ls embryos were obtained in four different experiments. b, Box plot of nuclear sizes (n = 988 nuclei from three tte × ls embryos and n = 777 from three X. tropicalis embryos at stage 21) showing the average area as thick lines and 1 s.d. as grey boxes. Ninety-five per cent confidence intervals are 98.1 ± 2.2 μm2 for tte × ls and 78.0 ± 1.7 μm2 for X. tropicalis embryos. P values were determined by two-tailed heteroscedastic t-test. c, Levels of 179 metabolites in X. tropicalis and te × ls hybrid embryos 7 h.p.f. Levels were obtained from five samples from three independent fertilizations, each averaged and plotted as log2 of the ratio with the control (see Methods). P values were calculated using a two-tailed homoscedastic t-test. The average and 1 s.d. for the differentially represented metabolites are shown, and 95% confidence intervals given in Extended Data Fig. 3b. d, Differential gene expression between te × ls and te × ts (see Methods). All detected transcripts (n = 8,379) are plotted in blue. Transcripts corresponding to genes lost from chromosomes 3L and 4L (n = 270) are plotted in green. e, Differential expression of metabolism genes between te × ls and te × ts (see Methods). Differentially expressed metabolism transcripts (n = 165) are plotted in orange, all detected transcripts (n = 8,379) in blue (top), and differentially expressed metabolism transcripts located on chromosomes 3L and 4L (n = 35) in green (bottom). |
|
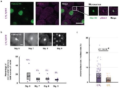
Extended Data Figure 2. Characterization of micronuclei in te×ls hybrid embryos and link to embryo deatha, Disrupted micronuclei envelopes in te×ls hybrid embryos. Whole mount embryo immunofluorescence was performed in te×ls hybrid embryos using the YO-PRO DNA dye (top) and anti-Lamin B1 antibody (middle), corresponding channels are shown in green and magenta, respectively. The merged images are shown below. 25 micronuclei within 5 different embryos were analyzed. Intact (left) and disrupted (right) envelopes were observed in all analyzed embryos. Scale bar is 10 μm. b, DNA damage in te×ls hybrid embryo micronuclei. Whole mount embryo immunofluorescence was performed in te×ls hybrid embryos using anti-histone H3 (top) and anti-γH2A.X (middle) antibodies, corresponding channels are shown in green and magenta, respectively. The merge images are shown below. 21 micronuclei within different 6 embryos were analyzed. Micronuclei with undamaged (left; negative γH2A.X signal) and damaged (right; positive γH2A.X signal) DNA were observed in all analyzed embryos. Zoomed images of micronuclei are shown on the right of each image. Scale bar is 10 μm. c, TUNEL assay in apoptotic X. tropicalis and te×ls hybrid embryos. X. tropicalis (left), X. tropicalis treated with cycloheximide (middle left) or hydroxyurea (middle right) as indicated, and te×ls hybrid (right) embryos were prepared for TUNEL assay 5 hpf (equivalent stage 9; top), 7 hpf (equivalent stage 10; middle) and 9.5 hpf (equivalent stage 10.5; bottom). Identical results were obtained over 3 different experiments. Representative images are shown and were taken under identical conditions. |
|
Extended Data Figure 3. Whole genome sequencing of tte×ls rescued embryos and metabolomic profiling of te×ls and te×bs hybrid embryosa, The genomes of 4 tte×ls rescued embryos were sequenced, aligned, and normalized to the genomes of X. tropicalis (blue) and X. laevis (green) for which sub-genomes S and L were distinguished (S in light green and L in dark green). Underrepresented regions of the genomes are color-coded in black. The tte×ls embryo genomes 1–2 were prepared from tailbuds, and 3–4 from tadpoles. b, Metabolites differentially represented between te×ls hybrid and X. tropicalis embryos 7 h post fertilization. Among the 179 metabolites detected, 17 were significantly altered in te×ls hybrid embryos (p < 0.05; two-tailed homoscedastic t-test; individual p-values are provided in Figure 3c source data) and are shown as a ratio to the X. tropicalis control (blue dashed line). Levels were obtained from 5 samples from 3 independent fertilizations each. Values for the te×ls hybrid are plotted in orange. The averages are shown as thick lines and the gray boxes correspond to 1 standard deviation. 95% confidence intervals are, from left to right, 0.69±0.24, 0.46±0.26, 0.16±0.16, 0.68±0.18, 0.70±0.21, 0.58±0.25, 0.10±0.09, 0.42±0.19, 0.38±0.27, 0.79±0.15, 1.61±0.61, 1.47±0.33, 1.58±0.33, 0.83±0.11, 0.71±0.18, 0.70±0.19, and 0.53±0.08. Metabolites with p values below the penalized Bonferroni corrected threshold (n = 12) are labeled in orange. c, Metabolites differentially represented between te×bs hybrid and X. tropicalis embryos 7 h post fertilization. Among the 241 metabolites detected, 17 were significantly altered in te×bs hybrid embryos (p < 0.05; two-tailed homoscedastic t-test; individual p-values are provided in Figure 4g source data) and are shown as a ratio to the X. tropicalis control (blue dashed line). Levels were obtained from 5 samples from 3 independent fertilizations, each. Values for the te×bs hybrid are plotted in purple. The averages are shown as thick lines and the gray boxes correspond to 1 standard deviation. 95% confidence intervals are, from left to right, 0.73±0.12, 0.44±0.26, 0.80±0.10, 0.61±0.21, 0.78±0.14, 1.86±0.9, 2.33±1.33, 2.07±1.07, 2.07±1.17, 0.63±0.19, 0.59±0.16 0.61±0.22, 1.39±0.37, 1.51±0.38, 1.24±0.14, 1.21±0.18, and 1.14±0.10. Metabolites with p values below the penalized Bonferroni corrected threshold (n = 3) are labeled in purple. |
|
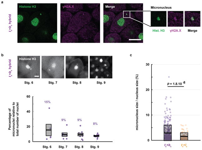
Extended Data Figure 4. Characterization of micronuclei in te×bs hybrid embryosa, DNA damage in te×bs hybrid embryo micronuclei. Whole mount embryo immunofluorescence was performed in te×bs hybrid embryos using anti-histone H3 (left) and anti-γH2A.X (middle) antibodies, corresponding channels are shown in green and magenta, respectively. The merged image is shown on the right. 34 micronuclei within 8 different embryos were analyzed. Micronuclei with damaged DNA were observed in all analyzed embryos. Zoomed images of micronuclei are shown on the right in the same left-to-right order. Scale bar is 20 μm. b, Micronuclei in te×bs hybrid embryos at various developmental stages (top). Whole mount embryo immunofluorescence was performed in te×bs hybrid embryos using anti-histone H3 antibody at stages 6, 7, 8 and 9. Scale bar is 20 μm. Quantification of micronuclei in te×bs hybrid embryos (bottom). The percentage of micronuclei was calculated as the number of micronuclei in the imaged portion of the embryo divided by the total number of nuclei in the same imaged portion. The average percentage for multiple embryos at stage 6 (n = 5 te×bs hybrid embryos (individual dots) with a total of 125 nuclei), stage 7 (n = 7/153), stage 8 (n = 9/731) and stage 9 (n = 10/2691) is shown as a thick line. Gray boxes correspond to 1 standard error of the mean. Control X. tropicalis embryos from the same mothers were analyzed but no micronuclei were observed at any stages. c, Micronuclei size in te×bs and te×ls hybrids. Size is plotted as the ratio between the volumes of the micronucleus and its corresponding nucleus. Each dot represents an individual data point (n = 329 micronuclei from 36 te×bs embryos shown in purple and n = 100 from 17 te×ls embryos shown in orange, from 4 independent experiments). The thick black line indicates the average and the grey box corresponds to 1 standard deviation. 95% confidence intervals are 2.9±0.36% for te×bs and 1.6±0.28% for te×ls embryos. Statistical significance was shown using a two-tailed heteroscedastic t-test. |
|
Figure 4. Chromosomal loss in exogastrulating te×bs hybrid embryosa, Schematic of X. borealis and X. tropicalis cross-fertilization outcomes. b, Representative images of te×ts vs. te×bs embryos at 24 hpf. This result was reproduced in 4 separate experiments. Scale bar, 200 μm. c, Immunofluorescence image of te×bs hybrid embryo at 24 hpf showing nuclei and micronuclei. Similar defects at this stage were observed in 6 different embryos. d, Immunofluorescence images showing chromosome bridges, mis-segregating chromosomes, and micronuclei throughout te×ls hybrid embryos. Scale bars, 20 μm. Quantification of n = 33 X. tropicalis and 63 te×bs hybrid anaphases in n = 6 and 12 embryos, respectively, show a significant difference by Fisher 2 by 3 contingency test (p = 0). Quantification of micronuclei in te×bs hybrid embryos is detailed in Extended Data Figure 4b. e, Circle plot of whole genome sequencing data for te×bs hybrid embryos aligned and normalized to the genomes of X. tropicalis (blue) and X. borealis (purple). Underrepresented genome regions (black) represent 9.674% of chromosome 4L, 74.66% of 8L, 4.71% of 1S, and 14.4% of 5S. f, Expanded view of chromosome 1S, 5L, 4L and 8L breakpoints with deleted regions indicated in three biological replicates. g, Levels of 241 metabolites in X. tropicalis and te×bs hybrid embryos 7 hpf (see Methods). Levels were obtained from 5 samples from 3 independent fertilizations, each, averaged and plotted as Log2 of the ratio with the control (see Methods). P-values were calculated using a two-tailed homoscedastic t-test. The average and 1 standard deviation for the differentially represented metabolites are shown, and 95% confidence intervals given in Extended Data Figure 3c. Note that few metabolites are altered significantly and are distinct from those altered in te×ls hybrids (see Extended Data Figure 3b–c). |