|
|
|
Figure 2. UV sensitivity of AzF mutant receptors.(a) Representative current traces measured from oocytes expressing wt and AzF mutant receptors during UV illumination. Two GluN2B mutants (GluN1/GluN2B-I82AzF and GluN1/GluN2B-F114AzF) showed UV-induced potentiation. (b) Relative currents (Iuv/Io) measured on oocytes expressing GluN2B receptors of AzF mutants: GluN2Bwt (1.08 ± 0.12, n = 26), GluN2B-P78AzF (0.99 ± 0.21, n = 4), GluN2B-K79AzF (1.07 ± 0.13, n = 4), GluN2B-I82AzF (1.57 ± 0.30, n = 5), GluN2B-T83AzF (0.97 ± 0.10, n = 9), GluN2B-Q110AzF (1.29 ± 0.28, n = 3), GluN2B-I111AzF (1.21 ± 0.05, n = 2), GluN2B-F114AzF (1.97 ± 0.29, n = 21), GluN2B-Q118AzF (1.11 ± 0.18, n = 5). (c) AzF mutations in homologous sites in GluN2A and GluN2A wild-type receptors had no UV sensitivity. (d) Relative currents (Iuv/Io) measured on oocytes expressing GluN2A receptors of AzF mutants: GluN2A wt (1.18 ± 0.12, n = 11), GluN2A-P79AzF (1.26 ± 0.11, n = 3), GluN2A-K80AzF (1.17 ± 0.03, n = 3), GluN2A-I83AzF (1.00 ± 0.02, n = 2), GluN2A-T84AzF (1.23 ± 0.11, n = 13), GluN2A-Q111AzF (1.17 ± 0.12, n = 4), GluN2A-M112AzF (1.20 ± ± 0.05, n = 2), GluN2A-F115AzF (1.11 ± 0.11, n = 7), GluN2A-Q119AzF (1.29 ± 0.003, n = 2).
|
|
Figure 3. Light-dependent potentiation of GluN1/GluN2B-F114AzF.(a) A representative current trace at −60 mV shows functional effect under five light pulses (1 min each, 365 nm, 42 mW/cm2) applied sequentially. (b) Bar plot summarizing data presented in (a) shows relative currents (Iuv/I0) measured at −60 mV as a function of different UV treatment durations: 1 min (1.71 ± 0.26, n = 9), 2 min (2.10 ± 0.18, n = 8), 3 min (2.28 ± 0.37, n = 8), 4 min (2.31 ± 0.37, n = 8), 5 min (2.27 ± 0.37, n = 6). (c) Bar plot of relative currents (Iuv/I0) measured as a function UV intensity: 100% (1.84 ± 0.11, n = 3), 50% (1.42 ± 0.02, n = 2), 25% (1.32 ± 0.03, n = 2), 0% (1.00 ± 0.01, n = 3). (Inset) Normalized current traces measured using different UV intensities.
|
|
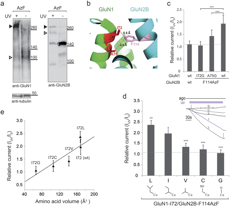
Figure 4. Heterodimer formation of GluN1/GluN2B-F114AzF after UV treatment.(a) Immunoblots from Xenopus oocytes expressing either F114AzF mutant or wt receptors. Oocytes were either treated with (+) or without (−) UV. Samples were analyzed by anti-GluN1 and anti-GluN2B antibodies. GluN2B monomer runs at ~180 kDa (empty triangle), GluN1 monomer runs at ~110 kDa (empty triangle), and GluN1/GluN2 heterodimer runs at ~290 kDa (indicated by a solid triangle). Non-injected oocytes (n.i.) served as a blank control. (b) Local environment around the GluN2B-F114 site in the GluN1/GluN2B NTD dimer. The potential candidates on the GluN1 for the UV cross-linking to F114 site are highlighted. Distances are indicated in Å. (c) Relative currents of wt receptors and GluN2B-F114AzF paring with GluN1 glycine mutants (I72G, A75G) and wt GluN1 receptors. Values are 1.05 ± 0.16, 1.43 ± 0.25, 1.97 ± 0.29, n = 4–21, respectively. (d) Changes in current amplitude after UV illumination on GluN1wt/GluN2B-F114AzF or receptors incorporating an additional substitution (L, V, C, G) at position GluN1-I72. Values are: 2.36 ± 0.2, 1.32 ± 0.18, 1.22 ± 0.20, 1.05 ± 0.16, n = 5–8. Dashed line indicates the UV induced relative current for the wild-type. (Inset) Normalized current traces for GluN1-I72 and its substitutions. (e) The GluN1-I72 residue volume and the UV-induced current potentiation are strongly correlated (linear regression, y = 0.18 + 0.01x, R = 0.89).
|
|
Figure 5. UV induced photo-cross-linking changes open probability (Po) and glutamate affinity.(a) Comparison of the inhibition kinetics in 50 nM MK-801 of wild-type (grey) and mutant receptors GluN1/GluN2B-F114AzF before (green) and after (violet) UV illumination. Current traces were normalized (derived by fitting with a single component function). (b) Relative MK-801 τon values are: wild-type without UV (1.00, n = 3); wild-type with UV (0.90 ± 0.06, n = 3); GluN1/GluN2B-F114AzF without UV (1.81 ± 0.47, n = 4); with UV (0.80 ± 0.07, n = 3). Error bars represent the standard deviation. (c) Glutamate dose-response curves for wt GluN1/GluN2B receptors before (EC50 = 2.15 ± 0.14 μM, nH = 1.29) and after UV (EC50 = 1.93 ± 0.29 μM, nH = 1.43); for GluN1/GluN2B-F114AzF receptors before (EC50 = 1.08 ± 0.08 μM, nH = 1.45) and after (EC50 = 1.85 ± 0.07 μM, nH = 1.35) UV treatment. n = 3–7 for each group.
|
|
Figure 6. Impact of photo-cross-linking on pharmacological properties.(a) Side view of the crystal structure of GluN1/GluN2B heterodimer (PDB 4PE5). GluN1/GluN2B receptors harbor multiple binding sites for extracellular small-molecule ligands acting as subunit-selective allosteric modulators. Binding pockets of two allosteric inhibitors ifenprodil and Zn2+ are indicated. Ifenprodil (yellow sphere, PDB 4PE5) sits at the interface of two subunits and Zn2+ (grey sphere, PDB 3JPY) binds at the GluN2B NTD cleft. Co-agonists Gly (red) and Glu (organge) are represented as spheres. (b) Ifenprodil sensitivity of wt and GluN2B-F114AzF receptors before and after UV treatment. IC50 (μM), Hill coefficients (nH), maximal inhibition values are, respectively: 0.25 ± 0.02, 1.14, 0.93 for wt receptors; 0.41 ± 0.05, 1.04, 0.77 for GluN2B-F114AzF before UV; and 1.05 ± 0.25, 0.69, 0.67 after UV. n = 3–8 for each series. (c) Zn2+ dose-response curves for wt GluN1/GluN2B receptors before (IC50 = 0.58 ± 0.13 μM, nH = 0.59) and after UV (IC50 = 0.72 ± 0.12 μM, nH = 0.78); for GluN1/GluN2B-F114AzF receptors before (IC50 = 0.78 ± 0.25μM, nH = 0.62) and after (IC50 = 1.72 ± 0.60 μM, nH = 0.77) UV treatment. n = 3–6 for each group. Before UV, no significant changes of IC50 for mutant compared with wt. (p > 0.05) (d) Proposed model for light induced allosteric modulation of GluN1/GluN2B-F114AzF receptors. Shown are two GluN1 subunits (green) and GluN2B subunits (blue) forming a functional tetramer. Molecule AzF is highlighted in red. Agonists binding (glycine as a red dot and glutamate as an orange triangle) lead to opening of the ion channel. UV illumination induces AzF crosslinking to GluN1, which constrains the NTD flexibility and induces NTD conformational changes that leads to channel potentiation. After UV crosslinking, Zn2+ binding (purple dot) at the GluN2B NTD leads to the full inhibition. Ifenprodil binding at the NTD UL-UL interface leads to partial inhibition.
|
|
Figure 7. UV sensitivity of GluN1/GluN2B-F114AzF in the presence of allosteric modulators.(a) Representative current traces showing UV induced current potentiation of GluN1/GluN2B-F114AzF in the presence of co-agonists with or without UV. (b) Representative current traces showing GluN1/GluN2B-F114AzF receptors measured in the presence of Zn2+ (10âuM) with or without UV. (c) Representative current traces showing GluN1/GluN2B-F114AzF receptors measured in the presence of spermine (200âμM) with or without UV. (d) Relative currents measured in different conditions in the presence (violet bars) or absence (white bars) of UV: Zn2+ (âUV: 0.92â±â0.29, nâ=â7; +UV: 1.40â±â0.43, nâ=â10); âââ (in the presence of co-agonists, âUV: 1.00â±â0.01, nâ=â3; +UV: 1.97â±â0.29, nâ=â21); and spermine (âUV: 0.85â±â0.10, nâ=â4; +UV: 2.80â±â0.64, nâ=â11). (e) Schematic of NTD dimer rearrangement through allosteric modulations. AzF is highlighted in red. Left panel: Zn2+ (purple dot) binding at the GluN2B-NTD subtly separates the interface. Right panel: Spermine (purple wave) binding between the UL-UL of NTDs reduces the gap at the interface to favor the AzF crosslinking.
|