XB-ART-55491
Nat Commun
2018 Apr 10;91:1354. doi: 10.1038/s41467-018-03728-5.
Show Gene links
Show Anatomy links
The ASIC3/P2X3 cognate receptor is a pain-relevant and ligand-gated cationic channel.
Stephan G
,
Huang L
,
Tang Y
,
Vilotti S
,
Fabbretti E
,
Yu Y
,
Nörenberg W
,
Franke H
,
Gölöncsér F
,
Sperlágh B
,
Dopychai A
,
Hausmann R
,
Schmalzing G
,
Rubini P
,
Illes P
.
???displayArticle.abstract???
Two subclasses of acid-sensing ion channels (ASIC3) and of ATP-sensitive P2X receptors (P2X3Rs) show a partially overlapping expression in sensory neurons. Here we report that both recombinant and native receptors interact with each other in multiple ways. Current measurements with the patch-clamp technique prove that ASIC3 stimulation strongly inhibits the P2X3R current partly by a Ca2+-dependent mechanism. The proton-binding site is critical for this effect and the two receptor channels appear to switch their ionic permeabilities during activation. Co-immunoprecipation proves the close association of the two protein structures. BN-PAGE and SDS-PAGE analysis is also best reconciled with the view that ASIC3 and P2X3Rs form a multiprotein structure. Finally, in vivo measurements in rats reveal the summation of pH and purinergically induced pain. In conclusion, the receptor subunits do not appear to form a heteromeric channel, but tightly associate with each other to form a protein complex, mediating unidirectional inhibition.
???displayArticle.pubmedLink??? 29636447
???displayArticle.pmcLink??? PMC5893604
???displayArticle.link??? Nat Commun
Species referenced: Xenopus laevis
Genes referenced: asic1 asic2 asic3 drg1 dtl ngf
???attribute.lit??? ???displayArticles.show???
![]() |
Fig. 1. Concentrationâresponse curves for agonists at various ASICs and P2X3Rs expressed in CHO cells. aâc Whole-cell patch-clamp recordings of proton and α,β-meATP-induced currents. Both types of agonists were applied at the indicated increasing concentrations for 2âs onto CHO cells transfected with rASIC3 (a, upper panel) or rP2X3 (a, lower panel). The intervals between individual applications were kept at 2âmin (protons) or 5âmin (α,β-meATP) in order to avoid the decrease of the subsequent current amplitudes by desensitization. Drug application procedures in this and all subsequent panels of this figure were identical. CHO cells expressing rASIC3 (b) or rP2X3 (c) were treated with amiloride (AMI; 10âµM) or A-31749 (10âµM) while constructing concentrationâresponse curves. In this and all subsequent panels of this figure, meansâ±âS.E.M. of the indicated number of experiments are shown. Broken lines represent curves obtained in response to agonist application to CHO cells containing ASIC3 or P2X3Rs only, in the absence of any additional drug. dâf CHO cells were transfected with rASIC3 and rP2X3 cDNA in a 1:1 ratio. Whole-cell patch-clamp recordings of proton and α,β-meATP-induced currents. Cells were treated with amiloride (10âµM) or A-31749 (10âµM) while constructing pH- or concentrationâresponse curves. gâi CHO cells were transfected with hASIC3 alone or together with hP2X3 cDNA in a 1:1 ratio. Whole-cell patch-clamp recordings of proton and α,β-meATP-induced currents. Cells were treated with A-31749 (10âµM) while constructing pH- or concentrationâresponse curves. jâl CHO cells were transfected with rASIC1a or rASIC2a alone or together with rP2X3 cDNA in a 1:1 ratio. Whole-cell patch-clamp recordings of proton-induced currents through rASIC1a (j, upper panel, k) or rASIC2a (j, lower panel, l)-containing receptors. The holding potential was â65âmV in all experiments. *Pâ<â0.05; statistically significant difference of the Imean values from the respective curves designated by broken lines at the highest agonist concentrations (one-way ANOVA followed by the HolmâSidak test, or Studentâs t-test, as appropriate). The scale labels for the vertical bars were 10ânA (a, upper panel), 2ânA (a, lower panel), 2ânA (d), 500âpA (g), 2ânA (j, upper panel) and 10ânA (j, lower panel). The scale labels for the horizontal bars were 20âs (a, d, g, j) |
![]() |
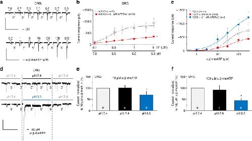
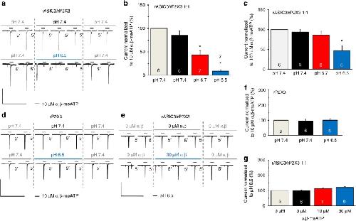
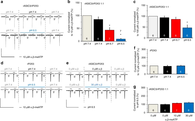
Fig. 2. Interaction between rASIC3 and rP2X3Rs after their transfection into CHO cells. CHO cells were transfected with rASIC3 and rP2X3Rs in a 1:1 ratio or transfected only with rP2X3R as indicated. Whole-cell patch-clamp recordings at a holding potential of −65 mV. a–c Interaction between rASIC3 and rP2X3Rs on their sequential activation by agonists. Current responses were elicited by α,β-meATP (10 or 100 µM) for 2 s with 5 min intervals before, during and after a shift in pH from 7.4 to 6.7 or 6.5. The reproducibility of the responses to α,β-meATP after changing to a solution with the same pH of 7.4 is also shown. d, f No effect of protons on rP2X3Rs. Current responses were elicited by α,β-meATP (10 µM) for 2 s with 5 min intervals before, during and after a shift in pH from 7.4 to 6.5. e, g No effect of α,β-meATP (10 and 30 µM) on the proton-induced inward current on the sequential activation of rP2X3 and rASIC3Rs. Stable responses to pH 6.5 in the absence of α,β-meATP is also shown. Percentage changes of α,β-meATP (10 and 100 µM)-induced current responses were calculated with respect to the second current before the pH shift to 6.7 or 6.5 (b, c, f). Percentage changes of proton (pH 6.5)-induced current responses were calculated with respect to the second current amplitude before the application of α,β-meATP (0, 10 and 30 µM) (g). Means ± S.E.M. of the indicated number of experiments. *P < 0.05; statistically significant difference between the current amplitudes before and after the long-lasting shift in pH or the long-lasting presence of α,β-meATP (one-way ANOVA followed by the Bonferroni test). The scale labels for the vertical bars were 500 pA (a) and 2 nA (d, e). The scale labels for the horizontal bars were 50 s (a, d, e) |
![]() |
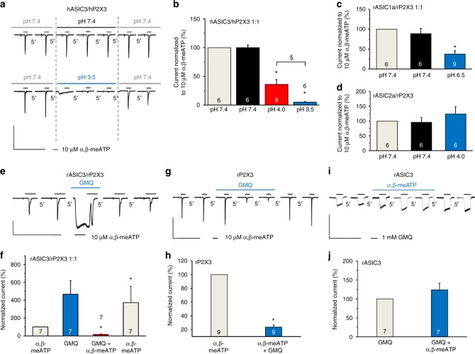
Fig. 3. Interaction between various ASICs and P2X3Rs after their transfection into CHO cells. CHO cells were transfected with various ASICs and P2X3Rs in a 1:1 ratio or transfected only with rP2X3R or rASIC3, as indicated. Whole-cell patch-clamp recordings at a holding potential of −65 mV. a, b Interaction between hASIC3 and hP2X3Rs on their simultaneous activation. Interaction between rASIC1a (c) or rASIC2a (d) with rP2X3Rs on their simultaneous activation. The drug application and evaluation protocols were like those used in Fig. 2a–g. Means ± S.E.M. of the indicated number of experiments. *P < 0.05; statistically significant difference between the current amplitudes before and after the shift in pH. §P < 0.05; statistically significant difference between the pH-induced inhibition of the current amplitudes at pH 4.0 and 3.5 (one-way ANOVA followed by the Bonferroni test in both cases). e Current responses were elicited in CHO-rASIC3/rP2X3R cells by α,β-meATP (10 µM) before, during and after the application of GMQ. f Means ± S.E.M. percentage changes of the α,β-meATP-induced current responses were calculated with respect to the second current amplitude before GMQ application. g Inhibition of current responses to α,β-meATP in CHO-rP2X3R cells. h Means ± S.E.M. percentage inhibition in the indicated number of experiments as shown in (g). i No change of the GMQ (1 mM)-induced current in the presence of α,β-meATP (10 µM) in CHO-rASIC3 cells. j Means ± S.E.M. percentage change in the indicated number of experiments as shown in (i). *P < 0.05; statistically significant difference from the α,β-meATP-induced current amplitudes before GMQ application (one-way ANOVA followed by the Bonferroni or Mann–Whitney test, as appropriate). The scale labels for the vertical bars were 2 nA (a, g, i) and 1 nA (e). The scale labels for the horizontal bars were 50 s (a, e, g, i) |
![]() |
Fig. 4. Changes in the Ca2+ concentration modify rASIC3 and rP2X3R currents in CHO cells. Whole-cell patch-clamp recordings at a holding potential of −65 mV. a, b Concentration–response curves for protons in CHO cells transfected with rASIC3. a Inhibitory effect of an increase or decrease of the Ca2+ concentration in the external medium ([Ca2+]o). b Inhibitory effect of an increase or decrease of the free Ca2+ concentration in the patch pipette solution ([Ca2+]i). c, d Concentration-response curves for α,β-meATP in CHO cells transfected with rP2X3. c No effect of changes in [Ca2+]o. d No effect of changes in [Ca2+]i. Means ± S.E.M. of the indicated number of experiments. *P < 0.05; statistically significant difference of the Imean values at the highest agonist concentration (one-way ANOVA followed by the Holm–Sidak test). e, f CHO cells transfected with both rASIC3 and rP2X3 in a 1:1 ratio. Modulation of the unilateral interaction between rASIC3 and rP2X3Rs, by changes in [Ca2+]o (e) and [Ca2+]i (f); the experimental protocol is identical to that shown in Fig. 2a. *P < 0.05; statistically significant difference from the current amplitudes measured in normal extra- and intracellular Ca2+. §P < 0.05; statistically significant difference between currents at pH 6.7 or 6.5 at different Ca2+ concentrations (one-way ANOVA followed by the Bonferroni test). Concentration–response relationships for protons (g) and α,β-meATP (h) in CHO-rASIC3/rP2X3R cells, in the absence and presence of J-8 (30 µM). Means ± S.E.M. of the indicated number of experiments. *P < 0.05; statistically significant difference between the Imean values at the highest agonist concentration (Student’s t-test). i Potentiation of the α,β-meATP (30 µM) current by co-application with a J-8 (30 µM)-containing, low pH (6.5) external medium, but inhibition in the absence of J-8 by acidification; representative tracings. j Percentage changes of α,β-meATP-induced current responses were calculated with respect to the second current amplitude before the pH shift. Means ± S.E.M. of the indicated number of experiments. *P < 0.05; statistically significant difference between the current amplitudes before and after the pH shift from 7.4 to 6.5 in the presence of J-8. §P < 0.05; statistically significant difference between current amplitudes at pH 6.5 in the presence or absence of J-8 (Mann–Whitney test). The scale labels for the vertical and horizontal bars in (i) were 1 nA and 50 s, respectively |
![]() |
Fig. 5. Switch of reversal potentials between co-expressed rASIC3 and rP2X3Rs in CHO cells. Whole-cell patch-clamp recordings at a holding potential of â65âmV. a Current traces induced by protons (pH 6.5) and α,β-meATP (10âµM) applied individually onto CHO-rASIC3 (left panel) and CHO-rP2X3R cells (middle panel) or successively onto CHO-rASIC3/P2X3 cells (right panel). Agonist application was at holding potentials which increased stepwise from â60 toâ+â90âmV in 30âmV increments. Currentâvoltage relationships were constructed from recordings similar to those shown in (a) in order to determine the reversal potentials (Erev) (b). Meansâ±âS.E.M. of the indicated number of experiments. c Measurement of Erev of protons (left panel) and of α,β-meATP (right panel) by a similar protocol as shown in (a) on separate populations of CHO-rASIC3/rP2X3R cells. Under these conditions, the Erev values of these two agonists were interchanged. Currentâvoltage relationships constructed from recordings similar to those shown in (c) in order to determine the Erev (d). Meansâ±âS.E.M. of the indicated number of experiments. Blockade of ASIC3 channel activity by the selective antagonist APETx2 (0.1âµM) shifted the Erev of α,β-meATP back near to its original value of around 0âmV. e In CHO-rASIC3/rP2X3R cells, ramps of 200âmV duration (â90 toââ+90âmV) were delivered at a holding potential of â65âmV to determine the Erev of ASIC3 after a drop of the normal pH from 7.4 to 6.5. Then, a high concentration of α,β-meATP (100âµM) was applied in order to change the distribution of extra- and intracellular ions. Eventually, the Erev was re-determined after washing out α,β-meATP. Original tracing; large capacitive artifacts at the beginning and end of the ramp-induced currents were retouched. f Currentâvoltage curves were constructed from the indicated number of experiments similar to that shown in (e). The scale labels for the vertical bars were 2ânA (a, left panel), 1ânA (a, middle and right panels), 1ânA (c) and 500âpA (e). The scale labels for the horizontal bars were 1âs (a, c) and 2âs (e) |
![]() |
Fig. 6. Effects of gate-inhibitory mutations in rP2X3Rs on rASIC3/rP2X3R function. Whole-cell patch-clamp recordings at a holding potential of −65 mV. a, b Analysis of rP2X3 double cysteine mutants with disulfide trapping. CHO cells were transfected with the cysteine mutants rP2X3 (I200C/V274C), rP2X3 (K201C/V274C) or co-transfected with rASIC3wt and rP2X3 (K201C/V274C) in a 1:1 ratio. a Current traces induced by α,β-meATP (10 µM) applied repeatedly for 2 s with 5 min intervals before, during and after the co-application of ditiothreitol (DTT; 1 mM). b Percentage changes of α,β-meATP-induced current responses were calculated with respect to the mean of the second and third currents during DTT application. Means ± S.E.M. of the indicated number of experiments. *P < 0.05; statistically significant difference between the current amplitudes during and after DTT application (Student’s t-test). c–f Concentration–response curves for protons and α,β-meATP in CHO cells co-transfected with the indicated receptors. c Effect of α,β-meATP (0.3–300 µM) on rP2X3Rwt, and rASIC3wt/rP2X3Rwt in the absence or presence of DTT. d Effect of α,β-meATP on rP2X3R (K201C/V274C) and rASIC3/rP2X3R (K201C/V274C) in the absence or presence of DTT. e Effect of protons (pH 7.0–5.5) on rASIC3wt and rASIC3wt/rP2X3Rwt in the absence or presence of DTT. f Effect of protons (pH 7.0–5.5) on rASIC3wt and rASIC3wt/rP2X3R (K201C/V274C) in the absence or presence of DTT. Means ± S.E.M. of the indicated number of experiments. *P < 0.05; statistically significant difference of the Imean values at the highest agonist concentration from the rP2X3Rwt and rASIC3wt curves, respectively (one-way ANOVA followed by the Holm–Sidak test). g Interaction between rASIC3wt and rP2X3R (K201C/V274C) in the absence and presence of DTT. Currents were elicited by α,β-meATP (10 µM) for 2 s with 5 min intervals before, during and after the pH shift from 7.4 to 6.5. h Percentage changes of α,β-meATP-induced current responses were calculated with respect to the second current before the pH shift. Means ± S.E.M. of the indicated number of experiments. *P < 0.05; statistically significant difference between the current amplitudes before and after the pH shift from 7.4 to 6.5 (Student’s t-test). The scale labels for the vertical bars were 200 pA (a, g). The scale labels for the horizontal bars were 20 s (a) and 50 s (g) |
![]() |
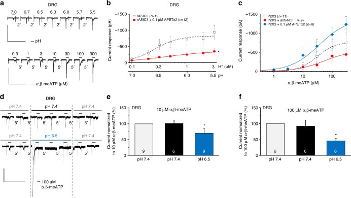
Fig. 7. Electrophysiological interaction of native ASIC3 and P2X3Rs in rat DRG neurons. Whole-cell patch-clamp recordings at a holding potential of â65âmV. Rat cultured DRG neurons were used in all panels. Increasing concentrations of protons (pH 7.0â5.5) (a, upper panel) or α,β-meATP (0.3â300âµM) (a, lower panel) were applied in the presence of 10âµM capsazepine for 2âs with 2âmin or 5âmin intervals, respectively. DRG neurons were treated with APETx2 (0.1âµM; b, c) or anti-NGF (6âµg/ml for 24âh; c) while constructing concentrationâresponse curves for protons or α,β-meATP. Meansâ±âS.E.M. of the indicated number of experiments. *Pâ<â0.05; statistically significant difference between the Imean values at the highest agonist concentrations (one-way ANOVA followed by the HomâSidak test). d Current responses were elicited by repeated applications of α,β-meATP (10âµM) for 2âs with 5âmin intervals before, during and after the pH shift from 7.4 to 6.5; representative tracings. The peak of the proton-induced current was retouched in the lower panel of (d). Percentage changes of α,β-meATP-induced current responses at 10âµM (e) or 100âµM (f) were calculated with respect to the second current amplitude before the pH shift from 7.4 to 6.5. Meansâ±âS.E.M. of the indicated number of experiments. *Pâ<â0.05; statistically significant difference between the current amplitudes before and after the pH shift from 7.4 to 6.5 (one-way ANOVA followed by the Bonferroni test). The scale labels for the vertical bars were 500âpA (a) and 200âpA (b). The scale labels for the horizontal bars were 20âs (a) and 50âs (d) |
![]() |
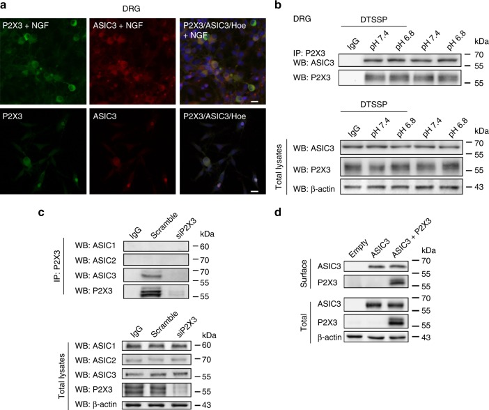
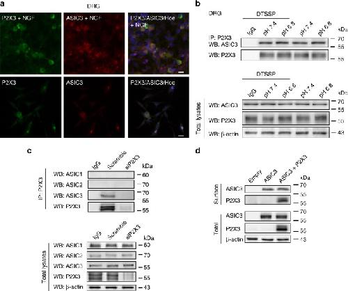
Fig. 8. Immunoreactivity, co-immunoprecipitation and membrane expression of rASIC3 and rP2X3Rs in rat DRG neurons. a ASIC3 and P2X3R immunoreactivities in rat DRG neurons cultured in the presence (upper panel) or absence (lower panel) of nerve growth factor (NGF). Hoechst (Hoe) was used to stain the cell nuclei. b Examples of immunoprecipitation (IP) of DTSSP-treated extracts of primary sensory neurons with P2X3 antibodies revealed in western blots (WB) with anti-ASIC3 antibodies. Incubation of neuronal cultures at pH 6.8 or 7.5 has no effect. ASIC3 signal is not found after immunoprecipitation with unrelated antibodies (IgG). Input ASIC3 and P2X3 contents in total extracts are also shown. β-Actin is used as gel loading control. c Examples of immunoprecipitation of P2X3 receptors (P2X3, upper panel) with ASIC3 channels in control conditions (scramble) and after P2X3 receptor silencing (siP2X3). No P2X3/ASIC3 signal was found after siP2X3 treatment. Western blot with anti-ASIC1 or anti-ASIC2 antibodies gave no signal. Pull down with unrelated antibody (IgG) gave no signal. Quality of input lysates and equal gel loading is shown (lower panel, total lysates). d Surface expression of P2X3Rs. Example of membrane protein biotinylation experiments in CHO cells transfected with plasmids encoding for ASIC3 alone or ASIC3 plus P2X3Rs (upper panel, surface). Quality of total protein extracts and controls for equal gel loading are also shown (bottom panel, total lysates). The scale labels in the right upper and lower panels of (a) were 20âµm |
![]() |
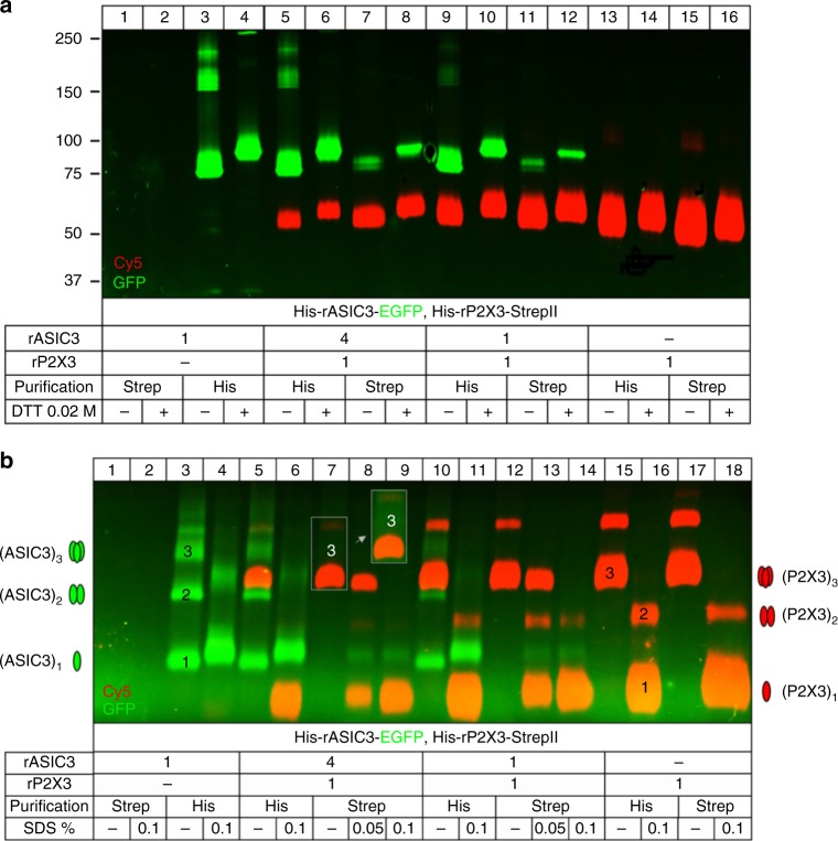
Fig. 9. Plasma membrane expression and oligomeric assembly of rASIC3 and rP2X3R subunits in oocytes. For biochemical analysis, Xenopus (X.) laevis oocytes expressing the indicated proteins were surface labeled with the membrane-impermeant fluorescent Cy5 dye before protein purification. The indicated proteins were purified under non-denaturing conditions from X. laevis oocytes by Ni2+-NTA chromatography or Strep-Tactin chromatography, as indicated, resolved by SDS-PAGE (a) or BN-PAGE (b), and visualized by Typhoon fluorescence scanning. a Overlay of the Cy5-labeled surface form (red) of the His-rASIC3-EGFP and His-rP2X3-StrepII protomers and the GFP fluorescence (green) of the His-rASIC3-EGFP protomer. The positions of molecular mass markers (in kDa) are shown on the left. b Overlay of GFP and Cy5 fluorescence of the homomeric His-rASIC3-EGFP (lanes 1â4) and homotrimeric His-rP2X3-StrepII (lanes 15â18) and the co-expressed His-rASIC3-EGFP and His-rP2X3-StrepII receptor subunits (lanes 5â14) in their native or partial SDS-denatured forms isolated by Ni2+-NTA (lanes 3â6, 10, 11, 15, 16) or Strep-Tactin (lanes 7â9, 12â14, 17, 18) chromatography as indicated. Co-expression of rASIC3 and rP2X3 (lanes 5â14) originates from the co-injection of the His-rASIC3-EGFP and His-rP2X3-StrepII subunit in cRNA ratios as indicated. The number of protomers included in the respective bands are exemplarily indicated. The inset shows the indicated section of the gel with enhanced GFP fluorescence to enable the visibility of the ASIC3 trimer. The schematics and labeling on the left or right margins indicate the numbers of rASIC3 or rP2X3 protomers incorporated in the respective trimeric (bold) or dimeric or monomeric protein band of the rASIC3 or rP2X3 receptor complexes, respectively |
![]() |
Fig. 10. The effect of normal and pH-adjusted PBS solution and α,β-meATP on mechanical hyperalgesia in rats. a Timeâresponse curves of the effect of intraplantar (i.pl.) phosphate-buffered saline (PBS) or α,β-meATP (50ânmol) dissolved in PBS injected into the right hind paw at a volume of 100âµl/paw on the baseline mechanical paw withdrawal threshold (PWT). Each point represents meanâ±âS.E.M. of the PWT in pressure as a percentage of baseline % applied to the hind paw before (pre) and after PBS/α,β-meATP administration, obtained from the indicated number of rats. α,β-meATP decreased PWT both pH and time dependently post injection (repeated measures ANOVA timeâÃâtreatment effect F1,38â=â1.760, Pâ<â0.00001). The changes from baseline PWT were at pH 7.4, 16.5% (Pâ=â0.0026, nâ=â6), at pH 7.0, 25.6% (Pâ=â0.001, nâ=â6), at pH 6.5, 33.3% (Pâ<â0.001, nâ=â6, one-way ANOVA followed by the Dunnett test) at 1âh. For the sake of clarity, statistical significance is not indicated in the figure. b Dose-dependent effect of α,β-meATP on mechanical hyperalgesia at pH 7.0. §Pâ<â0.05; statistically significant difference vs. baseline; *Pâ<â0.05; statistically significant difference vs. PBS. Results were analyzed by repeated measures ANOVA, followed by NeumanâKeuls test, nâ=â6â10 animals per group. c The effect of acidification on α,β-meATP-induced hyperalgesia. PWT values were normalized to the response obtained by 50âmM α,β-meATP at pH 7.4. *Pâ<â0.05; statistically significant difference from the 100%. Results were analyzed by one-way ANOVA followed by Tukey test, nâ=â6 animals per group |
References [+] :
Aschrafi,
Trimeric architecture of homomeric P2X2 and heteromeric P2X1+2 receptor subtypes.
2004, Pubmed,
Xenbase
Aschrafi, Trimeric architecture of homomeric P2X2 and heteromeric P2X1+2 receptor subtypes. 2004, Pubmed , Xenbase
Baconguis, Unanticipated parallels in architecture and mechanism between ATP-gated P2X receptors and acid sensing ion channels. 2013, Pubmed
Barajas-López, Inhibitory interactions between 5-HT3 and P2X channels in submucosal neurons. 2002, Pubmed
Bartoi, Acid-sensing ion channel (ASIC) 1a/2a heteromers have a flexible 2:1/1:2 stoichiometry. 2014, Pubmed , Xenbase
Birdsong, Sensing muscle ischemia: coincident detection of acid and ATP via interplay of two ion channels. 2010, Pubmed
Bodnar, Amino acid residues constituting the agonist binding site of the human P2X3 receptor. 2011, Pubmed , Xenbase
Boscardin, The function and regulation of acid-sensing ion channels (ASICs) and the epithelial Na(+) channel (ENaC): IUPHAR Review 19. 2016, Pubmed
Boué-Grabot, Subunit-specific coupling between gamma-aminobutyric acid type A and P2X2 receptor channels. 2004, Pubmed , Xenbase
Bray, Conformational spread: the propagation of allosteric states in large multiprotein complexes. 2004, Pubmed
Burnstock, Purinergic P2 receptors as targets for novel analgesics. 2006, Pubmed
Burnstock, Purinergic Mechanisms and Pain. 2016, Pubmed
Chizh, P2X receptors and nociception. 2001, Pubmed
D'Arco, Neutralization of nerve growth factor induces plasticity of ATP-sensitive P2X3 receptors of nociceptive trigeminal ganglion neurons. 2007, Pubmed
Deval, Acid-Sensing Ion Channels and nociception in the peripheral and central nervous systems. 2015, Pubmed
Deval, Acid-sensing ion channels (ASICs): pharmacology and implication in pain. 2010, Pubmed
Deval, ASIC3, a sensor of acidic and primary inflammatory pain. 2008, Pubmed
de Weille, Identification, functional expression and chromosomal localisation of a sustained human proton-gated cation channel. 1998, Pubmed
Diochot, A new sea anemone peptide, APETx2, inhibits ASIC3, a major acid-sensitive channel in sensory neurons. 2004, Pubmed , Xenbase
Ennion, The role of positively charged amino acids in ATP recognition by human P2X1 receptors. 2000, Pubmed
Gnanasekaran, Calcium/calmodulin-dependent serine protein kinase (CASK) is a new intracellular modulator of P2X3 receptors. 2013, Pubmed
Gonzales, Pore architecture and ion sites in acid-sensing ion channels and P2X receptors. 2009, Pubmed
Gründer, Structure, function, and pharmacology of acid-sensing ion channels (ASICs): focus on ASIC1a. 2010, Pubmed
Gunthorpe, Characterisation of a human acid-sensing ion channel (hASIC1a) endogenously expressed in HEK293 cells. 2001, Pubmed
Habermacher, Molecular structure and function of P2X receptors. 2016, Pubmed
Hattori, Molecular mechanism of ATP binding and ion channel activation in P2X receptors. 2012, Pubmed
Hausmann, The suramin analog 4,4',4'',4'''-(carbonylbis(imino-5,1,3-benzenetriylbis (carbonylimino)))tetra-kis-benzenesulfonic acid (NF110) potently blocks P2X3 receptors: subtype selectivity is determined by location of sulfonic acid groups. 2006, Pubmed , Xenbase
Hausmann, ATP binding site mutagenesis reveals different subunit stoichiometry of functional P2X2/3 and P2X2/6 receptors. 2012, Pubmed , Xenbase
Immke, Protons open acid-sensing ion channels by catalyzing relief of Ca2+ blockade. 2003, Pubmed
Jarvis, A-317491, a novel potent and selective non-nucleotide antagonist of P2X3 and P2X2/3 receptors, reduces chronic inflammatory and neuropathic pain in the rat. 2002, Pubmed
Jiang, Agonist trapped in ATP-binding sites of the P2X2 receptor. 2011, Pubmed
Khakh, State-dependent cross-inhibition between transmitter-gated cation channels. 2000, Pubmed , Xenbase
Khakh, An angstrom scale interaction between plasma membrane ATP-gated P2X2 and alpha4beta2 nicotinic channels measured with fluorescence resonance energy transfer and total internal reflection fluorescence microscopy. 2005, Pubmed
Kirsch, An improved PCR-mutagenesis strategy for two-site mutagenesis or sequence swapping between related genes. 1998, Pubmed
Kowalski, Flexible subunit stoichiometry of functional human P2X2/3 heteromeric receptors. 2015, Pubmed , Xenbase
Kowalski, Conformational flexibility of the agonist binding jaw of the human P2X3 receptor is a prerequisite for channel opening. 2014, Pubmed , Xenbase
Lalo, P2X1 and P2X5 subunits form the functional P2X receptor in mouse cortical astrocytes. 2008, Pubmed
Li, Physical basis of apparent pore dilation of ATP-activated P2X receptor channels. 2015, Pubmed
Limapichat, Subtype-specific mechanisms for functional interaction between α6β4* nicotinic acetylcholine receptors and P2X receptors. 2014, Pubmed , Xenbase
Lingueglia, A modulatory subunit of acid sensing ion channels in brain and dorsal root ganglion cells. 1997, Pubmed
Mamet, Proinflammatory mediators, stimulators of sensory neuron excitability via the expression of acid-sensing ion channels. 2002, Pubmed
Mansoor, X-ray structures define human P2X(3) receptor gating cycle and antagonist action. 2016, Pubmed
Molliver, ASIC3, an acid-sensing ion channel, is expressed in metaboreceptive sensory neurons. 2005, Pubmed
Nicke, P2X1 and P2X3 receptors form stable trimers: a novel structural motif of ligand-gated ion channels. 1998, Pubmed , Xenbase
North, Molecular physiology of P2X receptors. 2002, Pubmed
Palygin, Ionotropic NMDA and P2X1/5 receptors mediate synaptically induced Ca2+ signalling in cortical astrocytes. 2010, Pubmed
Paukert, Identification of the Ca2+ blocking site of acid-sensing ion channel (ASIC) 1: implications for channel gating. 2004, Pubmed , Xenbase
Roberts, Agonist binding evokes extensive conformational changes in the extracellular domain of the ATP-gated human P2X1 receptor ion channel. 2012, Pubmed , Xenbase
Saul, Heteromeric assembly of P2X subunits. 2013, Pubmed
Sluka, Chronic hyperalgesia induced by repeated acid injections in muscle is abolished by the loss of ASIC3, but not ASIC1. 2003, Pubmed
Sluka, ASIC3 in muscle mediates mechanical, but not heat, hyperalgesia associated with muscle inflammation. 2007, Pubmed
Stanchev, Cross-inhibition between native and recombinant TRPV1 and P2X(3) receptors. 2009, Pubmed
Stephan, Author Correction: The ASIC3/P2X3 cognate receptor is a pain-relevant and ligand-gated cationic channel. 2018, Pubmed
Torres, Identification of a domain involved in ATP-gated ionotropic receptor subunit assembly. 1999, Pubmed
Waldmann, A proton-gated cation channel involved in acid-sensing. 1997, Pubmed , Xenbase
Wemmie, Acid-sensing ion channels in pain and disease. 2013, Pubmed
Wirkner, P2X3 receptor involvement in pain states. 2007, Pubmed
Wirkner, Regulation of human recombinant P2X3 receptors by ecto-protein kinase C. 2005, Pubmed
Wu, ASIC subunit ratio and differential surface trafficking in the brain. 2016, Pubmed
Xia, Inhibitory interaction between P2X4 and GABA(C) rho1 receptors. 2008, Pubmed
Yu, A nonproton ligand sensor in the acid-sensing ion channel. 2010, Pubmed