XB-ART-55567
Nat Commun
2018 Apr 03;91:1319. doi: 10.1038/s41467-018-03715-w.
Show Gene links
Show Anatomy links
Gon4l regulates notochord boundary formation and cell polarity underlying axis extension by repressing adhesion genes.
Williams MLK
,
Sawada A
,
Budine T
,
Yin C
,
Gontarz P
,
Solnica-Krezel L
.
???displayArticle.abstract???
Anteroposterior (AP) axis extension during gastrulation requires embryonic patterning and morphogenesis to be spatiotemporally coordinated, but the underlying genetic mechanisms remain poorly understood. Here we define a role for the conserved chromatin factor Gon4l, encoded by ugly duckling (udu), in coordinating tissue patterning and axis extension during zebrafish gastrulation through direct positive and negative regulation of gene expression. Although identified as a recessive enhancer of impaired axis extension in planar cell polarity (PCP) mutants, udu functions in a genetically independent, partially overlapping fashion with PCP signaling to regulate mediolateral cell polarity underlying axis extension in part by promoting notochord boundary formation. Gon4l limits expression of the cell-cell and cell-matrix adhesion molecules EpCAM and Integrinα3b, excesses of which perturb the notochord boundary via tension-dependent and -independent mechanisms, respectively. By promoting formation of this AP-aligned boundary and associated cell polarity, Gon4l cooperates with PCP signaling to coordinate morphogenesis along the AP embryonic axis.
???displayArticle.pubmedLink??? 29615614
???displayArticle.pmcLink??? PMC5882663
???displayArticle.link??? Nat Commun
???displayArticle.grants??? [+]
Species referenced: Xenopus
Genes referenced: cldn5 dlx3 epcam gon4l itga3 myod1 prickle1 tbx6 wnt11
???attribute.lit??? ???displayArticles.show???
![]() |
Fig. 1. A forward genetic screen identifies ugly duckling(udu)/gon4l as a regulator of axis extension in zebrafish embryos. a Schematic of a synthetic screen to identify enhancers of the short axis phenotype in knym818/m818 zebrafish mutants. bâe Phenotypes at 24âhpf: wild type (WT) (b), knym818/m818 (c), vu66/vu66 (d), knym818/m818; vu66/vu66 compound mutants (e). Images are representative of phenotypes observed at Mendelian ratios in multiple independent clutches. f Diagram of mapping vu66 mutation to Chromosome 16. Bold numbers below specify the number of recombination events between vu66 and the indicated loci. g Diagram of the Gon4l protein encoded by the udu locus. Arrowheads indicate residues mutated in vu66 and other described udu alleles. hâk Live WT (h, j) and maternal zygotic (MZ)udu (i, k) embryos at yolk plug closure (YPC) (hâi) and 20 somite stage (jâk). 100 percent of MZudu mutants from more than 15 germline-replaced females exhibited the pictured phenotypes. lâm Whole mount in situ hybridization (WISH) for dlx3 (purple) and hgg1 (red) in WT (l) and MZuduâ/â (m) embryos at two-somite stage. nâo WISH for myoD in WT (n) and MZuduâ/â (o) embryos at eight-somite stage. Anterior is to the left in bâe, jâk; anterior is up in hâi, lâo. Fractions indicate the number of embryos with the pictured phenotype over the number of embryos examined. Scale bar is 500âμm in bâe and 300âμm in hâo |
![]() |
Fig. 2. MZudu mutant gastrulae exhibit irregular notochord boundaries. aâb Still images from live Nomarski time-lapse series of the dorsal mesoderm in WT (a) and MZuduâ/â embryos (b) at the time points indicated. Images are representative of over 40 MZuduâ/â gastrulae. Arrowheads indicate notochord boundaries. câd Live confocal microscope images of representative WT (c, Nâ=â23) and MZuduâ/â (d, Nâ=â43) embryos expressing membrane Cherry. Yellow lines mark notochord boundaries. e Quantification of notochord boundary straightness in live WT and MZuduâ/â gastrulae throughout gastrulation. Symbols are means with SEM (two-way ANOVA, ****pâ<â0.0001). fâg Confocal microscope images of immunofluorescent staining for pan-Laminin in WT (f) and MZuduâ/â (g) embryos at two-somite stage. N indicates the number of embryos analyzed. Scale bars are 50âμm. Anterior is up in all images |
![]() |
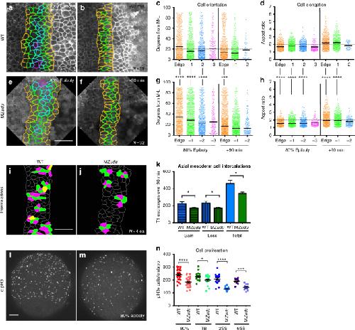
Fig. 3. Mediolateral cell polarity and cell intercalations are reduced in the axial mesoderm of MZuduâ/â gastrulae. aâb, eâf Still images from live time-lapse confocal movies of the axial mesoderm in WT (a, b) and MZuduâ/â (e, f) gastrulae at the time points indicated. Cell outlines are colored according to a cellâs position with respect to the notochord boundary. c, g Quantification of axial mesoderm cell orientation at 80% epiboly (left side) and +90âmin (right side) time points. Each dot represents the orientation of the major axis of a single cell with respect to the embryonic ML axis and is colored according to that cellâs position with respect to the notochord boundary (as in images to the left). Bars indicate median values. Asterisks indicate significant differences between WT and MZuduâ/â (KolmogorovâSmirnov test, ***pâ<â0.001, ****pâ<â0.0001). d, h Quantification of axial mesoderm cell elongation at 80% epiboly (left side) and +90âmin (right side) time points. Each dot represents the aspect ratio of a single cell and is color-coded as in c. Bars indicate mean values. Asterisks indicate significant differences between WT and MZuduâ/â (MannâWhitney test, ****pâ<â0.0001). iâj Cell intercalations detected in the axial mesoderm of WT (i) and MZuduâ/â gastrulae (j). Cells gaining contacts with neighbors are green, cells losing contacts are magenta, and cells that both gain and lose contacts are yellow. k Quantification of cell intercalation events (T1 exchanges) in WT (blue bars) and MZuduâ/â gastrulae (green bars) over 90âmin. N indicates the number of embryos analyzed. Bars are means with SEM (T-test, *pâ<â0.05). lâm 200âμm confocal Z projections of immunofluorescent staining for phosphorylated Histone H3 (pH3) in WT (l) and MZuduâ/â gastrulae (m) at 80% epiboly. Images are representative of eight independent trials. n Quantification of pH3+ cells/embryo at the stages indicated. Each dot represents a single embryo, dark lines are means with SEM (T-test, *pâ<â0.05, ***pâ<â0.001, ****pâ<â0.0001). Scale bars are 50âμm. Anterior/animal pole is up in all images |
![]() |
Fig. 4. Gon4l regulates axis extension independent of PCP signaling. aâd Live embryos at 24âhpf resulting from a cross between a germline-replaced uduâ/â;kny fr6/+ female and an udu+/-;knyfr6/+ male. Genotypes are indicated in the upper right corner, fractions indicate the number of embryos in the clutch with the pictured phenotype. e Mosaically expressed Prickle (Pk)-GFP in WT and MZuduâ/â gastrulae. Arrowheads indicate anteriorly localized Pk-GFP puncta. Membrane Cherry marks cell membranes, nuclear-RFP marks cells injected with pk-gfp RNA. Images are representative of three independent experiments. f Quantification of Pk-GFP localization shown in e (chi-square, pâ=â0.07). g Quantification of notochord boundary straightness in WT and knyâ/â gastrulae. Symbols are means with SEM (two-way ANOVA, ****pâ<â0.0001). h, i, l, m Still images from live time-lapse confocal movies of the axial mesoderm in knyâ/â (hâi) and knyâ/â;uduâ/â (lâm) gastrulae at the time points indicated. Cell outlines are colored as in Fig. 3. j, n Quantification of axial mesoderm cell orientation as in Fig. 3, bars are median values (KolmogorovâSmirnov test, ***pâ=â0.0003). k, o Quantification of axial mesoderm cell elongation as in Fig. 3, bars are mean values. N indicates number of embryos analyzed (and number of cells in f). Scale bar is 500âμm in aâd, 10âμm in e, 50âμm in hâm |
![]() |
Fig. 5. Loss of Gon4l results in large-scale gene expression changes. a Plot of gene expression changes in MZudu mutants compared to WT at tailbud stage as assessed by RNA sequencing. Red dots indicate genes expressed at significantly different levels than WT (pââ¤â0.05, at least twofold change in transcript level). b Protein classes encoded by differentially expressed genes with decreased (top graph) or increased (bottom graph) expression in MZudu mutants. Percentages indicate the number of genes within a given class/total number of genes with increased or decreased expression, respectively. câd P-values of the top ten most enriched gene ontology (GO) terms among genes with decreased (c) or increased (d) expression in MZuduâ/â gastrulae compared to WT. eâf Heat maps of differentially expressed genes annotated as encoding signaling (e) or adhesion molecules (f). The four columns represent two biological and two technical replicates for each WT and MZuduâ/â |
![]() |
Fig. 6. DamID-seq identifies putative direct targets of Gon4l during gastrulation. a Box plot of normalized uniquely aligned DamID reads at each of three categories of genomic regions. Center lines are medians, box limits are upper and lower quartiles, whiskers are highest and lowest values. P-values indicate significant differences between Gon4l-Dam samples and GFP-Dam controls (T-test). b Fold change (log2) Gon4l-Dam over GFP-Dam reads (RPKM) at each of five gene features. câf Genome browser tracks of Gon4l-Dam and GFP-Dam association at the histh1 (c), wnt11r (d), cldn5 (e), and tbx6 (f) loci. Scale is number of reads. Each track represents one biological replicate at tailbud stage. g Venn diagram of genes with regions of significant Gon4l enrichment within gene bodies (blue) or promoters (pink), and genes differentially expressed in MZuduâ/â gastrulae (gray). h Correlation of Gon4l enrichment levels across gene bodies (blue dots) and promoters (red dots) with relative transcript levels of genes differentially expressed in MZudu mutants. A positive correlation was detected between increased expression in WT relative to MZudu mutants and Gon4l enrichment in both gene bodies (Spearman correlation pâ=â0.0095) and promoters (pâ=â0.0098). Dotted lines are linear regressions of these correlations |
![]() |
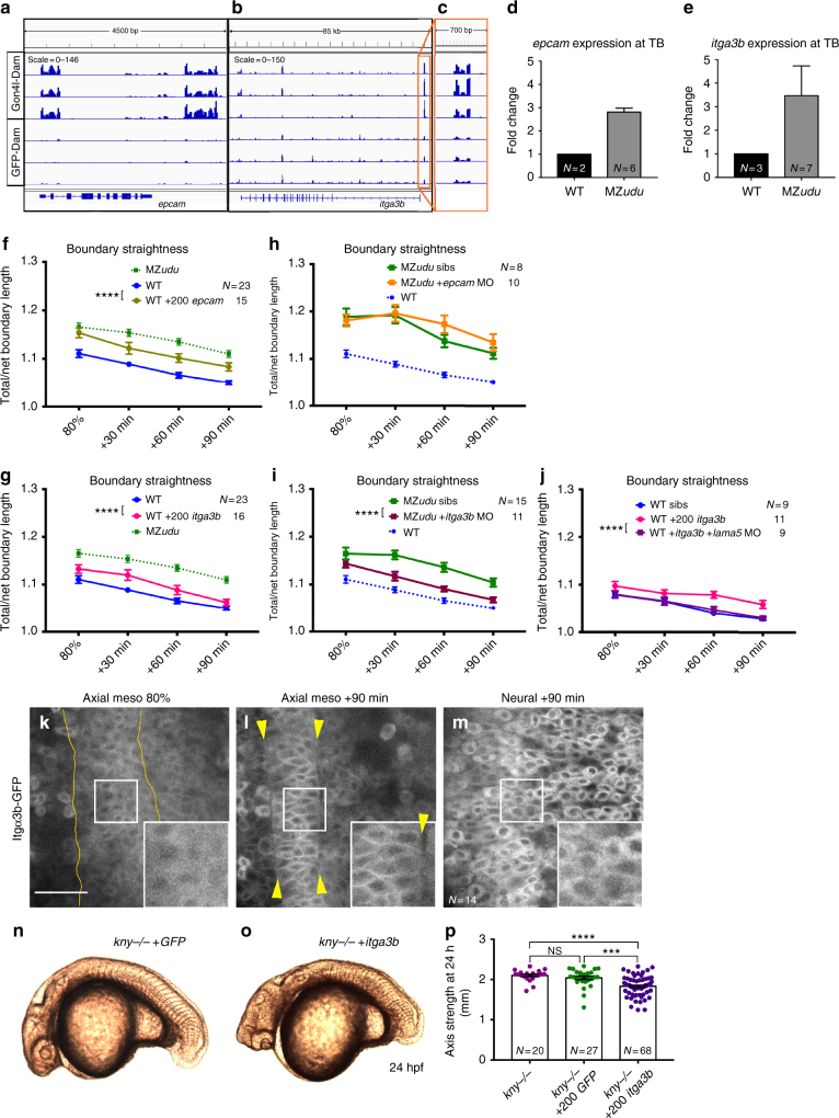
Fig. 7. Gon4l regulates notochord boundary straightness by limiting itga3b expression. aâc Genome browser tracks of Gon4l-Dam and GFP-Dam association at the epcam (a) and itga3b (b) locus. An expanded view of the itga3b promoter is shown in c. dâe Quantitative RT-PCR for epcam (d) and itga3b (e) in WT and MZuduâ/â embryos at tailbud stage. N indicates the number of independent clutches tested with technical triplicates of each, bars are means with SEM. fâg Quantification of notochord boundary straightness in WT epcam (f) or itga3b (g) overexpressing embryos (two-way ANOVA, ****pâ<â0.0001). hâi Notochord boundary straightness in MZuduâ/â epcam (h) or itga3b (i) morphants and sibling controls (two-way ANOVA, ****pâ<â0.0001). j Quantification of notochord boundary straightness in WT itga3b-overexpressing embryos with or without lama5 MO (two-way ANOVA, ****pâ<â0.0001). N indicates the number of embryos analyzed, symbols are means with SEM. kâm Itgα3b-GFP localization in WT embryos in the tissues and at the time points indicated. Insets are enlarged from regions in white squares. Yellow lines and arrowheads mark notochord boundaries. Images are representative of three independent trials. Scale bar is 50âμm. nâo Live images of knyâ/â embryos at 24âhpf injected with 200âpg GFP (n) or 200âpg itga3b (o) RNA. Images are representative of four independent experiments. p Quantification of axis length of injected knyâ/â embryos at 24âhpf. Each dot represents one embryo, bars are means with SEM (T-tests, ***pâ<â0.001, ****pâ<â0.0001). N indicates number of embryos analyzed |
![]() |
Fig. 8. Loss of Gon4l and excess epcam reduce notochord boundary tension. a Diagram of laser ablation experiments to measure tension at axial mesoderm cell interfaces. b Still images from confocal time-lapse movies of each of the three types of cell interfaces (Edge, V junctions, and T junctions) before and after laser ablation. Arrowheads indicate cell vertices adjacent to the ablated interface. Images are representative of 36 independent experiments. câe Quantification of cell vertex recoil distance immediately after laser ablation of Edge (c), V junction (d), and T junction (e) interfaces at the time points indicated in WT, MZuduâ/â, WT epcam overexpressing, and WT itga3b-overexpressing gastrulae. Symbols are means with SEM. Asterisks are colored according to key and indicate significant differences compared to WT controls (two-way ANOVA, **** pâ<â0.0001, **pâ<â0.01). fâg Quantification of notochord boundary straightness in WT itga3b (f) or epcam (g) overexpressing embryos with or without Calyculin A (two-way ANOVA, ****pâ<â0.0001, ***pâ<â0.001). N indicates the number of embryos analyzed, symbols are means with SEM. h Graphical model of the roles of Gon4l and PCP signaling in regulating ML cell polarity of axial mesoderm cells and notochord boundary formation |
References [+] :
Aigouy,
Segmentation and Quantitative Analysis of Epithelial Tissues.
2016, Pubmed
Aigouy, Segmentation and Quantitative Analysis of Epithelial Tissues. 2016, Pubmed
Blagden, Notochord induction of zebrafish slow muscle mediated by Sonic hedgehog. 1997, Pubmed
Brownfield, Arabidopsis DUO POLLEN3 is a key regulator of male germline development and embryogenesis. 2009, Pubmed
Bulchand, Muscle wasted: a novel component of the Drosophila histone locus body required for muscle integrity. 2010, Pubmed
Carney, Genetic analysis of fin development in zebrafish identifies furin and hemicentin1 as potential novel fraser syndrome disease genes. 2010, Pubmed
Chen, Chromatin modifiers and remodellers: regulators of cellular differentiation. 2014, Pubmed
Ciruna, Planar cell polarity signalling couples cell division and morphogenesis during neurulation. 2006, Pubmed
Ciruna, Production of maternal-zygotic mutant zebrafish by germ-line replacement. 2002, Pubmed
Dobin, STAR: ultrafast universal RNA-seq aligner. 2013, Pubmed
Fagotto, A molecular base for cell sorting at embryonic boundaries: contact inhibition of cadherin adhesion by ephrin/ Eph-dependent contractility. 2013, Pubmed , Xenbase
Friedman, gon-4, a cell lineage regulator required for gonadogenesis in Caenorhabditis elegans. 2000, Pubmed
Gibson, Enzymatic assembly of DNA molecules up to several hundred kilobases. 2009, Pubmed
Green, Self-organization of vertebrate mesoderm based on simple boundary conditions. 2004, Pubmed , Xenbase
Hammerschmidt, Mutations affecting morphogenesis during gastrulation and tail formation in the zebrafish, Danio rerio. 1996, Pubmed
Huang, Systematic and integrative analysis of large gene lists using DAVID bioinformatics resources. 2009, Pubmed
Jessen, Zebrafish trilobite identifies new roles for Strabismus in gastrulation and neuronal movements. 2002, Pubmed
Keller, Mechanisms of convergence and extension by cell intercalation. 2000, Pubmed
Kent, BigWig and BigBed: enabling browsing of large distributed datasets. 2010, Pubmed
Kilian, The role of Ppt/Wnt5 in regulating cell shape and movement during zebrafish gastrulation. 2003, Pubmed
Kimmel, Stages of embryonic development of the zebrafish. 1995, Pubmed , Xenbase
Knapik, A microsatellite genetic linkage map for zebrafish (Danio rerio). 1998, Pubmed
Köprunner, A zebrafish nanos-related gene is essential for the development of primordial germ cells. 2001, Pubmed
Li, The Sequence Alignment/Map format and SAMtools. 2009, Pubmed
Li, Fast and accurate short read alignment with Burrows-Wheeler transform. 2009, Pubmed
Liao, The Subread aligner: fast, accurate and scalable read mapping by seed-and-vote. 2013, Pubmed
Lim, Udu deficiency activates DNA damage checkpoint. 2009, Pubmed
Lin, Essential roles of G{alpha}12/13 signaling in distinct cell behaviors driving zebrafish convergence and extension gastrulation movements. 2005, Pubmed
Liu, The zebrafish udu gene encodes a novel nuclear factor and is essential for primitive erythroid cell development. 2007, Pubmed
Liu, Stat3/Cdc25a-dependent cell proliferation promotes embryonic axis extension during zebrafish gastrulation. 2017, Pubmed
Love, Moderated estimation of fold change and dispersion for RNA-seq data with DESeq2. 2014, Pubmed
Lu, The developmental regulator protein Gon4l associates with protein YY1, co-repressor Sin3a, and histone deacetylase 1 and mediates transcriptional repression. 2011, Pubmed
Lu, The Justy mutation identifies Gon4-like as a gene that is essential for B lymphopoiesis. 2010, Pubmed
Ma, The Chromatin Remodeling Protein Bptf Promotes Posterior Neuroectodermal Fate by Enhancing Smad2-Activated wnt8a Expression. 2015, Pubmed
Maghzal, EpCAM controls actomyosin contractility and cell adhesion by direct inhibition of PKC. 2013, Pubmed , Xenbase
Maghzal, The tumor-associated EpCAM regulates morphogenetic movements through intracellular signaling. 2010, Pubmed , Xenbase
Marlow, Functional interactions of genes mediating convergent extension, knypek and trilobite, during the partitioning of the eye primordium in zebrafish. 1998, Pubmed
Mi, Large-scale gene function analysis with the PANTHER classification system. 2013, Pubmed
Monier, An actomyosin-based barrier inhibits cell mixing at compartmental boundaries in Drosophila embryos. 2010, Pubmed
Mullins, Large-scale mutagenesis in the zebrafish: in search of genes controlling development in a vertebrate. 1994, Pubmed
Myers, Bmp activity gradient regulates convergent extension during zebrafish gastrulation. 2002, Pubmed
Neff, dCAPS, a simple technique for the genetic analysis of single nucleotide polymorphisms: experimental applications in Arabidopsis thaliana genetics. 1998, Pubmed
Nikaido, A systematic survey of expression and function of zebrafish frizzled genes. 2013, Pubmed
Nishiuchi, Characterization of the ligand-binding specificities of integrin alpha3beta1 and alpha6beta1 using a panel of purified laminin isoforms containing distinct alpha chains. 2003, Pubmed
Park, The planar cell-polarity gene stbm regulates cell behaviour and cell fate in vertebrate embryos. 2002, Pubmed , Xenbase
Payne, Ddx18 is essential for cell-cycle progression in zebrafish hematopoietic cells and is mutated in human AML. 2011, Pubmed
Pollard, Essential and overlapping roles for laminin alpha chains in notochord and blood vessel formation. 2006, Pubmed
Ramos, Integrin-dependent adhesive activity is spatially controlled by inductive signals at gastrulation. 1996, Pubmed , Xenbase
Rauzi, Nature and anisotropy of cortical forces orienting Drosophila tissue morphogenesis. 2008, Pubmed
Sepich, Initiation of convergence and extension movements of lateral mesoderm during zebrafish gastrulation. 2005, Pubmed
Shih, Patterns of cell motility in the organizer and dorsal mesoderm of Xenopus laevis. 1992, Pubmed , Xenbase
Shih, Cell motility driving mediolateral intercalation in explants of Xenopus laevis. 1992, Pubmed , Xenbase
Shindo, PCP and septins compartmentalize cortical actomyosin to direct collective cell movement. 2014, Pubmed , Xenbase
Slanchev, The epithelial cell adhesion molecule EpCAM is required for epithelial morphogenesis and integrity during zebrafish epiboly and skin development. 2009, Pubmed
Solnica-Krezel, Mutations affecting cell fates and cellular rearrangements during gastrulation in zebrafish. 1996, Pubmed
Solnica-Krezel, Efficient recovery of ENU-induced mutations from the zebrafish germline. 1994, Pubmed
Suzuki, Effects of calyculin A on tension and myosin phosphorylation in skinned smooth muscle of the rabbit mesenteric artery. 1993, Pubmed
Thisse, High-resolution in situ hybridization to whole-mount zebrafish embryos. 2008, Pubmed
Thorvaldsdóttir, Integrative Genomics Viewer (IGV): high-performance genomics data visualization and exploration. 2013, Pubmed
Topczewski, The zebrafish glypican knypek controls cell polarity during gastrulation movements of convergent extension. 2001, Pubmed
Umetsu, Local increases in mechanical tension shape compartment boundaries by biasing cell intercalations. 2014, Pubmed
van Steensel, Identification of in vivo DNA targets of chromatin proteins using tethered dam methyltransferase. 2000, Pubmed
Veeman, Chongmague reveals an essential role for laminin-mediated boundary formation in chordate convergence and extension movements. 2008, Pubmed
Vogel, Detection of in vivo protein-DNA interactions using DamID in mammalian cells. 2007, Pubmed
Wallingford, Dishevelled controls cell polarity during Xenopus gastrulation. 2000, Pubmed , Xenbase
Warga, Cell movements during epiboly and gastrulation in zebrafish. 1990, Pubmed
Webb, Laminin alpha5 is essential for the formation of the zebrafish fins. 2007, Pubmed
Williams, Distinct apical and basolateral mechanisms drive planar cell polarity-dependent convergent extension of the mouse neural plate. 2014, Pubmed
Yin, Cooperation of polarized cell intercalations drives convergence and extension of presomitic mesoderm during zebrafish gastrulation. 2008, Pubmed