XB-ART-55653
Sci Rep
2019 Jan 24;91:508. doi: 10.1038/s41598-018-36833-y.
Show Gene links
Show Anatomy links
Mutual action by Gγ and Gβ for optimal activation of GIRK channels in a channel subunit-specific manner.
Tabak G
,
Keren-Raifman T
,
Kahanovitch U
,
Dascal N
.
???displayArticle.abstract???
The tetrameric G protein-gated K+ channels (GIRKs) mediate inhibitory effects of neurotransmitters that activate Gi/o-coupled receptors. GIRKs are activated by binding of the Gβγ dimer, via contacts with Gβ. Gγ underlies membrane targeting of Gβγ, but has not been implicated in channel gating. We observed that, in Xenopus oocytes, expression of Gγ alone activated homotetrameric GIRK1* and heterotetrameric GIRK1/3 channels, without affecting the surface expression of GIRK or Gβ. Gγ and Gβ acted interdependently: the effect of Gγ required the presence of ambient Gβ and was enhanced by low doses of coexpressed Gβ, whereas excess of either Gβ or Gγ imparted suboptimal activation, possibly by sequestering the other subunit "away" from the channel. The unique distal C-terminus of GIRK1, G1-dCT, was important but insufficient for Gγ action. Notably, GIRK2 and GIRK1/2 were not activated by Gγ. Our results suggest that Gγ regulates GIRK1* and GIRK1/3 channel's gating, aiding Gβ to trigger the channel's opening. We hypothesize that Gγ helps to relax the inhibitory effect of a gating element ("lock") encompassed, in part, by the G1-dCT; GIRK2 acts to occlude the effect of Gγ, either by setting in motion the same mechanism as Gγ, or by triggering an opposing gating effect.
???displayArticle.pubmedLink??? 30679535
???displayArticle.pmcLink??? PMC6346094
???displayArticle.link??? Sci Rep
???displayArticle.grants??? [+]
2013/230 United States - Israel Binational Science Foundation (BSF), 1282/18 Israel Science Foundation (ISF)
Species referenced: Xenopus laevis
Genes referenced: dct gprc6a kcnj3 kcnj6 kcnj9
???attribute.lit??? ???displayArticles.show???
![]() |
Figure 1. Expression of Gγ increases Ibasal and Ievoked of GIRK1 without increasing the surface level of Gβ. (A) Representative records of GIRK currents showing that expression of Gγ (0.2 and 2 ng RNA/oocyte) increases Ibasal and Ievoked of GIRK1*. GIRK1* was expressed at 0.2 ng RNA/oocyte together with m2R, 1 ng RNA/oocyte. Currents were first measured in a low-K+ solution (ND96) which was switched to the high K+ solution (hK, 96 or 24 mM K+, see Methods) resulting in an inward basal current, IhK. Then the oocyte was perfused with hK solution containing 10 µM ACh, to produce Ievoked. At the end, 5 mM BaCl2 was added to the solution to block GIRK currents and to reveal the residual non-GIRK current, Iresidual. Ibasal is defined as IhK-Iresidual, Ievoked as the net additional inward current evoked by ACh. Here Ibasal and Ievoked are shown graphically for the control (GIRK1*) record. In Gγ- or Gβγ-expressing oocytes, the basal current is termed Iγ or Iβγ, respectively, and defined as IhK-Iresidual. (B,C) Dose-dependence of the Gγ effect on Ibasal and Ievoked. Increasing doses of Gγ RNA were injected, together with fixed amounts of RNAs of GIRK1* and m2R (same experiment as in A). Each point shown mean ± SEM, n = 9 to 16 cells, N = 1 experiment. *p < 0.05; **p < 0.01, ***p < 0.001. (D) Expression of Gγ does not alter the levels of Gβ attached to the PM. The image shows Western blot of manually separated PMs (equal amounts of oocytes were used for each lane; here 25 oocytes/lane). The image was cropped from a larger one shown in Supplementary Fig. S1. Oocytes were injected with 0.2 ng of GIRK1* RNA, with or without 0.2 ng Gγ RNA. (E) Summary of 5 experiments (N = 5) of the kind shown in (D). In each experiment, the Gβ signal measured from the lane of Gγ-containing oocytes was normalized to Gβ signal of control oocytes expressing GIRK1* only. Bars represent mean ± SEM, circles show the results of individual experiments. There was no statistical difference in Gβ level with or without coexpressed Gγ, p = 0.167. |
![]() |
Figure 2. The effect of Gγ is different from the effect of coexpression of Gβγ. (A) Representative currents in oocytes injected with the indicated concentrations of RNAs: GIRK1*, GIRK1* with Gγ, and GIRK1* with Gβγ. m2R was coexpressed in all cases. Gγ enhances both Ibasal and Ievoked, whereas Gβγ enhances Ibasal but abolishes Ievoked. (B,C) Summary of the effects of expression of Gβ, Gγ and Gβγ on Ibasal and on Ievoked, respectively, of GIRK1*. The RNA concentration of GIRK1* was 0.2 ng/oocyte, RNA concentrations of Gβ and Gγ are indicated below the X axis. Data with 0.1 and 0.2 ng Gγ RNA were pulled because they produced very similar effects. The green line within the boxes shows the mean of data. Numbers at the top are n, N (number of cells, number of experiments). Statistical analysis: one-way ANOVA on ranks followed by Dunn’s test. *p < 0.05, **p < 0.01, ***p < 0.001, N.S = not significant, relative to GIRK1* alone. |
![]() |
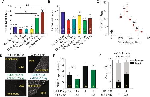
Figure 3. Gγ and Gγ-based constructs increase GIRK1* currents but not expression in PM. (A) Summary of GIRK1* activation by Gγ, expressed as fold activation, for the different Gγ constructs. Fold activation in all groups, including the control group, was calculated for each oocyte as the GIRK current in this oocyte, divided by the average current of the control group. For Gγ and CFPA207K-Gγ, data obtained with 2 to 3 RNA doses that produced similar effects were pooled as indicated. Statistical analysis was performed using t-test for each Gγ construct vs. control from the same experiments. * = < 0.05, ** < 0.01, *** < 0.001 in comparison to the control group, GIRK1* alone. In addition, the extent of activation was compared among all test groups using one-way ANOVA; ##, p < 0.01. (B) Summary of the effects of Gγ constructs on Ievoked. Currents were normalized as follows: for each Gγ construct, in each oocyte, including the oocytes of the control group (channel alone) the value of Ievoked was divided by the average Ievoked of the control group. Statistical analysis was performed using t-test, as in A. Numbers within columns show n, N (same for A and B). (C) Titrated expression of Gγ tandem reveals a bell-shaped curve of dose-dependent activation of GIRK1* (0.2 ng RNA). Summary of N = 2 experiments. (D) Representative images of giant PM patches of oocytes expressing GIRK1* 0.2 ng or GIRK1* 1 ng alone (top) or with YFP-Gγ 2.5 ng (bottom). N = 1 experiment. PM patches were stained with an antibody against GIRK1. Membranes are seen as brighter-colored areas, background is black. (E) Summary of GIRK1* expression at 0.2 and 1 ng with YFP-Gγ 2.5 ng. Statistical analysis was performed by t-test. *p < 0.05, N.S., not statistically significant. A.U. - arbitrary units. (F) Summary of Ibasal and Ievoked from the experiment in D and E, with oocytes injected with 1 ng GIRK1* RNA. The increase in Ibasal in the presence of YFP-Gγ was significant (p = 0.011), whereas Ievoked was not changed significantly (p = 0.101). Statistics: t-test on raw data. |
![]() |
Figure 4. Activation of GIRK1* by Gγ requires ambient Gβ. (A–D) Injection of purified His-phosducin (His-Phos) inhibits activation of GIRK1* by Gγ. (A) Scheme of the experiment. At the day of the experiment, His-phosducin protein was injected into the oocytes to a final concentration of ~23 µM. After 40–50 min, currents were measured using the standard protocol. (B,C) Examples of GIRK1* currents. Oocytes were injected with GIRK1* 0.2 ng RNA/oocyte, Gβ 5 ng, YFP-Gγ 2.5 ng or Gγ 2 ng. Numbers of cells tested (n) are shown within bars; N = 1 experiment. (D) Summary of the experiment; His-phosducin significantly attenuates activation by Gγ and Gβγ. In this experiment, net GIRK current was calculated by subtracting average inward current measured in naïve oocytes in hK solution. Statistical analysis: t-test for each pair, with and without His-phosducin. *p < 0.05, **p < 0.01, N.S - not statistically significant. (E–H) Coexpression of myr-phosducin abolishes activation of GIRK1* by YFP-Gγ. (E) Scheme of the experiment. Myr-phosducin RNA (5 ng) was injected into the oocytes three days before the experiment, together with GIRK1* (0.2 ng RNA) and other indicated RNAs. (F,G) Examples of GIRK1* currents. (H) Summary of the results. Expression of myr-phosducin blocked the activation by YFP-Gγ but, apparently paradoxically, enhanced activation caused by Gβγ. Numbers of cells tested (n) are shown; N = 1 experiment. Statistical analysis was performed by using t-test for each pair, with and without myr-phosducin, ***p < 0.001. |
![]() |
Figure 5. Complex stoichiometric relationships between Gγ and Gβ. (A–C) show one experiment in which RNA of Gβ was varied whilst RNA of YFP-Gγ was constant, 2.5 ng RNA/oocyte. m2R (1 ng RNA) was coexpressed in all cases. (A) Representative current records in oocytes expressing GIRK1* (0.2 ng RNA) alone or with YFP-Gγ, without or with Gβ (0.5 or 5 ng RNA). Note that the basal current was larger when YFP-Gγ was coexpressed with 0.5 ng Gβ than with 5 ng Gβ RNA. The sharp deflections in traces are currents elicited by voltage ramps used to obtain current-voltage curves, which are not shown. (B) Summary of fold activation of GIRK1* (0.2 ng RNA) by Gβγ or Gγ. n = 7 to 9 oocytes in each group, N = 1 experiment. Statistical analysis: asterisks * show difference from channel alone, pound signs # show difference from GIRK1 + YFP-Gγ (without Gβ). Compared to YFP-Gγ alone, coexpression of 0.5 ng Gβ significantly increased Ibasal (p = 0.003) but coexpression of 5 ng Gβ reduced it (p < 0.001). One-way ANOVA (normal distribution) followed by Dunnett’s test. (C) Summary of Ievoked. Expression of Gγ alone significantly elevated Ievoked (p < 0.001 by t-test). Comparison of groups expressing Gβ and Gγ vs. GIRK1* + YFP-Gγ (green bar) was done using one-way ANOVA followed by Dunnett’s test. ***p < 0.001. (D,E) show summary of the effects of YFP-Gγ vs. Gβ + YFP-Gγ on Ibasal and Ievoked of GIRK1* (0.2 ng RNA) from all experiments described in this report. Numbers at the top are n, N (number of cells, number of experiments). Statistical analysis: one-way ANOVA followed by Dunn’s test. ***p < 0.001 relative to GIRK1*alone. T-test was done to compare between GIRK1* co-expressed with YFP-Gγ vs. GIRK1* with Gβ + YFP-Gγ; ###p < 0.001. |
![]() |
Figure 6. Gγ does not activate GIRK2. (A) Representative currents of GIRK2 (2 ng RNA) with two different concentrations of Gβ RNA and a fixed concentration of Gγ RNA, 2 ng/oocyte. (B) Summary the representative experiment shown in A, showing fold activation by Gγ or Gβγ in each group. One-way ANOVA followed by Dunn’s test. *, p < 0.05 relative to GIRK2 alone. n = 5–6 cells in each group; N = 1. (C) Summary of effects of Gβ, Gβγ, Gγ and YFP-Gγ from this series of experiments. RNA doses, in ng/oocyte, were: GIRK2, 2; Gγ, 1 or 2; Gβ, 5; YFP-Gγ, 2.5. Numbers above data sets are n, N (number of cells, number of experiments). Statistical analysis: one-way ANOVA followed by Dunn’s test. **p < 0.01, ***p < 0.001 relative to GIRK2 alone. |
![]() |
Figure 7. Gγ activates GIRK1/3 but not GIRK1/2. (A,B) Dose dependent activation of GIRK1/3 (1 ng RNA of each subunit) by Gγ (0.025-2 ng RNA). (A) Shows representative currents and (B) shows the full result of the experiment. n = 14 oocytes with each dose of Gγ. Statistics: one-way ANOVA followed by Dunnett’s test. ***p < 0.001 vs. GIRK1/3 alone. (C,D) Summary of effects of YFP-Gγ and Gγ tandem (Gγ Tan) on GIRK1/3. Numbers above data sets are n, N (number of cells, number of experiments). Statistics: t-test. (E,F) GIRK1/2 is not activated by Gγ. Measurements were done in the same experiment as in A,B; the effect of Gγ on GIRK1/3 served as positive control. GIRK1/2 (0.05 ng RNA of each subunit) was coexpressed without or with two RNA doses of Gγ, 0.1 or 0.5 ng. (E) Shows representative currents and (F) the full result of the experiment (5–9 cells in each group; N = 1). There was no significant difference between the groups. (G) YFP-Gγ does not activate GIRK1/2. There was no significant difference between the groups (n = 5, N = 1). |
![]() |
Figure 8. Distal C-terminus of GIRK1 is important for Gγ activation of GIRK1* and GIRK1/3. (AâC) Deletion of dCT abolishes the activating effect of YFP-Gγ (2.5âng RNA) on GIRK1*. (A,B) show representative traces of GIRK1* (A) and GIRK1*Î121 (B) expressed alone or with YFP-Gγ. m2R was expressed in all cases. (C) Summary of the experiment. Numbers above data sets are n, N. Statistics: t-test for each pair with and without YFP-Gγ. ***pâ<â0.001, N.S., not statistically significant. (DâF) Expression of Gγ tandem (Gγ Tan) does not affect the expression of GIRK1/3 in the PM (D,E) and activates GIRK1/3 but not GIRK1Î121/3 (GIRK1Î121/3; F). Oocytes were stained with an antibody against GIRK3. Representative images of giant excised PM patches are shown in (D) and summary of measurements in (E) Gγ tandem did not affect the expression of GIRK1/3, but reduced the expression of GIRK1Î121/3 when expressed at a high dose (pâ<â0.05 for 2âng Gγ tandem). A.U., arbitrary units. nâ=â12â16 membranes in each group, Nâ=â1. (F) Summary of the effects of Gγ tandem and of Gβγ on Ibasal. nâ=â10â15 cells in each group, Nâ=â2. Gγ tandem and Gβγ significantly increased Ibasal of GIRK1/3 (***pââ¤â0.001 vs. GIRK1/3 alone). GIRK1Î121/3 was not affected by Gγ tandem but was activated by Gβγ (###pâ<â0.001 vs. GIRK1Î121/3 alone). |
![]() |
Figure 9. Addition of G1-dCT to GIRK2 does not confer Gγ sensitivity. (A) Representative traces of GIRK1* (top) or GIRK2HA/G1-dCT (bottom), expressed alone (0.2 ng RNA) or with YFP-Gγ (2.5 ng RNA). (B) Summary of the effect of YFP-Gγ on Ibasal. YFP-Gγ activates GIRK1* but not GIRK2HA/G1-dCT. GIRK1*: n = 6, chimera alone: n = 12, chimera with YFP-Gγ: n = 10, N = 1. **, p < 0.01, N.S. - not statistically significant (t-test for each construct with and without YFP-Gγ). |
![]() |
Figure 10. A hypothetical scheme of regulation of a GIRK channel containing the GIRK1 subunit by Gγ. In GIRK1-containing channels, Gβγ or the Gαβγ heterotrimer (shown in the figure) may be anchored to GIRK. In the resting state, the interaction surface of Gβ is occluded by Gα and cannot contact the activation site of GIRK. Lock element (encompassing the G1-dCT and other unknown parts of the channel) is closed, reducing channel activity. Upon activation by agonist, the GPCR (not shown) activates the G protein causing dissociation of Gα from Gβγ, exposing the GIRK-interacting surface of Gβ. Gβγ may now bind to the activation site. We propose that, at the same time, Gγ interacts with a channel’s element and helps to release the inhibitory effect of the “lock”. Exogenous Gγ may mimic this action without activating the channel by itself, but only if Gβγ is present. |
References [+] :
Aguado,
Cell type-specific subunit composition of G protein-gated potassium channels in the cerebellum.
2008, Pubmed
Aguado, Cell type-specific subunit composition of G protein-gated potassium channels in the cerebellum. 2008, Pubmed
Akgoz, Role of the G protein gamma subunit in beta gamma complex modulation of phospholipase Cbeta function. 2002, Pubmed
Albsoul-Younes, Interaction sites of the G protein beta subunit with brain G protein-coupled inward rectifier K+ channel. 2001, Pubmed
Berlin, Two distinct aspects of coupling between Gα(i) protein and G protein-activated K+ channel (GIRK) revealed by fluorescently labeled Gα(i3) protein subunits. 2011, Pubmed , Xenbase
Chan, Specific regions of heteromeric subunits involved in enhancement of G protein-gated K+ channel activity. 1997, Pubmed , Xenbase
Chan, Control of channel activity through a unique amino acid residue of a G protein-gated inwardly rectifying K+ channel subunit. 1996, Pubmed , Xenbase
Clapham, G protein beta gamma subunits. 1997, Pubmed
Dascal, Expression of an atrial G-protein-activated potassium channel in Xenopus oocytes. 1993, Pubmed , Xenbase
Dascal, Signalling via the G protein-activated K+ channels. 1997, Pubmed
Dascal, The Roles of Gβγ and Gα in Gating and Regulation of GIRK Channels. 2015, Pubmed
Dascal, Inhibition of function in Xenopus oocytes of the inwardly rectifying G-protein-activated atrial K channel (GIRK1) by overexpression of a membrane-attached form of the C-terminal tail. 1995, Pubmed , Xenbase
Dingus, Synthesis and assembly of G protein βγ dimers: comparison of in vitro and in vivo studies. 2012, Pubmed
Dingus, G Protein betagamma dimer formation: Gbeta and Ggamma differentially determine efficiency of in vitro dimer formation. 2005, Pubmed
Dumont, Oogenesis in Xenopus laevis (Daudin). I. Stages of oocyte development in laboratory maintained animals. 1972, Pubmed , Xenbase
Fernández-Alacid, Subcellular compartment-specific molecular diversity of pre- and post-synaptic GABA-activated GIRK channels in Purkinje cells. 2009, Pubmed
Fernández-Alacid, Developmental regulation of G protein-gated inwardly-rectifying K+ (GIRK/Kir3) channel subunits in the brain. 2011, Pubmed
Fogg, Role of the gamma subunit prenyl moiety in G protein beta gamma complex interaction with phospholipase Cbeta. 2001, Pubmed
Ford, Molecular basis for interactions of G protein betagamma subunits with effectors. 1998, Pubmed
Gaudet, Crystal structure at 2.4 angstroms resolution of the complex of transducin betagamma and its regulator, phosducin. 1996, Pubmed
Hedin, Cloning of a Xenopus laevis inwardly rectifying K+ channel subunit that permits GIRK1 expression of IKACh currents in oocytes. 1996, Pubmed , Xenbase
Hibino, Inwardly rectifying potassium channels: their structure, function, and physiological roles. 2010, Pubmed
Higgins, In vitro processing of recombinant G protein gamma subunits. Requirements for assembly of an active beta gamma complex. 1994, Pubmed
Huang, Binding of the G protein betagamma subunit to multiple regions of G protein-gated inward-rectifying K+ channels. 1997, Pubmed
Inanobe, Characterization of G-protein-gated K+ channels composed of Kir3.2 subunits in dopaminergic neurons of the substantia nigra. 1999, Pubmed , Xenbase
Iñiguez-Lluhi, G protein beta gamma subunits synthesized in Sf9 cells. Functional characterization and the significance of prenylation of gamma. 1992, Pubmed
Ito, On the mechanism of G protein beta gamma subunit activation of the muscarinic K+ channel in guinea pig atrial cell membrane. Comparison with the ATP-sensitive K+ channel. 1992, Pubmed
Ivanina, Phosphorylation by protein kinase A of RCK1 K+ channels expressed in Xenopus oocytes. 1994, Pubmed , Xenbase
Ivanina, Mapping the Gbetagamma-binding sites in GIRK1 and GIRK2 subunits of the G protein-activated K+ channel. 2003, Pubmed , Xenbase
Ivanova-Nikolova, Effector contributions to G beta gamma-mediated signaling as revealed by muscarinic potassium channel gating. 1997, Pubmed
Jan, Voltage-gated and inwardly rectifying potassium channels. 1997, Pubmed
Kahanovitch, Recruitment of Gβγ controls the basal activity of G-protein coupled inwardly rectifying potassium (GIRK) channels: crucial role of distal C terminus of GIRK1. 2014, Pubmed , Xenbase
Kanevsky, Regulation of maximal open probability is a separable function of Ca(v)beta subunit in L-type Ca2+ channel, dependent on NH2 terminus of alpha1C (Ca(v)1.2alpha). 2006, Pubmed , Xenbase
Karschin, Distribution and localization of a G protein-coupled inwardly rectifying K+ channel in the rat. 1994, Pubmed
Kawano, Importance of the G protein gamma subunit in activating G protein-coupled inward rectifier K(+) channels. 1999, Pubmed
Kienitz, Differential effects of genetically-encoded Gβγ scavengers on receptor-activated and basal Kir3.1/Kir3.4 channel current in rat atrial myocytes. 2014, Pubmed , Xenbase
Knol, The phosducin-like protein PhLP1 is essential for G{beta}{gamma} dimer formation in Dictyostelium discoideum. 2005, Pubmed
Kobayashi, Molecular cloning of a mouse G-protein-activated K+ channel (mGIRK1) and distinct distributions of three GIRK (GIRK1, 2 and 3) mRNAs in mouse brain. 1995, Pubmed
Koyrakh, Molecular and cellular diversity of neuronal G-protein-gated potassium channels. 2005, Pubmed
Krapivinsky, G beta gamma binds directly to the G protein-gated K+ channel, IKACh. 1995, Pubmed
Leaney, The role of members of the pertussis toxin-sensitive family of G proteins in coupling receptors to the activation of the G protein-gated inwardly rectifying potassium channel. 2000, Pubmed
Liman, Subunit stoichiometry of a mammalian K+ channel determined by construction of multimeric cDNAs. 1992, Pubmed , Xenbase
Loew, Phosducin induces a structural change in transducin beta gamma. 1998, Pubmed
Logothetis, The beta gamma subunits of GTP-binding proteins activate the muscarinic K+ channel in heart. , Pubmed
Luchian, A C-terminal peptide of the GIRK1 subunit directly blocks the G protein-activated K+ channel (GIRK) expressed in Xenopus oocytes. 1997, Pubmed , Xenbase
Luján, Localization and Targeting of GIRK Channels in Mammalian Central Neurons. 2015, Pubmed
Luján, New insights into the therapeutic potential of Girk channels. 2014, Pubmed
Lukov, Mechanism of assembly of G protein betagamma subunits by protein kinase CK2-phosphorylated phosducin-like protein and the cytosolic chaperonin complex. 2006, Pubmed
Lüscher, Emerging roles for G protein-gated inwardly rectifying potassium (GIRK) channels in health and disease. 2010, Pubmed
Mahajan, A computational model predicts that Gβγ acts at a cleft between channel subunits to activate GIRK1 channels. 2013, Pubmed
Mende, The G protein gamma subunit. Requirements for dimerization with beta subunits. 1995, Pubmed
Mirshahi, Gbeta residues that do not interact with Galpha underlie agonist-independent activity of K+ channels. 2002, Pubmed , Xenbase
Myung, Role of isoprenoid lipids on the heterotrimeric G protein gamma subunit in determining effector activation. 1999, Pubmed
Myung, Role of C-terminal domains of the G protein beta subunit in the activation of effectors. 2000, Pubmed
Nakajima, Activation of G protein-coupled inward rectifier K+ channels in brain neurons requires association of G protein beta gamma subunits with cell membrane. 1996, Pubmed
Peleg, G(alpha)(i) controls the gating of the G protein-activated K(+) channel, GIRK. 2002, Pubmed , Xenbase
Plimpton, Structures of the Gβ-CCT and PhLP1-Gβ-CCT complexes reveal a mechanism for G-protein β-subunit folding and Gβγ dimer assembly. 2015, Pubmed
Preininger, G protein signaling: insights from new structures. 2004, Pubmed
Reuveny, Activation of the cloned muscarinic potassium channel by G protein beta gamma subunits. 1994, Pubmed , Xenbase
Rifkin, G Protein-Gated Potassium Channels: A Link to Drug Addiction. 2017, Pubmed
Rishal, Gbetagamma-dependent and Gbetagamma-independent basal activity of G protein-activated K+ channels. 2005, Pubmed , Xenbase
Riven, GIRK channel activation involves a local rearrangement of a preformed G protein channel complex. 2006, Pubmed
Rogalski, Eicosanoids inhibit the G-protein-gated inwardly rectifying potassium channel (Kir3) at the Na+/PIP2 gating site. 2001, Pubmed
Ross, Protein modification. Palmitoylation in G-protein signaling pathways. 1995, Pubmed
Rubinstein, Divergent regulation of GIRK1 and GIRK2 subunits of the neuronal G protein gated K+ channel by GalphaiGDP and Gbetagamma. 2009, Pubmed , Xenbase
Rubinstein, Galphai3 primes the G protein-activated K+ channels for activation by coexpressed Gbetagamma in intact Xenopus oocytes. 2007, Pubmed , Xenbase
Sadler, Progesterone inhibits adenylate cyclase in Xenopus oocytes. Action on the guanine nucleotide regulatory protein. 1981, Pubmed , Xenbase
Saini, Shuttling and translocation of heterotrimeric G proteins and Ras. 2009, Pubmed
Schmidt, In vitro synthesis of G protein beta gamma dimers. 1991, Pubmed
Schreibmayer, Voltage clamping of Xenopus laevis oocytes utilizing agarose-cushion electrodes. 1994, Pubmed , Xenbase
Schreibmayer, Inhibition of an inwardly rectifying K+ channel by G-protein alpha-subunits. 1996, Pubmed , Xenbase
Singer-Lahat, Imaging plasma membrane proteins in large membrane patches of Xenopus oocytes. 2000, Pubmed , Xenbase
Tian, Identification of XPR-1, a progesterone receptor required for Xenopus oocyte activation. 2000, Pubmed , Xenbase
Vivaudou, Probing the G-protein regulation of GIRK1 and GIRK4, the two subunits of the KACh channel, using functional homomeric mutants. 1997, Pubmed , Xenbase
Vorobiov, Coupling of the muscarinic m2 receptor to G protein-activated K(+) channels via Galpha(z) and a receptor-Galpha(z) fusion protein. Fusion between the receptor and Galpha(z) eliminates catalytic (collision) coupling. 2000, Pubmed , Xenbase
Wang, Cooperative regulation by G proteins and Na(+) of neuronal GIRK2 K(+) channels. 2016, Pubmed
Wedegaertner, Lipid modifications of trimeric G proteins. 1995, Pubmed
Whorton, X-ray structure of the mammalian GIRK2-βγ G-protein complex. 2013, Pubmed
Willardson, Chaperone-mediated assembly of G protein complexes. 2012, Pubmed
Wydeven, Structural elements in the Girk1 subunit that potentiate G protein-gated potassium channel activity. 2012, Pubmed
Yakubovich, A Quantitative Model of the GIRK1/2 Channel Reveals That Its Basal and Evoked Activities Are Controlled by Unequal Stoichiometry of Gα and Gβγ. 2015, Pubmed , Xenbase
Yamada, GK* and brain G beta gamma activate muscarinic K+ channel through the same mechanism. 1993, Pubmed
Yasuda, Role of the prenyl group on the G protein gamma subunit in coupling trimeric G proteins to A1 adenosine receptors. 1996, Pubmed
Yim, Quantitative Multiple-Reaction Monitoring Proteomic Analysis of Gβ and Gγ Subunits in C57Bl6/J Brain Synaptosomes. 2017, Pubmed
Yokogawa, NMR analyses of the Gbetagamma binding and conformational rearrangements of the cytoplasmic pore of G protein-activated inwardly rectifying potassium channel 1 (GIRK1). 2011, Pubmed
Zacharias, Partitioning of lipid-modified monomeric GFPs into membrane microdomains of live cells. 2002, Pubmed
Zurawski, Gβγ directly modulates vesicle fusion by competing with synaptotagmin for binding to neuronal SNARE proteins embedded in membranes. 2017, Pubmed