XB-ART-56128
Neuron
2018 May 02;983:547-561.e10. doi: 10.1016/j.neuron.2018.03.043.
Show Gene links
Show Anatomy links
CALHM3 Is Essential for Rapid Ion Channel-Mediated Purinergic Neurotransmission of GPCR-Mediated Tastes.
Ma Z
,
Taruno A
,
Ohmoto M
,
Jyotaki M
,
Lim JC
,
Miyazaki H
,
Niisato N
,
Marunaka Y
,
Lee RJ
,
Hoff H
,
Payne R
,
Demuro A
,
Parker I
,
Mitchell CH
,
Henao-Mejia J
,
Tanis JE
,
Matsumoto I
,
Tordoff MG
,
Foskett JK
.
???displayArticle.abstract???
Binding of sweet, umami, and bitter tastants to G protein-coupled receptors (GPCRs) in apical membranes of type II taste bud cells (TBCs) triggers action potentials that activate a voltage-gated nonselective ion channel to release ATP to gustatory nerves mediating taste perception. Although calcium homeostasis modulator 1 (CALHM1) is necessary for ATP release, the molecular identification of the channel complex that provides the conductive ATP-release mechanism suitable for action potential-dependent neurotransmission remains to be determined. Here we show that CALHM3 interacts with CALHM1 as a pore-forming subunit in a CALHM1/CALHM3 hexameric channel, endowing it with fast voltage-activated gating identical to that of the ATP-release channel in vivo. Calhm3 is co-expressed with Calhm1 exclusively in type II TBCs, and its genetic deletion abolishes taste-evoked ATP release from taste buds and GPCR-mediated taste perception. Thus, CALHM3, together with CALHM1, is essential to form the fast voltage-gated ATP-release channel in type II TBCs required for GPCR-mediated tastes.
???displayArticle.pubmedLink??? 29681531
???displayArticle.pmcLink??? PMC5934295
???displayArticle.link??? Neuron
???displayArticle.grants??? [+]
R01 AG053988 NIA NIH HHS , R37 GM048071 NIGMS NIH HHS , R01 EY015537 NEI NIH HHS , P30 EY001583 NEI NIH HHS , R01 DC015491 NIDCD NIH HHS , R01 DC012538 NIDCD NIH HHS , R03 DC014328 NIDCD NIH HHS , R01 DC018278 NIDCD NIH HHS , R01 EY013434 NEI NIH HHS
Species referenced: Xenopus
Genes referenced: calhm1 gprc6a panx1 ran trpm5
GO keywords: ATP export
???attribute.lit??? ???displayArticles.show???
|
|
Figure 1. CALHM3 Enhances Voltage-Dependent Gating of CALHM1 Channels (A–C) Biophysical features of CALHM currents in Xenopus oocytes. (A) Representative families of currents in control Xenopus oocytes (ASO) and oocytes expressing mouse CALHM1, CALHM3, or both (CALHM1+3), evoked by 5-s voltage pulses from −80 to +70 mV in 10-mV increments from a holding potential of −40 mV every 30 s. Dashed line, zero-current level. (B) Activation time constants. Left: fast (τfast) and slow (τslow) components of CALHM1+3 currents (n = 19), obtained by fitting outward currents with a double-exponential function. Right: τ of CALHM1 currents (n = 13), obtained by fitting with a single-exponential function, compared with τslow of CALHM1+3 currents. (C) Conductance-voltage (G-V) relations. See STAR Methods for normalization procedures. Solid lines, Boltzmann function fits with V0.5 and Z0; +77.6 ± 3.2 mV, 1.3 ± 0.1 e for CALHM1 (n = 13); +30.5 ± 1.9 mV, 1.4 ± 0.1 e for CALHM1+3 (n = 27). Mean ± SEM, two-tailed unpaired Student’s t test; p = 8.56E−16, t38 = 13.225 for V0.5; p = 0.154, t38 = 1.454 for Z0. (D–F) Similar to (A)–(C), in N2a cells. (D) Representative families of currents in N2a cells expressing mouse CALHM1, CALHM3, both, or neither, evoked by 500-ms voltage pulses from −80 to +150 mV in 10-mV increments from a holding potential of −40 mV every 10 s. (E) Activation time constants. Left: τfast and τslow for currents in N2a cells co-expressing CALHM1+3 (n = 22) obtained by a double-exponential fit. Right: activation time constants for CALHM1 currents (n = 14) obtained by single-exponential fitting, compared with τslow of CALHM1+3 currents. The activation time constants obtained from oocytes and N2a cells were different due to different duration of the depolarizing pulses and the slow voltage clamp and larger capacitance of oocytes. (F) G-V relations obtained by measurement of inward currents at −80 mV evoked by 500-ms voltage pre-pulses, normalized to individual whole-cell capacitance. Whole-cell capacitances were not different (vector,14.6 ± 1.2 pF, n = 14; CALHM1, 12.7 ± 0.7 pF, n = 14; CALHM3, 14.3 ± 1.4 pF, n = 12; CALHM1+3, 13.7 ± 0.6 pF, n = 22). (Two-tailed unpaired Student’s t test; CALHM1, p = 0.163, t26 = 1.436; CALHM3, p = 0.872, t24 = 0.162; CALHM1+3, p = 0.469, t34 = 0.733.) Solid lines, Boltzmann function fits with V0.5 and Z0; +148.8 ± 6.4 mV, 0.78 ± 0.06 e for CALHM1 (n = 14); +79.5 ± 4.2 mV, 0.84 ± 0.03 e for CALHM1+3 (n = 22). (Two-tailed unpaired Student’s t test; p = 2.259E−11, t34 = 9.744 for V0.5; p = 0.365, t34 = 0.918 for Z0.) The G-V relations of CALHM1+CALHM3 from Xenopus oocytes and N2a cells were different due to different depolarizing voltage ranges, from −80 to +70 mV in oocytes and −80 to + 150 mV in N2a cells. |
|
|
Figure 2. CALHM3 Accelerates CALHM1-Mediated ATP Release (A–C) Time courses of extracellular ATP levels due to release from mock-, CALHM1-, CALHM3-, and CALHM1+3-transfected HeLa cells exposed to normal (1.9 mM; A) or essentially zero (17 nM; B) Ca2+o or to depolarization by exposure to high [K+]o (117.5 mM; C). (D) Summary of total release over 30 min. Number of wells is shown in parentheses. Mean ± SEM. Statistical differences were calculated by one-way ANOVA (F(3, 60) = 41.74, p = 1.069E−14 for no treatment; F(3, 87) = 163.51, p = 1.207E−35 for Ca2+o removal; F(3, 118) = 81.37, p = 1.339E−28 for high [K+]o) with Bonferroni post hoc test. Exact p values of mock versus CALHM1, mock versus CALHM3, mock versus CALHM1+3, and CALHM1 versus CALHM1+3 are, respectively, 5.4645E−10, 0.6969, 3.0590E−12, and 0.1912 for no treatment; 1.0156E−14, 0.8178, 3.5725E−33, and 2.7564E−16 for Ca2+o removal; and 2.0393E−6, 0.7282, 1.6021E−25, and 1.2008E−13 for high [K+]o. |
|
|
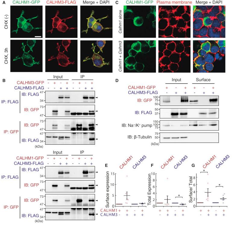
Figure 3. CALHM3 Co-localizes and Interacts with CALHM1 (A) Epitope-tagged CALHM1 and CALHM3 co-localize in N2a cells transfected with CALHM1-GFP and CALHM3-FLAG (1:1 ratio), in the absence and presence of cycloheximide (CHX; to minimize intracellular CALHM). DAPI was used as nuclear counterstain. (B) CALHM3 co-immunoprecipitates with itself and with CALHM1. Upper: CALHM3 physically interacts with CALHM3. N2a cells were transfected with CALHM3-GFP and/or CALHM3-FLAG. Lower: CALHM3 physically interacts with CALHM1. N2a cells transfected with CALHM1-GFP and/or CALHM3-FLAG as indicated. Epitope-tagged CALHM proteins were immunoprecipitated 24 hr after transfection and analyzed by western blotting. Input: whole-cell lysate. The arrowheads point to specific protein bands. IB, immunoblotted sample; IP, immunoprecipitated sample. (C) PM localization of CALHM1 is promoted by co-expression of CALHM3. Biotin immunoreactivity and DAPI were used as PM marker and nuclear counterstain, respectively. (D) Cell-surface proteins were biotinylated and pulled down with streptavidin beads. CALHM in whole-cell lysates (input) and biotinylated protein samples (surface) detected by immunoblotting using anti-tag antibodies. Na+/K+-ATPase and β-tubulin were used as markers of PM and cytoplasm, respectively. (E–G) Levels of CALHM proteins in PM (E) and total cells (F) and the ratio of PM to total cells (G). CALHM proteins in the PM fraction and whole-cell lysates detected as in (D) were measured and normalized by the amounts of Na+/K+-ATPase (E and G) and β-tubulin (F and G). Data are shown as fold change caused by co-expression of the other isoform. Surface/total expression ratios of CALHM1 and CALHM3 were both increased by co-expression of the other isoform. Mean ± SEM; ∗p < 0.05 (one-sample t test); n = 7. p values for CALHM1 and CALHM3 are, respectively, 0.053 (t6 = 2.410) and 0.168 (t6 = 1.566) in (E); 0.359 (t6 = 0.994) and 0.002 (t6 = 5.099) in (F); and 0.034 (t6 = 2.766) and 0.012, t6 = 3.547 (G). In (A) and (C), scale bars represent 10 μm. See also Figure S4. |
|
|
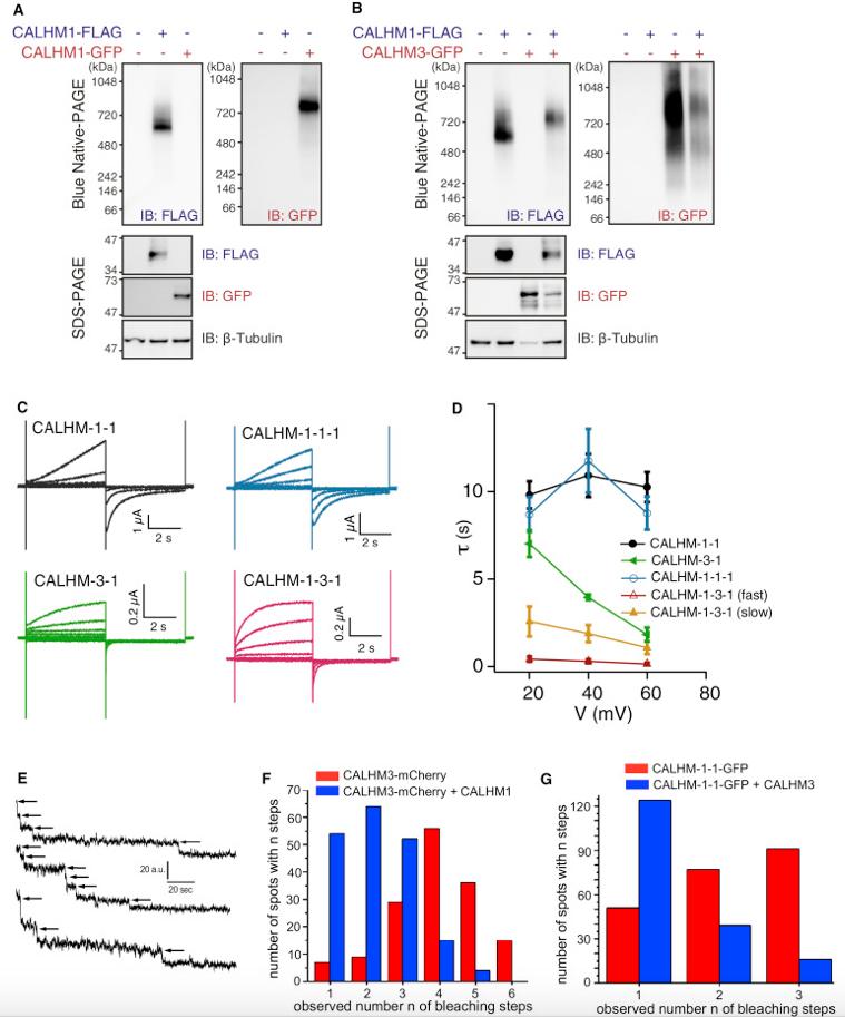
Figure 4. CALHM3 and CALHM1 Exist in a Single Hexameric Channel Complex (A) BN-PAGE analysis of CALHM1-FLAG and CALHM1-GFP in N2a cell lysates 24 hr after transfection. Molecular weight shift between CALHM1-FLAG and CALHM1-GFP complexes is in agreement with a CALHM1 homo-hexamer. (B) CALHM3 is incorporated into the same protein complex with CALHM1 in lysates from N2a cells transfected 24 hr earlier with CALHM1-FLAG and/or CALHM3-GFP. Whole-cell lysates analyzed by BN-PAGE (upper) and SDS-PAGE (lower). Co-expression of CALHM3-GFP slowed migration of the CALHM1-FLAG-associated complex (upper left). (C) Representative families of whole-cell currents from Xenopus oocytes expressing CALHM-1-1, CALHM-3-1, CALHM-1-1-1, and CALHM-1-3-1 concatemers, evoked by 5-s voltage pulses every 30 s from −80 to +60 mV in 20-mV increments from a holding potential of −40 mV in a bath containing 1.5 mM Ca2+ and 1 mM Mg2+. (D) Activation time constants obtained from a single-exponential function for CALHM-1-1 (n = 8), CALHM-3-1 (n = 5), and CALHM-1-1-1 (n = 10) currents, and from a double-exponential function for CALHM-1-3-1 currents (n = 8). (E) Representative examples of single-molecule bleaching records obtained from Xenopus oocytes expressing CALHM3-mCherry alone. The arrows point to photobleaching events. (F) Distribution of the number of bleaching steps observed from CALHM3-mCherry-expressing oocytes co-expressing (188 particles) or not (149 particles) untagged CALHM1. (G) Distribution of the number of bleaching steps observed from CALHM1-CALHM1-GFP concatemers co-expressing (179 spots) or not (219 spots) untagged CALHM3. See also Figure S5. |
|
|
Figure 5. CALHM3 Is an Essential Component of the Voltage-Gated Nonselective ATP-Release Channel in Type II TBCs (A) Representative families of whole-cell currents from WT, Calhm1−/−, and Calhm3−/− type II TBCs, evoked by 500-ms voltage pulses from −80 to +150 mV in 10-mV increments from a holding potential of −40 mV. Dashed line, zero-current level. Nonselective voltage-gated currents are abolished in cells lacking either CALHM1 or CALHM3. Residual currents previously observed in Calhm1−/− type II TBCs (Taruno et al., 2013) were nonspecific leak currents likely caused by the longer voltage pulses (1 s) used. (B) G-V relations obtained by whole-cell capacitance-normalized currents at −80 mV evoked by 500-ms voltage pre-pulses. Solid line represents a Boltzmann function fit to WT data (V0.5, +78.0 ± 8.3 mV; Z0, 0.88 ± 0.04 e; n = 21). Cell capacitance, 5.0 ± 0.4 pF (n = 21), 4.7 ± 0.7 pF (n = 10), and 4.9 ± 0.3 (n = 20) for WT, Calhm1−/−, and Calhm3−/−cells, respectively. Whole-cell capacitances are not different (two-tailed Student’s unpaired t test; Calhm1−/− versus WT, p = 0.633, t29 = 0.841; Calhm3−/− versus WT, p = 0.226, t39 = 0.226). (C) Representative families of normalized outward currents from a WT type II TBC and an N2a cell co-expressing CALHM1+CALHM3, evoked by 500-ms voltage pulses from −80 to +120 mV in 10-mV increments from a holding potential of −40 mV. Dashed line, zero-current level. (D) Activation time constants τfast (lower) and τslow (upper) obtained from double-exponential fits to activation currents of WT type II TBC (n = 21) and N2a cells co-expressing CALHM1+CALHM3 (n = 22), respectively. Heterologous expression of CALHM1 with CALHM3 in N2a cells generated currents with voltage-dependent kinetic features identical to those of type II TBCs. Mean ± SEM. (E) Carbenoxolone (CBX) inhibits nonselective voltage-gated currents in type II TBCs (n = 9) (left) and CALHM1+3 currents in N2a cells (n = 14) (right). Representative families of whole-cell currents in a WT type II TBC before, after perfusion of 10 μM CBX in bath solution for ∼10 min, and after 5-min wash-out by normal bath solution, evoked by 500-ms voltage pulses from −80 to +100 mV in 10-mV increments from a holding potential of −40 mV. Dashed line, zero-current level. Representative families of whole-cell currents in an N2a cell co-expressing CALHM1+CALHM3 before, after perfusion with 10 μM CBX for ∼10 min, and 5 min after wash-out by normal bath solution, evoked by 500-ms voltage pulses from −80 to +130 mV in 10-mV increments from a holding potential of −40 mV. Dashed line, zero-current level. See also Figures S6 and S7. |
|
|
Figure 6. Calhm3 Is Selectively Expressed in Type II TBCs Double-label in situ hybridization of Calhm3 in gustatory tissues. Calhm3 mRNA is expressed in a subset of TBCs of circumvallate (CvP) and fungiform (FuP) papillae and palate but is absent in taste buds of Pou2f3â/â mice lacking type II cells. (A) Fluorescence and immunohistochemical double-label in situ hybridization directly illustrates cellular co-expression of Calhm3 and Trpm5 in CvP taste buds. Calhm3 expression is absent from Trpm5-negative cells. Tas1r3 is expressed in a subset of Calhm3-expressing CvP TBCs. Calhm3 is expressed in the same cells that express Calhm1. (B) Calhm3 mRNA expressed in a subset of cells in taste buds of CvP and FuP papillae and palate of WT mice is absent in taste buds of Pou2f3â/â mice lacking type II cells. (C) In CvP taste bud cells from Calhm3â/âmice, Calhm3 expression is absent, whereas Calhm1 expression is normal. Scale bar, 50 μm. See also Figure S8. |
|
|
Figure 7. Type II TBC [Ca2+]i Signaling Is Normal Whereas ATP Release Is Abolished in Calhm1−/− and Calhm3−/− Mice (A and B) [Ca2+]i signaling is normal in type II TBCs from Calhm1−/− and Calhm3−/− mice. (A) Representative fura-2 fluorescence ratios in single GFP-positive (type II) (upper traces) and GFP-negative (lower traces) cells in response to 3-min exposure to a cocktail of bitter and sweet compounds in WT, Calhm1−/−, and Calhm3−/− mice. (B) Summary of fura-2 ratio responses for WT (n = 22, 4 experiments), Calhm1−/− (n = 16, 6 experiments), and Calhm3−/− (n = 18, 5 experiments) type II cells. No differences were observed among genotypes (two-tailed Student’s unpaired t test; Calhm1−/− versus WT, p = 0.944, t36 = 0.071; p = 0.547, t36 = 0.607; p = 0.367, t36 = 0.915; Calhm3−/− versus WT, p = 0.432, t38 = 0.794; p = 0.930, t38 = 0.088; p = 0.509, t38 = 0.667, for peak, basal, and plateau Ca2+ signaling, respectively). The basal [Ca2+]i was calibrated as 97 ± 25 nM, 102 ± 7 nM, and 87 ± 18 nM for WT, Calhm1−/−, and Calhm3−/− mice, respectively. Scale bars, 50 μm. Data are presented as mean ± SEM; n.s., not significant. (C) Tastant cocktail- and bath solution-evoked ATP release from gustatory CVP tissue and non-gustatory lingual epithelium (LE). Bitter/sweet taste mixture elicits marked ATP release from CVP versus LE in WT mice (n = 10; two-tailed Student’s unpaired t test, p = 0.0000003, t18 = 8.073). This is abolished in both Calhm3−/− (n = 5) and Calhm1−/− (n = 5) mice (two-tailed Student’s unpaired t test; Calhm3−/− versus WT, p = 0.00023, t13 = 5.023; Calhm1−/− versus WT, p = 0.00068, t13 = 4.433). ATP was significantly released from CVP tissue by bitter/sweet taste mixture stimulation (n = 10, WT) compared with response to bath solution (n = 20, including Calhm1−/− and Calhm3−/−; two-tailed Student’s unpaired t test, p = 0.000000001, t28 = 8.153). ∗∗p < 0.01, ∗∗∗p < 0.001. |
|
|
Figure 8. CALHM3 Is Essential for GPCR-Mediated Taste Perception WT and Calhm3−/− mouse preference scores during 48-hr two-bottle choice tests (A), lick rates during 5-s brief-access tests relative to licking when water was presented (B), and chorda tympani nerve responses to sweet, umami, bitter, sour, and salty taste stimuli (C). Symbols depict means ± SEM (n = 6–19 mice per group; STAR Methods); ∗p < 0.05 (post hoc least significant difference or Tukey-Kramer tests). Chorda tympani nerve responses to NaCl were examined in the presence of 100 μM amiloride to expose activation of epithelial sodium channel (ENaC)-insensitive salt transduction at high concentrations. See also Figure S8 and Table S1. |
|
|
Figure S1. Lack of CALHM2 function in Xenopus oocytes, related to Figure 1 (A) Quantitative real-time RT-PCR analysis of Calhm1, Calhm2 and Calhm3 in taste buds isolated from circumvallate and foliate papillae and non-gustatory lingual epithelium from wild type mice. mRNA levels are normalized to that of Calhm2 in taste buds for each of 4 independent samples from 4 mice. The Calhm1/Calhm3 mRNA expression ratio is approximately 1/13.9. Individual data points and mean ± s.e.m. are shown. Note that Calhm1 and Calhm3 were not detected in the non-gustatory lingual epithelium in 3 out of 4 experiments and only one data point detected is shown for each. (B) Representative families of currents in Xenopus oocytes expressing CALHM2, CALHM2+3, CALHM1+2 or all three CALHMs, evoked by 5-s voltage pulses from -80 mV to +70 mV in 10-mV increments from a holding potential of -40 mV every 30 s. Dashed line: zero-current level. Expression of either CALHM2 alone or with CALHM3 did not generate a novel plasma membrane conductance despite their plasma membrane localization (not shown). (C) Conductance-voltage (G-V) relations determined from series of experiments shown in (a) (n = 4 – 7). Dashed lines represent the Boltzmann function fits to G-V relations of CALHM1 (violet) and CALHM1+3 (green) (Fig. 1C), respectively. Co-expression of CALHM2 does not alter CALHM1 or CALHM1+3 voltage-dependent currents. (D) G-V relations for control (ASO), CALHM1, CALHM3 and CALHM1+3 currents in the presence of divalent cations (1.5 mM Ca2+ and 1 mM Mg2+) and in absence of extracellular Ca2+ and Mg2+. See Methods for normalization procedures. Solid lines: Boltzmann function fits with V0.5 and Z0: +23.3 ± 3.1 mV, 0.47 ± 0.04 e for CALHM1 (n = 11), and +26.4 ± 3.2 mV, 0.66 ± 0.02 e for CALHM1+3 in divalent cation-free solutions. Data in presence divalent cations are same as in Fig. 1C. Error bars, ± s.e.m. Number of experiments in parentheses in (C) and (D). |
|
|
Figure S2. Co-expressing CALHM3 with CALHM1 Does Not Alter Relative Ionic Permeabilities, related to Figures 1 and 2 (A) Instantaneous current-voltage (I-V) protocol and representative family of currents recorded from one oocyte expressing CALHM1 in bath with 75 mM NaCl and nominal absence of divalent cations. (B) Representative family of currents recorded from oocyte expressing CALHM1+3 in presence of 2 mM Ca2+. Dashed lines: zero current level. (C and D) Representative instantaneous I-V relations for CALHM1 and CALHM1+3 in 75 mM NaCl solution in absence (C) and presence (D) of 2 mM Ca2+. Solid lines are linear fits. n = 5 experiments at each concentration. (E) Reversal potentials (Vrev) measured over range of bath [NaCl] in nominal absence of divalent cations. Solid line is GHK constant field equation fit with the relative permeability ratios (see text) for CALHM1 PNa:PK:PCl = 1:1.12:0.56 (n = 5) and for CALHM1+3: PNa:PK:PCl = 1:1.08:0.54 (n = 5). (F) Reversal potentials (Vrev) measured over range of bath Ca2+ activities. Solid line is extended GHK equation fitted with PCa:PNa = 8.2 and =8.1 for for CALHM1 (n = 5) and CALHM1+3 (n = 5), respectively. |
|
|
Figure S3. Human CALHM3 (hCALHM3) Enhances Human CALHM1 (hCALHM1) ATP Release, realted to Figure 3 Time courses of extracellular ATP levels due to release from mock- and hCALHM1, hCALHM3 and hCALHM1+hCALHM3-transfected HeLa cells exposed to normal (1.9 mM; left) or essentially zero (17 nM; middle) Ca2+o or to high [K+]o (117.5 mM; right), with summary of total release over 30 min below, with number of wells shown in parentheses. Statistical differences calculated by one-way ANOVA (F(3, 74) = 6.961, P = 0.0003 for no treatment; F(3, 67) = 124.39, P = 2.494E-27 for Ca2+o removal; F(3, 56) = 51.43, P = 4.246E-16 for high [K+]o) with Bonferroni post-hoc test. *P < 0.0083; n.s., not significant. Exact P values of Mock vs CALHM1, Mock vs CALHM3, Mock vs CALHM1+3, and CALHM1 vs CALHM1+3 are respectively 0.4132, 0.0225, 6.4029E-5, and 0.0006 for no treatment; 7.6874E-18, 0.6411, 6.1596E-22, and 0.0121 for Ca2+o removal; and 0.0001, 0.3434, 7.5720E-16, and 6.9831E-9 for high[K+]o. |
|
|
Figure S4. CALHM1-CALHM3 co-immunoprecipitation is specific, related to Figure 3. Immunoprecipitation of CALHM1-GFP with anti-GFP antibody co-immunoprecipitated CALHM3-FLAG in N2a cells, but failed to co-immunoprecipitate Panx1-FLAG, CD4ΔC-FLAG, or CD74ΔN-FLAG, demonstrating specificity of the CALHM1-CALHM3 interaction. Input: whole-cell lysate; IP,immunoprecipitated sample. |
|
|
Figure S5. CALHM1 and CALHM3 Exist in a Single Hexameric Complex, related to Figure 4 (A) BN-PAGE of mouse CALHM1-GFP, CALHM3-GFP and human pannexin1-GFP in HEK293 cell lysates, probed with GFP antibody, demonstrating that hexameric CALHM proteins (~900 kD in this set of experiments (n =3); predicted ~430 kD) and pannexin (~865 kD; predicted ~450 kD) run at anomalously high apparent molecular mass in BN-PAGE. Similar masses were observed in lysates from human SH-SY5Y cells (not shown). Our previous report that indicated that CALHM1 ran at ~240 kD in BN-PAGE was mistaken due to misalignment of the molecular weight standards. (B) BN-PAGE of FLAG-tagged CALHM1, dimeric and trimeric CALHM1 concatemers, and CALHM-1-3-1 concatemer, in N2a cell lysates after 72-h expression, probed with FLAG antibody. Concatemers both with and without CALHM3 run at same molecular mass as hexameric CALHM1 (n=3). (C) BN-PAGE analysis of tagged CALHM in absence and presence of CALHM3-V5 expression in N2a cell lysates 72 h after transfection, detected with FLAG antibody. Difference of molecular mass of CALHM1::3xFLAG (~670 kD) and CALHM1::3xFLAG- 2xGFP (~995 kD) of 325 kD indicates that CALHM1 complex contains 12 GFP (336 kD), consistent with a homo-hexameric complex. Molecular mass of CALHM1::3xFLAG-2xGFP when CALHM3-V5 is co-expressed was reduced (~860 kD), indicating that CALHM3 integrates into a single hetero-hexameric complex with CALHM1. Lanes cut from same gel to facilitate comparisons. n=3 (D) CALHM3 enhanced activation kinetics of a CALHM1 dimer concatemer (n = 5). Representative families of whole-cell currents from Xenopus oocytes expressing CALHM-1-1-GFP with or without CALHM3, evoked by 5-s pulses every 30 s from -80 mV to +60 mV in 20-mV increments from holding potential of -40 mV in bath containing 1.5 mM Ca2+ and 1 mM Mg2+. Dashed lines: zero- current level. (E) Distribution of bleaching steps (red bars) in Xenopus oocytes expressing CALHM3-mCherry alone (158 spots in 5 oocytes). Among these spots we observed a total of 606 bleaching steps, vs. 948 as predicted from a hexameric composition. A binominal distribution (grey bars) fit well to the data assuming a hexameric composition, and indicated that few CALHM3 channels would have been missed because they contained no detected mCherry molecules. Thus, we conclude that about 36% of mCherry molecules were non-fluorescent or undetected. (F) When CALHM3-mCherry was co-expressed with untagged CALHM1 we observed fewer bleaching steps per spot (blue bars: 189 spots in 7 oocytes; 418 bleaching steps). A binominal fit (gray bars) indicated that about 11 unlabeled spots (CALHM channels) would have been present, bringing the number to 200. Hence, on the same assumptions as in E, the expected total number of steps would be 200x6x0.64 = 768 if all spots were homomeric CALHM3-mCherry hexamers. The observation of only 418 total steps thus indicates that, on average, each hexameric CALHM channel would contain about equal numbers of CALHM3 and CALHM1 monomers. Fluorescent spots showed densities of 30 ± 4.4 (E) and 26.9 ± 3.3 (F) in a 40 x 40 μm region. (G) Distribution of bleaching steps (red bars) in oocytes expressing CALHM-1-1-GFP alone (216 spots in 9 oocytes; 478 total bleaching steps). A binominal fit (grey bars) indicated that negligibly few undetected CALHM1 channels would have been present. Thus, about 25% of GFP molecules were non-fluorescent or undetected (478 observed steps vs. 648 predicted for a trimer of dimers). (H) Co-expression of CALHM-1-1-GFP with untagged CALHM3 resulted in fewer bleaching steps per spot (blue bars: 179 observed spots in 11 oocytes; 250 total bleaching steps). Using the same approach as in F, we estimated the total number of CALHM channels to be 258 (179 observed spots plus 79 missed spots estimated from binomial fitting), predicting 580 total steps (258x3x0.75) if all spots were trimers of CALHM-1-1-GFP. Thus, on average, about 57% of CALHM1-1-GFP were replaced by CALHM3 (250/580=43%). Fluorescent spots in both conditions showed comparable densities: 20 ± 1.9 and 18 ± 1.4 in a 40 x 40 μm region, respectively. |
|
|
FigureS6. SimilarVoltage-dependentGatingPropertiesofATP-releaseChannelCurrentsinTypeIICells and in N2a Cells Co-expressing CALHM1 and CALHM3, related to Figure 5 (A) Representative normalized deactivation current traces at -80 mv evoked by 500-ms voltage pre-pulses from +10 mV to 120 mV for a WT type II taste cell and a N2a cell co-expressing mouse CALHM1+3, respectively. Deactivation time constants at -80 mV for type II cells (5.8 ± 0.5 ms, n = 7) and N2a cells expressing CALHM1+3 (6.7 ± 0.4 ms, n = 10) were obtained by single exponential fits of inward deactivation currents at -80 mV; two-tailed Student’s t-test: P = 0.131, t15 = 1.573. (B) Normalized conductance-voltage (G-V) relations for WT type II taste cells and N2a cells co-expressing CALHM1+3, normalized to individual cell Gmax, obtained by a Boltzmann function fit. V0.5 and Z0: +78.0 ± 8.3 mV, 0.88 ± 0.04 e for WT type II taste cells (n = 21); +79.5 ± 4.2 mV, 0.84 ± 0.04 e for CALHM1+3 in N2a cells (n = 22); two-tailed Student’s unpaired t-test, insignificant differences for V0.5 (P = 0.865, t41 = 0.171) and Z 0(P = 0.339, t41 = 0.967), respectively. Solid line represents the Boltzmann function fit to G-V relation of CALHM1+3 currents in N2a cells. (C) The fractions (F) of the fast activation component to the total outward currents in type II cells (n = 21) and in N2a cells (n = 22) co-expressing CALHM1+3 as a function of activation voltages were similar. Data are mean ± s.e.m. |
|
|
Figure S7. Carbenoxolone (CBX) Inhibits ATP Release Channel Currents in Type II Cells and Mouse CALHM1+3 Currents in N2a Cells, while Lacking Effects on the Voltage-gated K+ and Na+ Currents in Type II Taste Cells, related to Figure 5 (A,B) Conductance-voltage (G-V) relations of WT type II taste cells (A) and N2a cells co-expressing CALHM1+CALHM3 (B) before, after ~10 min exposure to 10 μM CBX, and after wash-out for > 5 - 10 min with the normal bath solution, respectively, obtained by measurements of inward tail currents at -80 mV, normalized to individual Gmax of a Boltzmann function fit to conductance before exposure to CBX. The voltage- dependent V0.5 was +72.9 ± 8.2 mV, and Z0 was 0.82 ± 0.06 e before CBX for type II cells (n =9); and +77.4 ± 6.4 mV, and Z0 was 0.84 ± 0.05 e before CBX for CALHM1+CALHM3 in N2a cells (n = 14), respectively. The G/Gmax after CBX was 0.22 ± 0.03 for WT type II taste cells (n =9) and 0.26 ± 0.05 for N2a cells expressing CALHM1+CALHM3 (n =14). CBX significantly reduced maximal conductance (Gmax) (two-tailed Student’s unpaired t-test for G/Gmax: P = 2.862E-14, t16 =25.034; P = 3.617E-18, t26 = 21.682 for type II cells and N2a cells expressing CALHM1+CALHM3, respectively. Cell capacitance was 4.9 ± 0.4 pF (n = 9) and 12.6 ± 0.6 pF (n = 14) for type II cells and N2a cells expressing CALHM1+CALHM3, respectively. (C) Time course of current inhibition by 10 μM CBX in N2a cells co-expressing CALHM1+CALHM3. Currents at -80 mV evoked by a 500-ms pre-pulse to +100 mV every 10 s, and normalized to those at the beginning of exposure to CBX in each experiment. Inhibition time constant was 80.7 ± 4.2 s (n = 3). Inhibition by CBX was not reversed by washing-out with bath solution within > 5 ~ 10 min. Data presented as mean ± s.e.m. (D) Representative families of whole-cell K+ currents before and after exposure of type II cell from Calhm1-/- mouse to 10 μM CBX (10 min), evoked by 100-ms voltage pulses from -80 to +80 mV in 5-mV increments from holding potential of -70 mV (see Methods for details of bath and pipette solutions). Dashed line: zero current level. (E) Steady-state current-voltage (I-V) relations obtained by measurements of currents at end of pulses, normalized to individual whole-cell capacitance. CBX does not significantly inhibit K+ currents in type II cells; e.g., normalized currents at +30 mV before and after CBX: 119.0 ± 9.5 (pA/pF) and 120.7 ± 9.8 (pA/pF), respectively; two-tailed Student’s unpaired t-test: P = 0.889, t26 = 0.141. (F) Representative families of Na+ currents from Calhm1-/- type II cell evoked by 100-ms voltage pulses from - 80 mV to +65 mV in 5-mV increments from holding potential of -70 mV. Dashed line: zero current level. (G) I-V relations of Na+ currents before and after continuous perfusion of 10 μM CBX (10 min), obtained by measurement of inward Na+ peak currents, normalized to individual whole-cell capacitance. CBX does not significantly affect the Na+ currents in type II cells; e.g., normalized currents at -10 mV before and after CBX are -87.7 ± 4.7 pA/pF and -89.9 ± 3.4 pA/pF, respectively. Two-tailed Student’s unpaired t-test: P = 0.714, t26 = 0.370. Whole-cell capacitance for cells used in K+ and Na+ currents measurements: 4.9 ± 0.4 pF (n=14). Data presented as mean ± s.e.m. |
|
|
Figure S8. Calhm3â/â Mice DifferFrom WT Mice in Behavioural Responses to GPCR-mediated Taste Substances but Not to HCl or Capsaicin, related to Figure 7 (A) Lick rates during 5-sec brief-access tests relative to licking when water was presented. Symbols depict means, error bars, ± s.e. (n = 8 WT and 7 Calhm3-/- mice); *P < 0.05 (post hoc LSD test). Monosodium glutamate (MSG) and inosine monophosphate (IMP) were each tested first dissolved in water and then in 10 μM amiloride; this blocks salty taste perception mediated by ENaCs and thus may provide a cleaner umami taste. (B) Preference scores during 48-h two-bottle choice tests. The lack of an effect of Calhm3 knockout on preferences for high concentrations of sucrose and Polycose (a soluble maltosaccharide (Ohmoto et al., 2011)) in long-term choice tests is most likely due to rapid learning about the nutrient value of these carbohydrates, c.f. Tordoff and Bachmanov, 2001. (C) Representative chorda tympani nerve responses to taste stimuli eliciting five basic tastes. Salty taste responses were examined in the presence of 100 μM amiloride so that NaCl can activate only type III cells (sour responsive cells) at low concentrations. (D) Calhm3 is absent in cranial sensory ganglia. Single-label in situ hybridization of Calhm3 was carried out at 65 °C in circumvallate papillae and cranial sensory ganglia where cell bodies of gustatory neurons reside. Signals were developed for 1 day. Chorda tympani nerves innervating fungiform taste buds and greater superficial petrosal nerves innervating palate taste buds are derived from geniculate ganglia, and glossopharyngeal nerves innervating taste buds of foliate and circumvallate papillae are derived from petrosal ganglia. Petrosal ganglia were dissected together with juxtaposed nodose ganglia.Calhm3 mRNA is expressed in a subset of taste bud cells of circumvallate papillae (CvP) but are absent in cranial sensory ganglia. Scale bars, 100 μm in CvP; 200 μm in geniculate and petrosal/nodose ganglia. (E) Normal type II cell gene expression in taste buds from Calhm3â/â mice. In situ hybridization of Trpm5, Plcb2, Tas1r3 and Tas2r105+108 in taste buds from wild-type and Calhm3â/â mice. Scale bar, 50 μm. |
References [+] :
Chaudhari,
Synaptic communication and signal processing among sensory cells in taste buds.
2014, Pubmed
Chaudhari, Synaptic communication and signal processing among sensory cells in taste buds. 2014, Pubmed
Cisneros-Mejorado, Blockade and knock-out of CALHM1 channels attenuate ischemic brain damage. 2018, Pubmed
Clapp, Morphologic characterization of rat taste receptor cells that express components of the phospholipase C signaling pathway. 2004, Pubmed
Clapp, Mouse taste cells with G protein-coupled taste receptors lack voltage-gated calcium channels and SNAP-25. 2006, Pubmed
Dando, Cell-to-cell communication in intact taste buds through ATP signalling from pannexin 1 gap junction hemichannels. 2009, Pubmed
DeFazio, Separate populations of receptor cells and presynaptic cells in mouse taste buds. 2006, Pubmed
Demuro, Subunit stoichiometry of human Orai1 and Orai3 channels in closed and open states. 2011, Pubmed
Dreses-Werringloer, A polymorphism in CALHM1 influences Ca2+ homeostasis, Abeta levels, and Alzheimer's disease risk. 2008, Pubmed
Finger, ATP signaling is crucial for communication from taste buds to gustatory nerves. 2005, Pubmed
Hellekant, CALHM1 Deletion in Mice Affects Glossopharyngeal Taste Responses, Food Intake, Body Weight, and Life Span. 2015, Pubmed
Henao-Mejia, Generation of Genetically Modified Mice Using the CRISPR-Cas9 Genome-Editing System. 2016, Pubmed
Huang, The role of pannexin 1 hemichannels in ATP release and cell-cell communication in mouse taste buds. 2007, Pubmed
Huang, Knocking out P2X receptors reduces transmitter secretion in taste buds. 2011, Pubmed
Kinnamon, Taste receptor signalling - from tongues to lungs. 2012, Pubmed
Kinnamon, Neurosensory transmission without a synapse: new perspectives on taste signaling. 2013, Pubmed
Lazutkaite, Amino acid sensing in hypothalamic tanycytes via umami taste receptors. 2017, Pubmed
Liman, Peripheral coding of taste. 2014, Pubmed
Ma, Calcium homeostasis modulator 1 (CALHM1) is the pore-forming subunit of an ion channel that mediates extracellular Ca2+ regulation of neuronal excitability. 2012, Pubmed , Xenbase
Ma, Action potentials and ion conductances in wild-type and CALHM1-knockout type II taste cells. 2017, Pubmed
Matsumoto, Skn-1a (Pou2f3) specifies taste receptor cell lineage. 2011, Pubmed
Moyer, Expression of genes encoding multi-transmembrane proteins in specific primate taste cell populations. 2009, Pubmed
Murata, Action potential-enhanced ATP release from taste cells through hemichannels. 2010, Pubmed
Ohmoto, Mutually exclusive expression of Gαia and Gα14 reveals diversification of taste receptor cells in zebrafish. 2011, Pubmed
Ohmoto, Genetic tracing of the gustatory and trigeminal neural pathways originating from T1R3-expressing taste receptor cells and solitary chemoreceptor cells. 2008, Pubmed
Oka, High salt recruits aversive taste pathways. 2013, Pubmed
Patel, Regulation of Kv4.3 voltage-dependent gating kinetics by KChIP2 isoforms. 2004, Pubmed , Xenbase
Ran, Genome engineering using the CRISPR-Cas9 system. 2013, Pubmed
Remillard, Mechanism of inhibition of delayed rectifier K+ current by 4-aminopyridine in rabbit coronary myocytes. 1996, Pubmed
Romanov, The ATP permeability of pannexin 1 channels in a heterologous system and in mammalian taste cells is dispensable. 2012, Pubmed
Romanov, Voltage dependence of ATP secretion in mammalian taste cells. 2008, Pubmed
Sana-Ur-Rehman, Expression and localization of pannexin-1 and CALHM1 in porcine bladder and their involvement in modulating ATP release. 2017, Pubmed
Sclafani, The sixth taste? 2004, Pubmed
Siebert, Structural and functional similarities of calcium homeostasis modulator 1 (CALHM1) ion channel with connexins, pannexins, and innexins. 2013, Pubmed
Takeuchi, Dye-permeable, voltage-gated channel on mouse fungiform taste bud cells. 2011, Pubmed
Tanis, The NH2 terminus regulates voltage-dependent gating of CALHM ion channels. 2017, Pubmed
Tanis, CLHM-1 is a functionally conserved and conditionally toxic Ca2+-permeable ion channel in Caenorhabditis elegans. 2013, Pubmed , Xenbase
Taruno, Post-translational palmitoylation controls the voltage gating and lipid raft association of the CALHM1 channel. 2017, Pubmed , Xenbase
Taruno, CALHM1 ion channel mediates purinergic neurotransmission of sweet, bitter and umami tastes. 2013, Pubmed
Tordoff, Normal Taste Acceptance and Preference of PANX1 Knockout Mice. 2015, Pubmed
Tordoff, Involvement of T1R3 in calcium-magnesium taste. 2008, Pubmed
Tordoff, Salty taste deficits in CALHM1 knockout mice. 2014, Pubmed
Vandenbeuch, Mice Lacking Pannexin 1 Release ATP and Respond Normally to All Taste Qualities. 2015, Pubmed
Vingtdeux, CALHM1 deficiency impairs cerebral neuron activity and memory flexibility in mice. 2016, Pubmed
Vingtdeux, CALHM1 ion channel elicits amyloid-β clearance by insulin-degrading enzyme in cell lines and in vivo in the mouse brain. 2015, Pubmed
Workman, CALHM1-Mediated ATP Release and Ciliary Beat Frequency Modulation in Nasal Epithelial Cells. 2017, Pubmed
