Click here to close
Hello! We notice that you are using Internet Explorer, which is not supported by Xenbase and may cause the site to display incorrectly.
We suggest using a current version of Chrome,
FireFox, or Safari.
Proc Natl Acad Sci U S A
2019 Sep 24;11639:19415-19420. doi: 10.1073/pnas.1900287116.
Show Gene links
Show Anatomy links
Engineering energetically efficient transport of dicarboxylic acids in yeast Saccharomyces cerevisiae.
Darbani B
,
Stovicek V
,
van der Hoek SA
,
Borodina I
.
???displayArticle.abstract???
Biobased C4-dicarboxylic acids are attractive sustainable precursors for polymers and other materials. Commercial scale production of these acids at high titers requires efficient secretion by cell factories. In this study, we characterized 7 dicarboxylic acid transporters in Xenopus oocytes and in Saccharomyces cerevisiae engineered for dicarboxylic acid production. Among the tested transporters, the Mae1(p) from Schizosaccharomyces pombe had the highest activity toward succinic, malic, and fumaric acids and resulted in 3-, 8-, and 5-fold titer increases, respectively, in S. cerevisiae, while not affecting growth, which was in contrast to the tested transporters from the tellurite-resistance/dicarboxylate transporter (TDT) family or the Na+ coupled divalent anion-sodium symporter family. Similar to SpMae1(p), its homolog in Aspergillus carbonarius, AcDct(p), increased the malate titer 12-fold without affecting the growth. Phylogenetic and protein motif analyses mapped SpMae1(p) and AcDct(p) into the voltage-dependent slow-anion channel transporter (SLAC1) clade of transporters, which also include plant Slac1(p) transporters involved in stomata closure. The conserved phenylalanine residue F329 closing the transport pore of SpMae1(p) is essential for the transporter activity. The voltage-dependent SLAC1 transporters do not use proton or Na+ motive force and are, thus, less energetically expensive than the majority of other dicarboxylic acid transporters. Such transporters present a tremendous advantage for organic acid production via fermentation allowing a higher overall product yield.
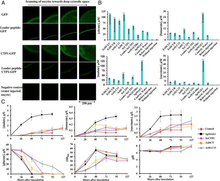
Fig. 1. Carboxylic acid transport assays in Xenopus oocytes and S. cerevisiae. (A) The expression of GFP, ScCtp1-GFP, and their N-terminal fusions with the HsOrai1 leader peptide was examined by confocal microscopy, scanning oocytes on the z axis from the most outer surface toward the inner cytoplasmic space. (B) Efflux of carboxylic acids from oocytes. The bars represent the carboxylic acid contents of the medium (means of 3 to 4 biological replicates each involving 20 oocytes with SDs shown as error bars) 3 h after injecting fumarate and citrate into the control (water injected) oocytes with no heterologous transporter and into the oocytes expressing individual candidate transporters. Asterisks mark significant changes in comparison with the control (**P < 0.01, *P < 0.05). The carboxylic acid concentrations in the medium were also examined before metabolite injection (before injection) and after 3 h incubation of oocytes without injecting metabolites (without injection). (C) Time course of metabolite concentrations in the fermentation broth of the transporter-expressing S. cerevisiae strains and the control strain. Error bars show the SDs of 3 biological replicates.
Fig. 2. SpMae1(p) harbors a SLAC1 protein domain responsible for voltage-dependent transport. The maximum likelihood phylogenetic tree was built on the Whelan and Goldman substitutional matrix. Bootstraps and branch lengths are shown in blue and green, respectively. Protein domains were predicted with e values below 10−40. Sequence accession numbers are provided in SI Appendix, Table S6.
Fig. 3. Structural homology of SLAC1 transporters and functional importance of the conserved regions. (A) Structural homology between HiTehA(p) and SpMae1(p). (B) Cytosolic face representation of the HiTehA(p) and SpMae1(p) transport tunnels with conserved phenylalanine residues blocking the substrate transport channel in SLAC1 transporters. (C) The 2 phenylalanine residues residing with their phenyl ring inside the transport channel (F107_SpMae1/F96_HiTehA[p] and F329_SpMae1/F276_HiTehA[p]) are conserved among the SLAC1 transporters. (D) Structural changes in SpMae1 after replacement of the conserved phenylalanines with alanine. (E) Malate concentration in the fermentation broth of yeast expressing wild-type SpMae1(p), SpMae1(p)F329A, SpMae1(p)F107A,
F329A, and SpMae1(p)∆C
terminus. Yeast strains were grown with 50 or 100 g/L of initial glucose concentration. Error bars represent SDs of 3 replicates. Statistical significant changes (P < 0.01) are highlighted by double asterisks. (F) The C-terminal differences of SpMae1(p) and its fungal homologs.
Fig. 4. Effect of expression of native and F/A mutated transporter variants in yeast on the production of malate and on growth. (A and B) Malate titers in a mineral medium with calcium carbonate for buffering. (C and D) Malic acid titers in a mineral medium without pH buffering. (E) Normalized fluorescence of yeast cells expressing native and F/A mutated transporter variants fused with GFP at the C terminus. (A–E) Error bars represent SDs of 3 biological replicates. Statistical significant changes (P < 0.01) are highlighted by double asterisks.
Abbott,
Metabolic engineering of Saccharomyces cerevisiae for production of carboxylic acids: current status and challenges.
2009, Pubmed
Abbott,
Metabolic engineering of Saccharomyces cerevisiae for production of carboxylic acids: current status and challenges.
2009,
Pubmed
Blin,
antiSMASH 2.0--a versatile platform for genome mining of secondary metabolite producers.
2013,
Pubmed
Bony,
Metabolic analysis of S. cerevisiae strains engineered for malolactic fermentation.
1997,
Pubmed
Borodina,
Understanding metabolite transport gives an upper hand in strain development.
2019,
Pubmed
Boyarskiy,
Transcriptional feedback regulation of efflux protein expression for increased tolerance to and production of n-butanol.
2016,
Pubmed
Brown,
Metabolic engineering of Aspergillus oryzae NRRL 3488 for increased production of L-malic acid.
2013,
Pubmed
Camarasa,
Characterization of Schizosaccharomyces pombe malate permease by expression in Saccharomyces cerevisiae.
2001,
Pubmed
Casal,
Transport of carboxylic acids in yeasts.
2008,
Pubmed
Chen,
Homologue structure of the SLAC1 anion channel for closing stomata in leaves.
2010,
Pubmed
,
Xenbase
Chen,
Activating C4-dicarboxylate transporters DcuB and DcuC for improving succinate production.
2014,
Pubmed
Chen,
Engineering rTCA pathway and C4-dicarboxylate transporter for L-malic acid production.
2017,
Pubmed
Chen,
Transporter engineering for improved tolerance against alkane biofuels in Saccharomyces cerevisiae.
2013,
Pubmed
Côrte-Real,
Transport of malic acid and other dicarboxylic acids in the yeast Hansenula anomala.
1990,
Pubmed
Darbani,
Energetic evolution of cellular Transportomes.
2018,
Pubmed
Darbani,
The biosynthetic gene cluster for the cyanogenic glucoside dhurrin in Sorghum bicolor contains its co-expressed vacuolar MATE transporter.
2016,
Pubmed
,
Xenbase
Foo,
Improving microbial biogasoline production in Escherichia coli using tolerance engineering.
2014,
Pubmed
Fukui,
Identification of EayjjPB encoding a dicarboxylate transporter important for succinate production under aerobic and anaerobic conditions in Enterobacter aerogenes.
2018,
Pubmed
Fukui,
Corynebacterium glutamicum CgynfM encodes a dicarboxylate transporter applicable to succinate production.
2019,
Pubmed
Grobler,
The mae1 gene of Schizosaccharomyces pombe encodes a permease for malate and other C4 dicarboxylic acids.
1995,
Pubmed
Hara,
Transporter engineering in biomass utilization by yeast.
2017,
Pubmed
Hedrich,
Biology of SLAC1-type anion channels - from nutrient uptake to stomatal closure.
2017,
Pubmed
Huang,
Improving itaconic acid production through genetic engineering of an industrial Aspergillus terreus strain.
2014,
Pubmed
Ito,
Metabolic engineering of Saccharomyces cerevisiae to improve succinic acid production based on metabolic profiling.
2014,
Pubmed
Kell,
Membrane transporter engineering in industrial biotechnology and whole cell biocatalysis.
2015,
Pubmed
Lam,
Biofuels. Engineering alcohol tolerance in yeast.
2014,
Pubmed
Liu,
Biological production of L-malate: recent advances and future prospects.
2017,
Pubmed
McAlister-Henn,
Expression and function of a mislocalized form of peroxisomal malate dehydrogenase (MDH3) in yeast.
1995,
Pubmed
McAnulty,
YeeO from Escherichia coli exports flavins.
2014,
Pubmed
Negi,
CO2 regulator SLAC1 and its homologues are essential for anion homeostasis in plant cells.
2008,
Pubmed
Park,
STIM1 clusters and activates CRAC channels via direct binding of a cytosolic domain to Orai1.
2009,
Pubmed
Schroeder,
Two types of anion channel currents in guard cells with distinct voltage regulation.
1992,
Pubmed
Subramanian,
Mitochondrial uptake of thiamin pyrophosphate: physiological and cell biological aspects.
2013,
Pubmed
,
Xenbase
Teixeira,
Increased expression of the yeast multidrug resistance ABC transporter Pdr18 leads to increased ethanol tolerance and ethanol production in high gravity alcoholic fermentation.
2012,
Pubmed
Thakker,
Metabolic engineering of carbon and redox flow in the production of small organic acids.
2015,
Pubmed
van Maris,
Directed evolution of pyruvate decarboxylase-negative Saccharomyces cerevisiae, yielding a C2-independent, glucose-tolerant, and pyruvate-hyperproducing yeast.
2004,
Pubmed
Volschenk,
Engineering pathways for malate degradation in Saccharomyces cerevisiae.
1997,
Pubmed
Wang,
Enhancing isoprenoid production through systematically assembling and modulating efflux pumps in Escherichia coli.
2013,
Pubmed
Xie,
Identification and utilization of two important transporters: SgvT1 and SgvT2, for griseoviridin and viridogrisein biosynthesis in Streptomyces griseoviridis.
2017,
Pubmed
Yang,
Overexpression of a C4-dicarboxylate transporter is the key for rerouting citric acid to C4-dicarboxylic acid production in Aspergillus carbonarius.
2017,
Pubmed
Yu,
Metabolic engineering of Saccharomyces cerevisiae for the overproduction of short branched-chain fatty acids.
2016,
Pubmed
Yu,
Constitutive recycling of the store-operated Ca2+ channel Orai1 and its internalization during meiosis.
2010,
Pubmed
,
Xenbase
Zambanini,
Efficient itaconic acid production from glycerol with Ustilago vetiveriae TZ1.
2017,
Pubmed
Zelle,
Key process conditions for production of C(4) dicarboxylic acids in bioreactor batch cultures of an engineered Saccharomyces cerevisiae strain.
2010,
Pubmed
Zelle,
Malic acid production by Saccharomyces cerevisiae: engineering of pyruvate carboxylation, oxaloacetate reduction, and malate export.
2008,
Pubmed
Zhu,
Improved succinate production in Corynebacterium glutamicum by engineering glyoxylate pathway and succinate export system.
2014,
Pubmed