Click here to close
Hello! We notice that you are using Internet Explorer, which is not supported by Xenbase and may cause the site to display incorrectly.
We suggest using a current version of Chrome,
FireFox, or Safari.
???displayArticle.abstract???
Hepatocellular carcinoma (HCC) is one of the primary causes of cancer‑associated deaths worldwide. Current treatment methods include surgical resection, chemotherapy and radiotherapy; however the curative rate remains low, thus novel treatments are required. The aim of the present study was to investigate the role of targeting protein for Xenopus kinesin‑like protein 2 (TPX2) in the growth of HCC and its underlying molecular mechanism. Immunohistochemistry staining, reverse transcription‑quantitative (RT‑q)PCR and western blotting were used to detect the expression of TPX2 mRNA and protein in liver cancer tissue samples, adjacent normal livertissue samples, and the HCC cell lines Huh7, Hep3B, PLC/PRF/5 and MHCC97‑H. The recombinant plasmid pMagic4.1‑shRNA‑TPX2 was constructed and transfected into Huh7 and Hep3B HCC cells to silence TPX2 expression. The proliferation, apoptosis, migration and invasion of Huh7 cells and Hep3B cells were evaluated before and after TPX2 silencing. The mRNA and protein expression levels of multiple signaling pathway‑associated genes were detected by RT‑qPCR and western blotting. The expression levels of TPX2 mRNA and protein were significantly higher in HCC tissue samples compared with adjacent normal livertissue sample. TPX2 mRNA and protein expression levels were detected in the different HCC cell lines. The recombinant plasmid pMagic4.1‑shRNA‑TPX2 was successfully transfected into Huh7 and Hep3B cells, resulting in TPX2 silencing. TPX2 knockdown significantly reduced cell proliferation, cell migration and cell invasion of Huh7 and Hep3B cells, whilst also increasing the rate of apoptosis in these cells. Following TPX2 silencing, the expression levels of PI3K, phospho‑AKT, Bcl‑2, c‑Myc and Cyclin D1 were significantly decreased, whereas the expression levels of P21 and P27 were significantly increased. In conclusion, TPX2 may suppress the growth of HCC by regulating the PI3K/AKT signaling pathway and thus, TPX2 may be a potential target for the treatment of liver cancer.
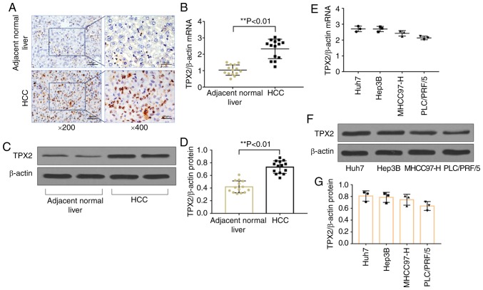
Figure 1. TPX2 expression levels in HCC tissues and liver cancer cell lines. (A) Representative immunohistochemical stain of TPX2 expression in patients' tissues. (B) mRNA expression levels of TPX2 in HCC tissues and the adjacent normal livertissue. **P<0.01. (C) Representative western blot of TPX2 protein expression levels in HCC tissues and the adjacent normal livertissue. (D) Densitometry analysis of TPX2 protein expression levels in (C). **P<0.01. (E) mRNA and (F) protein expression levels in the liver cancer cell lines, Huh7, Hep3B, MHCC97-H, PLC/PRF/5. (G) Densitometric analysis of TPX2 protein expression levels in (F). Data are presented as the mean ± standard deviation. HCC, hepatocellular carcinoma; TPX2, targeting protein for Xenopus kinesin-like protein 2.
Figure 2. TPX2 expression is downregulated in cells transfected with pMagic4.1-shRNA-TPX2. (A) Green fluorescence was observed following transfection. Magnification, x100. (B) mRNA and (C) protein expression levels of TPX2 in Huh7 and Hep3B transfected with the shRNA-TPX2 vector. (D) Densitometry analysis of TPX2 protein expression levels in (C). **P<0.01. Data are presented as the mean ± standard deviation. TPX2, targeting protein for Xenopus kinesin-like protein 2; sh, short hairpin; Ctrl, untransfected control; NC, negative control plasmid.
Figure 3. Effects of TPX2 silencing on the proliferation and apoptosis of Huh7 and Hep3B cells. (A) A Cell Counting Kit-8 assay was used to detect the proliferation of Huh7 and Hep3B cells. *P<0.05, **P<0.01. (B) Representative dot plots of apoptosis in Huh7 and Hep3B cells. (C) Quantitative analysis of apoptosis in Huh7 and Hep3B cells transfected with an shRNA-TPX2 or shRNA-NC plasmid. **P<0.01. Data are presented as the mean ± standard deviation. TPX2, targeting protein for Xenopus kinesin-like protein 2; sh, short hairpin; Ctrl, untransfected control; NC, negative control plasmid.
Figure 4. Effect of TPX2 silencing on the migration and invasion of Huh7 and Hep3B cells. (A and B) Effect of TPX2 knockdown on cell migration and (C and D) invasion of Huh7 and Hep3B cells was examined using a Transwell assay. Data are presented as the mean ± standard deviation. TPX2, targeting protein for Xenopus kinesin-like protein 2; sh, short hairpin; Ctrl, untransfected control; NC, negative control plasmid.
Figure 5. Effect of TPX2 knockdown on multiple signaling pathways in Huh7 and Hep3B cells. mRNA expression levels of PI3K, AKT, P21, Bcl-2, c-Myc, Cyclin D1, P27 and BCL2L1 in (A) Huh7 and (B) Hep3B cells. *P<0.05, **P<0.01. Western blots of PI3K, p-AKT, AKT, P21 and Bcl-2 expression in (C) Huh7 and (D) Hep3B cells. Quantitative analysis of protein expression levels of PI3K, p-AKT, AKT, P21 and Bcl-2 in (E) Huh7 and (F) Hep3B cells. *P<0.05, **P<0.01. (G) Western blots of p-Smad2/3, Smad2/3, p-p38MAPK, p38MAPK, p-STAT3 and STAT3 expression in Huh7 cells. β-actin was used as the loading control. (H) Quantitative analysis of p-Smad2/3, Smad2/3, p-p38MAPK, p38MAPK, p-STAT3 and STAT3 expression in Huh7 cells. Data are presented as the mean ± standard deviation. TPX2, targeting protein for Xenopus kinesin-like protein 2; sh, short hairpin; Ctrl, untransfected control; NC, negative control plasmid.
Anderson,
Hepatocyte transplantation: past efforts, current technology, and future expansion of therapeutic potential.
2018, Pubmed
Anderson,
Hepatocyte transplantation: past efforts, current technology, and future expansion of therapeutic potential.
2018,
Pubmed
Augello,
Targeting HSP90 with the small molecule inhibitor AUY922 (luminespib) as a treatment strategy against hepatocellular carcinoma.
2019,
Pubmed
Bray,
Global cancer statistics 2018: GLOBOCAN estimates of incidence and mortality worldwide for 36 cancers in 185 countries.
2018,
Pubmed
Cen,
Long noncoding RNA STXBP5-AS1 inhibits cell proliferation, migration, and invasion through inhibiting the PI3K/AKT signaling pathway in gastric cancer cells.
2019,
Pubmed
Chang,
The TPX2 gene is a promising diagnostic and therapeutic target for cervical cancer.
2012,
Pubmed
Chen,
LncRNA-uc002mbe.2 Interacting with hnRNPA2B1 Mediates AKT Deactivation and p21 Up-Regulation Induced by Trichostatin in Liver Cancer Cells.
2017,
Pubmed
Chen,
Targeting TPX2 suppresses proliferation and promotes apoptosis via repression of the PI3k/AKT/P21 signaling pathway and activation of p53 pathway in breast cancer.
2018,
Pubmed
,
Xenbase
Chen,
HJURP promotes hepatocellular carcinoma proliferation by destabilizing p21 via the MAPK/ERK1/2 and AKT/GSK3β signaling pathways.
2018,
Pubmed
Chen,
Blockage of Glyoxalase I Inhibits Colorectal Tumorigenesis and Tumor Growth via Upregulation of STAT1, p53, and Bax and Downregulation of c-Myc and Bcl-2.
2017,
Pubmed
Dandri,
Mechanism of Hepatitis B Virus Persistence in Hepatocytes and Its Carcinogenic Potential.
2016,
Pubmed
de Martel,
World-wide relative contribution of hepatitis B and C viruses in hepatocellular carcinoma.
2015,
Pubmed
Famularo,
Recurrence Patterns After Anatomic or Parenchyma-Sparing Liver Resection for Hepatocarcinoma in a Western Population of Cirrhotic Patients.
2018,
Pubmed
Feng,
BMP2 secretion from hepatocellular carcinoma cell HepG2 enhances angiogenesis and tumor growth in endothelial cells via activation of the MAPK/p38 signaling pathway.
2019,
Pubmed
Gao,
ACTG1 and TLR3 are biomarkers for alcohol-associated hepatocellular carcinoma.
2019,
Pubmed
Gruss,
The mechanism of spindle assembly: functions of Ran and its target TPX2.
2004,
Pubmed
Jiang,
TPX2 regulates tumor growth in human cervical carcinoma cells.
2014,
Pubmed
,
Xenbase
Li,
LncRNA 00152 promotes the development of hepatocellular carcinoma by activating JAK2/STAT3 pathway.
2019,
Pubmed
Li,
Interleukin-22 secreted by cancer-associated fibroblasts regulates the proliferation and metastasis of lung cancer cells via the PI3K-Akt-mTOR signaling pathway.
2019,
Pubmed
Liu,
Upregulation of the TPX2 gene is associated with enhanced tumor malignance of esophageal squamous cell carcinoma.
2013,
Pubmed
Liu,
The trends in incidence of primary liver cancer caused by specific etiologies: Results from the Global Burden of Disease Study 2016 and implications for liver cancer prevention.
2019,
Pubmed
Livak,
Analysis of relative gene expression data using real-time quantitative PCR and the 2(-Delta Delta C(T)) Method.
2001,
Pubmed
Llovet,
Liver transplantation for small hepatocellular carcinoma: the tumor-node-metastasis classification does not have prognostic power.
1998,
Pubmed
Ma,
Knocking-down of CREPT prohibits the progression of oral squamous cell carcinoma and suppresses cyclin D1 and c-Myc expression.
2017,
Pubmed
Meischl,
C-reactive protein is an independent predictor for hepatocellular carcinoma recurrence after liver transplantation.
2019,
Pubmed
Moss,
Dynamic release of nuclear RanGTP triggers TPX2-dependent microtubule assembly during the apoptotic execution phase.
2009,
Pubmed
Neumayer,
TPX2: of spindle assembly, DNA damage response, and cancer.
2014,
Pubmed
Ohkoshi,
Oncogenic role of p21 in hepatocarcinogenesis suggests a new treatment strategy.
2015,
Pubmed
Pan,
A novel SMAC mimetic APG-1387 exhibits dual antitumor effect on HBV-positive hepatocellular carcinoma with high expression of cIAP2 by inducing apoptosis and enhancing innate anti-tumor immunity.
2018,
Pubmed
Pascreau,
Phosphorylation of p53 is regulated by TPX2-Aurora A in xenopus oocytes.
2009,
Pubmed
,
Xenbase
Rennie,
A TPX2 Proteomimetic Has Enhanced Affinity for Aurora-A Due to Hydrocarbon Stapling of a Helix.
2016,
Pubmed
Rhu,
Continuing five or more locoregional therapies before living donor salvage liver transplantation for hepatocellular carcinoma is related to poor recurrence-free survival.
2018,
Pubmed
Scaggiante,
Novel hepatocellular carcinoma molecules with prognostic and therapeutic potentials.
2014,
Pubmed
Sun,
MEG3 promotes liver cancer by activating PI3K/AKT pathway through regulating AP1G1.
2019,
Pubmed
Takahashi,
The AURKA/TPX2 axis drives colon tumorigenesis cooperatively with MYC.
2015,
Pubmed
Thelen,
Liver resection for hepatocellular carcinoma in patients without cirrhosis.
2013,
Pubmed
Tian,
TPX2 gene silencing inhibits cell proliferation and promotes apoptosis through negative regulation of AKT signaling pathway in ovarian cancer.
2018,
Pubmed
Wang,
Contribution of hepatitis B virus and hepatitis C virus to liver cancer in China north areas: Experience of the Chinese National Cancer Center.
2017,
Pubmed
Wei,
TPX2 is a novel prognostic marker for the growth and metastasis of colon cancer.
2013,
Pubmed
Wittmann,
TPX2, A novel xenopus MAP involved in spindle pole organization.
2000,
Pubmed
,
Xenbase
Xue,
Anemoside B4 exerts anti-cancer effect by inducing apoptosis and autophagy through inhibiton of PI3K/Akt/mTOR pathway in hepatocellular carcinoma.
2019,
Pubmed
Yan,
TPX2-p53-GLIPR1 regulatory circuitry in cell proliferation, invasion, and tumor growth of bladder cancer.
2018,
Pubmed
,
Xenbase
Yang,
LASS2 inhibits proliferation and induces apoptosis in HepG2 cells by affecting mitochondrial dynamics, the cell cycle and the nuclear factor‑κB pathways.
2019,
Pubmed
Yang,
TPX2 overexpression in medullary thyroid carcinoma mediates TT cell proliferation.
2014,
Pubmed
,
Xenbase
Younossi,
Association of nonalcoholic fatty liver disease (NAFLD) with hepatocellular carcinoma (HCC) in the United States from 2004 to 2009.
2015,
Pubmed
Yun,
HCP5 promotes colon cancer development by activating AP1G1 via PI3K/AKT pathway.
2019,
Pubmed
Zhang,
Hippocalcin-like 1 suppresses hepatocellular carcinoma progression by promoting p21(Waf/Cip1) stabilization by activating the ERK1/2-MAPK pathway.
2016,
Pubmed
Zhang,
LAMB3 mediates apoptotic, proliferative, invasive, and metastatic behaviors in pancreatic cancer by regulating the PI3K/Akt signaling pathway.
2019,
Pubmed
Zuo,
An inhibitory role of NEK6 in TGFβ/Smad signaling pathway.
2015,
Pubmed