Click here to close
Hello! We notice that you are using Internet Explorer, which is not supported by Xenbase and may cause the site to display incorrectly.
We suggest using a current version of Chrome,
FireFox, or Safari.
J Cell Sci
2018 May 23;13110:. doi: 10.1242/jcs.212522.
Show Gene links
Show Anatomy links
The VLDL receptor regulates membrane progesterone receptor trafficking and non-genomic signaling.
Nader N
,
Dib M
,
Courjaret R
,
Hodeify R
,
Machaca R
,
Graumann J
,
Machaca K
.
???displayArticle.abstract???
Progesterone mediates its physiological functions through activation of both transcription-coupled nuclear receptors and seven-pass-transmembrane progesterone receptors (mPRs), which transduce the rapid non-genomic actions of progesterone by coupling to various signaling modules. However, the immediate mechanisms of action downstream of mPRs remain in question. Herein, we use an untargeted quantitative proteomics approach to identify mPR interactors to better define progesterone non-genomic signaling. Surprisingly, we identify the very-low-density lipoprotein receptor (VLDLR) as an mPRβ (PAQR8) partner that is required for mPRβ plasma membrane localization. Knocking down VLDLR abolishes non-genomic progesterone signaling, which is rescued by overexpressing VLDLR. Mechanistically, we show that VLDLR is required for mPR trafficking from the endoplasmic reticulum to the Golgi. Taken together, our data define a novel function for the VLDLR as a trafficking chaperone required for the mPR subcellular localization and, as such, non-genomic progesterone-dependent signaling.This article has an associated First Person interview with the first author of the paper.
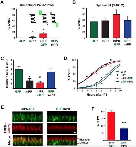
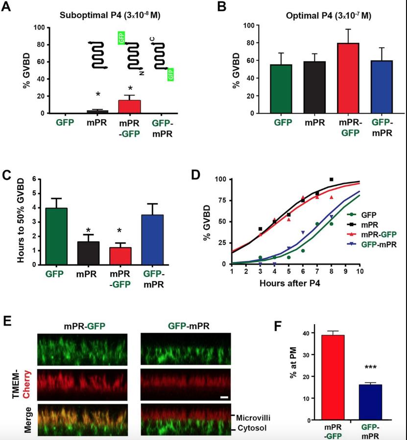
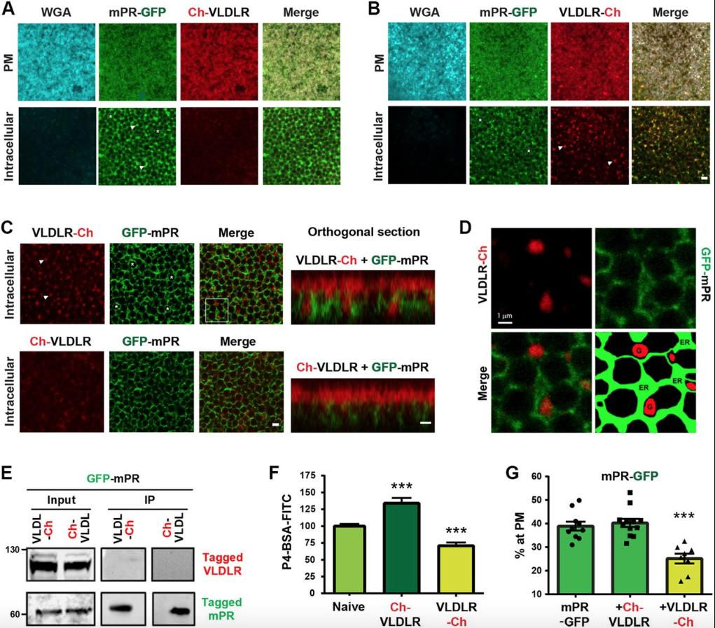
Figure 1. Functional characterization of GFP-tagged mPR. (A,B) Effect of mPR on oocyte maturation. Oocytes were injected with RNA coding for GFP, wild-type mPR (untagged), mPRâGFP (C-terminally tagged) or GFPâmPR (N-terminally tagged), and after 48â h, were treated with progesterone (P4) overnight at suboptimal (3Ã10â8 M) (A), or optimal (3Ã10â7 M) (B) concentrations. Oocyte maturation was scored â¼16â h after P4 treatment by the appearance of a white spot on the oocyte animal hemisphere, which is indicative of germinal vesicle breakdown (GVBD). (C) Time needed for 50% of the oocytes to reach GVBD after adding P4 (3Ã10â7 M) in the presence of overexpressed GFP, mPR, mPRâGFP or GFPâmPR as indicated. (D) Representative GVBD time courses in response to P4 (3Ã10â7 M) in oocytes overexpressing GFP, mPR, mPRâGFP or GFPâmPR as indicated. The data are normalized to the values in GFP-injected cells and a non-linear curve was fitted to the data. (E) Representative orthogonal sections from a confocal stack of images (see Fig. S1) taken 48â h after injecting RNAs encoding mPRâGFP or GFPâmPR along with the PM marker, TMEMâmCherry. Scale bar: 2â µm. (F) Histogram showing the percentage of mPRâGFP or GFPâmPR at the PM. Quantitative results in AâC and F are mean±s.e.m. for three or more experiments. *P<0.05; ***P<0.001.
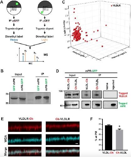
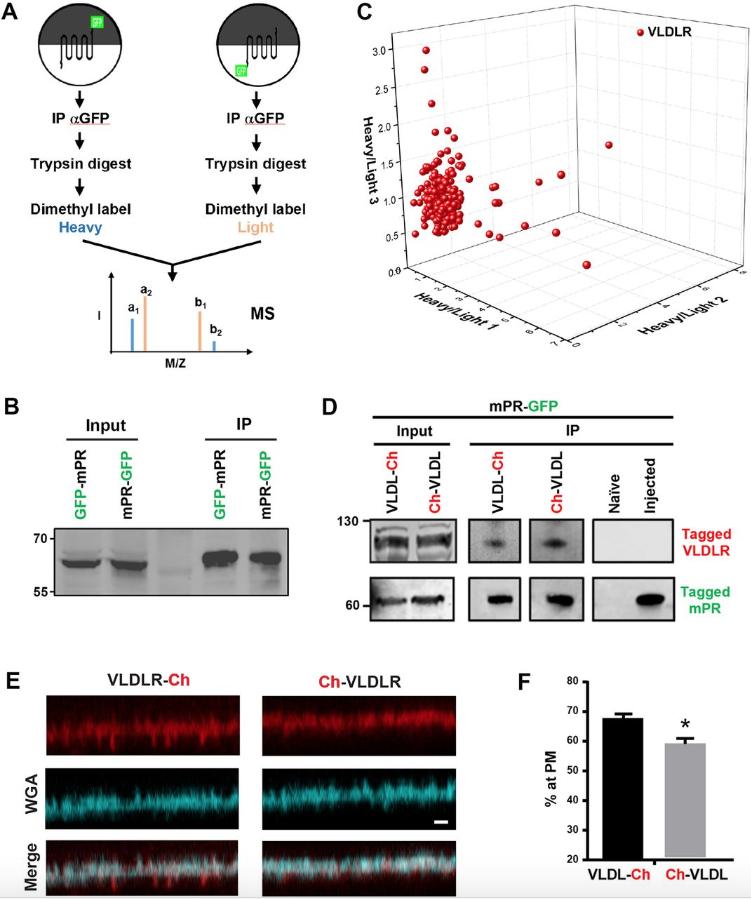
Figure 2. Identification of VLDLR as an mPR-interacting protein. (A) Illustration of the experimental design to identify proteins that selectively interact with the functional mPRâGFP construct. (B) Oocytes were injected with mPRâGFP or GFPâmPR RNAs and, 48â h later, lysates immunoprecipitated with anti-GFP magnetic microbeads. Whole-cell lysates (input) and eluates from the anti-GFP beads (IP) were examined by western blotting using an anti-GFP antibody. (C) Plot of the heavy:light ratios (mPRâGFP/GFPâmPR) from three separate mass spectrometry experiments showing the consistent enrichment of VLDLR in its selective interaction with mPRâGFP. (D) Oocytes were either uninjected (Naïve) or injected with RNA coding for the C-terminally tagged mPRâGFP alone (injected) or co-injected with either the N- (ChâVLDLR) or C-terminally (VLDLRâCh) mCherry-tagged VLDLR and allowed to express proteins for 48â h. After cross-linking, mPRâGFP was immunoprecipitated using anti-GFP magnetic microbeads. Fractions from the whole lysates (input) and the GFP-binding eluate (IP) were examined by western blotting using anti-GFP and anti-mCherry/anti-RFP antibodies. (E) Representative orthogonal sections of an oocyte stained with WGA and overexpressing VLDLRâmCherry or mCherryâVLDLR as indicated. Scale bar: 2â µm. (F) Histogram showing the percentage of VLDLRâmCherry or mCherryâVLDLR at the PM (mean±s.e.m. of 29 oocytes/condition). *P<0.05.
Figure 3. VLDLR is required for the release of oocyte meiotic arrest. (A) Knockdown of VLDLR expression. Oocytes were injected with VLDLR sense oligonucleotides, as a control, or the corresponding antisense oligonucleotides to knockdown VLDLR expression. RNA was prepared 48â h later and analyzed by qRT-PCR to determine the efficacy of the knockdown on VLDLR and mPR expression. Data are expressed as relative levels of VLDLR and mPR mRNA transcripts after normalizing to the levels of Xenopus ornithine decarboxylase (xODC) mRNA. Naïve, uninjected oocytes. (B) Naïve or VLDLRâmCherry-overexpressing oocytes were injected with VLDLR sense or antisense oligonucleotides and cell extracts were analyzed by western blotting using anti-mCherry antibodies 48â h later. Tubulin is shown as a loading control. (C) VLDLR is required for P4-dependent oocyte maturation. Oocytes were injected with VLDLR sense or antisense oligonucleotides and, 48â h later, incubated in P4-containing solution overnight. The percentage of oocytes that had undergone GVBD normalized to the naïve treatment is shown. (D) Western blot assessing the MAPKERK1/2 and Cdc2 phosphorylation state for the different treatments as indicated. Ooc. refers to immature oocytes before progesterone treatment and Egg to mature eggs. Tubulin is shown as a loading control. (E) VLDLR knockdown rescue. Oocytes were injected with VLDLR sense or antisense oligonucleotides in the presence or absence of untagged VLDLR (10â ng RNA/oocyte) or untagged mPR (10â ng RNA/oocyte) as indicated. P4 was added 48â h later and the percentage of oocytes undergoing GVBD was normalized to the GVDB recorded with VLDLR sense-injected oocytes. Quantitative results are mean±s.e.m. for three or more experiments. *P<0.05; **P<0.01; ***P<0.001.
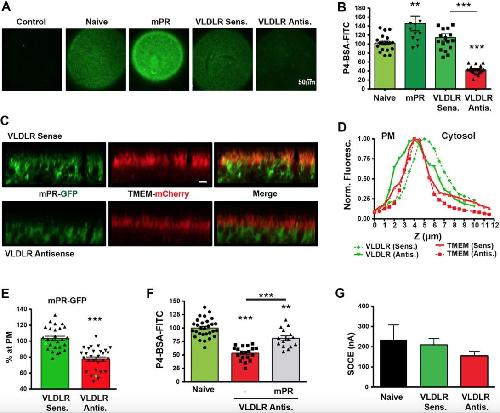
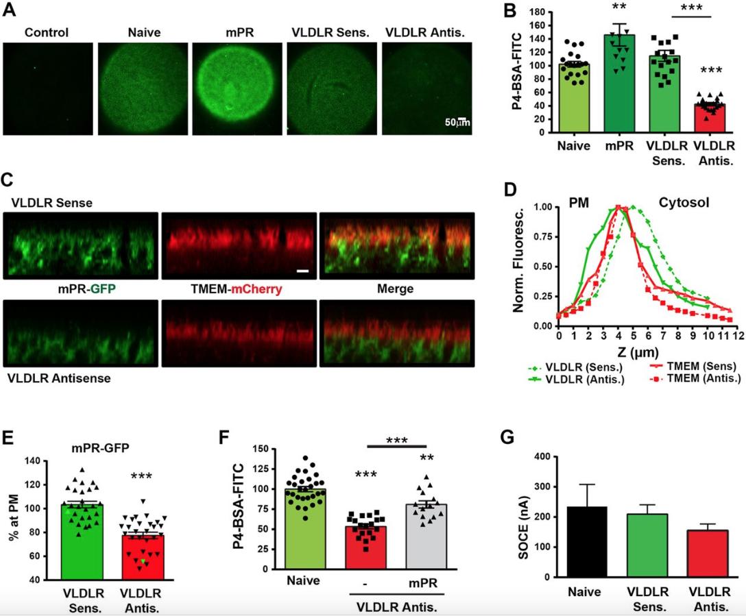
Figure 2. VLDLR is essential for mPR localization to the plasma. (A,B) Effect of VLDLR knockdown on endogenous mPR trafficking. Oocytes were left untreated (Naïve) or injected with mPR RNA or VLDLR sense or antisense oligonucleotides and stained with P4âBSAâFluorescein 48â h later to quantify the levels of endogenous mPR at the plasma membrane. (A) Low-magnification confocal images showing P4âBSAâFluorescein staining for the different treatments as indicated. The control treatment shows background staining in the absence of P4âBSAâFITC. Scale bar: 50â µm. (B) Quantification of the P4âBSAâFITC staining from ImageJ in the different treatments normalized to the average in control uninjected oocytes (Naïve). (CâE) Effect of VLDLR knockdown on trafficking of overexpressed mPR. Oocytes were co-injected with RNAs expressing mPR and the PM marker TMEMâmCherry in the presence of VLDLR sense or antisense oligonucleotides. Confocal z-stacks were acquired 48â h later with the pinhole at 1 airy unit. ImageJ was used to quantify the fluorescence in a specific ROI. (C) Representative orthogonal sections of the two individual oocytes highlighted in green in E. Scale bar: 2â µm. (D) GFP and mCherry fluorescence intensities along the z-stack section from the two individual oocytes highlighted in green in E. (E) Quantification of the percentage of overexpressed mPRâGFP localized at the PM following injection of VLDLR sense or antisense oligonucleotides. Data were normalized to the average of mPR percentage at the PM from VLDLR sense-injected oocytes. (F) VLDLR-knockdown rescue experiment. Oocytes were uninjected (Naïve) or injected with VLDLR antisense oligonucleotides with or without mPR RNA. Endogenous mPR at the PM was quantified 48â h later through P4âBSAâFITC staining. P4âBSAâFITC fluorescence in a specific ROI was quantified using ImageJ and the data normalized to the average P4âBSAâFITC fluorescence from naïve oocytes. (G) Oocytes were either uninjected (Naïve) or injected with VLDLR sense or antisense oligonucleotides as indicated, and the endogenous Ca2+-activated Cl currents, as a measure of SOCE, were recorded 48â h later as described in the Materials and Methods section. Quantitative results are mean±s.e.m. for three or more experiments or as indicated by individual data points. **P<0.01; ***P<0.001.
Figure 5. VLDLR is required for mPR trafficking. (A,B) Representative focal plane images of WGA-stained oocytes expressing mPRâGFP with mCherryâVLDLR (A) or VLDLRâmCherry (B). (C) Representative intracellular focal plane and orthogonal sections of oocytes overexpressing GFPâmPR with VLDLR tagged at its N- or C-terminus. The typical reticular ER structure surrounding pigment granules, which are indicated by stars in panels AâC, and the VLDLRâCh- or mPRâGFP-positive puncta representative of the Golgi are indicated by arrowheads. Scale bars: 2â µm. (D) Higher resolution view of the box indicated in the merge image in C to better highlight the VLDLR-positive Golgi structures and the reticular ER appearance indicated by the GFPâmPR staining. A cartoon rendering showing the ER and Golgi (labeled G) is shown in the bottom-right image. (E) Lack of physical interaction between the N-terminally tagged GFPâmPR and mCherry-tagged VLDLR. Oocytes were injected with RNA coding for GFPâmPR along with N- (ChâVDLDR) or C-terminally (VLDLRâCh) tagged VLDLR and allowed to express for 48â h. This was followed by crosslinking, lysing and immunoprecipitation using anti-GFP magnetic microbeads. Fractions from the whole lysates (input) and eluates from the anti-GFP beads (IP) were examined by western blotting using anti-GFP, anti-mCherry and anti-RFP antibodies. (F) Quantification of endogenous mPR PM residence in the presence of overexpressed VLDLR. Oocytes were injected with VLDLRâCh or ChâVLDLR RNA and stained with P4âBSAâFITC 48â h later. Data were normalized to the average P4âBSAâFITC fluorescence in naïve (uninjected) oocytes. (G) Quantification of mPR-GFP at the PM following expression of mPR-GFP alone or with mCherry-VLDLR or VLDLR-mCherry as indicated. Oocytes were stained with WGA and confocal z-stacks taken 48â h later. Quantitative results are mean±s.e.m. for three or more experiments or as indicated by individual data points. ***P<0.001.
Figure 6. VLDLR is essential for mPR trafficking from the ER to the Golgi. (A) Representative intracellular focal images of individual oocytes co-injected with the Golgi marker GalNacâGFP and the ER marker KDELâmCherry, or GalNacâGFP and VLDLRâCh, or mPRâGFP and VLDLRâCh as indicated. The arrowheads point to representative Golgi puncta. (B) Effect of VLDLR knockdown on mPRâGFP trafficking from the ER to the Golgi. Oocytes were co-injected with RNAs coding for mPRâGFP and the ER marker KDELâmCherry, with VLDLR sense or antisense oligonucleotides. Confocal z-stacks were acquired 48â h later. The mPR-positive puncta represent the Golgi. Scale bars: 2 µm. (C) Quantification of the number of mPRâGFP-positive Golgi following injection of VLDLR sense or antisense oligonucleotides from images similar to the one in B. (D) Quantification of the number of Golgi (GalNac-GFP positive) in sense and antisense VLDLR-injected oocytes from images similar to those shown in A. Quantitative results are mean±s.e.m. for three or more experiments. ***P<0.001; ns, not significant.
Supplemental Figure 1. Subcellular localization of N- (GFP-mPR) and C-terminally (mPRGFP)-tagged mPR. Representative focal plane images at the plasma membrane or deep within the cell of oocytes 48 hrs after injecting RNAs expressing the PM marker TMEM-mCherry along with mPR-GFP (A) or GFP-mPR (B).
Supplemental Figure 2. (A) Representative orthogonal section and three different focal plane images taken along the Z stacks 48 hrs after injecting RNAs expressing GFP alone (upper panel) or mCherry alone (lower panel). (B) Representative focal plane images deep within the cell of an immature oocyte and a mature egg expressing for 48 hours the Golgi marker GalNac-GFP along with the ER marker KDEL-mCherry