XB-ART-56577
J Cell Biol
2020 Feb 03;2192:. doi: 10.1083/jcb.201906045.
Show Gene links
Show Anatomy links
RanGTP induces an effector gradient of XCTK2 and importin α/β for spindle microtubule cross-linking.
Ems-McClung SC
,
Emch M
,
Zhang S
,
Mahnoor S
,
Weaver LN
,
Walczak CE
.
???displayArticle.abstract???
High RanGTP around chromatin is important for governing spindle assembly during meiosis and mitosis by releasing the inhibitory effects of importin α/β. Here we examine how the Ran gradient regulates Kinesin-14 function to control spindle organization. We show that Xenopus Kinesin-14, XCTK2, and importin α/β form an effector gradient that is highest at the poles and diminishes toward the chromatin, which is opposite the RanGTP gradient. Importin α and β preferentially inhibit XCTK2 antiparallel microtubule cross-linking and sliding by decreasing the microtubule affinity of the XCTK2 tail domain. This change in microtubule affinity enables RanGTP to target endogenous XCTK2 to the spindle. We propose that these combined actions of the Ran pathway are critical to promote Kinesin-14 parallel microtubule cross-linking to help focus spindle poles for efficient bipolar spindle assembly. Furthermore, our work illustrates that RanGTP regulation in the spindle is not simply a switch, but rather generates effector gradients where importins α and β gradually tune the activities of spindle assembly factors.
???displayArticle.pubmedLink??? 31865374
???displayArticle.pmcLink??? PMC7041689
???displayArticle.link??? J Cell Biol
???displayArticle.grants??? [+]
Species referenced: Xenopus
Genes referenced: kif14 kifc1 kpna1 numa1 ran
GO keywords: cytoskeleton [+]
???attribute.lit??? ???displayArticles.show???
![]() |
Figure 1. FRET biosensors recapitulate Ran-regulated association of XCTK2 and importin α/β. (AâC) Schematic (left) and solution-based FRET assay (right) of importin α-CyPet with YPet-XCTK2 ± importin β (A) ± RanQ69L (B) or YPet-XCTK2-ÎNLS + importin β (C). The normalized FRET ratios are graphed as the mean ± SEM from 440 to 600 nm (n = 3 independent experiments). |
![]() |
Figure 2. XCTK2 forms a gradient of association with importin α/β from the poles to the chromatin. (A) Representative confocal fluorescence (CyPet, YPet, and MTs) and lifetime (FLIM) images of importin α-CyPet + nontagged XCTK2 (importin α-CyPet), importin α-CyPet + YPet-XCTK2-ÎNLS, and importin α-CyPet + YPet-XCTK2 spindle assembly reactions. Scale bar: 10 µm. (B) YPet fluorescence line scans of spindles assembled in A of importin α-CyPet with YPet-XCTK2-ÎNLS or YPet-XCTK2 normalized to percentage of spindle length (25 bins). YPet fluorescence percentage spindle length is graphed as the mean ± SEM (n = 30 YPet-XCTK2-ÎNLS + importin α-CyPet and 58 YPet-XCTK2 + importin α-CyPet spindles from three independent experiments). (C) Lifetime line scans of spindles imaged in A and B, where lifetimes are represented as the amplitude averaged lifetime (ÏAV/AMP), and lifetimes per normalized percentage spindle length are graphed as the mean ± SEM (n = 38 importin α-CyPet + XCTK2 spindles, 30 YPet-XCTK2-ÎNLS + importin α-CyPet, and 58 YPet-XCTK2 + importin α-CyPet spindles). (D) Line scans of the lifetimes from spindles with YPet-XCTK2 + importin α-CyPet relative to the fluorescence of the spindle MTs and the YPet fluorescence plotted as in B and C. (E) Chromatin and pole lifetime differences for each spindle analyzed in C with the mean ± SD indicated (DâAgostino and Pearson normality test and BrownâForsytheâs and Welchâs with Dunnettâs multiple comparisons test: ****, P < 0.0001). |
![]() |
Figure S1. XCTK2 tail MT binding is tunable by importin α/β association. (A) Schematic of FRET biosensors to detect XCTK2 and importin α/β association where XCTK2 is N-terminally tagged with CyPet (CyPet-XCTK2) and importin α is C-terminally tagged with YPet (importin α-YPet). (B) Solution-based FRET assay of CyPet-XCTK2 with importin α-YPet ± importin β. The normalized FRET ratios are graphed as mean ± SEM from 440 to 600 nm (n = 4â5 independent experiments). (C and D) Affinity assays of CyPet-XCTK2 with importin α-YPet ± importin β. The mean ± SD of CyPet-XCTK2 bound for each importin α-YPet concentration and the best-fit quadratic binding curves are graphed from C with the binding data summarized in D (n = 4â5 independent experiments; extra sum-of-squares F test compared with CyPet-XCTK2 + importin α-YPet: Kd, P = 0.0088; Bmax, P < 0.0001). CyPet-XCTK2 bound is graphed from 0 to 0.3 µM importin α-YPet, excluding 1 and 2.5 µM importin α-YPet data points. (E and F) MT affinity assays of YPet-XCTK2-Tail in the absence and presence of equimolar (1Ã) or fourfold excess (4Ã) of importin α/β. The amount of YPet-XCTK2-Tail bound is plotted as the mean ± SD for each MT concentration, and the best-fit quadratic binding curves are graphed (E) with the binding data summarized in F (n = 5â8 independent experiments; extra sum-of-squares F test compared with YPet-XCTK2-Tail alone: YPet-XCTK2-Tail + 1à importin α/β, Kd, NS; Bmax, P < 0.0001; YPet-XCTK2-Tail + 4à importin α/β, Kd, P < 0.0001; P = 0.0002). (D and F) **, P < 0.01; ***, P < 0.001; ****, P < 0.0001. |
![]() |
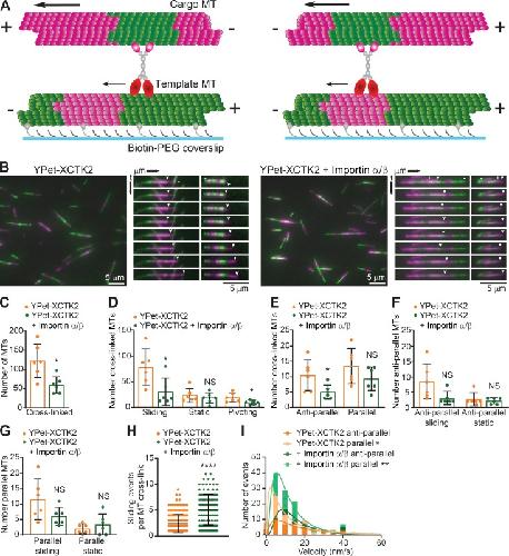
Figure 3. Importin α/β inhibit XCTK2 antiparallel MT cross-linking and sliding. (A) Schematic of XCTK2 antiparallel (left) and parallel (right) MT cross-linking and sliding assay with segmented MTs. (B) Representative images and kymographs of MT cross-linking and sliding with YPet-XCTK2 (left; Video 1) or YPet-XCTK2 with 4â8 molar excess of importin α/β (right; Video 2). The template MT minus (â) and plus (+) ends are indicated on the top kymograph image, and the sliding cargo MT plus end is indicated by an arrowhead. The YPet-XCTK2 kymograph images increment by 30-s intervals, and the YPet-XCTK2 + importin α/β increment by 75-s intervals to illustrate the multiple events over the course of the time lapse. Scale bars: 5 µm. (CâG) Quantification of the indicated conditions plotted as the number of cross-links per experiment, with the mean ± SD indicated as a bar graph, with the dots representing the values of individual experiments (n = 729 YPet-XCTK2 and 352 YPet-XCTK2 + importin α/β cross-linked MTs, n = 63 YPet-XCTK2 and 31 YPet-XCTK2 + importin α/β antiparallel cross-links, n = 81 YPet-XCTK2 and 56 YPet-XCTK2 + importin α/β parallel cross-links from six independent experiments; F test to compare variances and two-tailed Studentâs or Welchâs t tests were performed: *, P < 0.05). (H) The number of sliding events per MT cross-link is graphed with the mean ± SD (n = 212 YPet-XCTK2 and 140 YPet-XCTK2 + importin α/β cross-links from three independent experiments; DâAgostino and Pearson normality and log-normal tests and two-tailed MannâWhitney t test: ****, P < 0.0001). (I) Velocity of MT sliding events for antiparallel and parallel MT cross-links is graphed as a frequency histogram with the best-fit log Gaussian curve (n = 42 YPet-XCTK2 antiparallel and 71 parallel events, and n = 60 YPet-XCTK2 + importin α/β antiparallel and 116 parallel events from three independent experiments; DâAgostino and Pearson log-normal test and extra sum-of-squares F test to compare geometric means of the log Gaussian distribution of events: XCTK2 antiparallel versus parallel, *, P = 0.0362; XCTK2 + importin α/β antiparallel versus parallel, **, P = 0.0050). The frequency histogram is graphed up to 60 nm/s, excluding a single point at 120 nm/s. |
![]() |
Figure 4. The RanGTP gradient promotes global and local targeting of XCTK2 within the spindle. (A) Representative MT confocal and Rango-2 FLIM images of spindles assembled with XB control buffer, 10 µM Ran, or 20 µM Ran addition. Lifetimes are represented as the amplitude averaged lifetime (ÏAV/AMP). (B) Line scans from pole to pole of the spindle lifetime images for the indicated conditions normalized for percent spindle length (25 bins). Lifetimes per spindle length are graphed as the mean ± SEM (n = 57â78 spindles per condition from three to four independent experiments). (C) Lifetime difference between the pole and chromatin regions for each spindle in each condition from B (DâAgostino and Pearson normality test and one-way ANOVA with Tukeyâs multiple comparisons test compared with XB control: *, P < 0.05). (D) Representative wide-field fluorescence microscopy images of spindle assembly reactions from parallel experiments with XB control buffer or with added Ran that were stained with α-XCTK2. (E) Spindles from D were analyzed using a Cell Profiler pipeline that measured the mean total XCTK2 spindle fluorescence based on α-XCTK2 staining in the indicated conditions and plotted with the mean ± SD (n = 314â564 spindles per condition from five independent experiments). (F) Line scans of bipolar spindles from D were performed, normalized for percentage spindle length (101 bins), and graphed as the mean ± SEM (n = 168â248 spindles per condition from four independent experiments). (G) XCTK2 peak pole fluorescence plotted as the average fluorescence from the two poles per spindle analyzed in F. (H) XCTK2 chromatin fluorescence plotted as the center spindle position for each spindle analyzed in F. In G and H, the mean ± SD is indicated. (EâH) DâAgostino and Pearson normality tests and KruskalâWallis with Dunnâs multiple comparisons tests compared with XB control were performed: *, P < 0.05; ****, P < 0.0001. Scale bars: 10 µm. |
![]() |
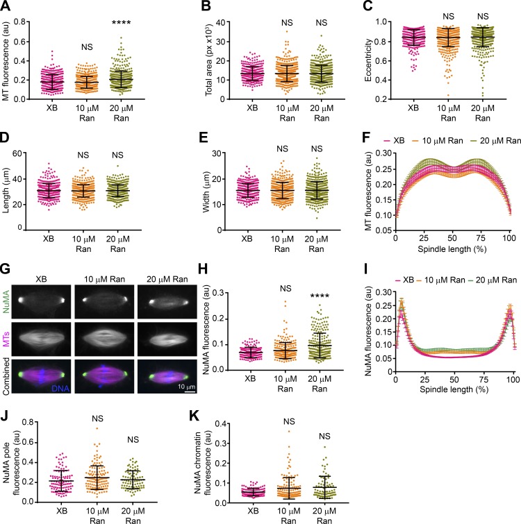
Figure S2. Enhancing the RanGTP gradient does not change spindle morphology or NuMA localization. (AâE) Spindle morphology analysis with Cell Profiler of spindles measured in Fig. 4 D and graphed with the mean ± SD (n = 314â564 spindles per condition from four to five independent experiments; DâAgostino and Pearson normality and KruskalâWallis with Dunnâs multiple comparisons tests were performed, and statistical significance is compared with XB control buffer: ****, P < 0.0001). (F) Line scan analysis of MT polymer distribution of spindles analyzed in Fig. 4 F graphed as the mean ± SEM. (G) Representative wide-field fluorescence microscopy images of spindle assembly reactions with XB control buffer, 10 µM Ran, or 20 µM Ran addition stained with α-NuMA that were performed in parallel to those in Fig. 4. Scale bar: 10 µm. (H) Total α-NuMA fluorescence of spindles assembled in G and plotted with the mean ± SD (n = 209â240 spindles per condition from four independent experiments; DâAgostino and Pearson normality and KruskalâWallis with Dunnâs multiple comparisons tests were performed compared with XB control buffer: ****, P < 0.0001). (I) Line scan analysis of bipolar spindles analyzed in G, normalized for percentage spindle length (101 bins), and graphed as the mean ± SEM (n = 86â134 spindles per condition from four independent experiments). (J and K) NuMA peak pole and chromatin fluorescence as calculated in Fig. 4 (G and H) and plotted with the mean ± SD (DâAgostino and Pearson normality and KruskalâWallis with Dunnâs multiple comparisons tests were performed compared with XB buffer control: NS). |
![]() |
Figure 5. The RanGTP gradient generates an effector gradient of Kinesin-14s for preferential parallel MT cross-linking and sliding near the spindle poles. (A) Representative confocal fluorescence (CyPet, YPet, and MT) and lifetime (FLIM) images of spindles assembled with importin α-CyPet + nontagged XCTK2 + Ran (importin α-CyPet + 20 µM Ran), importin α-CyPet + YPet-XCTK2, or importin α-CyPet + YPet-XCTK2 + 20 µM Ran). Scale bar: 10 µm. (B) YPet fluorescence line scans of spindles assembled in A of importin α-CyPet with YPet-XCTK2 ± Ran normalized to percentage spindle length (25 bins) and graphed as the mean ± SEM (n = 60 YPet-XCTK2 and 97 YPet-XCTK2 + Ran spindles from four to five independent experiments). (C) Lifetime line scans of spindles imaged in A where lifetimes are represented as the amplitude averaged lifetime (ÏAV/AMP), and lifetimes per percentage of spindle length are graphed as the mean ± SEM (n = 68 importin α-CyPet + XCTK2 + Ran spindles, 27 importin α-CyPet + YPet-XCTK2, and 52 importin α-CyPet + YPet-XCTK2 + Ran spindles from four to five independent experiments). (D) XCTK2 cross-links and slides both antiparallel and parallel MTs near the chromatin where RanGTP is high and the association with importin α/β is low. Near the spindle poles where RanGTP is low, importin α/β can bind to the XCTK2 tail and can selectively inhibit XCTK2 antiparallel MT cross-linking. Thus, the RanGTP gradient sets up an opposing effector gradient of importin α/β association with XCTK2 that promotes pole focusing through preferential parallel MT cross-linking and sliding near the poles. (E) In cancer cells with centrosome amplification and high RanGTP, we propose that heightened RanGTP increases Kinesin-14 association to the spindle and that the RanGTP gradient biases Kinesin-14 localization toward the spindle poles, where reduced importin α/β association sets up an effector gradient of increased Kinesin-14 cross-linking and sliding activity that mediates centrosome clustering for cancer cell survival. |
![]() |
Figure S3. Enhancing the RanGTP gradient decreases the association of XCTK2 with importin α/β without affecting the steepness of the effector gradient. (A) YPet-XCTK2 mean fluorescence across the spindle ± Ran from spindles imaged in Fig. 5 A, calculated from the line scans performed in Fig. 5 B, and graphed with the mean ± SD (n = 60 YPet-XCTK2 spindles and 97 YPet-XCTK2 + Ran spindles from four to five independent experiments; DâAgostino and Pearson normality test and two-tailed MannâWhitney t test were performed: NS). (B) YPet-XCTK2 fluorescence difference between the pole and chromatin regions ± Ran for each spindle line scan in Fig. 5 B and graphed with the mean ± SD (DâAgostino and Pearson normality test and two-tailed MannâWhitney t test were performed: ****, P < 0.0001). (C) Mean line scan lifetime across the spindles of importin α-CyPet ± YPet-XCTK2 ± Ran calculated from the line scans performed in Fig. 5 C and graphed with the mean ± SD (n = 68 importin α-CyPet + Ran spindles, 27 YPet-XCTK2 + importin α-CyPet spindles, and 52 YPet-XCTK2 + Ran + importin α-CyPet spindles from four to five independent experiments; DâAgostino and Pearson normality tests, F tests to compare variances, MannâWhitney t tests compared with importin α-CyPet + Ran control and a Studentâs t test between YPet-XCTK2 and YPet-XCTK2 + Ran were performed: ****, P < 0.0001; **, P < 0.01). (D) Lifetime difference between the pole and chromatin regions for each spindle from Fig. 5 C and graphed ± SD (DâAgostino and Pearson normality tests, F tests to compare variances, Welchâs t test compared with importin α-CyPet + Ran control, and Studentâs t test between YPet-XCTK2 and YPet-XCTK2 + Ran were performed: *, P < 0.05; **, P < 0.01). |
References [+] :
Athale,
Regulation of microtubule dynamics by reaction cascades around chromosomes.
2008, Pubmed,
Xenbase
Athale, Regulation of microtubule dynamics by reaction cascades around chromosomes. 2008, Pubmed , Xenbase
Braun, Changes in microtubule overlap length regulate kinesin-14-driven microtubule sliding. 2017, Pubmed
Cai, Kinesin-14 family proteins HSET/XCTK2 control spindle length by cross-linking and sliding microtubules. 2009, Pubmed , Xenbase
Carazo-Salas, Generation of GTP-bound Ran by RCC1 is required for chromatin-induced mitotic spindle formation. 1999, Pubmed , Xenbase
Catimel, Biophysical characterization of interactions involving importin-alpha during nuclear import. 2001, Pubmed
Caudron, Spatial coordination of spindle assembly by chromosome-mediated signaling gradients. 2005, Pubmed , Xenbase
Chang, Regulation of mitotic spindle assembly factor NuMA by Importin-β. 2017, Pubmed , Xenbase
Chavali, A CEP215-HSET complex links centrosomes with spindle poles and drives centrosome clustering in cancer. 2016, Pubmed
Ems-McClung, Aurora B inhibits MCAK activity through a phosphoconformational switch that reduces microtubule association. 2013, Pubmed
Ems-McClung, Importin alpha/beta and Ran-GTP regulate XCTK2 microtubule binding through a bipartite nuclear localization signal. 2004, Pubmed , Xenbase
Fink, The mitotic kinesin-14 Ncd drives directional microtubule-microtubule sliding. 2009, Pubmed
Fu, KIFC1, a novel potential prognostic factor and therapeutic target in hepatocellular carcinoma. 2018, Pubmed
Ganem, A mechanism linking extra centrosomes to chromosomal instability. 2009, Pubmed
Goshima, Length control of the metaphase spindle. 2005, Pubmed
Goshima, Mechanisms for focusing mitotic spindle poles by minus end-directed motor proteins. 2005, Pubmed
Gruss, Ran induces spindle assembly by reversing the inhibitory effect of importin alpha on TPX2 activity. 2001, Pubmed , Xenbase
Hallen, Ncd motor binding and transport in the spindle. 2008, Pubmed
Halpin, Mitotic spindle assembly around RCC1-coated beads in Xenopus egg extracts. 2011, Pubmed , Xenbase
Hasegawa, Chromosomal gain promotes formation of a steep RanGTP gradient that drives mitosis in aneuploid cells. 2013, Pubmed , Xenbase
Hatsumi, Mutants of the microtubule motor protein, nonclaret disjunctional, affect spindle structure and chromosome movement in meiosis and mitosis. 1992, Pubmed
Hatsumi, The Drosophila ncd microtubule motor protein is spindle-associated in meiotic and mitotic cells. 1992, Pubmed
Hentrich, Microtubule organization by the antagonistic mitotic motors kinesin-5 and kinesin-14. 2010, Pubmed , Xenbase
Kalab, Visualization of a Ran-GTP gradient in interphase and mitotic Xenopus egg extracts. 2002, Pubmed , Xenbase
Kalab, The RanGTP gradient - a GPS for the mitotic spindle. 2008, Pubmed
Kalab, The ran GTPase regulates mitotic spindle assembly. 1999, Pubmed , Xenbase
Kaláb, The design of Förster (fluorescence) resonance energy transfer (FRET)-based molecular sensors for Ran GTPase. 2010, Pubmed
Kaláb, Analysis of a RanGTP-regulated gradient in mitotic somatic cells. 2006, Pubmed , Xenbase
Karabay, Identification of microtubule binding sites in the Ncd tail domain. 1999, Pubmed
Karabay, Identification of Ncd tail domain-binding sites on the tubulin dimer. 2003, Pubmed
Koffa, HURP is part of a Ran-dependent complex involved in spindle formation. 2006, Pubmed , Xenbase
Kristofferson, Direct observation of steady-state microtubule dynamics. 1986, Pubmed
Kwon, Mechanisms to suppress multipolar divisions in cancer cells with extra centrosomes. 2008, Pubmed
Lamprecht, CellProfiler: free, versatile software for automated biological image analysis. 2007, Pubmed
Liu, The overexpression of KIFC1 was associated with the proliferation and prognosis of non-small cell lung cancer. 2016, Pubmed
Matuliene, Function of a minus-end-directed kinesin-like motor protein in mammalian cells. 1999, Pubmed
Moore, Targeting of RCC1 to chromosomes is required for proper mitotic spindle assembly in human cells. 2002, Pubmed , Xenbase
Mountain, The kinesin-related protein, HSET, opposes the activity of Eg5 and cross-links microtubules in the mammalian mitotic spindle. 1999, Pubmed , Xenbase
Murray, Cell cycle extracts. 1991, Pubmed
Nachury, Importin beta is a mitotic target of the small GTPase Ran in spindle assembly. 2001, Pubmed , Xenbase
Oh, Spatial organization of the Ran pathway by microtubules in mitosis. 2016, Pubmed
Ohba, Self-organization of microtubule asters induced in Xenopus egg extracts by GTP-bound Ran. 1999, Pubmed , Xenbase
Pannu, HSET overexpression fuels tumor progression via centrosome clustering-independent mechanisms in breast cancer patients. 2015, Pubmed
Patel, Integrated genomics and functional validation identifies malignant cell specific dependencies in triple negative breast cancer. 2018, Pubmed
Ribbeck, NuSAP, a mitotic RanGTP target that stabilizes and cross-links microtubules. 2006, Pubmed , Xenbase
Sharp, Antagonistic microtubule-sliding motors position mitotic centrosomes in Drosophila early embryos. 1999, Pubmed
She, Molecular mechanisms of kinesin-14 motors in spindle assembly and chromosome segregation. 2017, Pubmed
Sheng, Knockdown of Ran GTPase expression inhibits the proliferation and migration of breast cancer cells. 2018, Pubmed
Silkworth, Timing of centrosome separation is important for accurate chromosome segregation. 2012, Pubmed
Tahara, Importin-beta and the small guanosine triphosphatase Ran mediate chromosome loading of the human chromokinesin Kid. 2008, Pubmed
Trieselmann, Ran modulates spindle assembly by regulating a subset of TPX2 and Kid activities including Aurora A activation. 2003, Pubmed , Xenbase
Walczak, XCTK2: a kinesin-related protein that promotes mitotic spindle assembly in Xenopus laevis egg extracts. 1997, Pubmed , Xenbase
Walczak, A model for the proposed roles of different microtubule-based motor proteins in establishing spindle bipolarity. , Pubmed , Xenbase
Watts, Design, synthesis, and biological evaluation of an allosteric inhibitor of HSET that targets cancer cells with supernumerary centrosomes. 2013, Pubmed
Weaver, The Ran-GTP gradient spatially regulates XCTK2 in the spindle. 2015, Pubmed , Xenbase
Wendt, A structural analysis of the interaction between ncd tail and tubulin protofilaments. 2003, Pubmed
Wiese, Role of importin-beta in coupling Ran to downstream targets in microtubule assembly. 2001, Pubmed , Xenbase
Wilbur, Mitotic spindle scaling during Xenopus development by kif2a and importin α. 2013, Pubmed , Xenbase
Wilde, Stimulation of microtubule aster formation and spindle assembly by the small GTPase Ran. 1999, Pubmed , Xenbase
Xia, Tumor cell dependence on Ran-GTP-directed mitosis. 2008, Pubmed