XB-ART-56896
Nat Commun
2020 Jan 02;111:12. doi: 10.1038/s41467-019-13875-y.
Show Gene links
Show Anatomy links
MAP3Kinase-dependent SnRK2-kinase activation is required for abscisic acid signal transduction and rapid osmotic stress response.
Takahashi Y
,
Zhang J
,
Hsu PK
,
Ceciliato PHO
,
Zhang L
,
Dubeaux G
,
Munemasa S
,
Ge C
,
Zhao Y
,
Hauser F
,
Schroeder JI
.
???displayArticle.abstract???
Abiotic stresses, including drought and salinity, trigger a complex osmotic-stress and abscisic acid (ABA) signal transduction network. The core ABA signalling components are snf1-related protein kinase2s (SnRK2s), which are activated by ABA-triggered inhibition of type-2C protein-phosphatases (PP2Cs). SnRK2 kinases are also activated by a rapid, largely unknown, ABA-independent osmotic-stress signalling pathway. Here, through a combination of a redundancy-circumventing genetic screen and biochemical analyses, we have identified functionally-redundant MAPKK-kinases (M3Ks) that are necessary for activation of SnRK2 kinases. These M3Ks phosphorylate a specific SnRK2/OST1 site, which is indispensable for ABA-induced reactivation of PP2C-dephosphorylated SnRK2 kinases. ABA-triggered SnRK2 activation, transcription factor phosphorylation and SLAC1 activation require these M3Ks in vitro and in plants. M3K triple knock-out plants show reduced ABA sensitivity and strongly impaired rapid osmotic-stress-induced SnRK2 activation. These findings demonstrate that this M3K clade is required for ABA- and osmotic-stress-activation of SnRK2 kinases, enabling robust ABA and osmotic stress signal transduction.
???displayArticle.pubmedLink??? 31896774
???displayArticle.pmcLink??? PMC6940395
???displayArticle.link??? Nat Commun
???displayArticle.grants??? [+]
R01 GM060396 NIGMS NIH HHS , P42 ES010337 NIEHS NIH HHS , S10 OD021724 NIH HHS , R01 GM114660 NIGMS NIH HHS
Species referenced: Xenopus laevis
Genes referenced: rpn1 slc31a1
???attribute.lit??? ???displayArticles.show???
![]() |
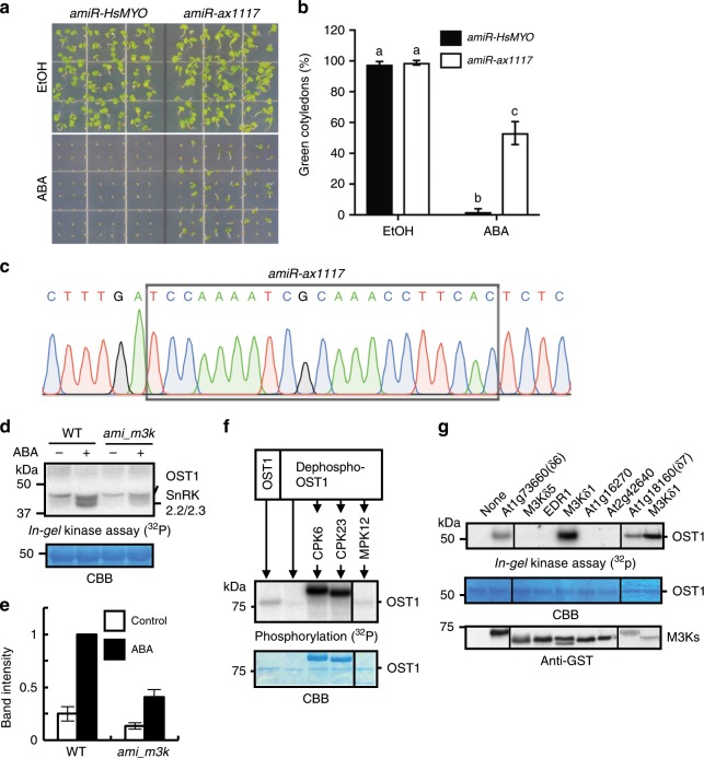
Fig. 1. Identification of MAPKK-kinases that reactivate OST1/SnRK2 kinases by phosphorylation.a Seeds of amiR-HsMYO wild-type (control line) or amiR-ax1117 mutant were sowed on 1/2 MS medium containing 2âμM ABA, or 0.02% EtOH as control, for germination assays. Representative images showing seed germination after 6 days. b The percentage of seedlings showing green cotyledons was analyzed. Data represent meanâ±âs.d. nâ=â4 experiments. Each experiment included 64 seeds for each genotype. Letters at the top of columns are grouped based on two-way ANOVA and Tukeyâs test, Pâ<â0.05. c Identification of the amiRNA sequence in amiR-ax1117 plants. Black box labels the sequence of amiR-ax1117. The amiR-ax1117 is predicted to include Raf-like protein kinase genes M3Kδ5, M3Kδ7, M3Kδ1, M3Kδ6, and M3Kδ-CTR1 kinase (see Supplementary Fig. 1). d Wild-type (WT) and m3k amiRNA seedlings were incubated with 10âµM ABA for 15âmin. In-gel kinase assays were performed using histone type III-S as a substrate. e SnRK2 band intensities as shown in d were measured using ImageJ, nâ=â3 experiments, error bars show ±s.e.m. f, Recombinant GST-OST1/SnRK2.6 protein was dephosphorylated by alkaline phosphatase in vitro and used for in vitro phosphorylation assays after incubation with CPK6, CPK23 or MPK12 protein kinases. Note visible autophosphorylation activity of CPK6 and CPK23. g Dephosphorylated recombinant His-OST1/SnRK2.6 protein was incubated with kinase domains of seven M3Ks and used for in-gel kinase assays (phylogenetic tree: see Supplementary Fig. 1). Note lanes on the left are from the same gel as lanes in the middle section. |
![]() |
Fig. 2. MAPKK-kinase-induced OST1/SnRK2.6 Ser171 phosphorylation is essential for ABA activation of OST1/SnRK2.6 activation.a The inactive M3Kδ6 kinase domain mutant (K775W) did not reactivate His-OST1/SnRK2.6 in vitro. b Inactive GST-OST1/SnRK2.6-D140A kinase protein was incubated with M3Kδ6 kinase domain, and in vitro phosphorylation assays were performed with 32P-ATP. c Recombinant inactive OST1(D140A) and M3Kδ1 kinase domains were incubated with ATP. A mass spectrum of phosphorylated OST1 peptide (SSVLHpSQPK) is shown. pS indicates phosphorylated Ser171 of OST1(D140A). d Phosphorylation at Ser171 was not detectable after in vitro autophosphorylation of OST1/SnRK2.6, but was consistently phosphorylated in the presence of M3Kδ1. e OST1(S171A)-GFP was transiently expressed in Arabidopsis mesophyll cell protoplasts. Protoplasts were incubated with 10âµM ABA or control buffer for 15âmin, and OST1/SnRK2.6 activities were analyzed by in-gel kinase assays. |
![]() |
Fig. 3. OST1/SnRK2.6 Ser171 is essential for ABA-induced stomatal closure and S-type anion channel activation in planta.a Stomatal conductances were analyzed in intact detached leaves of stable transgenic Arabidopsis [pUBQ10:OST1-HF/ost1-3 (OST1-comp2) and pUBQ10:OST1-S171A-HF/ost1-3 (S171A-comp2)]. 2âμM ABA was applied to petioles at 0âmin. Data presented are meansâ±âs.e.m. (nâ=â4 leaves from four plants for each genotype). b Leaf temperatures of Col, ost1-3, OST1-comp2 and S171A-comp2 were measured by thermal imaging. Plants were sprayed with 20âµM ABA, and thermal images were taken after 3âh. The bright field image shows where leaves from neighboring plants overlapped. c, Leaf temperatures were measured by using Fiji software (nâ=â5 experiments, meansâ±âs.e.m.). Letters at the top of columns are grouped based on one-way ANOVA and Tukeyâs test, Pâ<â0.05. d ABA-activated S-type anion channel currents were investigated by patch-clamp analyses using guard cell protoplasts from the transgenic Arabidopsis lines pUBQ10:OST1-HF/ost1-3 (OST1-WT) and pUBQ10:OST1-S171A-HF/ost1-3 (OST1-S171A). e Average current-voltage relationship of S-type anion channel as shown in d. Data presented are meansâ±âs.e.m. f Kinase activities of OST1(S171A) in mesophyll cells from stably-transformed homozygous transgenic plants were investigated by in-gel kinase assays. Protoplasts were incubated with 10âµM ABA for 15âmin. |
![]() |
Fig. 4. MAPKK-kinases are essential for ABA signalling module.a, b In vitro reconstitution of ABA-induced OST1/SnRK2 activation without M3Kδ6 (a) or with M3Kδ6 (b). The recombinant proteins His-PYR1/RCAR11, His-OST1/SnRK2.6 without (a) or with (b) GST-M3Kδ6 kinase domain were mixed. After addition of His-HAB1, protein solutions were incubated for 10âmin. Then, 50âµM ABA was added to the protein solution. Reactions were stopped at the indicated times. OST1/SnRK2.6 kinase activities were detected by in-gel kinase assays. c Recombinant His-PYR1/RCAR11, His-HAB1, His-OST1/SnRK2.6, His-AKS1, and GST-M3Kδ6 kinase domain were mixed as indicated above the gel. 50âµM ABA was added before (lane 5) or after (lanes 6 and 8) 10âmin incubation at room temperature. Then, 100âµM ATP was added (lanes 2â8) to trigger phosphorylation reactions for 10âmin. Note that M3Kδ6 is required for ABA-induced AKS1 phosphorylation when ABA is added 10âmin after exposure to HAB1-PP2C-including mix (compare lanes 6 and 8). Reactions were stopped by addition of SDS-PAGE loading buffer. Phosphorylation of AKS1 is detected by binding of 14-3-3Phi (At1g35160) to the phosphorylated AKS1 protein15. AKS1 phosphorylation is shown by protein-blot (top), and protein amount is monitored by immuno-blot (bottom). dâf Reconstitution of ABA-activation of SLAC1 channels in Xenopus oocytes, in the presence or absence of M3Ks. d Representative whole-cell chloride current recordings of oocytes co-expressing the indicated proteins, without (control) or with injection of 50âμM ABA (+ABA). Currents were recorded in response to voltage pulses ranging from +40âmV to â120âmV in â20 mV steps with a holding potential at 0âmV and a final tail potential of â120âmV. e Mean current-voltage curves of oocytes co-expressing the indicated proteins, with or without injection of ABA. The symbols of H2O control, OST1â+âSLAC1, PYL9/RCAR1â+âABI1â+âOST1â+âSLAC1, PYL9/RCAR1â+âABI1â+âOST1â+âSLAC1â+âABA, and PYL9/RCAR1â+âABI1â+âOST1â+âSLAC1â+âM3Ks overlapped. Single symbols are shown for some data points for better viewing. f Average SLAC1-mediated currents at â100âmV, co-expressing the indicated proteins, in the presence or absence of 50âμM ABA. Data from three independent batches of oocytes showed similar results. One representative batch of oocytes is shown, with the number of oocytes in that batch indicated in parentheses. H2O, OST1â+âSLAC1, PYL9/RCAR1â+âABI1â+âOST1â+âSLAC1, and PYL9/RCAR1â+âABI1â+âOST1â+âSLAC1â+âABA controls are the same data in both panels in e as the data are from the same oocyte batch. Error bars denote meanâ±âs.e.m. Means with letters (a, b, c, and d) are grouped based on one-way ANOVA and Tukeyâs multiple comparisons test, Pâ<â0.05. |
![]() |
Fig. 5. MAPKK-kinases are required for plant ABA response.a Genome structures and T-DNA insertion sites of M3K genes are shown. b Genomic regions of CRISPR/Cas9-mediated M3Kδ1 and M3Kδ7 gene deletions are shown. These deletions were introduced in the m3kδ6-2 T-DNA knockout mutant as a background. c RT-PCR assays show transcripts of kinase domains of M3Ks in the m3kδ1crispr m3kδ6-2 m3kδ7crispr triple mutant. d m3kδ1crispr m3kδ6-2 m3kδ7crispr triple mutant seedlings were grown on 1/2 MS plates supplemented with 2 µM ABA or ethanol (control) for 16 days. e Seedlings showing green cotyledons as in d were counted. n = 3 (EtOH) and n = 4 (ABA) experiments, means ± s.d., 45 seeds per genotype were used in each experiment. f RT-PCR shows M3Kδ1, δ6, and δ7 expression in the indicated m3k T-DNA insertion mutants. δ6(KD) refers to primers that amplify the M3Kδ6 kinase domain in the m3kδ6-1 T-DNA line. g m3kδ1 m3kδ6-1 m3kδ7 T-DNA triple mutant plants were grown on 1/2MS plates supplemented with 0.8 µM ABA for 9 days. h Seedlings showing green cotyledons as in g were counted. n = 3, means ± s.d., 60–88 seeds were used per genotype in each assay. i Three amiRNA lines targeting M3Kδ1, δ6, and δ7 were grown on 1/2MS plates supplemented with EtOH (control) or 2 µM ABA for 9 days. As a control line, the amiRNA-HsMYO line21 was used. j Seedlings showing green cotyledons as in i were counted. n = 3 (EtOH) and 4 (ABA) experiments, means ± s.d., 81 seeds per genotype were analyzed in each experiment. (e, h, and i) Letters at the top of columns are grouped based on two-way ANOVA and Tukey’s test, P < 0.05. |
![]() |
Fig. 6. MAPKK-kinases mediate ABA- and osmotic stress-induced SnRK2 activation in planta.a m3kδ1crispr m3kδ6-2 m3kδ7crispr triple mutant seedlings were incubated in 10 µM ABA or 0.3 M mannitol (Osmo) for 15 min. SnRK2 activities were tested by in-gel kinase assays. Arrowhead shows SnRK2 activity23. b Normalized band intensities as shown in a were measured by using ImageJ. n = 4, means ± s.e.m. c m3kδ1 m3kδ6-1 m3kδ7 T-DNA triple mutant seedlings were incubated in 10 µM ABA or 0.3 M mannitol (Osmo) for 15 min. SnRK2 activities were analyzed by in-gel kinase assays. d Normalized band intensities as shown in c were measured by using ImageJ. n = 4 experiments, means ± s.e.m. e, Recombinant GST-tagged Arabidopsis SnRK2 protein kinases were incubated with M3Kδ1 kinase domain. SnRK2 kinase activities were analyzed by in-gel kinase assays. f M3Kδ6-FLAG was transiently expressed in Arabidopsis mesophyll cell protoplasts. Protoplasts were incubated in 0.8 M mannitol (Osmo) for 15 min. M3Kδ6 proteins were detected by immuno-blot using anti-FLAG antibody. In the Osmo lane, the M3Kδ6 band showed a slight mobility shift as indicated by an asterisk. |
References [+] :
Amagai,
Phosphoproteomic profiling reveals ABA-responsive phosphosignaling pathways in Physcomitrella patens.
2018, Pubmed
Amagai, Phosphoproteomic profiling reveals ABA-responsive phosphosignaling pathways in Physcomitrella patens. 2018, Pubmed
Belin, Identification of features regulating OST1 kinase activity and OST1 function in guard cells. 2006, Pubmed
Boudsocq, Identification of nine sucrose nonfermenting 1-related protein kinases 2 activated by hyperosmotic and saline stresses in Arabidopsis thaliana. 2004, Pubmed
Boudsocq, Different phosphorylation mechanisms are involved in the activation of sucrose non-fermenting 1 related protein kinases 2 by osmotic stresses and abscisic acid. 2007, Pubmed
Brandt, Calcium specificity signaling mechanisms in abscisic acid signal transduction in Arabidopsis guard cells. 2015, Pubmed
Brandt, Reconstitution of abscisic acid activation of SLAC1 anion channel by CPK6 and OST1 kinases and branched ABI1 PP2C phosphatase action. 2012, Pubmed , Xenbase
Ceciliato, Intact leaf gas exchange provides a robust method for measuring the kinetics of stomatal conductance responses to abscisic acid and other small molecules in Arabidopsis and grasses. 2019, Pubmed
Choi, Salt stress-induced Ca2+ waves are associated with rapid, long-distance root-to-shoot signaling in plants. 2014, Pubmed
Cutler, Abscisic acid: emergence of a core signaling network. 2010, Pubmed
Danquah, Identification and characterization of an ABA-activated MAP kinase cascade in Arabidopsis thaliana. 2015, Pubmed
de Oliveira, Revisiting protein kinase-substrate interactions: Toward therapeutic development. 2016, Pubmed
Des Marais, Variation in MPK12 affects water use efficiency in Arabidopsis and reveals a pleiotropic link between guard cell size and ABA response. 2014, Pubmed
Finkelstein, Abscisic Acid synthesis and response. 2013, Pubmed
Fujii, Arabidopsis mutant deficient in 3 abscisic acid-activated protein kinases reveals critical roles in growth, reproduction, and stress. 2009, Pubmed
Fujii, In vitro reconstitution of an abscisic acid signalling pathway. 2009, Pubmed
Fujii, Arabidopsis decuple mutant reveals the importance of SnRK2 kinases in osmotic stress responses in vivo. 2011, Pubmed
Gao, Self-processing of ribozyme-flanked RNAs into guide RNAs in vitro and in vivo for CRISPR-mediated genome editing. 2014, Pubmed
Gao, An Effective Strategy for Reliably Isolating Heritable and Cas9-Free Arabidopsis Mutants Generated by CRISPR/Cas9-Mediated Genome Editing. 2016, Pubmed
Gao, Auxin binding protein 1 (ABP1) is not required for either auxin signaling or Arabidopsis development. 2015, Pubmed
Geiger, Activity of guard cell anion channel SLAC1 is controlled by drought-stress signaling kinase-phosphatase pair. 2009, Pubmed , Xenbase
Geiger, Guard cell anion channel SLAC1 is regulated by CDPK protein kinases with distinct Ca2+ affinities. 2010, Pubmed , Xenbase
Hauser, A seed resource for screening functionally redundant genes and isolation of new mutants impaired in CO2 and ABA responses. 2019, Pubmed
Hauser, A genomic-scale artificial microRNA library as a tool to investigate the functionally redundant gene space in Arabidopsis. 2013, Pubmed
Hsu, Abscisic acid-independent stomatal CO2 signal transduction pathway and convergence of CO2 and ABA signaling downstream of OST1 kinase. 2018, Pubmed
Jammes, MAP kinases MPK9 and MPK12 are preferentially expressed in guard cells and positively regulate ROS-mediated ABA signaling. 2009, Pubmed
Joshi-Saha, Abscisic acid signal off the STARting block. 2011, Pubmed
Krzywińska, Protein phosphatase type 2C PP2CA together with ABI1 inhibits SnRK2.4 activity and regulates plant responses to salinity. 2016, Pubmed
Krzywińska, Phosphatase ABI1 and okadaic acid-sensitive phosphoprotein phosphatases inhibit salt stress-activated SnRK2.4 kinase. 2016, Pubmed
Kudla, Advances and current challenges in calcium signaling. 2018, Pubmed
Laanemets, Calcium-dependent and -independent stomatal signaling network and compensatory feedback control of stomatal opening via Ca2+ sensitivity priming. 2013, Pubmed
Laanemets, Mutations in the SLAC1 anion channel slow stomatal opening and severely reduce K+ uptake channel activity via enhanced cytosolic [Ca2+] and increased Ca2+ sensitivity of K+ uptake channels. 2013, Pubmed
Lee, A protein kinase-phosphatase pair interacts with an ion channel to regulate ABA signaling in plant guard cells. 2009, Pubmed , Xenbase
Lee, Arabidopsis putative MAP kinase kinase kinases Raf10 and Raf11 are positive regulators of seed dormancy and ABA response. 2015, Pubmed
Li, AIK1, A Mitogen-Activated Protein Kinase, Modulates Abscisic Acid Responses through the MKK5-MPK6 Kinase Cascade. 2017, Pubmed
Liu, Two transcription factors, DREB1 and DREB2, with an EREBP/AP2 DNA binding domain separate two cellular signal transduction pathways in drought- and low-temperature-responsive gene expression, respectively, in Arabidopsis. 1998, Pubmed
Ma, Regulators of PP2C phosphatase activity function as abscisic acid sensors. 2009, Pubmed
MAPK Group, Mitogen-activated protein kinase cascades in plants: a new nomenclature. 2002, Pubmed
Matsuoka, An abscisic acid inducible Arabidopsis MAPKKK, MAPKKK18 regulates leaf senescence via its kinase activity. 2015, Pubmed
Mustilli, Arabidopsis OST1 protein kinase mediates the regulation of stomatal aperture by abscisic acid and acts upstream of reactive oxygen species production. 2002, Pubmed
Nour-Eldin, Advancing uracil-excision based cloning towards an ideal technique for cloning PCR fragments. 2006, Pubmed
Park, Abscisic acid inhibits type 2C protein phosphatases via the PYR/PYL family of START proteins. 2009, Pubmed
Pei, Differential abscisic acid regulation of guard cell slow anion channels in Arabidopsis wild-type and abi1 and abi2 mutants. 1997, Pubmed
Raghavendra, ABA perception and signalling. 2010, Pubmed
Ruschhaupt, Rebuilding core abscisic acid signaling pathways of Arabidopsis in yeast. 2019, Pubmed
Saruhashi, Plant Raf-like kinase integrates abscisic acid and hyperosmotic stress signaling upstream of SNF1-related protein kinase2. 2015, Pubmed
Sato, Arabidopsis thaliana NGATHA1 transcription factor induces ABA biosynthesis by activating NCED3 gene during dehydration stress. 2018, Pubmed
Shinozawa, SnRK2 protein kinases represent an ancient system in plants for adaptation to a terrestrial environment. 2019, Pubmed
Stephan, Rapid hyperosmotic-induced Ca2+ responses in Arabidopsis thaliana exhibit sensory potentiation and involvement of plastidial KEA transporters. 2016, Pubmed
Takahashi, Reconstitution of Abscisic Acid Signaling from the Receptor to DNA via bHLH Transcription Factors. 2017, Pubmed
Takahashi, bHLH transcription factors that facilitate K⁺ uptake during stomatal opening are repressed by abscisic acid through phosphorylation. 2013, Pubmed
Tischer, Combinatorial interaction network of abscisic acid receptors and coreceptors from Arabidopsis thaliana. 2017, Pubmed
Umezawa, Type 2C protein phosphatases directly regulate abscisic acid-activated protein kinases in Arabidopsis. 2009, Pubmed
Vlad, Protein phosphatases 2C regulate the activation of the Snf1-related kinase OST1 by abscisic acid in Arabidopsis. 2009, Pubmed
Vlad, Phospho-site mapping, genetic and in planta activation studies reveal key aspects of the different phosphorylation mechanisms involved in activation of SnRK2s. 2010, Pubmed
Waadt, FRET-based reporters for the direct visualization of abscisic acid concentration changes and distribution in Arabidopsis. 2014, Pubmed
Wang, Two-electrode Voltage-clamp Recordings in Xenopus laevis Oocytes: Reconstitution of Abscisic Acid Activation of SLAC1 Anion Channel via PYL9 ABA Receptor. 2017, Pubmed , Xenbase
Weiner, Structural and functional insights into core ABA signaling. 2010, Pubmed
Wu, Tape-Arabidopsis Sandwich - a simpler Arabidopsis protoplast isolation method. 2009, Pubmed
Yamaguchi-Shinozaki, Transcriptional regulatory networks in cellular responses and tolerance to dehydration and cold stresses. 2006, Pubmed
Yoshida, ABA-activated SnRK2 protein kinase is required for dehydration stress signaling in Arabidopsis. 2002, Pubmed
Yoshida, The regulatory domain of SRK2E/OST1/SnRK2.6 interacts with ABI1 and integrates abscisic acid (ABA) and osmotic stress signals controlling stomatal closure in Arabidopsis. 2006, Pubmed
Yoshida, ABA-dependent and ABA-independent signaling in response to osmotic stress in plants. 2014, Pubmed
Yuan, OSCA1 mediates osmotic-stress-evoked Ca2+ increases vital for osmosensing in Arabidopsis. 2014, Pubmed
Zhao, Arabidopsis Duodecuple Mutant of PYL ABA Receptors Reveals PYL Repression of ABA-Independent SnRK2 Activity. 2018, Pubmed