XB-ART-57336
Front Pharmacol
2020 Jan 01;11:1216. doi: 10.3389/fphar.2020.01216.
Show Gene links
Show Anatomy links
A Collision Coupling Model Governs the Activation of Neuronal GIRK1/2 Channels by Muscarinic-2 Receptors.
Berlin S
,
Artzy E
,
Handklo-Jamal R
,
Kahanovitch U
,
Parnas H
,
Dascal N
,
Yakubovich D
.
???displayArticle.abstract???
The G protein-activated Inwardly Rectifying K+-channel (GIRK) modulates heart rate and neuronal excitability. Following G-Protein Coupled Receptor (GPCR)-mediated activation of heterotrimeric G proteins (Gαβγ), opening of the channel is obtained by direct binding of Gβγ subunits. Interestingly, GIRKs are solely activated by Gβγ subunits released from Gαi/o-coupled GPCRs, despite the fact that all receptor types, for instance Gαq-coupled, are also able to provide Gβγ subunits. It is proposed that this specificity and fast kinetics of activation stem from pre-coupling (or pre-assembly) of proteins within this signaling cascade. However, many studies, including our own, point towards a diffusion-limited mechanism, namely collision coupling. Here, we set out to address this long-standing question by combining electrophysiology, imaging, and mathematical modeling. Muscarinic-2 receptors (M2R) and neuronal GIRK1/2 channels were coexpressed in Xenopus laevis oocytes, where we monitored protein surface expression, current amplitude, and activation kinetics. Densities of expressed M2R were assessed using a fluorescently labeled GIRK channel as a molecular ruler. We then incorporated our results, along with available kinetic data reported for the G-protein cycle and for GIRK1/2 activation, to generate a comprehensive mathematical model for the M2R-G-protein-GIRK1/2 signaling cascade. We find that, without assuming any irreversible interactions, our collision coupling kinetic model faithfully reproduces the rate of channel activation, the changes in agonist-evoked currents and the acceleration of channel activation by increased receptor densities.
???displayArticle.pubmedLink??? 32903404
???displayArticle.pmcLink??? PMC7435011
???displayArticle.link??? Front Pharmacol
Species referenced: Xenopus laevis
Genes referenced: cfp kcnj3 kcnj6
GO keywords: endoplasmic reticulum [+]
???displayArticle.disOnts??? depressive disorder [+]
???attribute.lit??? ???displayArticles.show???
![]() |
Figure 1 Increasing expression levels of M2R accelerates the activation of GIRK1/2. (A) â a representative GIRK1/2 activation experiment. Oocytes were injected with the following RNAs: GIRK1 and GIRK2 (2 ng/oocyte each) and 500 pg/oocyte M2R. Ievoked was elicited by 10 µM ACh. Inset- zoom-in on the activation phase of Ievoked (black plot) and a mono-exponential fit (red). (B) â kinetics of GIRK1/2 activation. Oocytes expressed a constant amount of GIRK1/2 (2 ng RNA/oocyte), with increasing levels of M2R, in the range 10-1000 pg/oocyte, and Ïact was determined by monoexponential fitting as shown in A (N=2-7 experiments, n= 13-25 cells). |
![]() |
Figure 2 Estimating the surface density of M2R-YFP. All data are from one experiment. (A) - (left) Representative micrographs of oocytes (membrane at equator) expressing equal amounts of RNAs of YFP-GIRK1 and GIRK2, and 1 ng M2R (wt). Injected YFP-GIRK1 mRNA amounts are indicated. (right) Representative currents from oocytes from the same experiment (from the same groups as in left panels). Note the gradual increase in Ibasal and Itotal, reaching a plateau at 2 ng/oocyte of channelâs RNA. The current measurements in this experiment were done with a slower perfusion rate and were not included in the kinetic analysis. (B) â Representative micrographs of oocytes, injected with the indicated amounts of M2R-YFP, imaged at the same day and under identical settings as those in A. (C) â Itotal of YFP-GIRK1/GIRK2 channels as a function of channelâs RNA dose. (D) â calibration of the surface density of YFP. YFP-GIRK1 fluorescence (in arbitrary units, AU) is plotted versus channel density induced by the two lowest doses of GIRK RNA (<1 ng/oocyte), within the linear range of fluorescence-current relationship. Channel density was calculated from Itotal as explained in the text. The correlation between fluorescence and number of YFP-GIRK1 molecules is shown with superimposed linear regression line, extended to origin of coordinates. The regression equation was y=4x, i.e. one channel/µm2 corresponds to fluorescence intensity of 4 AU. Note that, since each channel has two YFP molecules, the calibration factor in this experiment is: 1 YFP molecule/µm2 = 2 AU. (E) âestimating the surface density of M2R-YFP, for RNA concentrations of 1, 2 and 5 ng/oocyte. YFP fluorescence, in AU, is shown on the left Y-axis. M2R-YFP surface density (right axis) was calculated using the calibration factor derived from YFP-GIRK1/GIRK2 measurements. The relationship between M2R-YFP RNA dose and M2R-YFP surface density was fitted with linear regression, extended to the origin of coordinates, in the form y=62.5x. |
![]() |
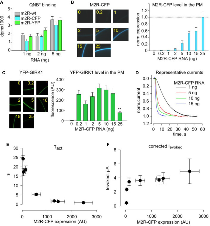
Figure 3 Quantitative analysis of dose-dependency of Ïact and amplitude of Ievoked on plasma membrane density of M2R-CFP. (A)-Whole cell radioligand-labeling by quinuclidinyl benzilate (QNB*) shows that identical doses of injected RNA produce similar surface expression of M2R, M2R-CFP and M2R-YFP, for three different amounts of receptor RNAs. B-F, quantitative analysis of incremental expression of M2R-CFP reveals collision-coupling activation of YFP-GIRK1/GIRK2 channels. Oocytes were injected with constant mRNA amounts of YFP-GIRK1 and GIRK2 (1 ng each) but with increasing doses of M2R-CFP RNA. (B) â RNA dose-dependent increase in the surface levels of M2R-CFP. Representative micrographs of oocytes (left) expressing m2R-CFP and summary of expression (right). RNA amounts of M2R-CFP RNA, in ng/oocyte, are indicated in yellow. n=7-12 oocytes in each group. (C) â expression of M2R-CFP does not affect the surface level of YFP-GIRK1/GIRK2 except for the decrease at the highest dose of M2R-CFP, 25 ng/oocyte (**, p<0.01). Left panel shows representative micrographs of YFP-GIRK1/GIRK2 â expressing oocytes. Numbers within the images indicate the amounts of M2R-CFP RNA, in ng/oocyte. Right panel shows summary of expression data (n=7-12 oocytes in each group). (D) â representative normalized Ievoked, elicited by 10 µM ACh in oocytes injected with the indicated amounts of M2R-CFP RNA. For simplicity, only the initial (activation) phase of Ievoked is shown. (E, F) â Ïact is reduced (E) and Ievoked amplitude (F) is increased with increased surface density of M2R-CFP. AU, arbitrary units. Ïact and Ievoked data are from cells exemplified in B â D; n=5-12 in each group. |
![]() |
Figure 4 Simulating activation kinetics and its dependence on M2R surface density. (A) â scheme of the G-protein cycle. (B) â graded contribution model of GIRK1/2 activation. Rate constants of reactions shown in A and B are summarized in Table 1. (C) âcomparison of the experimentally observed and predicted ACh-evoked currents, with GIRK-Gβγ interaction parameters from two structural models, 4KFM and BS. (D) - representative analysis of the time course of GIRK1/2 activation. The experimental result (dotted black line) is from an oocyte injected with 0.5 ng M2R RNA. Superimposed are simulated currents according to graded contribution model of GIRK1/2 activation. The experimental parameters in this cell were: Ibasal = 15.5 µA, Itotal= 22.8 µA. Estimated channel density was 36 channels/µm2. Initial concentrations of Gα and Gβγ available to the channel are: for the case of 4KFM model 3.23 molecules Gαi/channel and 0.45 molecules Gβγ/channel; for the case of BS model, 3.24 molecules Gαi/channel and 0.46 molecules Gβγ/channel. Each plot represents the recorded or simulated current normalized to its maximum. (E) â mean Ïact values from all experiments with wild-type M2R, superimposed on data obtained from fitting of simulated time-courses according to different models. Each experimental point shows mean value of Ïact ± SEM from one experiment (n=3-7 oocytes). Simulated time courses were generated for the case described by Yakubovich et al. as âhigh density groupâ, i.e. Ibasal =13.36 µA, Itotal =17.2 µA, n=21 channels/µm2. Amounts of available Gα and Gβγ molecules per one channel, that are required to obtain the observed Ievoked, were calculated using the graded contribution model: with the BS structure-based parameters, 3.65 Gβγ and 0.39 Gα molecules/channel; with the for 4kfm structure-based parameters, 3.62 Gβγ and 0.38 Gα molecules/channel. |
![]() |
Figure 5 Physical tethering of M2R and Gαi3 converts a collision coupling mechanism to a preformed-complex: experiment and simulation. (A) â Incremental expression of fused M2R-Gαi3C351G (PTX-insensitive) in the presence of coexpressed A-protomer of pertussis toxin (PTX; 0.2 ng RNA/oocyte) shows increase in Ievoked with growing amounts of injected RNA (black plot), but kinetics of activation remain unchanged (red plot). Right- Histogram of evoked currents (black) and Ïact (red) of GIRK1/2 coexpressed with M2R-wt. Result shown are from one experiment; number of cells (n) tested in each group are shown above experimental points or in the bar. No significant change in Ïact was found (one way ANOVA, P = 0.154). Spearman correlation coefficient calculated for analysis of evoked currents ~ 1, P = 0.0167. (B) â scheme of G-protein utilized to simulate GIRK1/2 activation by M2R-Gαi3C351G. Blue arrows and numbering denote reactions that are shared with M2R wt activation pathway, as described in Figure 4. Red arrows denote reactions present only in the current scheme. The numbering of reactions and the rate constants are the same as in Table 1. (C) â simulated Ieoked values obtained assuming a range of expression level of fused M2R-Gαi3C351G. (D) â summary of Ïact obtained from fitting time-course of activation of GIRK1/2 by range of M2R-Gαi3C351G densities with mono-exponential function. Three possible scenarios were simulated for analysis of M2R-Gαi3C351G experiments. Black bars; M2R-Gα concatemer is assumed to have same affinity to Gβγ as Gα, and no change in Gβγ concentration is assumed with concatemer expression. Red bars; M2R-Gα concatemer is assumed to have same affinity to Gβγ as Gα, and 1:1 increase in Gβγ concentration is assumed with concatemer expression. Green bars; M2R-Gα concatemer is assumed to have 10-fold lower affinity to Gβγ than Gα and no change in Gβγ concentration is assumed with concatemer expression. For simulation it was assumed that GIRK1/2 is expressed at levels similar to âintermediate density groupâ described in Yakubovich et al. (2015) i.e. under pre-expression conditions there are ~ 9.7 channels/µm2 and 3.5 Gβγ molecules/channel. It is also assumed that under PTX expression conditions most endogenous Gαi3 is ADP-ribosylated and subsequently degraded. |
![]() |
Figure 6 Simulation of GIRK1/2 activation according to cooperative gating model. (A) – Simulated values of Ievoked obtained for a range of M2R densities. (B) – τact of mono-exponential fit of simulated Ievoked obtained for a range of M2R densities. For A and B, the rate constants were taken from Touhara et al. (1) and it was assumed that Gβγ =16 molecules/channel and Gα = 9 molecules/channel (red circles). (C) – Simulated Ievoked obtained from simulation with khydrolysis = 0.02 s-1 and a range of M2R densities. (D) - τact of mono-exponential fit of time-course from simulation of Ievoked with khydrolysis = 0.02 s-1 and a range of M2R densities. For calculations done in (C, D), khydrolysis was assumed to be 0.02 s-1 and Gβγ = 9 molecules/channel and Gα = 2 molecules/channel (blue circles). |
![]() |
Supplemental Figure S1 | Kinetic measurements of time course of AMPA-R activation. (A) –configuration of the experimental chamber used for fast perfusion experiments. (B)– a representative record (black dots) of current evoked by 1 mM glutamate. The red dots represent mono-exponential fit of the activation time course of the current (τact=49.5 s). |
![]() |
Supplemental Figure S2 | Linear relationship between Gβγ-activated YFP-GIRK1/GIRK2 current and total surface density is observed in the range 0-1 ng of YFP-GIRK1 RNA. (A) â representative confocal images of oocytes expressing YFP-GIRK1/GIRK2. Channels were expressed by injecting the indicated doses of RNA of YFP-GIRK1 and GIRK2 (1:1) and activated by coexpression of 5 ng Gβ and 1 ng Gγ RNA. (B) â correlation between total GIRK surface density and the Gβγ-dependent GIRK current, Iβγ. Iβγ is the total agonist-independent current in Gβγ-expressing oocytes. It was measured in 24 mM K+ solution by subtracting the non-GIRK currents remaining after inhibition of >95% GIRK activity by 5 mM Ba2+ (Rubinstein et al., 2007). Total surface density is reflected in YFP fluorescence levels, functional channel density is proportional to Iβγ. Correlation between Iβγ and fluorescence is linear for RNA doses of YFP-GIRK1/GIRK2 up to 1 ng/oocyte of each subunit. n = 6-12 for each point. |
![]() |
Supplemental Figure S3 | Estimation of Gβγ and Gα densities for simulation with cooperative gating model. (A) – Ibasal currents rendered by different pairs of Gβγ and Gα densities selected for simulation. (B) – Itotal currents rendered by different pairs of Gβγ and Gα densities selected for simulation.Red bars indicate Gβγ and Gα densities used for calculations in Figures 6A, B. Blue bars indicate Gβγ and Gα densities used for calculations in Figures 6C, D. All calculations except the 9:2 Gβγ/Gα pair (blue bar) have been made for the condition of fast hydrolysis of GTP, khydrolysis=2 s-1. The 16:9 Gβγ/Gα pair was the lowest dose of G protein subunits per channel that reproduced Itotal under this condition. Lower doses of Gβγ/Gα produced lower Itotal. The 9:2 Gβγ/Gα pair was the lowest G protein subunits combination that reproduced Itotal under the condition of low GTP hydrolysis rate (khydrolysis=0.02 s-1). |
![]() |
Figure 1. Increasing expression levels of M2R accelerates the activation of GIRK1/2. (A) â a representative GIRK1/2 activation experiment. Oocytes were injected with the following RNAs: GIRK1 and GIRK2 (2 ng/oocyte each) and 500 pg/oocyte M2R. Ievoked was elicited by 10 µM ACh. Inset- zoom-in on the activation phase of Ievoked (black plot) and a mono-exponential fit (red). (B) â kinetics of GIRK1/2 activation. Oocytes expressed a constant amount of GIRK1/2 (2 ng RNA/oocyte), with increasing levels of M2R, in the range 10-1000 pg/oocyte, and Ïact was determined by monoexponential fitting as shown in A (N=2-7 experiments, n= 13-25 cells). |
![]() |
Figure 2. Estimating the surface density of M2R-YFP. All data are from one experiment. (A) - (left) Representative micrographs of oocytes (membrane at equator) expressing equal amounts of RNAs of YFP-GIRK1 and GIRK2, and 1 ng M2R (wt). Injected YFP-GIRK1 mRNA amounts are indicated. (right) Representative currents from oocytes from the same experiment (from the same groups as in left panels). Note the gradual increase in Ibasal and Itotal, reaching a plateau at 2 ng/oocyte of channelâs RNA. The current measurements in this experiment were done with a slower perfusion rate and were not included in the kinetic analysis. (B) â Representative micrographs of oocytes, injected with the indicated amounts of M2R-YFP, imaged at the same day and under identical settings as those in A. (C) â Itotal of YFP-GIRK1/GIRK2 channels as a function of channelâs RNA dose. (D) â calibration of the surface density of YFP. YFP-GIRK1 fluorescence (in arbitrary units, AU) is plotted versus channel density induced by the two lowest doses of GIRK RNA (<1 ng/oocyte), within the linear range of fluorescence-current relationship. Channel density was calculated from Itotal as explained in the text. The correlation between fluorescence and number of YFP-GIRK1 molecules is shown with superimposed linear regression line, extended to origin of coordinates. The regression equation was y=4x, i.e. one channel/µm2 corresponds to fluorescence intensity of 4 AU. Note that, since each channel has two YFP molecules, the calibration factor in this experiment is: 1 YFP molecule/µm2 = 2 AU. (E) âestimating the surface density of M2R-YFP, for RNA concentrations of 1, 2 and 5 ng/oocyte. YFP fluorescence, in AU, is shown on the left Y-axis. M2R-YFP surface density (right axis) was calculated using the calibration factor derived from YFP-GIRK1/GIRK2 measurements. The relationship between M2R-YFP RNA dose and M2R-YFP surface density was fitted with linear regression, extended to the origin of coordinates, in the form y=62.5x. |
![]() |
Figure 3. Quantitative analysis of dose-dependency of Ïact and amplitude of Ievoked on plasma membrane density of M2R-CFP. (A)-Whole cell radioligand-labeling by quinuclidinyl benzilate (QNB*) shows that identical doses of injected RNA produce similar surface expression of M2R, M2R-CFP and M2R-YFP, for three different amounts of receptor RNAs. B-F, quantitative analysis of incremental expression of M2R-CFP reveals collision-coupling activation of YFP-GIRK1/GIRK2 channels. Oocytes were injected with constant mRNA amounts of YFP-GIRK1 and GIRK2 (1 ng each) but with increasing doses of M2R-CFP RNA. (B) â RNA dose-dependent increase in the surface levels of M2R-CFP. Representative micrographs of oocytes (left) expressing m2R-CFP and summary of expression (right). RNA amounts of M2R-CFP RNA, in ng/oocyte, are indicated in yellow. n=7-12 oocytes in each group. (C) â expression of M2R-CFP does not affect the surface level of YFP-GIRK1/GIRK2 except for the decrease at the highest dose of M2R-CFP, 25 ng/oocyte (**, p<0.01). Left panel shows representative micrographs of YFP-GIRK1/GIRK2 â expressing oocytes. Numbers within the images indicate the amounts of M2R-CFP RNA, in ng/oocyte. Right panel shows summary of expression data (n=7-12 oocytes in each group). (D) â representative normalized Ievoked, elicited by 10 µM ACh in oocytes injected with the indicated amounts of M2R-CFP RNA. For simplicity, only the initial (activation) phase of Ievoked is shown. (E, F) â Ïact is reduced (E) and Ievoked amplitude (F) is increased with increased surface density of M2R-CFP. AU, arbitrary units. Ïact and Ievoked data are from cells exemplified in B â D; n=5-12 in each group. |
![]() |
Figure 4. Simulating activation kinetics and its dependence on M2R surface density. (A) â scheme of the G-protein cycle. (B) â graded contribution model of GIRK1/2 activation. Rate constants of reactions shown in A and B are summarized in Table 1. (C) âcomparison of the experimentally observed and predicted ACh-evoked currents, with GIRK-Gβγ interaction parameters from two structural models, 4KFM and BS. (D) - representative analysis of the time course of GIRK1/2 activation. The experimental result (dotted black line) is from an oocyte injected with 0.5 ng M2R RNA. Superimposed are simulated currents according to graded contribution model of GIRK1/2 activation. The experimental parameters in this cell were: Ibasal = 15.5 µA, Itotal= 22.8 µA. Estimated channel density was 36 channels/µm2. Initial concentrations of Gα and Gβγ available to the channel are: for the case of 4KFM model 3.23 molecules Gαi/channel and 0.45 molecules Gβγ/channel; for the case of BS model, 3.24 molecules Gαi/channel and 0.46 molecules Gβγ/channel. Each plot represents the recorded or simulated current normalized to its maximum. (E) â mean Ïact values from all experiments with wild-type M2R, superimposed on data obtained from fitting of simulated time-courses according to different models. Each experimental point shows mean value of Ïact ± SEM from one experiment (n=3-7 oocytes). Simulated time courses were generated for the case described by Yakubovich et al. as âhigh density groupâ, i.e. Ibasal =13.36 µA, Itotal =17.2 µA, n=21 channels/µm2. Amounts of available Gα and Gβγ molecules per one channel, that are required to obtain the observed Ievoked, were calculated using the graded contribution model: with the BS structure-based parameters, 3.65 Gβγ and 0.39 Gα molecules/channel; with the for 4kfm structure-based parameters, 3.62 Gβγ and 0.38 Gα molecules/channel. |
![]() |
Figure 5. Physical tethering of M2R and Gαi3 converts a collision coupling mechanism to a preformed-complex: experiment and simulation. (A) â Incremental expression of fused M2R-Gαi3C351G (PTX-insensitive) in the presence of coexpressed A-protomer of pertussis toxin (PTX; 0.2 ng RNA/oocyte) shows increase in Ievoked with growing amounts of injected RNA (black plot), but kinetics of activation remain unchanged (red plot). Right- Histogram of evoked currents (black) and Ïact (red) of GIRK1/2 coexpressed with M2R-wt. Result shown are from one experiment; number of cells (n) tested in each group are shown above experimental points or in the bar. No significant change in Ïact was found (one way ANOVA, P = 0.154). Spearman correlation coefficient calculated for analysis of evoked currents ~ 1, P = 0.0167. (B) â scheme of G-protein utilized to simulate GIRK1/2 activation by M2R-Gαi3C351G. Blue arrows and numbering denote reactions that are shared with M2R wt activation pathway, as described in Figure 4. Red arrows denote reactions present only in the current scheme. The numbering of reactions and the rate constants are the same as in Table 1. (C) â simulated Ieoked values obtained assuming a range of expression level of fused M2R-Gαi3C351G. (D) â summary of Ïact obtained from fitting time-course of activation of GIRK1/2 by range of M2R-Gαi3C351G densities with mono-exponential function. Three possible scenarios were simulated for analysis of M2R-Gαi3C351G experiments. Black bars; M2R-Gα concatemer is assumed to have same affinity to Gβγ as Gα, and no change in Gβγ concentration is assumed with concatemer expression. Red bars; M2R-Gα concatemer is assumed to have same affinity to Gβγ as Gα, and 1:1 increase in Gβγ concentration is assumed with concatemer expression. Green bars; M2R-Gα concatemer is assumed to have 10-fold lower affinity to Gβγ than Gα and no change in Gβγ concentration is assumed with concatemer expression. For simulation it was assumed that GIRK1/2 is expressed at levels similar to âintermediate density groupâ described in Yakubovich et al. (2015) i.e. under pre-expression conditions there are ~ 9.7 channels/µm2 and 3.5 Gβγ molecules/channel. It is also assumed that under PTX expression conditions most endogenous Gαi3 is ADP-ribosylated and subsequently degraded. |
![]() |
Figure 6. Simulation of GIRK1/2 activation according to cooperative gating model. (A) – Simulated values of Ievoked obtained for a range of M2R densities. (B) – τact of mono-exponential fit of simulated Ievoked obtained for a range of M2R densities. For A and B, the rate constants were taken from Touhara et al. (1) and it was assumed that Gβγ =16 molecules/channel and Gα = 9 molecules/channel (red circles). (C) – Simulated Ievoked obtained from simulation with khydrolysis = 0.02 s-1 and a range of M2R densities. (D) - τact of mono-exponential fit of time-course from simulation of Ievoked with khydrolysis = 0.02 s-1 and a range of M2R densities. For calculations done in (C, D), khydrolysis was assumed to be 0.02 s-1 and Gβγ = 9 molecules/channel and Gα = 2 molecules/channel (blue circles). |
References [+] :
Alsallaq,
Electrostatic rate enhancement and transient complex of protein-protein association.
2008, Pubmed
Alsallaq, Electrostatic rate enhancement and transient complex of protein-protein association. 2008, Pubmed
Arshavsky, G proteins and phototransduction. 2002, Pubmed
Baker, Functional membrane diffusion of G-protein coupled receptors. 2007, Pubmed
Ben-Chaim, The M2 muscarinic G-protein-coupled receptor is voltage-sensitive. 2003, Pubmed , Xenbase
Bender, Activation of muscarinic K+ current by beta-adrenergic receptors in cultured atrial myocytes transfected with beta1 subunit of heterotrimeric G proteins. 1998, Pubmed
Berlin, Two distinct aspects of coupling between Gα(i) protein and G protein-activated K+ channel (GIRK) revealed by fluorescently labeled Gα(i3) protein subunits. 2011, Pubmed , Xenbase
Berlin, G alpha(i) and G betagamma jointly regulate the conformations of a G betagamma effector, the neuronal G protein-activated K+ channel (GIRK). 2010, Pubmed , Xenbase
Breitwieser, Mechanism of muscarinic receptor-induced K+ channel activation as revealed by hydrolysis-resistant GTP analogues. 1988, Pubmed
Bünemann, Gi protein activation in intact cells involves subunit rearrangement rather than dissociation. 2003, Pubmed
Clapham, G protein beta gamma subunits. 1997, Pubmed
Colquhoun, How to impose microscopic reversibility in complex reaction mechanisms. 2004, Pubmed
Corey, Number and stoichiometry of subunits in the native atrial G-protein-gated K+ channel, IKACh. 1998, Pubmed
Dascal, Signalling via the G protein-activated K+ channels. 1997, Pubmed
Dascal, The use of Xenopus oocytes for the study of ion channels. 1987, Pubmed , Xenbase
Dascal, The Roles of Gβγ and Gα in Gating and Regulation of GIRK Channels. 2015, Pubmed
Daumas, Confined diffusion without fences of a g-protein-coupled receptor as revealed by single particle tracking. 2003, Pubmed
De Lean, A ternary complex model explains the agonist-specific binding properties of the adenylate cyclase-coupled beta-adrenergic receptor. 1980, Pubmed
Doupnik, RGS Redundancy and Implications in GPCR-GIRK Signaling. 2015, Pubmed
Doupnik, GPCR-Kir channel signaling complexes: defining rules of engagement. 2008, Pubmed
Doupnik, Time resolved kinetics of direct G beta 1 gamma 2 interactions with the carboxyl terminus of Kir3.4 inward rectifier K+ channel subunits. 1996, Pubmed , Xenbase
Dupré, The role of Gbetagamma subunits in the organization, assembly, and function of GPCR signaling complexes. 2009, Pubmed
Dupré, Signalling complexes associated with adenylyl cyclase II are assembled during their biosynthesis. 2007, Pubmed
Falkenburger, Kinetics of M1 muscarinic receptor and G protein signaling to phospholipase C in living cells. 2010, Pubmed
Fowler, Evidence for association of GABA(B) receptors with Kir3 channels and regulators of G protein signalling (RGS4) proteins. 2007, Pubmed
Glaaser, Dual activation of neuronal G protein-gated inwardly rectifying potassium (GIRK) channels by cholesterol and alcohol. 2017, Pubmed
Grosskreutz, Kinetic properties of human AMPA-type glutamate receptors expressed in HEK293 cells. 2003, Pubmed
Haga, Reconstitution of the muscarinic acetylcholine receptor. Guanine nucleotide-sensitive high affinity binding of agonists to purified muscarinic receptors reconstituted with GTP-binding proteins (Gi and Go). 1986, Pubmed
Halvorsen, In vivo regulation of muscarinic acetylcholine receptor number and function in embryonic chick heart. 1981, Pubmed
Hein, Dynamics of receptor/G protein coupling in living cells. 2005, Pubmed
Hein, Coupling mode of receptors and G proteins. 2009, Pubmed
Hibino, Inwardly rectifying potassium channels: their structure, function, and physiological roles. 2010, Pubmed
Higashijima, Effects of Mg2+ and the beta gamma-subunit complex on the interactions of guanine nucleotides with G proteins. 1987, Pubmed
Hille, Dynamic metabolic control of an ion channel. 2014, Pubmed
Hille, G protein-coupled mechanisms and nervous signaling. 1992, Pubmed
Hollins, The c-terminus of GRK3 indicates rapid dissociation of G protein heterotrimers. 2009, Pubmed
Hosoya, A functional model for G protein activation of the muscarinic K+ channel in guinea pig atrial myocytes. Spectral analysis of the effect of GTP on single-channel kinetics. 1996, Pubmed
Huang, Evidence that direct binding of G beta gamma to the GIRK1 G protein-gated inwardly rectifying K+ channel is important for channel activation. 1995, Pubmed , Xenbase
Ilyaskina, Lifetime of muscarinic receptor-G-protein complexes determines coupling efficiency and G-protein subtype selectivity. 2018, Pubmed
Ivanova-Nikolova, Muscarinic K+ channel in the heart. Modal regulation by G protein beta gamma subunits. 1998, Pubmed
Ivanova-Nikolova, Effector contributions to G beta gamma-mediated signaling as revealed by muscarinic potassium channel gating. 1997, Pubmed
Jaén, RGS3 and RGS4 differentially associate with G protein-coupled receptor-Kir3 channel signaling complexes revealing two modes of RGS modulation. Precoupling and collision coupling. 2006, Pubmed , Xenbase
Kahanovitch, Collision coupling in the GABAB receptor-G protein-GIRK signaling cascade. 2017, Pubmed
Kahanovitch, Recruitment of Gβγ controls the basal activity of G-protein coupled inwardly rectifying potassium (GIRK) channels: crucial role of distal C terminus of GIRK1. 2014, Pubmed , Xenbase
Kano, Structural mechanism underlying G protein family-specific regulation of G protein-gated inwardly rectifying potassium channel. 2019, Pubmed
Kastritis, A structure-based benchmark for protein-protein binding affinity. 2011, Pubmed
Keren-Raifman, Expression levels of RGS7 and RGS4 proteins determine the mode of regulation of the G protein-activated K(+) channel and control regulation of RGS7 by G beta 5. 2001, Pubmed , Xenbase
Krapivinsky, G beta gamma binds directly to the G protein-gated K+ channel, IKACh. 1995, Pubmed
Kwon, Lateral mobility of tetramethylrhodamine (TMR) labelled G protein alpha and beta gamma subunits in NG 108-15 cells. 1994, Pubmed
Lamb, G-protein cascades: gain and kinetics. 1992, Pubmed
Lambert, Dissociation of heterotrimeric g proteins in cells. 2008, Pubmed
Lavine, G protein-coupled receptors form stable complexes with inwardly rectifying potassium channels and adenylyl cyclase. 2002, Pubmed , Xenbase
Lechleiter, Distinct sequence elements control the specificity of G protein activation by muscarinic acetylcholine receptor subtypes. 1990, Pubmed , Xenbase
Lim, A G protein-gated K channel is activated via beta 2-adrenergic receptors and G beta gamma subunits in Xenopus oocytes. 1995, Pubmed , Xenbase
Liman, Subunit stoichiometry of a mammalian K+ channel determined by construction of multimeric cDNAs. 1992, Pubmed , Xenbase
Lober, Rapid activation of inwardly rectifying potassium channels by immobile G-protein-coupled receptors. 2006, Pubmed
Logothetis, The beta gamma subunits of GTP-binding proteins activate the muscarinic K+ channel in heart. , Pubmed
Lohse, Kinetics of G-protein-coupled receptor signals in intact cells. 2008, Pubmed
Lopatin, A novel crystallization method for visualizing the membrane localization of potassium channels. 1998, Pubmed , Xenbase
Lukov, Role of the isoprenyl pocket of the G protein beta gamma subunit complex in the binding of phosducin and phosducin-like protein. 2004, Pubmed
Lüscher, Emerging roles for G protein-gated inwardly rectifying potassium (GIRK) channels in health and disease. 2010, Pubmed
Machaca, Asymmetrical distribution of Ca-activated Cl channels in Xenopus oocytes. 1998, Pubmed , Xenbase
Maeda, Structures of the M1 and M2 muscarinic acetylcholine receptor/G-protein complexes. 2019, Pubmed
Maguire, An agonist-specific effect of guanine nucleotides on binding to the beta adrenergic receptor. 1976, Pubmed
Mahajan, A computational model predicts that Gβγ acts at a cleft between channel subunits to activate GIRK1 channels. 2013, Pubmed
Mahama, A Monte Carlo study of the dynamics of G-protein activation. 1994, Pubmed
Mayfield, Behavioral and Genetic Evidence for GIRK Channels in the CNS: Role in Physiology, Pathophysiology, and Drug Addiction. 2015, Pubmed
Murakami, Short-term desensitization of muscarinic K+ current in the heart. 2013, Pubmed
Murakami, Cellular modelling: experiments and simulation to develop a physiological model of G-protein control of muscarinic K+ channels in mammalian atrial cells. 2010, Pubmed
Myung, Role of isoprenoid lipids on the heterotrimeric G protein gamma subunit in determining effector activation. 1999, Pubmed
Nagi, Kir3 channel signaling complexes: focus on opioid receptor signaling. 2014, Pubmed
Pott, On the time course of the acetylcholine-induced hyperpolarization in quiescent guinea-pig atria. 1979, Pubmed
Qin, Automated prediction of protein association rate constants. 2011, Pubmed
Rebois, Heterotrimeric G proteins form stable complexes with adenylyl cyclase and Kir3.1 channels in living cells. 2006, Pubmed , Xenbase
Reuveny, Activation of the cloned muscarinic potassium channel by G protein beta gamma subunits. 1994, Pubmed , Xenbase
Richter, Differential capacity for translation and lack of competition between mRNAs that segregate to free and membrane-bound polysomes. 1981, Pubmed , Xenbase
Rifkin, G Protein-Gated Potassium Channels: A Link to Drug Addiction. 2017, Pubmed
Rishal, Gbetagamma-dependent and Gbetagamma-independent basal activity of G protein-activated K+ channels. 2005, Pubmed , Xenbase
Riven, GIRK channel activation involves a local rearrangement of a preformed G protein channel complex. 2006, Pubmed
Robinson, Electrical currents through full-grown and maturing Xenopus oocytes. 1979, Pubmed , Xenbase
Robitaille, Intracellular trafficking and assembly of specific Kir3 channel/G protein complexes. 2009, Pubmed
Ross, Coordinating speed and amplitude in G-protein signaling. 2008, Pubmed
Rubinstein, Divergent regulation of GIRK1 and GIRK2 subunits of the neuronal G protein gated K+ channel by GalphaiGDP and Gbetagamma. 2009, Pubmed , Xenbase
Rubinstein, Galphai3 primes the G protein-activated K+ channels for activation by coexpressed Gbetagamma in intact Xenopus oocytes. 2007, Pubmed , Xenbase
Rusinova, Specificity of Gbetagamma signaling to Kir3 channels depends on the helical domain of pertussis toxin-sensitive Galpha subunits. 2007, Pubmed , Xenbase
Sadja, Graded contribution of the Gbeta gamma binding domains to GIRK channel activation. 2002, Pubmed , Xenbase
Sarvazyan, Fluorescence analysis of receptor-G protein interactions in cell membranes. 2002, Pubmed
Sarvazyan, Determinants of gi1alpha and beta gamma binding. Measuring high affinity interactions in a lipid environment using flow cytometry. 1998, Pubmed
Schreiber, Rate constants of agonist binding to muscarinic receptors in rat brain medulla. Evaluation by competition kinetics. 1985, Pubmed
Schreibmayer, Voltage clamping of Xenopus laevis oocytes utilizing agarose-cushion electrodes. 1994, Pubmed , Xenbase
Shea, Mechanistic model of G-protein signal transduction. Determinants of efficacy and effect of precoupled receptors. 1997, Pubmed
Shea, Calculation of diffusion-limited kinetics for the reactions in collision coupling and receptor cross-linking. 1997, Pubmed
Shea, Timing is everything the role of kinetics in G protein activation. 2000, Pubmed
Silverman, Subunit stoichiometry of a heteromultimeric G protein-coupled inward-rectifier K+ channel. 1996, Pubmed , Xenbase
Slesinger, Identification of structural elements involved in G protein gating of the GIRK1 potassium channel. 1995, Pubmed , Xenbase
Sodickson, GABAB receptor-activated inwardly rectifying potassium current in dissociated hippocampal CA3 neurons. 1996, Pubmed
Stern-Bach, A point mutation in the glutamate binding site blocks desensitization of AMPA receptors. 1998, Pubmed
Sungkaworn, Single-molecule imaging reveals receptor-G protein interactions at cell surface hot spots. 2017, Pubmed
Suzuki, Rapid hop diffusion of a G-protein-coupled receptor in the plasma membrane as revealed by single-molecule techniques. 2005, Pubmed
Tabak, Mutual action by Gγ and Gβ for optimal activation of GIRK channels in a channel subunit-specific manner. 2019, Pubmed , Xenbase
Tateyama, Gi/o-coupled muscarinic receptors co-localize with GIRK channel for efficient channel activation. 2018, Pubmed
Thomsen, Rapid kinetics of alpha 2-adrenergic inhibition of adenylate cyclase. Evidence for a distal rate-limiting step. 1989, Pubmed
Thomsen, Inhibition of adenylate cyclase is mediated by the high affinity conformation of the alpha 2-adrenergic receptor. 1988, Pubmed
Tolkovsky, Theories and predictions of models describing sequential interactions between the receptor, the GTP regulatory unit, and the catalytic unit of hormone dependent adenylate cyclases. 1981, Pubmed
Tolkovsky, Kinetics of interaction between beta-receptors, GTP protein, and the catalytic unit of turkey erythrocyte adenylate cyclase. 1982, Pubmed
Touhara, The GIRK1 subunit potentiates G protein activation of cardiac GIRK1/4 hetero-tetramers. 2016, Pubmed
Touhara, Molecular basis of signaling specificity between GIRK channels and GPCRs. 2018, Pubmed
Traut, Physiological concentrations of purines and pyrimidines. 1994, Pubmed
Turcotte, Coordinate regulation of G protein signaling via dynamic interactions of receptor and GAP. 2008, Pubmed
Voigt, Constitutive activity of the acetylcholine-activated potassium current IK,ACh in cardiomyocytes. 2014, Pubmed
Vorobiov, Coupling of the muscarinic m2 receptor to G protein-activated K(+) channels via Galpha(z) and a receptor-Galpha(z) fusion protein. Fusion between the receptor and Galpha(z) eliminates catalytic (collision) coupling. 2000, Pubmed , Xenbase
Wang, Cooperative regulation by G proteins and Na(+) of neuronal GIRK2 K(+) channels. 2016, Pubmed
Weis, The Molecular Basis of G Protein-Coupled Receptor Activation. 2018, Pubmed
Wellner-Kienitz, Overexpressed A(1) adenosine receptors reduce activation of acetylcholine-sensitive K(+) current by native muscarinic M(2) receptors in rat atrial myocytes. 2000, Pubmed
West, Pertussis toxin-catalyzed ADP-ribosylation of transducin. Cysteine 347 is the ADP-ribose acceptor site. 1985, Pubmed
Whorton, X-ray structure of the mammalian GIRK2-βγ G-protein complex. 2013, Pubmed
Xue, PRODIGY: a web server for predicting the binding affinity of protein-protein complexes. 2016, Pubmed
Yakubovich, A Quantitative Model of the GIRK1/2 Channel Reveals That Its Basal and Evoked Activities Are Controlled by Unequal Stoichiometry of Gα and Gβγ. 2015, Pubmed , Xenbase
Yakubovich, Kinetic modeling of Na(+)-induced, Gbetagamma-dependent activation of G protein-gated K(+) channels. 2005, Pubmed , Xenbase
Yokogawa, NMR analyses of the Gbetagamma binding and conformational rearrangements of the cytoplasmic pore of G protein-activated inwardly rectifying potassium channel 1 (GIRK1). 2011, Pubmed
Zacharias, Partitioning of lipid-modified monomeric GFPs into membrane microdomains of live cells. 2002, Pubmed
Zhong, A spatial focusing model for G protein signals. Regulator of G protein signaling (RGS) protien-mediated kinetic scaffolding. 2003, Pubmed
Zylbergold, The role of G proteins in assembly and function of Kir3 inwardly rectifying potassium channels. 2010, Pubmed