Click here to close Hello! We notice that you are using Internet Explorer, which is not supported by Xenbase and may cause the site to display incorrectly. We suggest using a current version of Chrome, FireFox, or Safari.
XB-ART-57808
J Am Chem Soc 2021 Feb 24;1437:2751-2756. doi: 10.1021/jacs.0c09213.
Show Gene links Show Anatomy links

Screening of DNA-Encoded Small Molecule Libraries inside a Living Cell.

Petersen LK , Christensen AB , Andersen J , Folkesson CG , Kristensen O , Andersen C , Alzu A , Sløk FA , Blakskjær P , Madsen D , Azevedo C , Micco I , Hansen NJV .


???displayArticle.abstract???
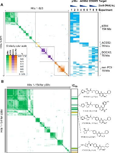
DNA-encoded small molecule libraries (DELs) have facilitated the discovery of novel modulators of many different therapeutic protein targets. We report the first successful screening of a multimillion membered DEL inside a living cell. We demonstrate a novel method using oocytes from the South African clawed frog Xenopus laevis. The large size of the oocytes of 1 μL, or 100 000 times bigger than a normal somatic cell, permits simple injection of DELs, thus resolving the fundamental problem of delivering DELs across cell membranes for in vivo screening. The target protein was expressed in the oocytes fused to a prey protein, to allow specific DNA labeling and hereby discriminate between DEL members binding to the target protein and the endogenous cell proteins. The 194 million member DEL was screened against three pharmaceutically relevant protein targets, p38α, ACSS2, and DOCK5. For all three targets multiple chemical clusters were identified. For p38α, validated hits with single digit nanomolar potencies were obtained. This work demonstrates a powerful new approach to DEL screening, which eliminates the need for highly purified active target protein and which performs the screening under physiological relevant conditions and thus is poised to increase the DEL amenable target space and reduce the attrition rates.

???displayArticle.pubmedLink??? 33577316
???displayArticle.link??? J Am Chem Soc


Species referenced: Xenopus laevis
Genes referenced: acss2 acss2.2 dock5 pigy


???attribute.lit??? ???displayArticles.show???