XB-ART-58351
Sci Rep
2021 Jul 09;111:14258. doi: 10.1038/s41598-021-93677-9.
Show Gene links
Show Anatomy links
Resolving different presynaptic activity patterns within single olfactory glomeruli of Xenopus laevis larvae.
Topci R
,
Alevra M
,
Rauf EHU
,
de Jong-Bolm D
.
???displayArticle.abstract???
Olfactory sensing is generally organized into groups of similarly sensing olfactory receptor neurons converging into their corresponding glomerulus, which is thought to behave as a uniform functional unit. It is however unclear to which degree axons within a glomerulus show identical activity, how many converge into a glomerulus, and to answer these questions, how it is possible to visually separate them in live imaging. Here we investigate activity of olfactory receptor neurons and their axon terminals throughout olfactory glomeruli using electrophysiological recordings and rapid 4D calcium imaging. While single olfactory receptor neurons responsive to the same odor stimulus show a diversity of responses in terms of sensitivity and spontaneous firing rate on the level of the somata, their pre-synaptic calcium activity in the glomerulus is homogeneous. In addition, we could not observe the correlated spontaneous calcium activity that is found on the post-synaptic side throughout mitral cell dendrites and has been used in activity correlation imaging. However, it is possible to induce spatio-temporal presynaptic response inhomogeneities by applying trains of olfactory stimuli with varying amino acid concentrations. Automated region-of-interest detection and correlation analysis then visually distinguishes at least two axon subgroups per glomerulus that differ in odor sensitivity.
???displayArticle.pubmedLink??? 34244587
???displayArticle.pmcLink??? PMC8270923
???displayArticle.link??? Sci Rep
???displayArticle.grants??? [+]
Research Center CNMPB (FZT 103) Deutsche Forschungsgemeinschaft
Species referenced: Xenopus laevis
Genes referenced: hoxc6 runx2
GO keywords: olfactory behavior [+]
???attribute.lit??? ???displayArticles.show???
![]() |
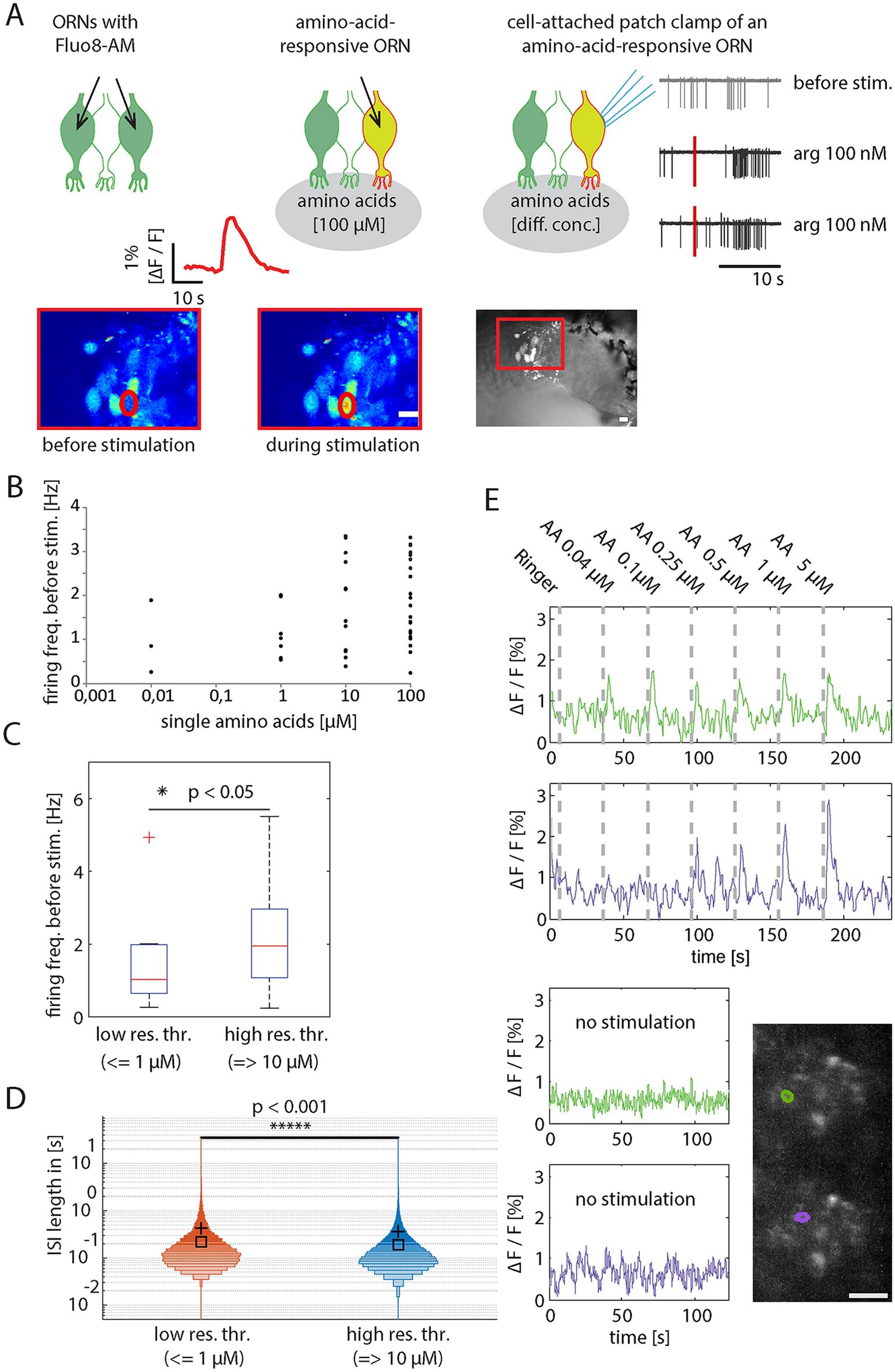
Figure 1 Localizing amino-acid responsive glomeruli in the lateral olfactory bulb of Xenopus laevis tadpoles. (A) Drawing of typical tadpole head. It shows the location of the olfactory epithelium (1) and the olfactory bulb (2). In this study, the olfactory epithelium was electroporated to bring CaGreen into ORNs and their axon terminals. (B) After electroporation, many ORNs contain the calcium sensor CaGreen. Since ORN neurites form the presynaptic side of glomeruli, it is possible to record calcium responses in the olfactory bulb 3 days after electroporation. Mitral cell dendrites form the post-synaptic side of glomeruli. Both neuron types have branches that project to the same and to other glomeruli. (C) Glomeruli are found in clusters. The lateral cluster consists of amino-acid responsive glomeruli. The rapid 4D recordings shown in this study were obtained from the ipsilateral cluster. A anterior, P posterior, M medial, L lateral. (D) Illustrative example of an amino-acid responsive glomerulus from the ipsilateral cluster. For stimulation, an amino-acid mixture was used (concentration 10 µM). Scale bar: 10 µm. (E) Experimental design of rapid 4D calcium imaging. Start and duration of each recording is shown in blue. 1: Single plane recording to select a glomerulus that responds to a 10 µM or 100 µM amino-acid mixture. 2: z-stack of a responsive glomerulus to get an impression of its anatomical borders and its core. Inter-plane distance: 1 µm. 3 and 4: Recording under stimulation or without stimulation. Repetitions of those steps are indicated as trials. The center of the glomerulus lies approximately between the fifth and sixth z-plane. 5: The last stimulation should reveal a response and the corresponding z-stack should contain only minimal morphological changes. If so, trials were considered as suitable for analysis. Matlab 2017b and Adobe Illustrator CS6 were used for composition of this figure (see âMethodsâ for further details about the used software). |
![]() |
Figure 2 Calcium-related fluorescence over trials and between intraglomerular regions of interest. (A) Glomerular activity traces from the region of interest (ROI) shown in B. The following AA-concentrations are used: 0.05 µM, 0.5 µM, 1 µM, 10 µM and 100 µM. The traces reveal fluctuation over trials (imaging rate: 1.91 stacks/s). In this example, fluctuations are most apparent after AA concentrations in the lower micromolar range (<â10 µM). (B) Maximum projection in z and time of an exemplary glomerulus. The white circle represents a ROI that covers the whole glomerulus. Scale bar 10 µm. (C) Three consecutive trials under AA stimulation (imaging rate: 1.91 stacks/s). The colors used for the traces correspond to the colors of the ROIs shown in (D). The gray rectangle points out an exemplary time window in which variations between traces are observed. The cyan trace contains a peak within this time window that is mostly absent in the green and purple traces. (D) Three consecutive z-planes and intraglomerular example ROIs. Scale bar: 10 µm. AA a mixture of L-alanine, L-arginine, L-cysteine, L-glycine, L-histidine, L-isoleucine, L-leucine, L-lysine, L-methionine, L-phenylalanine, L-proline, L-serine, L-threonine, L-tryptophan, L-valine. Matlab and Adobe Illustrator were used for composition of this figure (see âMethodsâ for further details about the used software). |
![]() |
Effect of heterogeneous ORN sensitivity distribution on input dynamic range. Odour doseâresponse curves (blue lines) are simulated for exemplary ORN ensembles with different sensitivities to odour concentration and maximum response AP frequencies. The trial-to-trial standard deviation (SD) of the ensemble response frequency is shown in grey. The input dynamic range (DR, stimulus range with responses that are significantly different from minimum and maximum) is shown as green area and quantified in dB between its minimum and maximum dose. (A) Simple configuration consisting of a single ORN group with homogeneous sensitivity (CD50â=â10â6 M, see position of red line, also showing corresponding response frequencyâ±âSD), a combined basal AP frequency of f0 = 1 Hz, and a combined maximum frequency of fmaxâ=â7 Hz (top) or 19 Hz (bottom). For larger fmax, DR increases. (B) Two ORN groups with fmax as in A, but with distinct sensitivities (CD50â=â10â6.25 M and 10â5.75 M, red lines). DR are increased compared to (A). (C) Same as (B), with sensitivities further apart (CD50â=â10â6.5 M and 10â5.5 M). While DR are further increased compared to B, the doseâresponse curves begin to plateau between the two CD50 concentrations instead of increasing linearly, because they are too far apart. Doseâresponse curves for each sensitivity group are modelled with a Hill equation (Hill coefficient of 3) and summed. Trial-to-trial SD at response frequency f is calculated for a measurement of 1 s with the assumption of Poisson-distributed AP counts, giving ðð·=âf. Input dynamic range is defined as the range of stimulus concentrations [cmin, cmax] that satisfy f(cmin) â SD(cmin)â>âf0 and f(cmax)â+âSD(cmax)â<âfmax. DRâ=â10âÃâlog10(cmax/cmin) dB is used for quantification of the input dynamic range. Matlab and Adobe Illustrator were used for composition of this figure (see âMethodsâ for further details about the used software). |
![]() |
Figure 4 Exemplary activity measurements from glomerular calcium imaging and ORN cell-attached patch-clamp recordings and their implications on ROI correlation. (A) Presynaptic calcium imaging of a whole glomerulus, maximum-projected in time. (B) ROI time trace from recording without stimulation. (C) Activity correlation imaging (ACI) from trace in B results in no usable correlation map. (D) Repeated ORN on-cell patch-clamp recordings during single, low-intensity (10 nM L-arginine) olfactory stimulus at tâ=â0 s. Each detected action potential is shown as vertical line for each trial. Only the firing rate from the combined trials (lower plot) exhibits a significant increase upon stimulation, while individual trials are partly indistinguishable from spontaneous firing. (E) Component separation ability in ACI maps depending on signal to noise ratio (SNR) and spatial distance. Spiking calcium activity is simulated for three components and spatially distributed along three 2D converging spirals. Each spiral has a gaussian line radius of Ïâ=â3 pixels and a maximum spatial separation of 6 pixels (outside) and minimum 0 pixels (at the center). Activity correlation images are calculated (with component colors red, green and blue) for a SRN of 3 (left) and 1 (right). Reliable pixel component identification is possible for signals at Ï/2 spatial overlap for SNR 1 and even smaller for SNR 3. Matlab and Adobe Illustrator were used for composition of this figure (see âMethodsâ for further details about the used software). |
![]() |
Figure 5. Calcium correlation dependence on stimulated and spontaneous activity. (A) Example of three ROI Ca2+ traces (indices ix) acquired under different stimulus conditions: control (no stimulus) and two stimulus strengths, resulting in a different number of detectable Ca2+ peaks. Inter-trace correlation coefficients depend on spontaneous and stimulus-induced calcium activity. (B) Simulation of trace correlation coefficients. Stimulated and spontaneous firing rate was simulated for different ROIs with each ROI being heterogeneously stimulated at 6 different stimulation times (two example ROI stimulation amplitudes shown in plot). For each ROI, 20 Calcium traces were simulated (for details see Supplementary Fig. S2) and pairwise trace correlation coefficients were calculated. Correlations between traces belonging to the same ROI (“intra-ROI”) are usually higher than correlations between traces from different ROIs (“inter-ROI”). The correlation difference (“Δ corr.”) is shown color-coded in the picture, with each pixel representing the difference between average correlations of intra-ROI and inter-ROI traces, and pixel positions indicating the parameters used for each simulation set (spontaneous firing rate and stimulation strength). Matlab and Adobe Illustrator were used for composition of this figure (see “Methods” for further details about the used software). |
![]() |
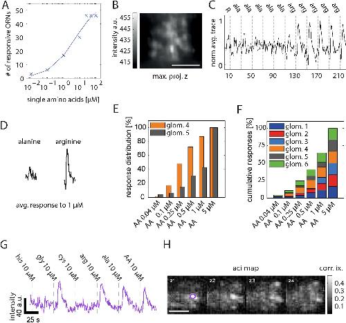
Figure 6. Amino-acid-induced ORN response profiles and dynamic ranges. (A) Number of ORNs that respond to the corresponding concentration of single amino acids. EC50-value is calculated to be 8.8 μM (patch clamp data from olfactory epithelium). (BâH) calcium-imaging data from the olfactory bulb. (B) Maximum projection of a glomerulus stimulated with single amino acids. (C) Response trace averaged for all z-planes normalized to the maximum response. (D) Typical response to 1 µM L-alanine and 1 µM L-arginine (average from all applications of this experiment). X- and y-scale as in (C). (E) Percentage of ROIs of glomerulus 4 and 5 that respond to six different AA concentrations. For both glomeruli all ROIs respond to 5 μM AA. (F) Similar to (E), now showing the cumulative percentages for all glomeruli (nâ=â6) measured within this condition. (G) For measuring stimulus-induced responses suitable for activity correlation imaging, fast 4D time series were recorded using imaging rates of 1.9 stacks/s. Responses are induced with the application of 10 μM L-glycine, L-arginine and L-alanine. An example raw intensity trace from such a recording is shown in purple. The raw intensity trace shows the averaged activity (in x and y) from a small region of interest drawn in one of the recorded z-planes (purple circle, plane z1). (H) Correlation is elevated widespread throughout the glomerulus. Matlab and Adobe Illustrator were used for composition of this figure (see âMethodsâ for further details about the used software). |
![]() |
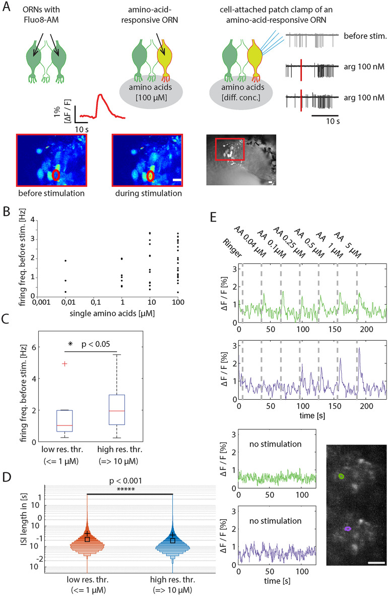
Figure 7 Heterogeneity found among activity patterns of amino-acid responsive ORNs, indicate distinct dynamic ranges within individual glomeruli. (A) Selection of amino-acid-responsive ORNs for cell-attached patch clamp recordings. At the level of the epithelium, ORNs are temporarily stained with the calcium indicator Fluo8-AM (left). Similar to the calcium-imaging recordings from glomeruli, amino acids are administered just before the olfactory epithelium (middle). Calcium imaging of ORN somata is performed to locate amino-acid-responsive ORNs (red circle, left and middle). A bright field image is used to guide the patch-pipette to one of the amino-acid-responsive ORNs (right image). Exemplary patch-clamp recordings (traces on the right), showing an example of spontaneous activity and two examples of an L-arginine-induced response in the same ORN. (B) ORNs (single dots) sorted based on their response thresholds to single amino acids [L-arginine, L-histidine, L-lysine, L-methionine, L-leucine, L-alanine, L-tryptophan, or L-phenylalanine, (x-axis)] and their spontaneous firing rates (y-axis). EC-50 was calculated to be 8.8 µM. (C) Using the EC-50 value (8.8 µM) for testing a relationship between ORNs sensitivity and their firing rates (MannâWhitney-U-test: pâ=â0.016). ORNs with a low response threshold (nâ=â11) are responsive to amino acid concentrations ofâ<ââ=â1 µM. ORNs with a high response threshold (nâ=â35) are responsive to amino acid concentrations ofâ=ââ>â10 µM. (D) Distribution of ISI length of ORNs 30 s prior to the application of either stimulus solution to stimulation with either single amino acids (L-histidine, L-arginine, L-methionine) or Ringerâs solution (negative control). 9 ORNs with had a low response threshold (nâ=â13,440 ISIs; first response to stimulus concentrations below 1 ofâ<ââ=â1 µM) and 49 ORNs had a high response threshold (nâ=â48,711 ISIs; first response to stimulus concentrations above 1 µM). The black cross displays the mean. The median is depicted as a black square. The histogram width is normalized to the maximum bin count of the belonging distribution. The bin size is 0.01 s. The y-axis is logarithmic and displays the ISI length in seconds [s]. The x-axis is categorical. pâ<â0.001 using the Wilcoxon rank sum test. (E) Example intraglomerular regions (left, in green and magenta) with distinct dynamic ranges (middle) and spontaneous activities (right). All scale bars: 10 µm. AA a mixture of L-alanine, L-arginine, L-cysteine, glycine, L-histidine, L-isoleucine, L-leucine, L-lysine, L-methionine, L-phenylalanine, L-proline, L-serine, L-threonine, L-tryptophan, L-valine. Matlab and Adobe Illustrator were used for composition of this figure (see âMethodsâ for further details about the used software). |
![]() |
Figure 8. Glomeruli typically have two distinctive sensitivity profiles. (A) Timeline of an calcium-imaging recording. A typical calcium-imaging recording takes around four minutes. During a recording seven or eight stimuli with different concentrations are applied (interstimulus interval: 30 s). The concentrations used cover the dynamic range of a glomerulus (see also Supplementary Fig. S5). Heterogeneous responses are typically induced by concentrations of 0.04â1 µM. (B,C) Two example glomeruli with two distinctive sensitivity profiles. Up left: color projection in z of the two correlation maps in magenta and green, respectively. The two corresponding reference traces [normalized to the maximum response (max ÎF/F, arrows)] are shown individually and as an overlay, below the color projection. The AA concentrations used lie in the typical range for heterogeneous responses, shown in (A). To finish up, five single z-planesâthird plane is center of glomerulusâare shown revealing the projections of the axon terminals with distinct sensitivities in details. Scale bars: 5 µm. AA a mixture of L-alanine, L-arginine, L-cysteine, glycine, L-histidine, L-isoleucine, L-leucine, L-lysine, L-methionine, L-phenylalanine, L-proline, L-serine, L-threonine, L-tryptophan, L-valine. Matlab and Adobe Illustrator were used for composition of this figure (see âMethodsâ for further details about the used software). |
![]() |
Figure 9 ROI autodetection scheme. (A) 4D imaged data (time series of 3D stacks, shown here as mean-projection in time for one example z-layer) contains CCD detector offset artifacts. (B) Line artifacts are reduced by subtraction of averaged line signal. (C) Image drift and tissue distortion over time are reduced by sequentially applying shift compensation, optical flow field detection and weighted de-morphing. (D) Regions containing significant calcium activity have higher correlation between each center and surrounding pixel (âneighborhood (nb)-correlationâ). The average nb-correlation per pixel bin is shown here for one example z-layer. (EâG) Trace selection procedure. (E) Average traces for each bin are calculated using weighted averaging (pixel weightâ=ânb-correlation), and only traces with significantly elevated correlation (one standard deviation above average) are collected. Selected and normalized calcium traces are shown in picture with time in x dimension and trace index in y dimension. (F) Clusters of similar traces are obtained using k-means clustering of trace data. Color-coded cluster assignment is shown for each trace in image. (G) all traces belonging to the same cluster are averaged. Two of the 7 averaged traces are selected for the following example. (H) Each pixel of the 4D data is correlated in time with the selected traces, producing 3D activity correlation maps (ACI-maps). (I) Color projection of ACI maps. The ACI maps are merged by assigning a color for each map and choosing pixel color and intensity by highest-correlated map color and correlation value, respectively. Matlab and Adobe Illustrator were used for composition of this figure (see âMethodsâ for further details about the used software). |
![]() |
Figure 9 ROI autodetection scheme. (A) 4D imaged data (time series of 3D stacks, shown here as mean-projection in time for one example z-layer) contains CCD detector offset artifacts. (B) Line artifacts are reduced by subtraction of averaged line signal. (C) Image drift and tissue distortion over time are reduced by sequentially applying shift compensation, optical flow field detection and weighted de-morphing. (D) Regions containing significant calcium activity have higher correlation between each center and surrounding pixel (âneighborhood (nb)-correlationâ). The average nb-correlation per pixel bin is shown here for one example z-layer. (EâG) Trace selection procedure. (E) Average traces for each bin are calculated using weighted averaging (pixel weightâ=ânb-correlation), and only traces with significantly elevated correlation (one standard deviation above average) are collected. Selected and normalized calcium traces are shown in picture with time in x dimension and trace index in y dimension. (F) Clusters of similar traces are obtained using k-means clustering of trace data. Color-coded cluster assignment is shown for each trace in image. (G) all traces belonging to the same cluster are averaged. Two of the 7 averaged traces are selected for the following example. (H) Each pixel of the 4D data is correlated in time with the selected traces, producing 3D activity correlation maps (ACI-maps). (I) Color projection of ACI maps. The ACI maps are merged by assigning a color for each map and choosing pixel color and intensity by highest-correlated map color and correlation value, respectively. Matlab and Adobe Illustrator were used for composition of this figure (see âMethodsâ for further details about the used software). |
![]() |
Supplementary Figure S1: Simulation of ROI correlation contrast for homogeneous and heterogeneous stimulation. A: Top plots: olfactory stimulation amplitude over time, modeled as six gaussian-shaped peaks with either identical amplitude (âhomogeneous stimulationâ, left column) or varying amplitudes for each ROI (âheterogeneous stimulationâ, right column, resembling different ROI sensitivities or other possible properties). Middle plot: simulated Ca2+ activity from pixels of two example ROIs. Lower plot: simulated detector signal from corresponding pixels. B: Intra-ROI correlation and its dependence on simulation parameters. Cross-correlation coefficients between traces of the same ROIs are averaged and displayed as color-coded pixels. The pixel location indicates simulation parameters used: on y axis the spontaneous firing rate (41 values logarithmically distributed between 0.2 Hz and 20 Hz), on x axis the peak stimulation firing rate (41 values logarithmically distributed between 0.4 and 40 Hz). Correlation generally increases with both spontaneous and stimulated firing rates. C: Inter-ROI correlations. Cross-correlation coefficients between traces from different ROIs are averaged and shown as in B. Correlations generally increase with stimulated, but only slightly with spontaneous activity (as it is less correlated between ROIs). D: Difference between B and C shows ROI correlation contrast. ROI contrast initially increases but saturates with spontaneous as well with stimulated activity in case of homogeneous stimulation, but further increases with stimulated activity if stimulated heterogeneously (yellow area on the right). |
![]() |
Supplementary Figure S2: Glomerular responses to single amino acids. A: raw traces from recordings under stimulation with single amino acids having a concentration of 10 µM. This glomerulus (for maximal projection and typical responses see Fig. 6) is responsive to multiple amino acids. L-alanine and L-arginine are chosen for subsequent stimulation using concentrations of 1 µM, traces are shown in D. B: Average response trace and response traces for single z-planes, both normalized to the maximum response. Responses maxima are indicated with a . C: A randomization of response maxima over z-planes, results in an increased response variation. |
![]() |
Suppl. Figure S3: Ratios between maximum and median fluorescence intensities. A, B: traces from exemplary glomeruli under AA stimulation or no stimulation. Stars are indicating local stimulus-induced response maxima. Of all stimulus-induced responses, arrows indicate the maximum response. Ratios between trace maxima and trace medians (mdn, dashed lines) are calculated. For “no stimulation” traces, maxima values used for ratios correspond to the mean of the 10 highest intensities. C: Comparison between ratios (max / mdn) from AA stimulation traces and no stimulation traces |
![]() |
Supplementary Figure S4: Examples of two presynaptic components with distinct dynamic ranges. A-C: Each column represents one example. A: Experimental time line of recording. The vertical line in black indicates the length of the recording. The horizontal lines illustrate the stimulus type used and stimulus application time. The blue area marks the time window containing heterogeneous responses which are used for the auto detection of ROIs. B: Example traces in magenta and green, reflecting distinct dynamic ranges and their corresponding correlation maps. C: color projections of activity correlation maps. Each map was generated using the traces shown in B as reference traces. |
![]() |
Supplementary Figure S5: Regions categorized by fluorescence intensity levels have very similar responses. A: Fluorescence intensities from two recordings of an example glomerulus, either under stimulation or not. B: Histogram of image intensities in A. Black vertical ms lines indicate the threshold values used for a comparison between regions with distinct fluorescence intensities. C: Boxplots representing normalized standard deviations of response maximum amplitudes (D). Mean standard deviations are indicated by the red lines. Number of pixels for each boxplot group from left to right: 5820 pixels, 3500 pixels, 1376 pixels, 562 pixels and 382 pixels. For this typical experiment, there was no difference between groups (Kruskall-Wallis test p = 0.95). D: Masks reveal pixels having different ranges of intensities. For recordings under stimulation (in blue) or no stimulation (in red) mean activity traces are shown. All scale bars shown represent 10 µm. |
![]() |
Figure 1. Localizing amino-acid responsive glomeruli in the lateral olfactory bulb of Xenopus laevis tadpoles. (A) Drawing of typical tadpole head. It shows the location of the olfactory epithelium (1) and the olfactory bulb (2). In this study, the olfactory epithelium was electroporated to bring CaGreen into ORNs and their axon terminals. (B) After electroporation, many ORNs contain the calcium sensor CaGreen. Since ORN neurites form the presynaptic side of glomeruli, it is possible to record calcium responses in the olfactory bulb 3 days after electroporation. Mitral cell dendrites form the post-synaptic side of glomeruli. Both neuron types have branches that project to the same and to other glomeruli. (C) Glomeruli are found in clusters. The lateral cluster consists of amino-acid responsive glomeruli. The rapid 4D recordings shown in this study were obtained from the ipsilateral cluster. A anterior, P posterior, M medial, L lateral. (D) Illustrative example of an amino-acid responsive glomerulus from the ipsilateral cluster. For stimulation, an amino-acid mixture was used (concentration 10 µM). Scale bar: 10 µm. (E) Experimental design of rapid 4D calcium imaging. Start and duration of each recording is shown in blue. 1: Single plane recording to select a glomerulus that responds to a 10 µM or 100 µM amino-acid mixture. 2: z-stack of a responsive glomerulus to get an impression of its anatomical borders and its core. Inter-plane distance: 1 µm. 3 and 4: Recording under stimulation or without stimulation. Repetitions of those steps are indicated as trials. The center of the glomerulus lies approximately between the fifth and sixth z-plane. 5: The last stimulation should reveal a response and the corresponding z-stack should contain only minimal morphological changes. If so, trials were considered as suitable for analysis. Matlab 2017b and Adobe Illustrator CS6 were used for composition of this figure (see “Methods” for further details about the used software). |
![]() |
Figure 2. Calcium-related fluorescence over trials and between intraglomerular regions of interest. (A) Glomerular activity traces from the region of interest (ROI) shown in B. The following AA-concentrations are used: 0.05 µM, 0.5 µM, 1 µM, 10 µM and 100 µM. The traces reveal fluctuation over trials (imaging rate: 1.91 stacks/s). In this example, fluctuations are most apparent after AA concentrations in the lower micromolar range (< 10 µM). (B) Maximum projection in z and time of an exemplary glomerulus. The white circle represents a ROI that covers the whole glomerulus. Scale bar 10 µm. (C) Three consecutive trials under AA stimulation (imaging rate: 1.91 stacks/s). The colors used for the traces correspond to the colors of the ROIs shown in (D). The gray rectangle points out an exemplary time window in which variations between traces are observed. The cyan trace contains a peak within this time window that is mostly absent in the green and purple traces. (D) Three consecutive z-planes and intraglomerular example ROIs. Scale bar: 10 µm. AA a mixture of l-alanine, l-arginine, l-cysteine, l-glycine, l-histidine, l-isoleucine, l-leucine, l-lysine, l-methionine, l-phenylalanine, l-proline, l-serine, l-threonine, l-tryptophan, l-valine. Matlab and Adobe Illustrator were used for composition of this figure (see “Methods” for further details about the used software). |
![]() |
Figure 3. Effect of heterogeneous ORN sensitivity distribution on input dynamic range. Odour dose–response curves (blue lines) are simulated for exemplary ORN ensembles with different sensitivities to odour concentration and maximum response AP frequencies. The trial-to-trial standard deviation (SD) of the ensemble response frequency is shown in grey. The input dynamic range (DR, stimulus range with responses that are significantly different from minimum and maximum) is shown as green area and quantified in dB between its minimum and maximum dose. (A) Simple configuration consisting of a single ORN group with homogeneous sensitivity (CD50 = 10–6 M, see position of red line, also showing corresponding response frequency ± SD), a combined basal AP frequency of f0 = 1 Hz, and a combined maximum frequency of fmax = 7 Hz (top) or 19 Hz (bottom). For larger fmax, DR increases. (B) Two ORN groups with fmax as in A, but with distinct sensitivities (CD50 = 10–6.25 M and 10–5.75 M, red lines). DR are increased compared to (A). (C) Same as (B), with sensitivities further apart (CD50 = 10–6.5 M and 10–5.5 M). While DR are further increased compared to B, the dose–response curves begin to plateau between the two CD50 concentrations instead of increasing linearly, because they are too far apart. Dose–response curves for each sensitivity group are modelled with a Hill equation (Hill coefficient of 3) and summed. Trial-to-trial SD at response frequency f is calculated for a measurement of 1 s with the assumption of Poisson-distributed AP counts, giving \documentclass[12pt]{minimal} \usepackage{amsmath} \usepackage{wasysym} \usepackage{amsfonts} \usepackage{amssymb} \usepackage{amsbsy} \usepackage{mathrsfs} \usepackage{upgreek} \setlength{\oddsidemargin}{-69pt} \begin{document}$$SD = \sqrt f$$\end{document}SD=f. Input dynamic range is defined as the range of stimulus concentrations [cmin, cmax] that satisfy f(cmin) − SD(cmin) > f0 and f(cmax) + SD(cmax) < fmax. DR = 10 × log10(cmax/cmin) dB is used for quantification of the input dynamic range. Matlab and Adobe Illustrator were used for composition of this figure (see “Methods” for further details about the used software). |
![]() |
Figure 4. Exemplary activity measurements from glomerular calcium imaging and ORN cell-attached patch-clamp recordings and their implications on ROI correlation. (A) Presynaptic calcium imaging of a whole glomerulus, maximum-projected in time. (B) ROI time trace from recording without stimulation. (C) Activity correlation imaging (ACI) from trace in B results in no usable correlation map. (D) Repeated ORN on-cell patch-clamp recordings during single, low-intensity (10 nM l-arginine) olfactory stimulus at t = 0 s. Each detected action potential is shown as vertical line for each trial. Only the firing rate from the combined trials (lower plot) exhibits a significant increase upon stimulation, while individual trials are partly indistinguishable from spontaneous firing. (E) Component separation ability in ACI maps depending on signal to noise ratio (SNR) and spatial distance. Spiking calcium activity is simulated for three components and spatially distributed along three 2D converging spirals. Each spiral has a gaussian line radius of σ = 3 pixels and a maximum spatial separation of 6 pixels (outside) and minimum 0 pixels (at the center). Activity correlation images are calculated (with component colors red, green and blue) for a SRN of 3 (left) and 1 (right). Reliable pixel component identification is possible for signals at σ/2 spatial overlap for SNR 1 and even smaller for SNR 3. Matlab and Adobe Illustrator were used for composition of this figure (see “Methods” for further details about the used software). |
![]() |
Figure 7. Heterogeneity found among activity patterns of amino-acid responsive ORNs, indicate distinct dynamic ranges within individual glomeruli. (A) Selection of amino-acid-responsive ORNs for cell-attached patch clamp recordings. At the level of the epithelium, ORNs are temporarily stained with the calcium indicator Fluo8-AM (left). Similar to the calcium-imaging recordings from glomeruli, amino acids are administered just before the olfactory epithelium (middle). Calcium imaging of ORN somata is performed to locate amino-acid-responsive ORNs (red circle, left and middle). A bright field image is used to guide the patch-pipette to one of the amino-acid-responsive ORNs (right image). Exemplary patch-clamp recordings (traces on the right), showing an example of spontaneous activity and two examples of an l-arginine-induced response in the same ORN. (B) ORNs (single dots) sorted based on their response thresholds to single amino acids [l-arginine, l-histidine, l-lysine, l-methionine, l-leucine, l-alanine, l-tryptophan, or l-phenylalanine, (x-axis)] and their spontaneous firing rates (y-axis). EC-50 was calculated to be 8.8 µM. (C) Using the EC-50 value (8.8 µM) for testing a relationship between ORNs sensitivity and their firing rates (Mann–Whitney-U-test: p = 0.016). ORNs with a low response threshold (n = 11) are responsive to amino acid concentrations of < = 1 µM. ORNs with a high response threshold (n = 35) are responsive to amino acid concentrations of = > 10 µM. (D) Distribution of ISI length of ORNs 30 s prior to the application of either stimulus solution to stimulation with either single amino acids (l-histidine, l-arginine, l-methionine) or Ringer’s solution (negative control). 9 ORNs with had a low response threshold (n = 13,440 ISIs; first response to stimulus concentrations below 1 of < = 1 µM) and 49 ORNs had a high response threshold (n = 48,711 ISIs; first response to stimulus concentrations above 1 µM). The black cross displays the mean. The median is depicted as a black square. The histogram width is normalized to the maximum bin count of the belonging distribution. The bin size is 0.01 s. The y-axis is logarithmic and displays the ISI length in seconds [s]. The x-axis is categorical. p < 0.001 using the Wilcoxon rank sum test. (E) Example intraglomerular regions (left, in green and magenta) with distinct dynamic ranges (middle) and spontaneous activities (right). All scale bars: 10 µm. AA a mixture of l-alanine, l-arginine, l-cysteine, glycine, l-histidine, l-isoleucine, l-leucine, l-lysine, l-methionine, l-phenylalanine, l-proline, l-serine, l-threonine, l-tryptophan, l-valine. Matlab and Adobe Illustrator were used for composition of this figure (see “Methods” for further details about the used software). |
![]() |
Figure 9. ROI autodetection scheme. (A) 4D imaged data (time series of 3D stacks, shown here as mean-projection in time for one example z-layer) contains CCD detector offset artifacts. (B) Line artifacts are reduced by subtraction of averaged line signal. (C) Image drift and tissue distortion over time are reduced by sequentially applying shift compensation, optical flow field detection and weighted de-morphing. (D) Regions containing significant calcium activity have higher correlation between each center and surrounding pixel (“neighborhood (nb)-correlation”). The average nb-correlation per pixel bin is shown here for one example z-layer. (E–G) Trace selection procedure. (E) Average traces for each bin are calculated using weighted averaging (pixel weight = nb-correlation), and only traces with significantly elevated correlation (one standard deviation above average) are collected. Selected and normalized calcium traces are shown in picture with time in x dimension and trace index in y dimension. (F) Clusters of similar traces are obtained using k-means clustering of trace data. Color-coded cluster assignment is shown for each trace in image. (G) all traces belonging to the same cluster are averaged. Two of the 7 averaged traces are selected for the following example. (H) Each pixel of the 4D data is correlated in time with the selected traces, producing 3D activity correlation maps (ACI-maps). (I) Color projection of ACI maps. The ACI maps are merged by assigning a color for each map and choosing pixel color and intensity by highest-correlated map color and correlation value, respectively. Matlab and Adobe Illustrator were used for composition of this figure (see “Methods” for further details about the used software). |
References [+] :
Albeanu,
Olfactory marker protein (OMP) regulates formation and refinement of the olfactory glomerular map.
2018, Pubmed
Albeanu, Olfactory marker protein (OMP) regulates formation and refinement of the olfactory glomerular map. 2018, Pubmed
Bao, Ca(2+)-BK channel clusters in olfactory receptor neurons and their role in odour coding. 2015, Pubmed , Xenbase
Bozza, Odorant receptor expression defines functional units in the mouse olfactory system. 2002, Pubmed
Breunig, The endocannabinoid 2-arachidonoyl-glycerol controls odor sensitivity in larvae of Xenopus laevis. 2010, Pubmed , Xenbase
Brignall, Neural map formation and sensory coding in the vomeronasal system. 2015, Pubmed
Brinkmann, Recording Temperature-induced Neuronal Activity through Monitoring Calcium Changes in the Olfactory Bulb of Xenopus laevis. 2016, Pubmed , Xenbase
Burd, Development of the olfactory nerve in the African clawed frog, Xenopus laevis: I. Normal development. 1991, Pubmed , Xenbase
Byrd, Development of the olfactory bulb in the clawed frog, Xenopus laevis: a morphological and quantitative analysis. 1991, Pubmed , Xenbase
Connelly, Spontaneous and sensory-evoked activity in mouse olfactory sensory neurons with defined odorant receptors. 2013, Pubmed
de Bruyne, Odor coding in the Drosophila antenna. 2001, Pubmed
Duchamp-Viret, Odor response properties of rat olfactory receptor neurons. 1999, Pubmed
Duchamp-Viret, Peripheral odor coding in the rat and frog: quality and intensity specification. 2000, Pubmed
Feinstein, Axon guidance of mouse olfactory sensory neurons by odorant receptors and the beta2 adrenergic receptor. 2004, Pubmed
Firestein, The relation between stimulus and response in olfactory receptor cells of the tiger salamander. 1993, Pubmed
Getchell, Functional properties of vertebrate olfactory receptor neurons. 1986, Pubmed
Gliem, Bimodal processing of olfactory information in an amphibian nose: odor responses segregate into a medial and a lateral stream. 2013, Pubmed , Xenbase
Grosmaitre, Odorant responses of olfactory sensory neurons expressing the odorant receptor MOR23: a patch clamp analysis in gene-targeted mice. 2006, Pubmed
Hassenklöver, Olfactory wiring logic in amphibians challenges the basic assumptions of the unbranched axon concept. 2013, Pubmed , Xenbase
Hassenklöver, The olfactory system as a model to study axonal growth patterns and morphology in vivo. 2014, Pubmed , Xenbase
Imai, Roles of odorant receptors in projecting axons in the mouse olfactory system. 2007, Pubmed
Junek, Activity correlation imaging: visualizing function and structure of neuronal populations. 2009, Pubmed , Xenbase
Manzini, Classes and narrowing selectivity of olfactory receptor neurons of Xenopus laevis tadpoles. 2004, Pubmed , Xenbase
Manzini, Presynaptic protein distribution and odour mapping in glomeruli of the olfactory bulb of Xenopus laevis tadpoles. 2007, Pubmed , Xenbase
Manzini, Response profiles to amino acid odorants of olfactory glomeruli in larval Xenopus laevis. 2007, Pubmed , Xenbase
Manzini, Multidrug resistance transporters in the olfactory receptor neurons of Xenopus laevis tadpoles. 2003, Pubmed , Xenbase
Manzini, Odorant responses of Xenopus laevis tadpole olfactory neurons: a comparison between preparations. 2002, Pubmed , Xenbase
Manzini, Improved fluorescent (calcium indicator) dye uptake in brain slices by blocking multidrug resistance transporters. 2008, Pubmed , Xenbase
Menini, Signal Transduction in Vertebrate Olfactory Cilia 2010, Pubmed
Mombaerts, Targeting olfaction. 1996, Pubmed
Murthy, Olfactory maps in the brain. 2011, Pubmed
Neef, Quantitative optical nanophysiology of Ca2+ signaling at inner hair cell active zones. 2018, Pubmed
Nezlin, Individual olfactory sensory neurons project into more than one glomerulus in Xenopus laevis tadpole olfactory bulb. 2005, Pubmed , Xenbase
Ressler, Information coding in the olfactory system: evidence for a stereotyped and highly organized epitope map in the olfactory bulb. 1994, Pubmed
Rospars, Spontaneous activity of first- and second-order neurons in the frog olfactory system. 1994, Pubmed
Rospars, Responses of single neurons and neuronal ensembles in frog first- and second-order olfactory neurons. 2013, Pubmed
Rospars, Heterogeneity and convergence of olfactory first-order neurons account for the high speed and sensitivity of second-order neurons. 2014, Pubmed
Schild, Transduction mechanisms in vertebrate olfactory receptor cells. 1998, Pubmed
Tantirigama, Spontaneous activity in the piriform cortex extends the dynamic range of cortical odor coding. 2017, Pubmed
Thomas-Danguin, The perception of odor objects in everyday life: a review on the processing of odor mixtures. 2014, Pubmed
van Drongelen, Convergence in the olfactory system: quantitative aspects of odour sensitivity. 1978, Pubmed
Vassar, Topographic organization of sensory projections to the olfactory bulb. 1994, Pubmed
Wachowiak, Functional organization of sensory input to the olfactory bulb glomerulus analyzed by two-photon calcium imaging. 2004, Pubmed
Wegner, In vivo STED microscopy visualizes PSD95 sub-structures and morphological changes over several hours in the mouse visual cortex. 2018, Pubmed
Wegner, In vivo mouse and live cell STED microscopy of neuronal actin plasticity using far-red emitting fluorescent proteins. 2017, Pubmed
Weiss, Dye Electroporation and Imaging of Calcium Signaling in Xenopus Nervous System. 2018, Pubmed , Xenbase
Zou, Postnatal refinement of peripheral olfactory projections. 2004, Pubmed