Click here to close
Hello! We notice that you are using Internet Explorer, which is not supported by Xenbase and may cause the site to display incorrectly.
We suggest using a current version of Chrome,
FireFox, or Safari.
Front Mol Neurosci
2021 Jan 01;14:798261. doi: 10.3389/fnmol.2021.798261.
Show Gene links
Show Anatomy links
Activation of SGK1.1 Upregulates the M-current in the Presence of Epilepsy Mutations.
Martin-Batista E
,
Manville RW
,
Rivero-Pérez B
,
Bartolomé-Martín D
,
Alvarez de la Rosa D
,
Abbott GW
,
Giraldez T
.
???displayArticle.abstract???
In the central nervous system, the M-current plays a critical role in regulating subthreshold electrical excitability of neurons, determining their firing properties and responsiveness to synaptic input. The M-channel is mainly formed by subunits Kv7.2 and Kv7.3 that co-assemble to form a heterotetrametric channel. Mutations in Kv7.2 and Kv7.3 are associated with hyperexcitability phenotypes including benign familial neonatal epilepsy (BFNE) and neonatal epileptic encephalopathy (NEE). SGK1.1, the neuronal isoform of the serum and glucocorticoids-regulated kinase 1 (SGK1), increases M-current density in neurons, leading to reduced excitability and protection against seizures. Herein, using two-electrode voltage clamp on Xenopus laevis oocytes, we demonstrate that SGK1.1 selectively activates heteromeric Kv7 subunit combinations underlying the M-current. Importantly, activated SGK1.1 increases M-channel activity in the presence of two different epilepsy mutations found in Kv7.2, R207W and A306T. In addition, proximity ligation assays in the N2a cell line allowed us to address the effect of these mutations on Kv7-SGK1.1-Nedd4 molecular associations, a proposed pathway underlying augmentation of M-channel activity by SGK1.1.
FIGURE 1. Wild-type and activated SGK1.1 upregulate M-current. (A) Currents elicited in Xenopus oocytes after coinjection of cDNAs from Kv7.2/3 channel alone (first panel) or in combination with wild-type (second panel) or constitutively active (third panel) SGK1.1. (B) Peak current/voltage relationship. (C) Tail current (left) and tail currents measured at –30 mV after 0, + 20 or + 40 mV depolarizing pulses for the indicated construct combinations (right). Values represent mean ± SEM. Two-way ANOVA followed by Tukey’s correction for multiple comparisons, ****p < 0.0001. (D) Normalized conductance. Legends are indicated on (B).
FIGURE 2. SGK1.1 increases heteromeric Kv7.3/5 currents like heteromeric Kv7.2/3, supporting the need for heteromeric channel assembly to observe SGK1.1 effects. (A) Currents elicited in Xenopus oocytes after coinjection of cRNAs from Kv7.3/5 channel alone (first panel) or in combination with wild-type SGK1.1 (second panel). (B) Peak current/voltage relationship. (C) Tail current (left) and tail currents measured at –30 mV after 0, + 20 or + 40 mV depolarizing pulses. Values represent mean ± SEM (Multiple t-test Holm-Sidak correction method; *p < 0.05). (D) Normalized conductance. Legends are indicated on (B).
FIGURE 3. Constitutively active form SGK1.1 (S515D) upregulates Kv7.2 epilepsy mutation R207W in heteromeric assembly with Kv7.3 while WT SGK1.1 fails to. (A) Schematic representation of Kv7 channel structure. The basic organization of potassium channels is a tetramer with each monomer containing one pore-forming domain (PD) (transmembrane segments S1-S4) and a voltage sensor domain (VSD) (transmembrane segments S5-S6). Epilepsy mutants are represented as colored pentagons (R207W in red and A306T in yellow). (B) Currents elicited in Xenopus oocytes after coinjection of cDNAs from Kv7.2 (R207W)/3 channel alone (first panel) or in combination with wild-type (second panel) or constitutively active (third panel) SGK1.1. (C) Peak current/voltage relationship. (D) Tail current (left) and tail currents measured at –30 mV after 0, + 20 or + 40 mV depolarizing pulses for the indicated construct combinations (right). Values represent mean ± SEM (Two-way ANOVA, Tukey’s correction for multiple comparisons; ns, not significant; **p < 0.01; ***p < 0.0005; ****p < 0.0001). (E) Normalized conductance. Legends are indicated on (C).
FIGURE 4. Constitutively active form of SGK1.1 (S515D) upregulates Kv7.2 epilepsy mutation A306T in heteromeric assembly with Kv7.3 (A315T). (A) Currents elicited in Xenopus oocytes after coinjection of cDNAs from Kv7.2 (A306T)/3(A315T) channel alone (first panel) or in combination with wild-type (second panel) or constitutively active (third panel) SGK1.1. (B) Peak current/voltage relationship. (C) Tail current (left) and tail currents measured at –30 mV after 0, + 20 or + 40 mV depolarizing pulses for the indicated construct combinations (right). Values represent mean ± SEM (Two-way ANOVA Tukey’s correction for multiple comparisons; *p < 0.05; **p < 0.01). (D) Normalized conductance. Legends are indicated on graph (B).
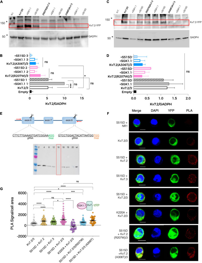
FIGURE 5. Association between SGK1.1 (S515D) and heteromeric channel Kv7.2/3 is reduced in presence of epilepsy mutant Kv7.2 (R207W) but not Kv7.2 (A306T). (A) Representative immunoblot showing expression levels of Kv7.2 fused to YFP (top panel, 110 KDa) and GADPH (bottom panel, 50 KDa) from oocytes injected with the indicated constructs; N.I., water-injected oocytes. Asterisks denote migration of the indicated molecular mass marker. (B) Quantitative analysis of Kv7.2 expression levels in Xenopus oocytes. Values are mean ± SEM from at least three independent experiments (ANOVA Sidak’s test for multiple comparisons; ns, not significant; *p < 0.05; ***p < 0.0005). (C) Representative western blot showing expression levels of Kv7.2 fused to YFP (top panel, 110 KDa approximately) and GADPH (bottom panel, 50 KDa) from N2a Sgk1-KO cells transfected with the indicated constructs; N.T., non-transfected cells. Asterisks denote migration of the indicated molecular mass marker. (D) Quantitative analysis of Kv7.2 expression levels in N2a cells from two independent replicates (ANOVA Sidak’s test for multiple comparisons; ns, not significant). (E) Top, schematic representation of the CRISPR/Cas9 strategy to knockout the Sgk1 gene. Insets indicate the sequence and hybridization sites for the guides, and PAM sequences (NGG) required for Cas9 to cut the DNA at the end of each targeted exon. Screening PCR primers are indicated as red arrows. Bottom, western blot detecting the presence of SGK1 protein expression in WT N2a cells or in selected single cell clones. Clone 16 was selected and used as Sgk1 knockout in this study. (F) PLA was performed on N2a Sgk1-KO cells transfected with the indicated constructs. Cells transfected with SGK1.1 (S515D) and NR1 were used as negative control (see F and dotted line at 0 in G). Bars correspond to 10 μM. (G) Quantification of PLA positive signals for each condition (ANOVA Kruskal Wallis test, ns, not significant; *p < 0.05; ***p < 0.0005; ****p < 0.0001). Each dot represents an individual cell from at least three independent experiments.
FIGURE 6. Kv7.2/3 heteromeric channel is located in close proximity to Nedd4-2 and this association weakens in presence of activated SGK1.1. (A–C) Representative images of PLA analysis performed on N2a Sgk1-KO cells transfected with the indicated constructs. Cells transfected with SGK1.1 (S515D) and NR1 were used as negative control (dotted line at 0 in B,D). Bars correspond to 10 μM. (B–D) Quantification of PLA positive signals for each condition (ANOVA Kruskal Wallis test, ns, not significant; *p < 0.05; **p < 0.01; ***p < 0.0005; ****p < 0.0001). Each dot represents an individual cell from at least three independent experiments.
Armas-Capote,
SGK1.1 Reduces Kainic Acid-Induced Seizure Severity and Leads to Rapid Termination of Seizures.
2020, Pubmed
Armas-Capote,
SGK1.1 Reduces Kainic Acid-Induced Seizure Severity and Leads to Rapid Termination of Seizures.
2020,
Pubmed
Arteaga,
A brain-specific SGK1 splice isoform regulates expression of ASIC1 in neurons.
2008,
Pubmed
Bongiorno,
Regulation of voltage-gated ion channels in excitable cells by the ubiquitin ligases Nedd4 and Nedd4-2.
2011,
Pubmed
Clark,
New antiepileptic medication linked to blue discoloration of the skin and eyes.
2015,
Pubmed
Constanti,
M-Currents in voltage-clamped mammalian sympathetic neurones.
1981,
Pubmed
Debonneville,
Phosphorylation of Nedd4-2 by Sgk1 regulates epithelial Na(+) channel cell surface expression.
2001,
Pubmed
,
Xenbase
Dedek,
Myokymia and neonatal epilepsy caused by a mutation in the voltage sensor of the KCNQ2 K+ channel.
2001,
Pubmed
,
Xenbase
Ekberg,
Regulation of the voltage-gated K(+) channels KCNQ2/3 and KCNQ3/5 by ubiquitination. Novel role for Nedd4-2.
2007,
Pubmed
,
Xenbase
Gómez-Posada,
Kv7 channels can function without constitutive calmodulin tethering.
2011,
Pubmed
Ismailov,
Effects of phosphorylation on ion channel function.
1995,
Pubmed
Kubisch,
KCNQ4, a novel potassium channel expressed in sensory outer hair cells, is mutated in dominant deafness.
1999,
Pubmed
,
Xenbase
Lerche,
Molecular cloning and functional expression of KCNQ5, a potassium channel subunit that may contribute to neuronal M-current diversity.
2000,
Pubmed
,
Xenbase
Luo,
Functional expression of distinct NMDA channel subunits tagged with green fluorescent protein in hippocampal neurons in culture.
2002,
Pubmed
Manville,
Direct neurotransmitter activation of voltage-gated potassium channels.
2018,
Pubmed
,
Xenbase
Martin-Batista,
SGK1.1 limits brain damage after status epilepticus through M current-dependent and independent mechanisms.
2021,
Pubmed
Michel,
Unexpected frequent hepatotoxicity of a prescription drug, flupirtine, marketed for about 30 years.
2012,
Pubmed
Miranda,
The neuronal serum- and glucocorticoid-regulated kinase 1.1 reduces neuronal excitability and protects against seizures through upregulation of the M-current.
2013,
Pubmed
,
Xenbase
Nappi,
Epileptic channelopathies caused by neuronal Kv7 (KCNQ) channel dysfunction.
2020,
Pubmed
Oliveros,
Breaking-Cas-interactive design of guide RNAs for CRISPR-Cas experiments for ENSEMBL genomes.
2016,
Pubmed
Oyrer,
Ion Channels in Genetic Epilepsy: From Genes and Mechanisms to Disease-Targeted Therapies.
2018,
Pubmed
Ran,
Genome engineering using the CRISPR-Cas9 system.
2013,
Pubmed
Ronen,
Seizure characteristics in chromosome 20 benign familial neonatal convulsions.
1993,
Pubmed
Schroeder,
KCNQ5, a novel potassium channel broadly expressed in brain, mediates M-type currents.
2000,
Pubmed
Schroeder,
Moderate loss of function of cyclic-AMP-modulated KCNQ2/KCNQ3 K+ channels causes epilepsy.
1998,
Pubmed
,
Xenbase
Seebohm,
Regulation of KCNQ4 potassium channel prepulse dependence and current amplitude by SGK1 in Xenopus oocytes.
2005,
Pubmed
,
Xenbase
Seebohm,
Long QT syndrome-associated mutations in KCNQ1 and KCNE1 subunits disrupt normal endosomal recycling of IKs channels.
2008,
Pubmed
,
Xenbase
Shah,
Molecular correlates of the M-current in cultured rat hippocampal neurons.
2002,
Pubmed
Singh,
A novel potassium channel gene, KCNQ2, is mutated in an inherited epilepsy of newborns.
1998,
Pubmed
Singh,
KCNQ2 and KCNQ3 potassium channel genes in benign familial neonatal convulsions: expansion of the functional and mutation spectrum.
2003,
Pubmed
,
Xenbase
Snyder,
cAMP and serum and glucocorticoid-inducible kinase (SGK) regulate the epithelial Na(+) channel through convergent phosphorylation of Nedd4-2.
2004,
Pubmed
Soldovieri,
Novel KCNQ2 and KCNQ3 mutations in a large cohort of families with benign neonatal epilepsy: first evidence for an altered channel regulation by syntaxin-1A.
2014,
Pubmed
Surti,
Identification by mass spectrometry and functional characterization of two phosphorylation sites of KCNQ2/KCNQ3 channels.
2005,
Pubmed
,
Xenbase
Surur,
Flupirtine and retigabine as templates for ligand-based drug design of KV7.2/3 activators.
2019,
Pubmed
Wang,
Potassium currents in rat prevertebral and paravertebral sympathetic neurones: control of firing properties.
1995,
Pubmed
Wang,
KCNQ2 and KCNQ3 potassium channel subunits: molecular correlates of the M-channel.
1998,
Pubmed
,
Xenbase
Wesch,
The neuronal-specific SGK1.1 kinase regulates {delta}-epithelial Na+ channel independently of PY motifs and couples it to phospholipase C signaling.
2010,
Pubmed
,
Xenbase
Wickenden,
Characterization of KCNQ5/Q3 potassium channels expressed in mammalian cells.
2001,
Pubmed
,
Xenbase
Wulff,
Voltage-gated potassium channels as therapeutic targets.
2009,
Pubmed
Xiong,
Combinatorial augmentation of voltage-gated KCNQ potassium channels by chemical openers.
2008,
Pubmed