Click here to close
Hello! We notice that you are using Internet Explorer, which is not supported by Xenbase and may cause the site to display incorrectly.
We suggest using a current version of Chrome,
FireFox, or Safari.
Proc Natl Acad Sci U S A
2021 Aug 10;11832:. doi: 10.1073/pnas.2025315118.
Show Gene links
Show Anatomy links
Arginine-selective modulation of the lysosomal transporter PQLC2 through a gate-tuning mechanism.
Leray X
,
Conti R
,
Li Y
,
Debacker C
,
Castelli F
,
Fenaille F
,
Zdebik AA
,
Pusch M
,
Gasnier B
.
???displayArticle.abstract???
Lysosomes degrade excess or damaged cellular components and recycle their building blocks through membrane transporters. They also act as nutrient-sensing signaling hubs to coordinate cell responses. The membrane protein PQ-loop repeat-containing protein 2 (PQLC2; "picklock two") is implicated in both functions, as it exports cationic amino acids from lysosomes and serves as a receptor and amino acid sensor to recruit the C9orf72/SMCR8/WDR41 complex to lysosomes upon nutrient starvation. Its transport activity is essential for drug treatment of the rare disease cystinosis. Here, we quantitatively studied PQLC2 transport activity using electrophysiological and biochemical methods. Charge/substrate ratio, intracellular pH, and reversal potential measurements showed that it operates in a uniporter mode. Thus, PQLC2 is uncoupled from the steep lysosomal proton gradient, unlike many lysosomal transporters, enabling bidirectional cationic amino acid transport across the organelle membrane. Surprisingly, the specific presence of arginine, but not other substrates (lysine, histidine), in the discharge ("trans") compartment impaired PQLC2 transport. Kinetic modeling of the uniport cycle recapitulated the paradoxical substrate-yet-inhibitor behavior of arginine, assuming that bound arginine facilitates closing of the transporter's cytosolic gate. Arginine binding may thus tune PQLC2 gating to control its conformation, suggesting a potential mechanism for nutrient signaling by PQLC2 to its interaction partners.
Fig. 1. PQLC2 is not driven by protons. (A) Charge–substrate ratio measurements. Representative current traces elicited by [3H]Arg in a PQLC2 oocyte and a negative control. The accumulated charge (shaded area) is proportional to accumulated Arg with a slope of 0.94 elementary charge per molecule. (B and C) Intracellular pH measurements with an ion-selective electrode (ISE). His (arrows), but not Arg or Lys, applied to PQLC2 oocytes at pH 5.0 induces an intracellular acidification. The graph in C shows a representative example of the acidification/current relationship. (D) Model for the His-induced acidification.
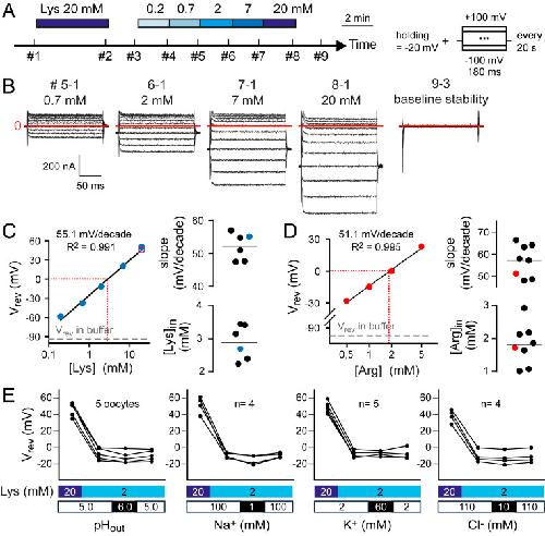
Fig. 2. PQLC2 is a cationic amino acid uniporter. (A) Protocol used for reversal potential measurements. After accumulating Lys through PQLC2, the oocyte is equilibrated with varying Lysout concentrations and subjected to voltage jumps. (B) Representative Lys-evoked current traces, obtained by subtracting the raw currents recorded at the numbered tick marks on the time’s arrow in A. (C) Lysout dependence of Vrev for the oocyte shown in B (blue dots) and five other PQLC2 oocytes. Vrev is proportional to log([Lys]out) with a mean slope 52 ± 2 mV/decade, consistent with the translocation of one elementary charge per Lys molecule. The internal Lys concentration is deduced from this relationship (red dotted line). The value of Vrev at the end of the Lys-loading phase (open purple dot) shows that a constant [Lys]in was maintained throughout the experiment. (D) Vrev measurements obtained with Arg as substrate. (E) Vrev is not affected by 10- to 100-fold changes in the external concentrations of H+, Na+, K+, and Cl−.
Fig. 3. Argout inwardly rectifies the PQLC2 current. (A–D) Voltage dependence of the Lys and Arg currents. Naive PQLC2 oocytes were perfused twice with either 20 mM Lys or 20 mM Arg and subjected to voltage jumps every 20 s. Representative PQLC2 current traces in A and B were obtained by subtracting the raw current recorded at the corresponding tick marks on the time’s arrow. With Arg, the outward current observed during the wash steps (3 − 1 subtraction) is fully suppressed by the presence of Arg in the bath (2 − 1 and 4 − 1 subtractions). C and D show the corresponding I–V curves during substrate application. In each panel, two subtraction procedures are compared. (Left) The result of the classical subtraction procedure, which induces an artifact during the second application of Arg (double arrow), reflecting the suppression of the outward current by Argout. (Right) The actual PQLC2 current. (E) Oocytes were perfused 5 min with 20 mM, Lys and their Lys content was measured by liquid chromatography coupled to high-resolution mass spectrometry (LC–HRMS). **P ≤ 0.002. (F and G) I–V curves of the PQLC2 current recorded during the wash steps of the oocytes shown in A and B. The outward current reflects the efflux of accumulated Lys or Arg molecules. Its shift to an inward current at negative potential may reflect the reentry of Lys or Arg molecules leaving the oocyte at holding potential. (H) Mean I–V curves of four oocytes successively perfused with 20 mM Lys, Arg, and Lys again. (I) Whole-cell patch-clamp recording of PQLC2 in HEK cells. The mean current ± SEM (gray shading) evoked by 20 mM CAAout is plotted against voltage. CAAin (20 mM) was delivered, or not (20 mM NMDG), through the patch-clamp pipette. In CAA-loaded cells, the actual PQLC2 current cannot be determined owing to the lack of zero-in, zero-out reference. The dashed line shows its expected zero value based on the null reversal potential in symmetrical conditions. The double arrows reflect the suppression of the PQLC2 outward current by extracellular Arg.
Fig. 4. Argin selectively reduces the inward current. Naive PQLC2 oocytes were perfused with a brief pulse of 20 mM Lys before and after sustained loading with 20 mM Lys or Arg at −60 mV. (A) Representative current traces. (B) Internal amino acid levels determined from the time integral of the loading currents based on an oocyte volume of 0.5 µL. (C) Ratio between the two pulse currents. (D) Current decrease during the loading step (arrows in A). The colored dots correspond to the oocytes shown in A. **P < 0.01.
Fig. 5. Arginine transinhibits PQLC2. (A) Potential mechanisms for the Arg effect. The exchange and trans-inhibition mechanisms differentially alter the charge–substrate ratio (Q/S) of the transport cycle. (B) Charge–substrate ratio measurements in PQLC2 oocytes preloaded, or not, for ≥8 min at −60 mV with 20 mM Lys or Arg. Representative traces and mean ratio values for 6 to 11 oocytes per condition. *P = 0.025; ***P ≤ 0.001; ****P ≤ 10−5. (C) The charge–substrate ratio is plotted against the PQLC2 current decrease during the loading step. (D) PQLC2 oocytes perfused with a brief pulse of His before and after sustained loading with either Lys or Arg were recorded with an intracellular H+-selective electrode under voltage clamp. Representative current (Top) and pH electrode (Bottom) traces. The green dotted lines highlight the decreased acidification rate after Arg loading. (E) Relationship between the His-evoked acidification before and after Lys or Arg loading. The results are compared to those of PQLC2 oocytes without intervening loading steps (black squares).
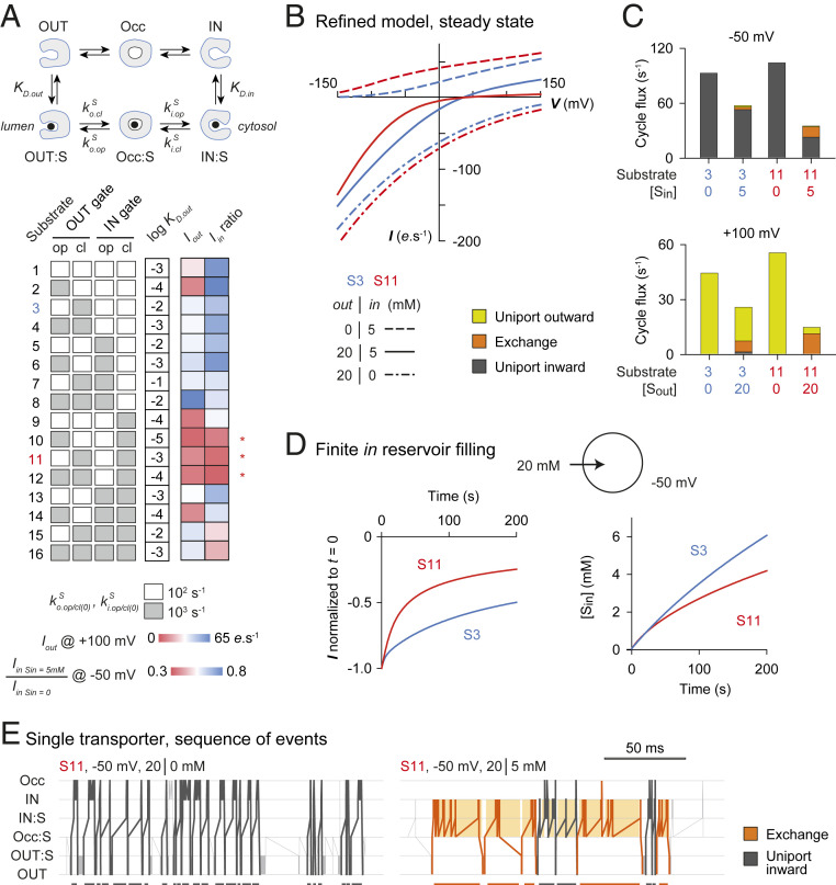
Fig. 6. Modulation of the transporter cytosolic gate by the bound substrate recapitulates the Arg-specific properties. (A) Systematic survey of substrate-specific parameters in a kinetic model of electrogenic uniporter. Gating constants of the loaded transporter (lower arm of the six-state scheme) were systematically varied in a binary manner. The substrate luminal affinity (KD.out) was adjusted accordingly to meet the microscopic reversibility principle. I–V curves were simulated for the 16 resulting substrates at 20 and 5 mM luminal and cytosolic concentrations, respectively. The heat map shows the intensity of the outward current at +100 mV and the decrease of the inward current by the inner substrate at −50 mV. Substrates 3 and 11 were selected to mimic the Lys-like and Arg-like behaviors, respectively. (B) I–V curves of the S3 and S11 currents in a refined uniporter model for the indicated conditions. (C) Uniport and exchange cycling frequencies underlying the currents in B are shown at −50 mV and +100 mV. (D) The model was tested in simulations of a finite reservoir (1 µL) at −50 mV with 5 × 108 transporters. (E) Representative single-transporter trajectories with S11 corresponding to the times 0 (Left) and 270 s (Right) in the reservoir-filling simulations.
Fig. 7. Lysosomal depolarization and the Arg-like substrate S11 antagonistically control the cytosol-facing conformation. (A) Kinetic differences induced by substrates 3 and 11 in the uniporter model. (B) The voltage dependence of the dwell time in cytosol-facing conformation was determined from single-transporter simulations in conditions mimicking nutrient replete and starved conditions (cytosolic substrate at 1 and 0.1 mM, respectively). Mean ± SEM of five 200-ms simulations, representing 100 to 750 events per condition. (C) Single-transporter simulations were repeated for a uniporter with an asymmetrical energy barrier of the cytosolic gate and otherwise identical model parameters. Dwell time distributions at two potentials and voltage dependence of the mean dwell time in cytosol-facing conformation (60 to 700 events per condition). (D) Putative model for the regulation of the interaction between PQLC2 and the CSW complex by the nutrient status. Lysosomal depolarization and cytosolic Arg may antagonistically control this interaction by increasing and shortening the duration of PQLC2 pauses in cytosol-facing conformation.
Amick,
PQLC2 recruits the C9orf72 complex to lysosomes in response to cationic amino acid starvation.
2020, Pubmed
Amick,
PQLC2 recruits the C9orf72 complex to lysosomes in response to cationic amino acid starvation.
2020,
Pubmed
Amick,
C9orf72: At the intersection of lysosome cell biology and neurodegenerative disease.
2017,
Pubmed
Ballabio,
Lysosomes as dynamic regulators of cell and organismal homeostasis.
2020,
Pubmed
Cang,
mTOR regulates lysosomal ATP-sensitive two-pore Na(+) channels to adapt to metabolic state.
2013,
Pubmed
Cao,
BK Channels Alleviate Lysosomal Storage Diseases by Providing Positive Feedback Regulation of Lysosomal Ca2+ Release.
2015,
Pubmed
Castellano,
Lysosomal cholesterol activates mTORC1 via an SLC38A9-Niemann-Pick C1 signaling complex.
2017,
Pubmed
Condon,
Nutrient regulation of mTORC1 at a glance.
2019,
Pubmed
Feng,
Evolution of Transporters: The Relationship of SWEETs, PQ-loop, and PnuC Transporters.
2016,
Pubmed
Ferreira de Freitas,
A systematic analysis of atomic protein-ligand interactions in the PDB.
2017,
Pubmed
Fromm,
Structural mechanism for amino acid-dependent Rag GTPase nucleotide state switching by SLC38A9.
2020,
Pubmed
Higuchi-Sanabria,
Lysosomal recycling of amino acids affects ER quality control.
2020,
Pubmed
Huizing,
Inherited disorders of lysosomal membrane transporters.
2020,
Pubmed
Jézégou,
Heptahelical protein PQLC2 is a lysosomal cationic amino acid exporter underlying the action of cysteamine in cystinosis therapy.
2012,
Pubmed
,
Xenbase
Jung,
Amino Acid-Dependent mTORC1 Regulation by the Lysosomal Membrane Protein SLC38A9.
2015,
Pubmed
Kandasamy,
Amino acid transporters revisited: New views in health and disease.
2018,
Pubmed
Koivusalo,
In situ measurement of the electrical potential across the lysosomal membrane using FRET.
2011,
Pubmed
Latorraca,
Mechanism of Substrate Translocation in an Alternating Access Transporter.
2017,
Pubmed
Läuger,
Microscopic description of voltage effects on ion-driven cotransport systems.
1986,
Pubmed
Lawrence,
The lysosome as a cellular centre for signalling, metabolism and quality control.
2019,
Pubmed
Lei,
Crystal structure of arginine-bound lysosomal transporter SLC38A9 in the cytosol-open state.
2018,
Pubmed
Liu,
LAAT-1 is the lysosomal lysine/arginine transporter that maintains amino acid homeostasis.
2012,
Pubmed
McAlpine,
Excessive endosomal TLR signaling causes inflammatory disease in mice with defective SMCR8-WDR41-C9ORF72 complex function.
2018,
Pubmed
Medina,
Lysosomal calcium signalling regulates autophagy through calcineurin and TFEB.
2015,
Pubmed
Morin,
Functional characterization of wild-type and mutant human sialin.
2004,
Pubmed
Musafia,
Complex salt bridges in proteins: statistical analysis of structure and function.
1995,
Pubmed
Newstead,
Molecular basis for KDEL-mediated retrieval of escaped ER-resident proteins - SWEET talking the COPs.
2020,
Pubmed
O'Rourke,
C9orf72 is required for proper macrophage and microglial function in mice.
2016,
Pubmed
Rebsamen,
SLC38A9 is a component of the lysosomal amino acid sensing machinery that controls mTORC1.
2015,
Pubmed
Ruivo,
Mechanism of proton/substrate coupling in the heptahelical lysosomal transporter cystinosin.
2012,
Pubmed
Saminathan,
A DNA-based voltmeter for organelles.
2021,
Pubmed
Sivadasan,
C9ORF72 interaction with cofilin modulates actin dynamics in motor neurons.
2016,
Pubmed
Su,
Structure of the C9orf72 ARF GAP complex that is haploinsufficient in ALS and FTD.
2020,
Pubmed
Talaia,
Receptor-like role for PQLC2 amino acid transporter in the lysosomal sensing of cationic amino acids.
2021,
Pubmed
Tang,
Cryo-EM structure of C9ORF72-SMCR8-WDR41 reveals the role as a GAP for Rab8a and Rab11a.
2020,
Pubmed
Town,
A novel gene encoding an integral membrane protein is mutated in nephropathic cystinosis.
1998,
Pubmed
Verdon,
SNAT7 is the primary lysosomal glutamine exporter required for extracellular protein-dependent growth of cancer cells.
2017,
Pubmed
Wang,
A voltage-dependent K+ channel in the lysosome is required for refilling lysosomal Ca2+ stores.
2017,
Pubmed
Wang,
Metabolism. Lysosomal amino acid transporter SLC38A9 signals arginine sufficiency to mTORC1.
2015,
Pubmed
Wolfson,
The Dawn of the Age of Amino Acid Sensors for the mTORC1 Pathway.
2017,
Pubmed
Wyant,
mTORC1 Activator SLC38A9 Is Required to Efflux Essential Amino Acids from Lysosomes and Use Protein as a Nutrient.
2017,
Pubmed
Xu,
Lysosomal physiology.
2015,
Pubmed