|
Figure 1. Inducible expression of Flag-NEDD1 fully rescues spindle assembly and mitotic progression upon NEDD1 silencing in a stable HeLa cell line. (A) Schematic representation of NEDD1 showing the positions of S377, S405 and S411 and the relevance of their phosphorylation for centrosomal, chromosomal and MT-based MT nucleation. The three sites fall into a regulatory domain placed between the N-terminal WD40 domain and a C-terminal γ-tubulin binding domain. (B) Western blots showing NEDD1 protein levels in control (siCTRL) and NEDD1-silenced (siNEDD1) HeLa cells expressing Flag-NEDD1 under tetracycline control (+TET). The anti-human NEDD1 antibody detects both the endogenous and ectopically expressed Flag-NEDD1 proteins. The vinculin band was used as a loading control. (C) Quantifications made on HeLa cells expressing Flag-NEDD1 under tetracycline control showing the percentage of mitotic cells and abnormal spindles in the different experimental conditions. Blue bars represent control siRNA cells not induced with tetracycline (C); yellow bars are cells transfected with NEDD1 siRNA and not induced with tetracycline (–); grey bars correspond to cells transfected with NEDD1 siRNA, treated with tetracycline and expressing Flag-NEDD1 (+). More than 1000 cells were monitored to calculate the percentage of mitotic cells. More than 200 cells were monitored to quantify the spindle phenotypes. The graph represents the average from three independent experiments. Error bars are standard deviation. ns: not significant; **P<0.01; ***P<0,001. (D) Western blot analysis showing endogenous and ectopically expressed Flag-NEDD1 (+TET) in asynchronous and mitotic HeLa cells. Samples were incubated or not with λ-phosphatase (+λ-Pp). The anti-human NEDD1 antibody detects the endogenous NEDD1. The anti-flag antibody detects Flag-NEDD1 WT. (E) Immunofluorescence of control and NEDD1-silenced (siNEDD1) HeLa cells expressing Flag-NEDD1. DNA is in blue, tubulin is in red. The anti-hNEDD1 antibody recognizes the endogenous and ectopically expressed proteins (green). Scale bar: 10 µm. |
|
Figure 2. Mitotic phenotypes in NEDD1 silenced HeLa cells upon expression of NEDD1 triple phospho-variants. (A,C) Upper panels: western blots showing NEDD1 protein levels in control (siCTRL) and NEDD1-silenced (siNEDD1) HeLa cell lines expressing Flag-NEDD1 phospho-variants (as indicated) under tetracycline control (+TET). The anti-human NEDD1 antibody detects both endogenous and ectopically expressed Flag-NEDD1 proteins. The vinculin band was used as a loading control. Lower panels: quantifications of the percentage of mitotic cells and abnormal spindles in HeLa cells in the different experimental conditions. Blue bars correspond to control cells not induced with tetracycline (C); yellow bars are NEDD1 silenced cells not induced with tetracycline (−); green and red bars correspond to NEDD1 silenced cells induced with tetracycline that express respectively the phospho-mimetic Flag-NEDD1-3D variant or phospho-null Flag-NEDD1-3A, as indicated (+). More than 1000 cells were monitored to calculate the percentage of mitotic cells and more than 200 to quantify the spindle phenotypes. The graphs represent the average from three independent experiments. Error bars are standard deviation. ns: not significant; **P<0,01; ***P<0,001; ****P<0,0001. (B,D) Immunofluorescence of control and NEDD1-silenced (siNEDD1) HeLa cells expressing or not Flag-NEDD1 3D or Flag-NEDD1 3D, as indicated. DNA is in blue and tubulin is in red. Scale bar: 10 µm. |
|
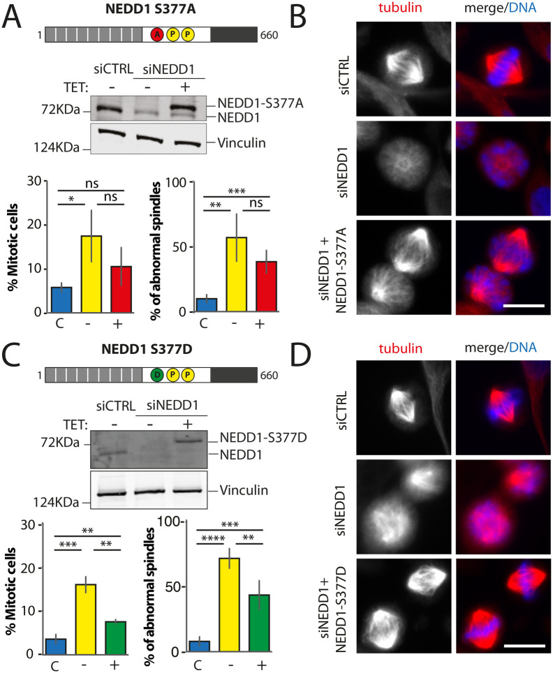
Figure 3. Mitotic phenotypes in NEDD1 silenced HeLa cells upon expression of NEDD1 S377 phospho-variants. (A,C) Upper panels: western blots showing NEDD1 protein levels in control (siCTRL) and NEDD1-silenced (siNEDD1) HeLa cell lines expressing or not Flag-NEDD1 phospho-variants at S377, as indicated (+TET). The anti-human NEDD1 antibody detects both the endogenous and ectopically expressed Flag-NEDD1 proteins. The vinculin band was used as a loading control. Lower panels: quantifications of the percentages of mitotic cells and abnormal spindles in HeLa cells in the different experimental conditions. Blue bars correspond to control cells not induced with tetracycline (C); yellow bars are NEDD1 silenced cells not induced with tetracycline (–); green and red bars correspond to NEDD1 silenced cells induced with tetracycline that express respectively the phospho-null Flag-NEDD1-S377A or phospho-mimetic Flag-NEDD1-S377D variants, as indicated (+). More than 1000 cells were monitored to calculate the percentage of mitotic cells and more than 200 to quantify the spindle phenotypes. The graphs represent the average from three independent experiments. Error bars are standard deviation. ns: not significant; **P<0,01; ***P<0,001; ****P<0,0001. (B,D) Immunofluorescence of control (siCTRL) and NEDD1-silenced (siNEDD1) HeLa cell lines expressing Flag-NEDD1-S377A or Flag-NEDD1-S377D. DNA is in blue and tubulin is in red. Scale bar: 10 µm. |
|
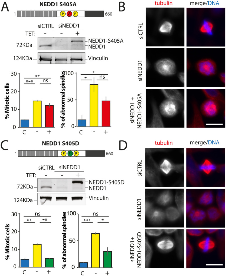
Figure 4. Mitotic phenotypes in NEDD1 silenced HeLa cells upon expression of NEDD1 S405 phospho-variants. (A,C) Upper panels: western blots showing NEDD1 protein levels in control (siCTRL) and NEDD1-silenced (siNEDD1) HeLa cell lines expressing or not Flag-NEDD1 phospho-variants at S405, as indicated (+TET). The anti-human NEDD1 antibody detects both the endogenous and ectopically expressed Flag-NEDD1 proteins. The vinculin band was used as a loading control. Lower panels: quantifications of the percentages of mitotic cells and abnormal spindles in HeLa cells in the different experimental conditions. Blue bars correspond to control cells not induced with tetracycline (C); yellow bars are NEDD1 silenced cells not induced with tetracycline (–); red and green bars correspond to NEDD1 silenced cells induced with tetracycline that express respectively the phospho-null Flag-NEDD1-S405A or phospho-mimetic Flag-NEDD1-S405D variants, as indicated (+). More than 1000 cells were monitored to calculate the percentage of mitotic cells and more than 200 to quantify the spindle phenotypes. The graphs represent the average from two independent experiments. Error bars are standard deviation. ns: not significant; *P<0,05; **P<0,01; ***P<0,001. (B,D) Immunofluorescence of control (siCTRL) and NEDD1-silenced (siNEDD1) HeLa cells expressing Flag-NEDD1 S405A or Flag-NEDD1-S405D. DNA is in blue and tubulin is in red. Scale bar: 10 µm. |
|
Figure 5. Mitotic phenotypes in NEDD1 silenced HeLa cells upon expression of NEDD1 S411 phospho-variants. (A,C) Upper panels: western blots showing NEDD1 protein levels in control (siCTRL) and NEDD1-silenced (siNEDD1) HeLa cells lines expressing or not Flag-NEDD1 phospho-variants at S411, as indicated (+TET). The anti-human NEDD1 antibody detects both the endogenous and ectopically expressed Flag-NEDD1 proteins. The vinculin band was used as a loading control. Lower panels: quantifications of the percentages of mitotic cells and abnormal spindles in HeLa cells in the different experimental conditions. Blue bars correspond to control cells not induced with tetracycline (C); yellow bars are NEDD1 silenced cells not induced with tetracycline (–); green and red bars correspond to NEDD1 silenced cells induced with tetracycline that express respectively the phospho-null Flag-NEDD1-S411A or phospho-mimetic Flag-NEDD1-S411D variants, as indicated (+). More than 1000 cells were monitored to calculate the percentage of mitotic cells and more than 200 to quantify the spindle phenotypes. The graphs represent the average from two (S411A) and three (S411D) independent experiments. Error bars are standard deviation. ns: not significant; *P<0,02; **P<0,01; ****P<0,0001. (B,D) Immunofluorescence of control (siCTRL) and NEDD1-silenced (siNEDD1) HeLa cells expressing Flag-NEDD1-S411A and Flag-NEDD1-S411D. DNA is in blue and tubulin is in red. Scale bar: 10 µm. |
|
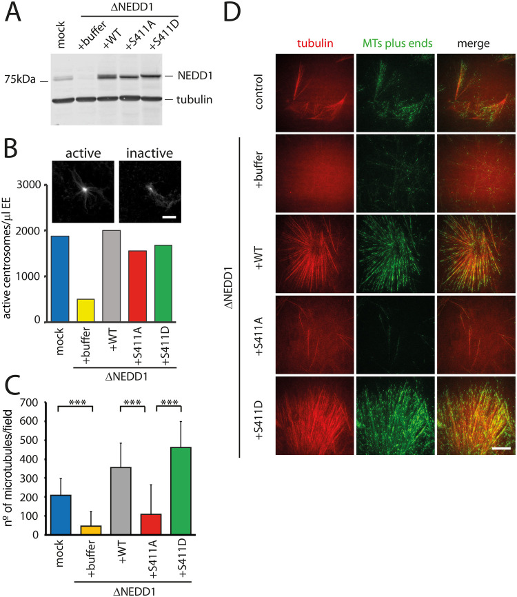
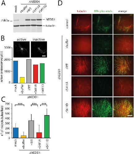
Figure 6. Role of NEDD1 S411 phosphorylation in centrosomal and RanGTP-dependent MT nucleation in Xenopus laevis egg extracts. (A) Western blots of control (mock) and NEDD1-depleted (ΔNEDD1) Xenopus laevis egg extracts supplemented or not (+buffer) with purified recombinant human Flag-NEDD1 proteins, as indicated. The anti-human NEDD1 antibody recognizes both the endogenous and exogenously added NEDD1 proteins. Tubulin was used as a loading control. (B) Activity of NEDD1 phospho-variant at S411 on the MT nucleation activity of centrosomes incubated in egg extracts. Human purified centrosomes were incubated in control (mock) and NEDD1-depleted egg extracts complemented or not with the indicated NEDD1 proteins. The number of centrosomes nucleating MTs after 30 min of incubation was counted in 30 random fields. The graph shows the quantifications from one out of two independent experiments. The images at the top show the microtubules (visualized through rhodamine-tubulin fluorescence) around purified centrosomes representative for active and inactive centrosomes. Scale bar: 10 µm. (C) Quantification of MTs assembled in RanGTP-complemented egg extracts. Control (mock) and NEDD1-depleted egg extracts complemented or not with the different human Flag-NEDD1 proteins (as indicated) were incubated for 20 min at 21°C and loaded into a flow chamber for TIRF imaging. Small amounts of Rhodamine labelled tubulin and GFP-Mal3 were added to respectively label the MTs and their growing plus-ends. The quantifications correspond to the number of MT plus ends in each field of view. Five random fields per condition in three independent experiments were analyzed. Error bars are standard deviations. ***P<0,001 (t-test). (D) Selected images from TIRF imaging of egg extracts in the different experimental conditions described and quantified in (C) Rhodamine tubulin (red) labels the MTs. GFP-Mal3 (green) labels the growing MTs plus-ends. Scale bar: 10 µm. |
|
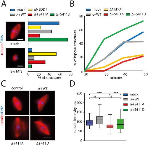
Figure 7. Role of NEDD1 S411 phosphorylation in spindle assembly in Xenopus laevis egg extracts. (A) Quantification of spindle structures assembled around sperm nuclei in cycled control (mock) and NEDD1-depleted egg extracts complemented or not with purified human Flag-NEDD1 variants as indicated. Representative images of a bipolar spindle (bipolar) and an aberrant structure typically found in NEDD1-depleted extract are shown (few MTs). Rhodamine labelled MTs (red) and DNA (blue). Scale bar: 10 μm. The graphs represent the percentage of the two types of structures in the different experimental conditions as indicated. More than 50 spindles were counted for each experimental condition. One representative out of four independent experiments with similar distributions. Scale bars: 10 μm. (B) Time course analysis of spindle assembly in the same experimental conditions as in A. More than 50 spindles were counted for each time point and experimental condition. The graph corresponds to one representative experiment out of three independent experiments. (C) Representative images of spindles assembled in control (mock) and NEDD1-depleted egg extracts complemented or not with purified human Flag-NEDD1 variants, as indicated. Rhodamine labelled MTs (red) and DNA (blue). Scale bar: 10 μm. (D) Box-and-whisker plots showing MT density in bipolar spindles assembled in the same experimental conditions as in C. MT density is expressed as the total tubulin fluorescence intensity normalized for the spindle area. More than 20 spindles were measured for each condition. The graph corresponds to one representative experiment out of three independent experiments. ***P<0,001 (t-test). |
|
Figure 8. Model: Cdk1 phosphorylation on NEDD1 S411 is a central and critical event for spindle assembly in mitosis and meiosis. A precise regulation of NEDD1 S377, S405 and S411 phospho-events (yellow circles) define the equilibrium between MT nucleation from centrosomes (red) and chromosomes (green). The phospho-variant NEDD1 S411D that mimics a constitutively phosphorylated state (green circle) is detrimental for spindle assembly in HeLa cells but functional in Xenopus laevis egg extract. Upper panel: NEDD1-S411D may be retained at the centrosome impairing its function in the chromosome-dependent MT nucleation pathway and thereby spindle assembly. Lower panel: instead, in egg extracts, it promotes chromosome-dependent MT nucleation and branching and the fast organization of the bipolar spindle. |
|
Fig. 1. Inducible expression of Flag-NEDD1 fully rescues spindle assembly and mitotic progression upon NEDD1 silencing in a stable HeLa cell line. (A) Schematic representation of NEDD1 showing the positions of S377, S405 and S411 and the relevance of their phosphorylation for centrosomal, chromosomal and MT-based MT nucleation. The three sites fall into a regulatory domain placed between the N-terminal WD40 domain and a C-terminal γ-tubulin binding domain. (B) Western blots showing NEDD1 protein levels in control (siCTRL) and NEDD1-silenced (siNEDD1) HeLa cells expressing Flag-NEDD1 under tetracycline control (+TET). The anti-human NEDD1 antibody detects both the endogenous and ectopically expressed Flag-NEDD1 proteins. The vinculin band was used as a loading control. (C) Quantifications made on HeLa cells expressing Flag-NEDD1 under tetracycline control showing the percentage of mitotic cells and abnormal spindles in the different experimental conditions. Blue bars represent control siRNA cells not induced with tetracycline (C); yellow bars are cells transfected with NEDD1 siRNA and not induced with tetracycline (–); grey bars correspond to cells transfected with NEDD1 siRNA, treated with tetracycline and expressing Flag-NEDD1 (+). More than 1000 cells were monitored to calculate the percentage of mitotic cells. More than 200 cells were monitored to quantify the spindle phenotypes. The graph represents the average from three independent experiments. Error bars are standard deviation. ns: not significant; **P<0.01; ***P<0,001. (D) Western blot analysis showing endogenous and ectopically expressed Flag-NEDD1 (+TET) in asynchronous and mitotic HeLa cells. Samples were incubated or not with λ-phosphatase (+λ-Pp). The anti-human NEDD1 antibody detects the endogenous NEDD1. The anti-flag antibody detects Flag-NEDD1 WT. (E) Immunofluorescence of control and NEDD1-silenced (siNEDD1) HeLa cells expressing Flag-NEDD1. DNA is in blue, tubulin is in red. The anti-hNEDD1 antibody recognizes the endogenous and ectopically expressed proteins (green). Scale bar: 10 µm. |
|
Fig. 2. Mitotic phenotypes in NEDD1 silenced HeLa cells upon expression of NEDD1 triple phospho-variants. (A,C) Upper panels: western blots showing NEDD1 protein levels in control (siCTRL) and NEDD1-silenced (siNEDD1) HeLa cell lines expressing Flag-NEDD1 phospho-variants (as indicated) under tetracycline control (+TET). The anti-human NEDD1 antibody detects both endogenous and ectopically expressed Flag-NEDD1 proteins. The vinculin band was used as a loading control. Lower panels: quantifications of the percentage of mitotic cells and abnormal spindles in HeLa cells in the different experimental conditions. Blue bars correspond to control cells not induced with tetracycline (C); yellow bars are NEDD1 silenced cells not induced with tetracycline (−); green and red bars correspond to NEDD1 silenced cells induced with tetracycline that express respectively the phospho-mimetic Flag-NEDD1-3D variant or phospho-null Flag-NEDD1-3A, as indicated (+). More than 1000 cells were monitored to calculate the percentage of mitotic cells and more than 200 to quantify the spindle phenotypes. The graphs represent the average from three independent experiments. Error bars are standard deviation. ns: not significant; **P<0,01; ***P<0,001; ****P<0,0001. (B,D) Immunofluorescence of control and NEDD1-silenced (siNEDD1) HeLa cells expressing or not Flag-NEDD1 3D or Flag-NEDD1 3D, as indicated. DNA is in blue and tubulin is in red. Scale bar: 10 µm. |
|
Fig. 3. Mitotic phenotypes in NEDD1 silenced HeLa cells upon expression of NEDD1 S377 phospho-variants. (A,C) Upper panels: western blots showing NEDD1 protein levels in control (siCTRL) and NEDD1-silenced (siNEDD1) HeLa cell lines expressing or not Flag-NEDD1 phospho-variants at S377, as indicated (+TET). The anti-human NEDD1 antibody detects both the endogenous and ectopically expressed Flag-NEDD1 proteins. The vinculin band was used as a loading control. Lower panels: quantifications of the percentages of mitotic cells and abnormal spindles in HeLa cells in the different experimental conditions. Blue bars correspond to control cells not induced with tetracycline (C); yellow bars are NEDD1 silenced cells not induced with tetracycline (–); green and red bars correspond to NEDD1 silenced cells induced with tetracycline that express respectively the phospho-null Flag-NEDD1-S377A or phospho-mimetic Flag-NEDD1-S377D variants, as indicated (+). More than 1000 cells were monitored to calculate the percentage of mitotic cells and more than 200 to quantify the spindle phenotypes. The graphs represent the average from three independent experiments. Error bars are standard deviation. ns: not significant; **P<0,01; ***P<0,001; ****P<0,0001. (B,D) Immunofluorescence of control (siCTRL) and NEDD1-silenced (siNEDD1) HeLa cell lines expressing Flag-NEDD1-S377A or Flag-NEDD1-S377D. DNA is in blue and tubulin is in red. Scale bar: 10 µm. |
|
Fig. 4. Mitotic phenotypes in NEDD1 silenced HeLa cells upon expression of NEDD1 S405 phospho-variants. (A,C) Upper panels: western blots showing NEDD1 protein levels in control (siCTRL) and NEDD1-silenced (siNEDD1) HeLa cell lines expressing or not Flag-NEDD1 phospho-variants at S405, as indicated (+TET). The anti-human NEDD1 antibody detects both the endogenous and ectopically expressed Flag-NEDD1 proteins. The vinculin band was used as a loading control. Lower panels: quantifications of the percentages of mitotic cells and abnormal spindles in HeLa cells in the different experimental conditions. Blue bars correspond to control cells not induced with tetracycline (C); yellow bars are NEDD1 silenced cells not induced with tetracycline (–); red and green bars correspond to NEDD1 silenced cells induced with tetracycline that express respectively the phospho-null Flag-NEDD1-S405A or phospho-mimetic Flag-NEDD1-S405D variants, as indicated (+). More than 1000 cells were monitored to calculate the percentage of mitotic cells and more than 200 to quantify the spindle phenotypes. The graphs represent the average from two independent experiments. Error bars are standard deviation. ns: not significant; *P<0,05; **P<0,01; ***P<0,001. (B,D) Immunofluorescence of control (siCTRL) and NEDD1-silenced (siNEDD1) HeLa cells expressing Flag-NEDD1 S405A or Flag-NEDD1-S405D. DNA is in blue and tubulin is in red. Scale bar: 10 µm. |
|
Fig. 5. Mitotic phenotypes in NEDD1 silenced HeLa cells upon expression of NEDD1 S411 phospho-variants. (A,C) Upper panels: western blots showing NEDD1 protein levels in control (siCTRL) and NEDD1-silenced (siNEDD1) HeLa cells lines expressing or not Flag-NEDD1 phospho-variants at S411, as indicated (+TET). The anti-human NEDD1 antibody detects both the endogenous and ectopically expressed Flag-NEDD1 proteins. The vinculin band was used as a loading control. Lower panels: quantifications of the percentages of mitotic cells and abnormal spindles in HeLa cells in the different experimental conditions. Blue bars correspond to control cells not induced with tetracycline (C); yellow bars are NEDD1 silenced cells not induced with tetracycline (–); green and red bars correspond to NEDD1 silenced cells induced with tetracycline that express respectively the phospho-null Flag-NEDD1-S411A or phospho-mimetic Flag-NEDD1-S411D variants, as indicated (+). More than 1000 cells were monitored to calculate the percentage of mitotic cells and more than 200 to quantify the spindle phenotypes. The graphs represent the average from two (S411A) and three (S411D) independent experiments. Error bars are standard deviation. ns: not significant; *P<0,02; **P<0,01; ****P<0,0001. (B,D) Immunofluorescence of control (siCTRL) and NEDD1-silenced (siNEDD1) HeLa cells expressing Flag-NEDD1-S411A and Flag-NEDD1-S411D. DNA is in blue and tubulin is in red. Scale bar: 10 µm. |
|
Fig. 6. Role of NEDD1 S411 phosphorylation in centrosomal and RanGTP-dependent MT nucleation in Xenopus laevis egg extracts. (A) Western blots of control (mock) and NEDD1-depleted (ΔNEDD1) Xenopus laevis egg extracts supplemented or not (+buffer) with purified recombinant human Flag-NEDD1 proteins, as indicated. The anti-human NEDD1 antibody recognizes both the endogenous and exogenously added NEDD1 proteins. Tubulin was used as a loading control. (B) Activity of NEDD1 phospho-variant at S411 on the MT nucleation activity of centrosomes incubated in egg extracts. Human purified centrosomes were incubated in control (mock) and NEDD1-depleted egg extracts complemented or not with the indicated NEDD1 proteins. The number of centrosomes nucleating MTs after 30 min of incubation was counted in 30 random fields. The graph shows the quantifications from one out of two independent experiments. The images at the top show the microtubules (visualized through rhodamine-tubulin fluorescence) around purified centrosomes representative for active and inactive centrosomes. Scale bar: 10 µm. (C) Quantification of MTs assembled in RanGTP-complemented egg extracts. Control (mock) and NEDD1-depleted egg extracts complemented or not with the different human Flag-NEDD1 proteins (as indicated) were incubated for 20 min at 21°C and loaded into a flow chamber for TIRF imaging. Small amounts of Rhodamine labelled tubulin and GFP-Mal3 were added to respectively label the MTs and their growing plus-ends. The quantifications correspond to the number of MT plus ends in each field of view. Five random fields per condition in three independent experiments were analyzed. Error bars are standard deviations. ***P<0,001 (t-test). (D) Selected images from TIRF imaging of egg extracts in the different experimental conditions described and quantified in (C) Rhodamine tubulin (red) labels the MTs. GFP-Mal3 (green) labels the growing MTs plus-ends. Scale bar: 10 µm. |
|
Fig. 7. Role of NEDD1 S411 phosphorylation in spindle assembly in Xenopus laevis egg extracts. (A) Quantification of spindle structures assembled around sperm nuclei in cycled control (mock) and NEDD1-depleted egg extracts complemented or not with purified human Flag-NEDD1 variants as indicated. Representative images of a bipolar spindle (bipolar) and an aberrant structure typically found in NEDD1-depleted extract are shown (few MTs). Rhodamine labelled MTs (red) and DNA (blue). Scale bar: 10 μm. The graphs represent the percentage of the two types of structures in the different experimental conditions as indicated. More than 50 spindles were counted for each experimental condition. One representative out of four independent experiments with similar distributions. Scale bars: 10 μm. (B) Time course analysis of spindle assembly in the same experimental conditions as in A. More than 50 spindles were counted for each time point and experimental condition. The graph corresponds to one representative experiment out of three independent experiments. (C) Representative images of spindles assembled in control (mock) and NEDD1-depleted egg extracts complemented or not with purified human Flag-NEDD1 variants, as indicated. Rhodamine labelled MTs (red) and DNA (blue). Scale bar: 10 μm. (D) Box-and-whisker plots showing MT density in bipolar spindles assembled in the same experimental conditions as in C. MT density is expressed as the total tubulin fluorescence intensity normalized for the spindle area. More than 20 spindles were measured for each condition. The graph corresponds to one representative experiment out of three independent experiments. ***P<0,001 (t-test). |
|
Fig. 8. Model: Cdk1 phosphorylation on NEDD1 S411 is a central and critical event for spindle assembly in mitosis and meiosis. A precise regulation of NEDD1 S377, S405 and S411 phospho-events (yellow circles) define the equilibrium between MT nucleation from centrosomes (red) and chromosomes (green). The phospho-variant NEDD1 S411D that mimics a constitutively phosphorylated state (green circle) is detrimental for spindle assembly in HeLa cells but functional in Xenopus laevis egg extract. Upper panel: NEDD1-S411D may be retained at the centrosome impairing its function in the chromosome-dependent MT nucleation pathway and thereby spindle assembly. Lower panel: instead, in egg extracts, it promotes chromosome-dependent MT nucleation and branching and the fast organization of the bipolar spindle. |