Click here to close
Hello! We notice that you are using Internet Explorer, which is not supported by Xenbase and may cause the site to display incorrectly.
We suggest using a current version of Chrome,
FireFox, or Safari.
Onco Targets Ther
2023 Jan 01;16:197-210. doi: 10.2147/OTT.S401454.
Show Gene links
Show Anatomy links
Transmission of Exosomal TPX2 Promotes Metastasis and Resistance of NSCLC Cells to Docetaxel.
Hu J
,
He Q
,
Tian T
,
Chang N
,
Qian L
.
???displayArticle.abstract???
BACKGROUND: Lung cancer, most of which is non-small cell lung cancer (NSCLC), is the most common tumor in the world, and drug resistance, as a major problem in clinical treatment, has attracted extensive attention. However, the role and mechanism of Targeting protein for Xenopus kinesin-like protein 2 (TPX2), which is highly expressed in NSCLC, is still unclear.
METHODS: Bioinformatics analysis was used to analyze the relationship between TPX2 and the clinicopathological features of NSCLC. Stable TPX2 overexpression cell lines with were constructed by lentivirus infection, and the effect of TPX2 on proliferation, migration, invasion and chemoresistance to docetaxel was characterized by the CCK8, wound healing, transwell, colony formation assay and FACS. An in vivo lung homing mouse model was used to further confirmed the role of TPX2 on metastasis. Exosomes were extracted by differential centrifugation from the culture supernatant, and their functions were investigated by co-culture with tumor cells. Gene expression was detected via Western blot and real time PCR (RT-qPCR).
RESULTS: Overexpression of TPX2 was related to the poor prognosis of NSCLC. Promoted migration, invasion and metastasis, and reduced the sensitivity of NSCLC cells to docetaxel. The abundance of TPX2 can be packaged in vesicles and transported to other cells. In addition, overexpression of TPX2 induced the accumulation of β-catenin and C-myc.
CONCLUSION: Our findings indicated that intercellular transfer of exosomal TPX2 triggered metastasis and resistance against to docetaxel in lung cancer cells, through activating downstream WNT/β-catenin signaling pathway.
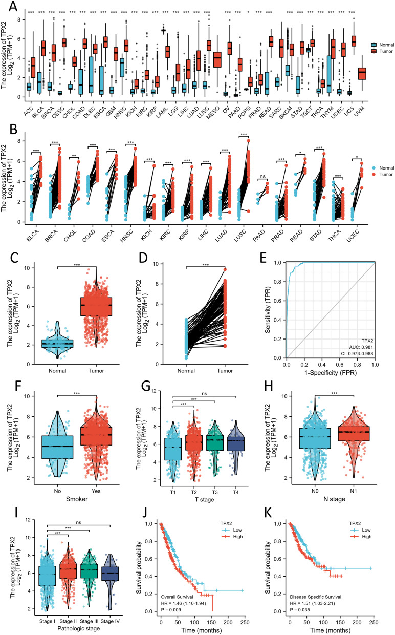
Figure 1. TPX2 expression level in NSCLC and its relationship with clinicopathological features. (A) Expression of TPX2 in different tumor types compared to nonmatching normal tissues in TCGA and GTEx databases. (B) TPX2 expression in different tumor types compared to matched normal tissues in TCGA and GTEx databases. (C) TPX2 expression in NSCLC and nonmatching normal tissues in TCGA databases. (D) TPX2 expression in NSCLC in TCGA database with matching normal tissues. (E) ROC curves for classifying NSCLC versus normal breast tissues in the TCGA database. (F–K) Data are shown for (F) smoker; (G) T stage; (H) N stage; (I) Pathologic stage; (J) Overall Survival; and (K) Disease Specific Survival. *p<0.05, **p<0.01 and ***p<0.001.
Figure 2. TPX2 overexpression promoted the migration and invasion abilities of NSCLC cells. (A) Western blotting analysis of TPX2 expression in six NSCLC cell lines. (B and C) The overexpression efficiency of TPX2 in A549 (B) and H1299 (C) was identified at the protein and RNA levels using Western blotting (left) and RT‒qPCR (right). (D–F) Effects of TPX2 overexpression on wound healing (D), transwell migration (E) and invasion (F) Abilities of A549 cells. Scale bar: 100 µm. (G–I) Effects of TPX2 overexpression on wound healing (G), transwell migration (H) and invasion (I) abilities of H1299 cells. Scale bar: 100 µm. (J) H&E staining showing representative photos of positive and negative metastatic nodules in the lung. Scale bar: 200 µm. (K) The scatterplot shows the number of lung metastatic foci per mouse. (L and M) Growth curve of A549 (L) and H1299 (M) cell lines (Vector represents negative control of overexpression, TPX2 represents overexpression of the TXP2 gene). Each bar displays the mean±SD of 3 independent experiments as analyzed by paired two-tailed students, t-test. *p<0.05, **p<0.01, ***p<0.001 and ****p<0.0001.
Figure 3. TPX2 overexpression reduced sensitivity to docetaxel. (A and B) Dose–response docetaxel viability curves in A549 (A) and H1299 (B) cell lines. Cell viability was estimated by CCK-8 reagent after 72 h of drug exposure. (C and D) A colony formation assay was used to analyze the clone formation ability of A549 (C) and H1299 (D) cell lines treated with 50 ng/mL docetaxel or not. (E and F) Flow cytometry was used to detect apoptosis in A549 (E) and H1299 (F) cell lines after treated with docetaxel for 72 h.
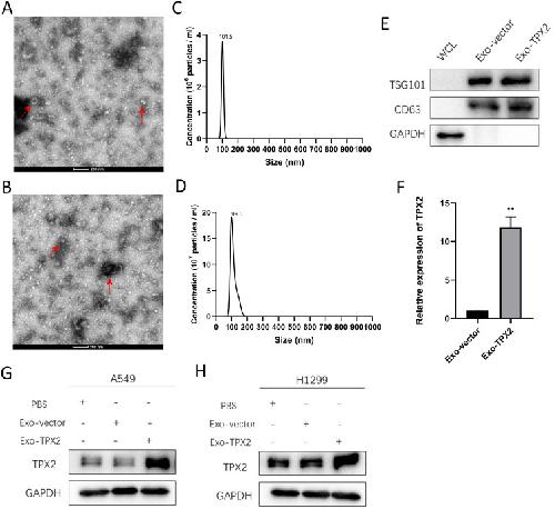
Figure 4. TPX2 can be transferred intercellularly through exosomes. (A and B) Transmission electron microscopy (TEM) images of exosomes isolated from A549 cells (Vector: A, TPX2: (B). Red arrows indicate exosomes. Scale bar: 200 µm. (C and D) The size distribution of exosomes determined from A549 cells (Vector: A, TPX2: (B) by nanoparticle tracking analysis (NTA). (E) Western blot analysis of exosome markers (tsg101 and CD63) in equivalent amounts of protein from A549-derived exosomes and A549 whole cell lysates (WCL) (as a control). (F) The amount of TPX2 mRNA in exosomes isolated from cell supernatant was detected by RT‒qPCR. (G and H) Western blot analysis of TPX2 expression in A549 (G) and H1299 (H) cells after incubation with exosomes. Data were statistically analyzed with paired two-tailed students, t-test. **p<0.01.
Figure 5. Exosomes from cells with high TPX2 expression promote cell invasion and migration. (A and B) The migration of A549 (A) and H1299 (B) cells after treatment with exosomes from different sources were determined by wound healing. Scale bar: 100 µm. (C and D) The migration capacity of A549 (C) and H1299 (D) cells after exosomes treatment is determined by transwell assay. Scale bar: 100 µm. (E and F) The invasive capacity of A549(E) and H1299(F) cells after treatment with exosomes is determined by transwell assay. Scale bar: 100 µm. Each bar shows the mean±SD of 3 independent experiments. Data were statistically analyzed with paired two-tailed students, t-test. *p<0.05; **p<0.01; ***p<0.001 and ****p<0.0001.
Figure 6. Exosomes from TPX2 high-expressing cells reduce the sensitivity of NSCLC cells to docetaxel. (A and B) Dose-responsive docetaxel activity curves in A549 (A) and H1299 (B) cells treated with exosomes. Cell viability was estimated with CCK-8 reagent after 72 h of drug exposure. (C and D) Effect of exosomes on the clonogenic capacity of A549 (C) and H1299 (D) cells treated with docetaxel or not. (E and F) Flow cytometry was used to detect apoptosis in A549 (E) and H1299 (F) cells treated with docetaxel or not after exosome co-incubation.
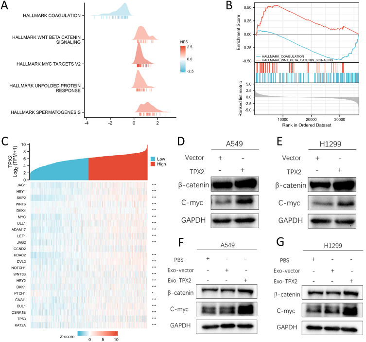
Figure 7. TPX2 activates the downstream WNT/β-catenin signaling pathway. (A and B) GSEA of the hallmark gene sets deposited in MSigDB. (C) Heatmap of the correlation between TPX2 expression and WNT pathway-associated proteins. (D and E) The amount of β-catenin and C-myc proteins in A549 (D) and H1299 (E) cells with different levels of TPX2 expression was compared by Western blot. (F and G) The amount of β-catenin and C-myc proteins in A549 (F) and H1299 (G) cells treated with different exosomes was compared by Western blot.
Chen,
Mammalian drug efflux transporters of the ATP binding cassette (ABC) family in multidrug resistance: A review of the past decade.
2016, Pubmed
Chen,
Mammalian drug efflux transporters of the ATP binding cassette (ABC) family in multidrug resistance: A review of the past decade.
2016,
Pubmed
Cortes,
Docetaxel.
1995,
Pubmed
Dai,
Exosomes: key players in cancer and potential therapeutic strategy.
2020,
Pubmed
Gomes-Filho,
Aurora A kinase and its activator TPX2 are potential therapeutic targets in KRAS-induced pancreatic cancer.
2020,
Pubmed
Hirsch,
Lung cancer: current therapies and new targeted treatments.
2017,
Pubmed
Hsu,
TPX2 expression is associated with cell proliferation and patient outcome in esophageal squamous cell carcinoma.
2014,
Pubmed
Huang,
TPX2 silencing exerts anti‑tumor effects on hepatocellular carcinoma by regulating the PI3K/AKT signaling pathway.
2019,
Pubmed
,
Xenbase
Huang,
TPX2 is a prognostic marker and contributes to growth and metastasis of human hepatocellular carcinoma.
2014,
Pubmed
,
Xenbase
Huo,
Comprehensive analysis of TPX2-related ceRNA network as prognostic biomarkers in lung adenocarcinoma.
2020,
Pubmed
Jiang,
Tumor-associated exosomes promote lung cancer metastasis through multiple mechanisms.
2021,
Pubmed
Kalluri,
The biology, function, and biomedical applications of exosomes.
2020,
Pubmed
King,
Phase separation of TPX2 enhances and spatially coordinates microtubule nucleation.
2020,
Pubmed
,
Xenbase
Liang,
Overexpressed targeting protein for Xklp2 (TPX2) serves as a promising prognostic marker and therapeutic target for gastric cancer.
2016,
Pubmed
,
Xenbase
Liu,
TPX2 as a novel prognostic biomarker for hepatocellular carcinoma.
2015,
Pubmed
,
Xenbase
Lobb,
Optimized exosome isolation protocol for cell culture supernatant and human plasma.
2015,
Pubmed
Neumayer,
TPX2: of spindle assembly, DNA damage response, and cancer.
2014,
Pubmed
Passaro,
Managing Resistance to Immune Checkpoint Inhibitors in Lung Cancer: Treatment and Novel Strategies.
2022,
Pubmed
Pegtel,
Exosomes.
2019,
Pubmed
Pérez de Castro,
Mitotic Stress and Chromosomal Instability in Cancer: The Case for TPX2.
2012,
Pubmed
Pfaffl,
A new mathematical model for relative quantification in real-time RT-PCR.
2001,
Pubmed
Rohrberg,
MYC Dysregulates Mitosis, Revealing Cancer Vulnerabilities.
2020,
Pubmed
Sawada,
Various effects of two types of kinesin-5 inhibitors on mitosis and cell proliferation.
2021,
Pubmed
Schneider,
AURKA, DLGAP5, TPX2, KIF11 and CKAP5: Five specific mitosis-associated genes correlate with poor prognosis for non-small cell lung cancer patients.
2017,
Pubmed
Shah,
Aurora kinase A drives the evolution of resistance to third-generation EGFR inhibitors in lung cancer.
2019,
Pubmed
Shen,
Screening of Key Prognosis Genes of Lung Adenocarcinoma Based on Expression Analysis on TCGA Database.
2022,
Pubmed
Siegel,
Cancer statistics, 2022.
2022,
Pubmed
Thai,
Lung cancer.
2021,
Pubmed
Wadsworth,
TPX2.
2015,
Pubmed
Wang,
A Systematic Analysis Identifies Key Regulators Involved in Cell Proliferation and Potential Drugs for the Treatment of Human Lung Adenocarcinoma.
2021,
Pubmed
Wang,
CDK5-mediated phosphorylation and stabilization of TPX2 promotes hepatocellular tumorigenesis.
2019,
Pubmed
Wang,
Downregulation of TPX2 impairs the antitumor activity of CD8+ T cells in hepatocellular carcinoma.
2022,
Pubmed
Wang,
Nonnegative matrix factorization-based bioinformatics analysis reveals that TPX2 and SELENBP1 are two predictors of the inner sub-consensuses of lung adenocarcinoma.
2021,
Pubmed
Wei,
TPX2 is a novel prognostic marker for the growth and metastasis of colon cancer.
2013,
Pubmed
Xu,
Progress of exosomes in the diagnosis and treatment of lung cancer.
2021,
Pubmed
Zeng,
Stemness Related Genes Revealed by Network Analysis Associated With Tumor Immune Microenvironment and the Clinical Outcome in Lung Adenocarcinoma.
2020,
Pubmed
Zhang,
Current advances in development of new docetaxel formulations.
2019,
Pubmed
Zhang,
Exosomes in cancer development, metastasis, and immunity.
2019,
Pubmed
Zhou,
The Role of Exosomes and Their Applications in Cancer.
2021,
Pubmed
Zhou,
TPX2 Promotes Metastasis and Serves as a Marker of Poor Prognosis in Non-Small Cell Lung Cancer.
2020,
Pubmed
Zou,
TPX2 level correlates with cholangiocarcinoma cell proliferation, apoptosis, and EMT.
2018,
Pubmed
,
Xenbase