|
Fig. 1. soxC expression and blastema formation.a
Enchytraeus japonensis grows to about 10 mm in length and reproduces asexually by fragmentation approximately every 2 weeks. b Workflow of transcriptomic analyses during regeneration. Intact worms were amputated into 3 fragments (blastema-poor group) or 8 fragments (blastema-rich group). c Venn diagrams depicting selectively upregulated contigs in regenerating animals (blastema-poor and blastema-rich groups) compared with that of intact animals. d Sequential filters to select upregulated contigs in regenerating worms. We selected the genes that showed higher upregulation in the blastema-rich than in the blastema-poor group based on the FPKM value (>10). e Expression level of soxC during regeneration. soxC was upregulated at 2, 6, and 24 hpa. n = 5 for intact animals and for each time point. Error bars indicate the standard error of the mean (S.E.M.). f,
g
soxC expression during blastema formation at 0, 1, 3, 5, 8, and 24 hpa in horizontal sections (f) and sagittal sections (g). The sense controls and their diagrams are shown at the top. in, intestine; bw, body wall; se, septa; vn, ventral nerve cord. Dashed lines indicate amputation sites. f’ f” f”’ Magnified view of the boxed areas in (f) (1 hpa, arrowhead (f’); 3 hpa, arrowhead (f”); 5 hpa, arrowhead (f”’)). h Quantification of soxC-expressing areas in the anterior blastema of regenerating worms at 0 hpa (n = 11), 3 hpa (n = 10), 8 hpa (n = 12) and 24 hpa (n = 12). Data was combined from three independent experiments. The central lines and the error bars indicate the mean and standard deviation (SD), respectively. *p < 0.05, **p < 0.01, ***p < 0.001 (Dunnett’s test) (e, h). Scale bars represent 100 µm (f, g) and 20 µm (f’, f”, f”’). Source data are provided as a Source Data file. A: anterior, P: posterior, D: dorsal, V: ventral (f, g).
|
|
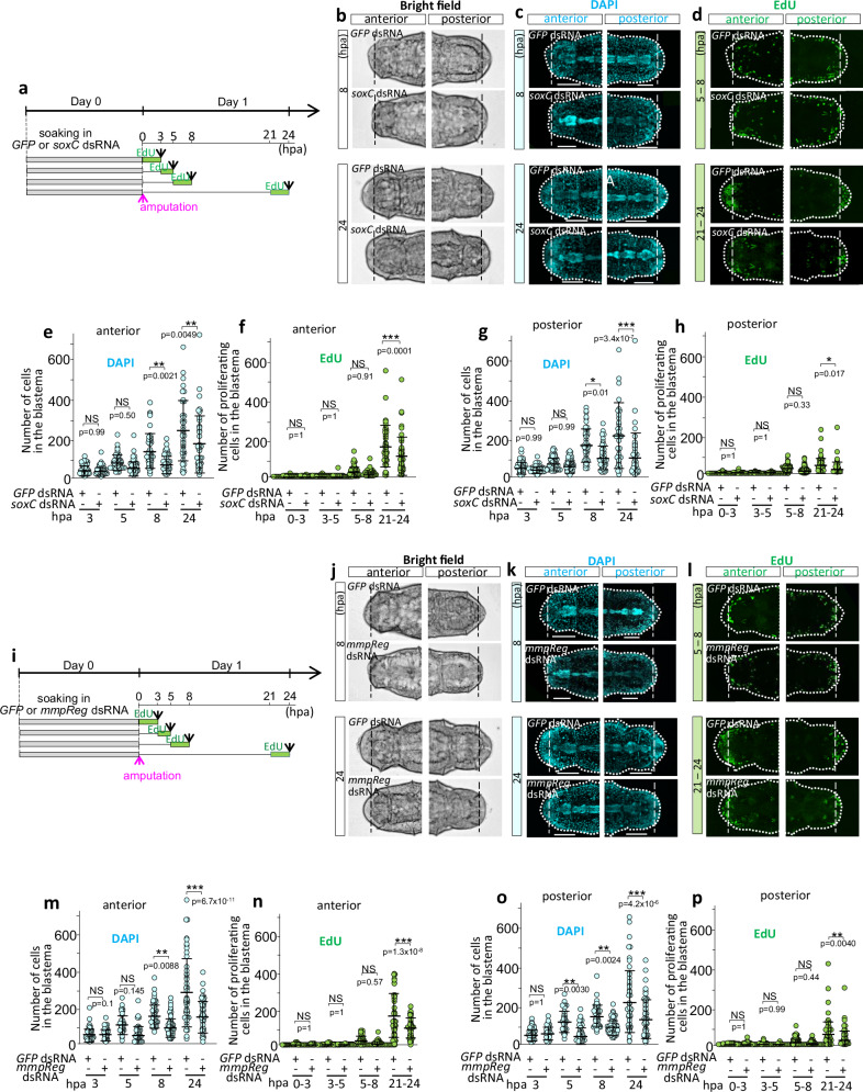
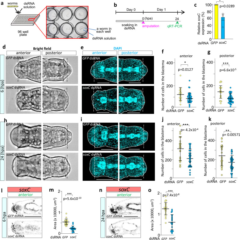
Fig. 2. soxC promotes blastema formation.a Illustration of RNAi by soaking. b Schematic drawing of knock-down. Animals were amputated after 24 h of soaking in dsRNA and cultured for 1 day. c qPCR for the RNAi-mediated downregulation of soxC transcripts at 24 hpa (n = 4, biologically independent sample pools, p = 0.0289). Error bars indicate S.E.M. d, e Representative images of RNAi animals at 6 hpa. Bright-field images (d). The nuclei were stained with DAPI (e). f, g RNAi of soxC reduced the number of cells in both the anterior blastema (GFP RNAi (n = 20), soxC RNAi (n = 42), p = 0.0127) (f) and posterior blastema (GFP RNAi (n = 20), soxC RNAi (n = 43), p = 6.6 × 10−5) (g). Representative of two independent experiments (f,
g). h, i Representative images of RNAi animals at 24 hpa. Bright-field images (h). The nuclei were stained with DAPI (i). j, k RNAi of soxC reduced the number of cells in both the anterior blastema (GFP RNAi (n = 25), soxC RNAi (n = 36), p = 4.2 × 10−4) (j) and posterior blastema (GFP RNAi (n = 25), soxC RNAi (n = 38), p = 0.0057) (k). Representative of two independent experiments (j, k). l–o
soxC RNAi resulted in a decrease in the blastema volume at 6 hpa (GFP RNAi (n = 22), soxC RNAi (n = 20), p = 5.6 × 10−10) (m) or 24 hpa (GFP RNAi (n = 21), soxC RNAi (n = 23), p = 7.8 × 10−8) (o). Data was combined from two independent experiments (m, o). Typical images are shown (RNAi 6 hpa (l) or 24 hpa (n)). t-test, *p < 0.05, **p < 0.01, ***p < 0.001 (c,
f,
g,
j,
k,
m,
o). Error bars: mean ± SD (f,
g,
j,
k,
m,
o). Scale bars represent 250 µm (e,
i,
l,
n). Dashed lines indicate the position of amputation sites (d,
e,
h,
i,
l, n). Dotted lines indicate the outline of regenerating worms (e, i). Ventral views (d, e, h, i). Sagittal sections (l, n). Source data are provided as a Source Data file.
|
|
Fig. 3. mmpReg and blastema formation.a KEGG pathway categories of frequently detected genes differentially expressed between regenerating and intact animals. b The KEGG pathway subcategories of frequently detected genes are categorized as environmental information processing in the upper panel. c Schematic of the predicted MmpReg structure of E. japonensis. d Expression level of mmpReg during regeneration. mmpReg was upregulated after 2, 6, and 24 hpa. ***p < 0.001 (Dunnett’s test). Error bars indicate S.E.M. n = 5 for intact animals and for other time points. e, f
mmpReg expression during blastema formation at 1, 5, 8, and 24 hpa using horizontal sections (e) and sagittal sections (f). Dashed lines indicate amputation sites. Scale bars represent 100 µm (e, f). A: anterior, P: posterior, D: dorsal, V: ventral (e, f). Source data are provided as a Source Data file.
|
|
Fig. 4. mmpReg promotes blastema formation.a qPCR for the RNAi-mediated downregulation of mmpReg transcripts at 24 hpa (n = 4, biologically independent sample pools, p = 0.00732). Error bars indicate S.E.M. b, c Representative images of animals at 6 hpa. Bright-field images (b). The nuclei were stained with DAPI (c). d, e RNAi of mmpReg reduced the number of cells in both the anterior blastema (GFP RNAi (n = 22), mmpReg RNAi (n = 30), p = 0.00109) (d) and posterior blastema (GFP RNAi (n = 22), mmpReg RNAi (n = 29), p = 2.06 × 10−4) (e). Representative of two independent experiments (d, e). f, g Representative images of animals at 24 hpa. Bright-field images (f). The nuclei were stained with DAPI (g). h, i RNAi of mmpReg reduced the number of cells in the anterior blastema (GFP RNAi (n = 20), mmpReg RNAi (n = 32), p = 9.1 × 10−5) (h) and posterior blastema (GFP RNAi (n = 20), mmpReg RNAi (n = 31), p = 0.00165) (i). Representative of two independent experiments (h,
i). j–m
mmpReg RNAi resulted in a decrease in the blastema volume at 6 hpa (GFP RNAi (n = 22), mmpReg RNAi (n = 20), p = 4.8 × 10−6) (k) or 24 hpa (GFP RNAi (n = 24), mmpReg RNAi (n = 29), p = 2.7 × 10−4) (m). Representative images are shown (RNAi 6 hpa (j) or 24 hpa (l)). n, o MMP inhibitor (MMP2/MMP9 inhibitor I, N-([1,1’-biphenyl]−4-ylsulfonyl)-D-phenylalanine, CAS#:193807−58-8) resulted in decreased blastema volume at 24 hpa (DMSO (n = 22), inhibitor (n = 24), p = 1.4 × 10−5) (o). Representative images are shown (MMP inhibitor (n)). Data was combined from two independent experiments (k, m, o). t-test, *p < 0.05, **p < 0.01, ***p < 0.001(a,
d,
e,
h,
i,
k,
m,
o). Error bars: mean ± SD (d,
e,
h,
i,
k,
m,
o). Scale bars represent 250 µm (c,
g,
j,
l, n). Dashed lines indicate amputation sites (b, c, f,
g,
j,
l, n). Dotted lines indicate the outline of regenerating worms (c, g). Ventral views (b, c, f, g). Sagittal sections (j,
l, n). Source data are provided as a Source Data file.
|
|
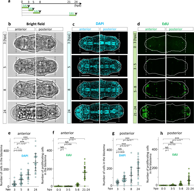
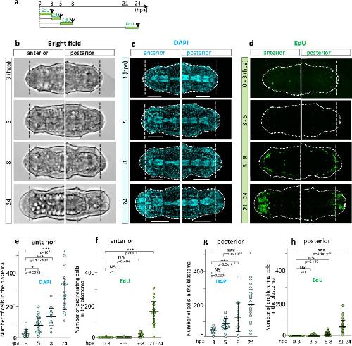
Fig. 5. Distribution of proliferating cells in blastema formation.a Schematic drawing of EdU labelling. Small arrows indicate the fixation points with PFA–PBS. b, c, d Representative images of regenerating animals at 3, 5, 8 and 24 hpa. Bright-field images (b). The nuclei were stained with DAPI (c). EdU-incorporated cells (d). e, f, g, h The number of cells increased in both anterior blastema (e, 3 hpa (n = 18), 5 hpa (n = 32), 8 hpa (n = 18), 24 hpa (n = 25)) and posterior blastema (g, 3 hpa (n = 19), 5 hpa (n = 32), 8 hpa (n = 18), 24 hpa (n = 25)). The number of proliferating cells did not significantly increase (0–3 vs 3–5, 0–3 vs 5–8 hpa), but increased at 21–24 hpa (0–3 vs 21–24 hpa) in anterior and posterior blastema (d,
f, h). *p < 0.05, **p < 0.01, ***p < 0.001. NS indicates not significant (Dunnett’s test). Representative of two independent experiments (e,
f,
g,
h). Error bars: mean ± SD (e,
f,
g,
h). Scale bars represent 250 µm (c,
g,
j,
l, n). Dashed lines indicate amputation sites (b, c, d). Dotted lines indicate the outline of regenerating worms (c, d). Ventral views (b, c, d). Source data are provided as a Source Data file.
|
|
Fig. 6. Distribution of proliferating cells in the blastema of RNAi-subjected worms.a Schematic drawing of EdU labelling in soxC RNAi-subjected worms. Small arrows indicate the fixation points with PFA–PBS. b, c, d Representative images of regenerating animals at 8 and 24 hpa. Bright-field images (b). The nuclei were stained with DAPI (c). EdU-incorporated cells (d). e, f, g, h Quantification of DAPI-stained cells. 3 hpa (GFP (n = 41), soxC (n = 43)), 5 hpa (GFP (n = 47), soxC
(n = 44), 8 hpa (GFP (n = 43), soxC (n = 44)), 24 hpa (GFP (n = 40), soxC (n = 42)) in the anterior blastema (e) and 3hpa (GFP (n = 40), soxC (n = 42)), 5 hpa (GFP (n = 46), soxC (n = 41)), 8 hpa (GFP (n = 43)), soxC (n = 44)), 24 hpa (GFP (n = 38), soxC (n = 38)) in the posterior blastema (g). Quantification of EdU-incorporated cells in the anterior blastema (f) and posterior blastema (h). i Schematic drawing of EdU labelling in mmpReg RNAi worms. Small arrows indicate the fixation points with PFA–PBS. j, k, l Representative images of regenerating animals at 8 and 24 hpa. Bright-field images (j). The nuclei were stained with DAPI (k). EdU-incorporated cells (l). m, n, o,
p Quantification of DAPI-stained cells. 3 hpa (GFP (n = 40), soxC
(n = 31)), 5 hpa (GFP (n = 35), soxC
(n = 34), 8 hpa (GFP (n = 45), soxC (n = 52)), 24 hpa (GFP (n = 44), soxC (n = 44)) in the anterior blastema (m) and 3hpa (GFP (n = 39), soxC (n = 31)), 5 hpa (GFP (n = 35), soxC (n = 34)), 8 hpa (GFP (n = 44)), soxC
(n = 51)), 24 hpa (GFP (n = 43), soxC (n = 44)) in the posterior blastema (o). Quantification of EdU-incorporated cells in the anterior blastema (n) and posterior blastema (p). *p < 0.05, **p < 0.01, ***p < 0.001. NS indicates not significant (Tukey-Kramer’s test). Error bars: mean ± SD (e,
f,
g,
h,
m,
n,
o, p). Dashed lines indicate amputation sites (b, c, d, j, k, l). Dotted lines indicate the outline of regenerating worms (c, d, k, l). Ventral views (b, c, d, j, k, l). Source data are provided as a Source Data file.
|
|
Fig. 7. Expression of GMP genes during blastema formation in E. japonensis.a–e GMP gene (Ej-vasa1 (a), Ej-nanos (b), Ej-pl10 (c), Ej-piwi (d), Ej-vasa2 (e)) expression during blastema formation at 0, 1, 5, and 24 hpa in horizontal sections (upper eight panels) and sagittal sections (lower eight panels). Dashed lines indicate amputation sites. f GMP gene expression in gonad and PGZ at 0 hpa. Expression level varies depending on the GMP gene, but all GMP genes were expressed in the gonad and PGZ, except for Ej-piwi in PGZ at 0 hpa. Arrowheads in the left panels indicate the position of the gonad, and arrowheads in the right panels indicate the position of PGZ. g GMP gene expression in neoblast at 0 hpa. Ej-vasa1 was expressed in neoblasts, whereas the other GMP genes were not detected in neoblasts at 0 hpa. The regions around the septa are shown in each panel. Dotted lines indicate the outline of neoblasts. Scale bars represent 250 µm (a–f) and 20 µm (g). A: anterior, P: posterior, D: dorsal, V: ventral (a–f). All images are representative of at least two independent experiments (a–g).
|
|
Fig. 8. Double ISH of soxC and Ej-vasa1 in blastema formation.DIG-labeled soxC and fluorescence-labeled Ej-vasa1 RNA antisense probes were used for double ISH in horizontal sections of regenerating worms at 24 hpa. Arrowheads indicate the position of Ej-vasa1-expressing cells. Scale bars represent 25 µm. Representative of two independent experiments.
|
|
Fig. 9. Xl-sox4 and Xl-sox11 expression in the blastema formation of tadpole tails.a Schematic drawing of tadpole tail blastema formation. A: anterior, P: posterior, D: dorsal, V: ventral. b
Xl-sox4 expression during blastema formation at 0, 6, 24 and 48 hpa. The sense controls are shown on the lower panels. c Magnified view of the boxed areas in (b, 24 hpa). d Expression level of Xl-sox4 during blastema formation. sox4 was upregulated after amputation. n = 4 for time points. e
Xl-sox11 expression during blastema formation at 0, 6, 24 and 48 hpa. The sense controls are shown on the lower panels. f Magnified view of the boxed areas in (e, 24 hpa). g Expression level of Xl-sox11 during blastema formation. Xl-sox11 was upregulated after amputation. n = 4 for time points. (d, g) Error bars indicate S.E.M. *p < 0.05, **p < 0.01, ***p < 0.001 (Dunnett’s test). Dashed lines indicate amputation sites (a,
b, e). Source data are provided as a Source Data file.
|
|
Fig. 10. Model for blastema formation in E. japonensis.a GMP gene(s)-expressing cells (ASCs, shown in blue) are present in intact worms. soxC-expressing cells (shown in red) might be the cells supplied to the amputation site. The relationship between soxC-expressing cells and ASCs remains unclear. soxC-expressing cells were distinct from the population of cells on the VNC (shown in orange), which are Ej-piwi-positive cells that serve as germ cell precursors. b Similarity in expression dynamics of SoxC genes in E. japonensis and X. laevis raised the possibility of the common cellular mechanisms underlying blastema formation in both species. In the cnidarian polyp Hydra vulgaris, HvSoxC was expressed in a transition state between i-cells and differentiated cells63 (*).
|