|
Fig. 1. Human GFP–Rabin8 expressed in X. laevis transgenic rods accumulates with endogenous Rabin8 at the GESs. (A) Schematic of the rod photoreceptor cell. Rhodopsin transport carriers (RTCs) are formed at the Golgi exit sites (GESs, also known as the TGN) in the myoid region (denoted M) of the rod inner segment (RIS) and progress through the mitochondria-packed ellipsoid region (denoted E) to the base of the cilium, where they fuse with the RIS plasma membrane. (B) A schematic of the GFP–Rabin8 construct and a confocal optical section of transgenic Xenopus laevis eye expressing full-length human Rabin8–GFP fusion protein (green). Membranes are stained with wheat germ agglutinin (WGA, red). Nuclei are stained with Hoechst 33342 (blue). (C) Higher magnification image of the photoreceptor cell layer showing GFP–Rabin8-containing punctate structures in the RIS. (D) In transgenic photoreceptors GFP–Rabin8 (green) and endogenous Rabin8 (red) partially colocalize (yellow) on RTCs and at the GESs (arrows). The views above show separate red and green channels highlighting the area of GFP–Rabin8 colocalization with Rabin8 (arrow) and the neighboring area where only endogenous Rabin8 has accumulated (arrowhead). Nuclei (N) are stained with TO-PRO (blue). (E) GFP–Rabin8 localizes with rhodopsin, labeled with mAb 11D5 (red), in the Golgi in the myoid region (M) and on RTCs in the ellipsoid region (E). The dark edge of the clustered mitochondria (m) defines the border between the myoid and ellipsoid. Note that mAb 11D5 inconsistently stains ROS membranes, as previously reported. ONL, outer nuclear layer containing photoreceptor nuclei. (F) Non-transgenic frog retina labeled with anti-rhodopsin 11D5 (m) (red), and anti-Rabin8(r) (green). Images shown representative of two separate transgenesis experiments (∼30 tadpoles).
|
|
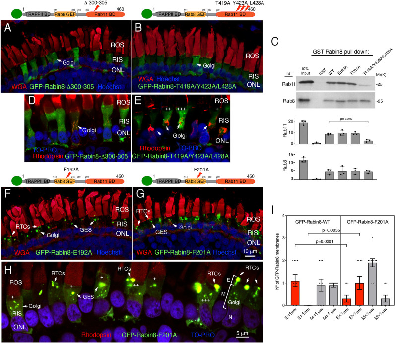
Fig. 2. Differential expression of human GFP–Rabin8 mutants deficient in Rab11 interactions or Rab8 GEF activity. (A,B) Confocal optical sections of transgenic retinas expressing GFP–Rabin8 mutants Δ300–305 or T419A/Y423A/L428A (green), affecting Rabin8–Rab11 interactions. Membranes are stained with WGA (red). Nuclei are stained with Hoechst 33342 (blue). (C) GST–Rabin8-WT and its mutants E192A, F201A and T419A/Y423A/L428A, or GST alone, were incubated with purified Rab11, in the presence of GTPγS, or purified Rab8, in the presence of GDPβS. Bound Rab11 and Rab8 were detected by immunoblotting (IB), quantified using Image Lab 6.1, normalized for equal loading and. Rabin8-T419A/Y423A/L428A mutant binding to Rab11 was significantly different from the Rabin8-WT (P=0.0012, n=3). Data are presented as the means±s.e.m. P-values calculated using a two-tailed unpaired t-test. (D,E) Confocal optical sections of transgenic retinas expressing GFP–Rabin8 mutant Δ300–305 (D, green), or T419A/Y423A/L428A (E, green) labeled with anti-rhodopsin mAb 11D5 (red). Nuclei are stained with TO-PRO (blue). Arrows in E indicate rhodopsin-laden Golgi devoid of Rabin8 mutant deficient in Rab11 binding. Different transgene expression levels are indicated by+(low), ++ (medium) and +++ (high). (F,G) Confocal optical section of transgenic retinas expressing GFP–Rabin8 mutants E192A or F201A affecting their Rab8 GEF activity. Membranes and nuclei are stained as in A,B. (H) Confocal optical section of a transgenic retina expressing the GFP–Rabin8-F201A mutant (green) labeled with anti-rhodopsin mAb 11D5 (red). Nuclei are stained with TO-PRO (blue). Arrows indicate considerably enlarged RTCs accumulating in the ellipsoid region (E). (I) After calculating SvGFP-Rabin8 using the number of intersections of GFP-positive membranes with the line grid of a known size, the number and size of GFP-positive membranes intersecting the grid in the ellipsoid (denoted E) and the myoid (M) of photoreceptors expressing GFP–Rabin8-WT (n=10, Fig. 1E) and GFP–Rabin8-F201A (n=10, panel H) were quantified. Data are presented as the means±s.e.m. Statistical analysis was performed as in C. Images shown representative of two separate transgenesis experiments (∼30 tadpoles for each transgene).
|
|
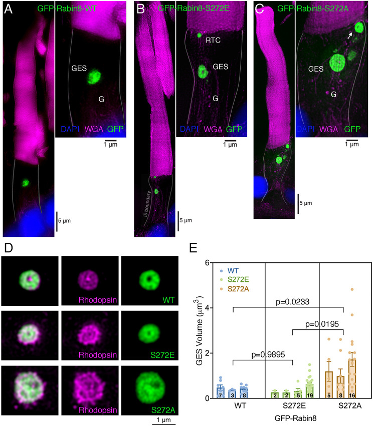
Fig. 3. Rabin8 phosphorylation likely occurs at the GESs. (A–C) Confocal optical sections of transgenic retinas expressing GFP–Rabin8-WT (A, green), or the GFP–Rabin8-S272E (phosphomimetic) (B) or GFP–Rabin8-S272A (non-phosphorylatable) mutants (C). Insets in A–C show magnified GESs. (D) GST–Rabin8-WT and its mutants E192A, F201A, S272E, S272A or GST alone, were incubated with purified Rab11, in the presence of GTPγS, or purified Rab8 in the presence of GDPβS. Bound Rab11 and Rab8 were detected by immunoblotting (IB), and quantified as in Fig. 2C. There are no significant differences between GST-Rabin8 fusion proteins (two-tailed unpaired t-test). (E) The number and size of GESs were quantified in the retinas of transgenic animals expressing GFP-Rabin8-WT (n=3), GFP–Rabin8-S272E (n=3) or GFP–Rabin8-S272A (n=3). Data are presented as the means±s.e.m. The number of individual photoreceptor cells is indicated inside the bars. Statistical analysis was performed using a two-tailed unpaired t-test. (F) Immunoblot of the PNS prepared from frogs Rana berlandieri probed with anti-NDR2 antibody. Blot shown representative of three repeats. (G) A transgenic photoreceptor expressing GFP–Rabin8 (green) labeled with anti-NDR2 (red) and anti-Rab6 antibody (blue). Arrows point to the localization of GFP–Rabin8 and NDR2 at the tips of the trans-Golgi cisternae delineated by Rab6. Insets show separate red and green channels highlighting the area of GFP–Rabin8 colocalization with NDR2 (arrows). (H–J) Confocal optical section of transgenic retinas expressing GFP-Rabin8-WT, or S272E or S272A mutants (green) labeled with anti-rhodopsin mAb 11D5 (red). Nuclei are stained with TO-PRO (blue). Arrows in H and I indicate RTCs containing GFP–Rabin8-WT (H) or the GFP–Rabin8-S272E phosphomimetic (I). Arrows in J indicate RTCs surrounded by large structures containing non-phosphorylatable GFP–Rabin8-S272A, which also accumulated at the GESs. G labels, Golgi. Images shown representative of two separate transgenesis experiments (∼30 tadpoles for each transgene).
|
|
Fig. 4. Rabin8 phosphorylation at the GESs precedes Rab8 activation on RTCs. (A–D) Reconstructed SIM images of transgenic retinas expressing GFP–Rabin8-WT (A, green), the GFP–Rabin8-S272E (phosphomimetic) (B), GFP-Rabin8-S272A (non-phosphorylatable) mutants (C) or the GFP–Rabin8-F201A/S272A double mutant (D) Membranes are stained with WGA (magenta). (A′–D′) Parallel SIM images followed by 3D deconvolution. Images shown representative of two separate transgenesis experiments. (E) SvGFP-Rabin8 was calculated by the number of intersections of GFP-positive membranes with the line grid in 10 photoreceptors from each phenotype. A two-tailed unpaired t-test shows that GFP–Rabin8-S272E value significantly differs from the GFP–Rabin8-WT value (P=0.0372, n=10) in the ellipsoid (denoted E). (F) The number and size of GFP-positive membranes intersecting the grid in the myoid (M) were quantified. Statistical analysis was performed as in E. Compared to GFP–Rabin8-WT, a significant number of Rabin8-positive membranes larger than 2 µm intersected the grid in the myoid of the photoreceptors expressing the non-phosphorylatable mutants GFP–Rabin8-S272A (P=0.0010, n=10) and F201A/S272A (P=0.0017, n=10) containing enlarged GESs. Data are presented as the means±s.e.m.
|
|
Fig. 5. The expression of the non-phosphorylatable GFP–Rabin8-S272A mutant causes significant GES enlargement and tubulation. (A–C) Reconstructed SIM images of transgenic photoreceptor cells expressing GFP–Rabin8-WT (A, green), or GFP–Rabin8-S272E (phosphomimetic) (B) or GFP–Rabin8-S272A (non-phosphorylatable) mutant (C). Membranes are stained with WGA (magenta). Whereas the phosphomimetic mutant associates with RTCs and its GES resembles the WT (A,B), the non-phosphorylatable mutant is found in the expanded GES and the large membranous structures at the ciliary base (C, arrow), comparable to those Fig. 3J. G labels, Golgi. Images shown representative of two separate transgenesis experiments. (D) Selected magnified GES images of Rabin8-WT, and S272E and S272A mutants labeled with anti-rhodopsin antibody (magenta). The morphology of the WT GES and the S272E mutants is similar, whereas the GES size and the rhodopsin-bearing membrane content in S272A appear perturbed. (E) For each transgene, the GES volume was measured using Fiji/ImageJ in animals from WT (n=3), S272E (n=4) or S272A (n=3). The 3D GES volume in GFP–Rabin8-S272A-expressing cells significantly differed from that for the GFP–Rabin8-WT (P=0.0233) and the GFP–Rabin8-S272E mutant (P=0.0195). Data are presented as the means±s.e.m. P-values calculated using a nested one-way ANOVA with Tukey's post-hoc test. The number of individual photoreceptor cells is indicated inside the bars.
|
|
Fig. 6. GFP–Rabin8 colocalizes with NDR2 kinase and RTC-R-SNARE-VAMP7 at the Golgi and the GESs. (A) Confocal optical section of a transgenic retina expressing GFP–Rabin8 (green) stained with anti-NRD2 (red). NDR2 localized in the Golgi and GES area. (B–D) Transgenic photoreceptors expressing GFP–Rabin8-WT (B), or GFP–Rabin8-S272E (phosphomimetic) (C) or GFP-Rabin8-S272A (non-phosphorylatable) mutants (D) labeled with anti-NDR2 antibody (red). Arrows point to the Golgi (denoted G) and GES locations of NDR2. (E) A transgenic photoreceptor expressing GFP–Rabin8-WT (green) labeled with anti-NDR2 (red) and anti-VARP antibody (blue). (F) A photoreceptor cell labeled with anti-NDR2 (green) and anti-VAMP7 (red). (G) A transgenic photoreceptor expressing GFP–Rabin8-WT (green) labeled with anti-VAMP7 antibody (red). Arrows in E–G point to sites of colocalization or proximity in the Golgi area. Images shown representative of two repeats (H) A rod photoreceptor schematic depicting molecular interactions involved in Rabin8 phosphorylation at the GES and RTC budding, as determined by our study.
|