|
XB-MORPHOLINO-22169651
Morpholino Name:
vldlr cMO1
Synonyms:
Target mRNA: vldlr
Morpholino Type: control morpholino
Sequence: 5' GATGGGAGTGTGATGGAGAC 3'
Source: Gene Tools LLC
Synonyms:
Target mRNA: vldlr
Morpholino Type: control morpholino
Sequence: 5' GATGGGAGTGTGATGGAGAC 3'

Source: Gene Tools LLC
Target mRNA | tropicalis | laevis.L | laevis.S | ||||
Identities | 20/20 | 20/20 | 20/20 | ||||
genome
MO
|
5' GTCTCCATCACACTCCCATC 3' |||||||||||||||||||| 3' CAGAGGTAGTGTGAGGGTAG 5' |
5' GTCTCCATCACACTCCCATC 3' |||||||||||||||||||| 3' CAGAGGTAGTGTGAGGGTAG 5' |
5' GTCTCCATCACACTCCCATC 3' |||||||||||||||||||| 3' CAGAGGTAGTGTGAGGGTAG 5' |
||||
Genomic Alignments ![]() |
Position | Identity | Strand | Target | Target mRNA | ||
laevis 10.1 | Chr1L:138754179..138754198 | 20/20 | Antisense | target | vldlr.L | ||
Chr1S:118208727..118208746 | 20/20 | Antisense | target | vldlr.S | |||
Chr9_10S:7980917..7980936 | 19/20 | Sense | off-target | ada.S | |||
Chr9_10S:7981062..7981081 | 19/20 | Sense | off-target | ada.S | |||
Chr4S:27164642..27164661 | 18/20 | Antisense | off-target | LOC108715348 | |||
Chr3L:101089261..101089280 | 17/20 | Sense | off-target | LOC108711340 | |||
Chr5S:49210188..49210207 | 17/20 | Sense | off-target | LOC108717885 | |||
Chr3S:44388932..44388951 | 16/20 | Antisense | off-target | LOC108712842 | |||
Chr2L:185413555..185413574 | 19/20 | Antisense | unknown | ||||
Chr4L:152816720..152816739 | 19/20 | Sense | unknown | ||||
Chr4S:113491048..113491067 | 19/20 | Antisense | unknown | ||||
Chr2L:185413423..185413442 | 19/20 | Antisense | unknown | ||||
Chr3S:131082352..131082371 | 18/20 | Antisense | unknown | ||||
Chr4S:113490868..113490887 | 18/20 | Antisense | unknown | ||||
Chr5S:107263488..107263507 | 18/20 | Antisense | unknown | ||||
Chr1S:5799417..5799436 | 18/20 | Antisense | unknown | ||||
Chr1S:7069170..7069189 | 18/20 | Sense | unknown | ||||
Chr6L:141494262..141494281 | 17/20 | Sense | unknown | ||||
Chr2S:19382803..19382822 | 16/20 | Sense | unknown | ||||
Chr6S:91895400..91895419 | 16/20 | Antisense | unknown | ||||
Chr7L:67307926..67307945 | 16/20 | Sense | unknown | ||||
Chr4S:17013209..17013228 | 16/20 | Antisense | unknown | tropicalis 10.0 | Chr1:128081143..128081162 | 20/20 | Antisense | target | vldlr |
Chr6:16055842..16055861 | 19/20 | Sense | off-target | dpp6 | |||
Chr8:72077031..72077050 | 17/20 | Sense | off-target | wdr46 | |||
Chr5:58932370..58932389 | 17/20 | Antisense | off-target | map3k5 | |||
Chr2:3732756..3732775 | 18/20 | Antisense | unknown | ||||
Publications | |||||||
???morpholino.displaySummary.papersFirst??? |
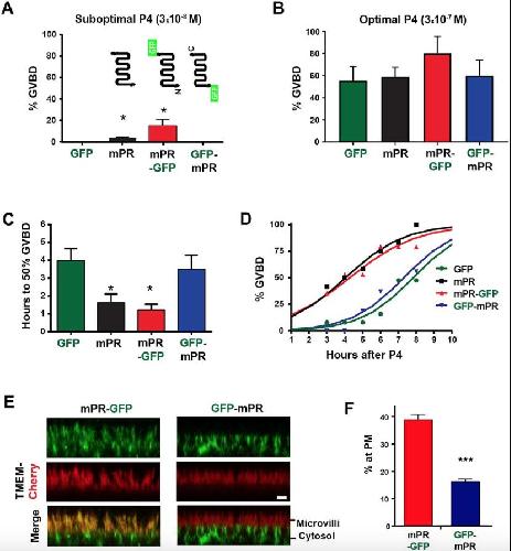
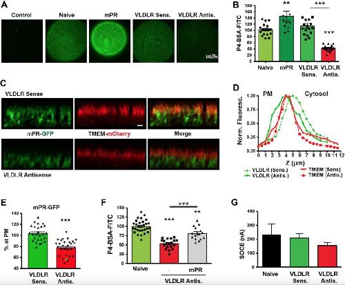
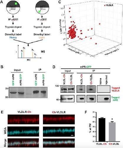
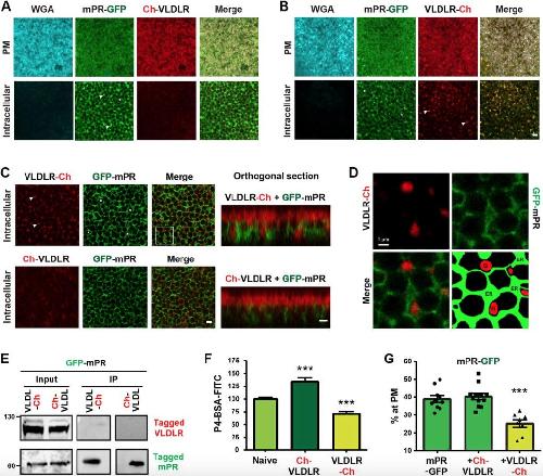
The VLDL receptor regulates membrane progesterone receptor trafficking and non-genomic signaling., J Cell Sci 2018 ![]() |
||||||
???morpholino.displaySummary.papersRecent??? | |||||||
???morpholino.displaySummary.papersAll??? |