|
Literature for DOID 0060478: Zika fever
Xenbase Articles

(

Structural determinants of TRPV4 inhibition and identification of new antagonists with antiviral activity.,
Doñate-Macian P,Duarte Y,Rubio-Moscardo F,Pérez-Vilaró G,Canan J,Díez J,González-Nilo F,Valverde MA,
Br J Pharmacol. July 1, 2022; 179(14):1476-5381.
![]() |
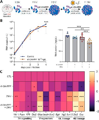
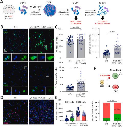
The pyriproxyfen metabolite, 4'-OH-PPF, disrupts thyroid hormone signaling in neural stem cells, modifying neurodevelopmental genes affected by ZIKA virus infection.,
Vancamp P,Spirhanzlova P,Sébillot A,Butruille L,Gothié JD,Le Mével S,Leemans M,Wejaphikul K,Meima M,Mughal BB,Roques P,Remaud S,Fini JB,Demeneix BA,
Environ Pollut. September 15, 2021; 285:1873-6424.
![]() |