Click here to close Hello! We notice that you are using Internet Explorer, which is not supported by Xenbase and may cause the site to display incorrectly. We suggest using a current version of Chrome, FireFox, or Safari.
XB-PHENO-16569

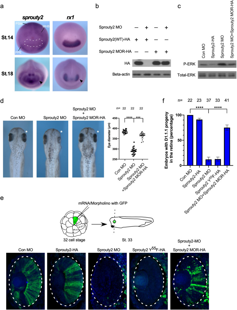
Xla Wt + spry2dn, Sun J et al. (2020)

Experiment + Assay: Xla Wt + spry2dn + NF 33 (immunohistochemistry)
Background: Xla.Outbred
Manipulations:
Manipulation Type Reagent Target Gene Stage Treatment Area
mRNA injection Tg(dnspry2) spry2.L
NF stage 32 blastomere D1.1.1
Conditions:
Assay Type Assay Stages Antibody
immunohistochemistry NF stage 33 and 34 to NF stage 33 and 34  
Anatomical Phenotypes: abnormal cell migration, abnormally decreased number of retinal progenitor cell, abnormal retina
Source: Fig. 1. E., F
Article: XB-ART-57260, PubMed