Click here to close Hello! We notice that you are using Internet Explorer, which is not supported by Xenbase and may cause the site to display incorrectly. We suggest using a current version of Chrome, FireFox, or Safari.
XB-PHENO-22848

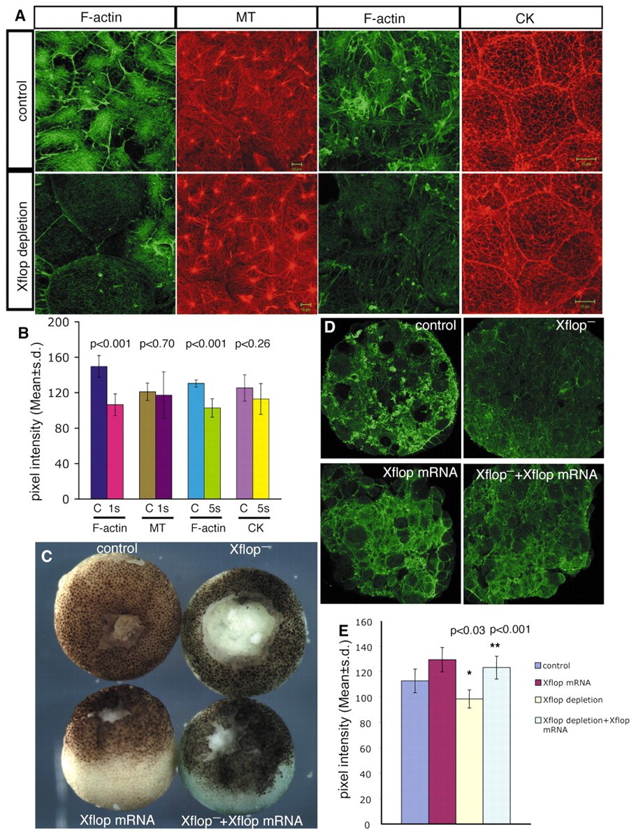
Xla Wt + XB5959819 [provisional] mKD + animal cap explant, Tao Q et al. (2005)

Experiment + Assay: Xla Wt + XB5959819 [provisional] mKD + animal cap explant + NF9 (immunohistochemistry)
Background: Xla.Outbred
Manipulations:
Manipulation Type Reagent Target Gene Stage Treatment Area
Phosphorothioate injection gpr4l.L gpr4l.L
gpr4l.S
oocyte stage VI oocyte
explant  
NF stage 9 animal cap
Conditions:
Assay Type Assay Stages Antibody
immunohistochemistry NF stage 9  
Anatomical Phenotypes: decreased size of the actin cytoskeleton, increased size of the actin cytoskeleton
Source: fig.6.d,e
Article: XB-ART-1813, PubMed