Click here to close Hello! We notice that you are using Internet Explorer, which is not supported by Xenbase and may cause the site to display incorrectly. We suggest using a current version of Chrome, FireFox, or Safari.
XB-PHENO-26220

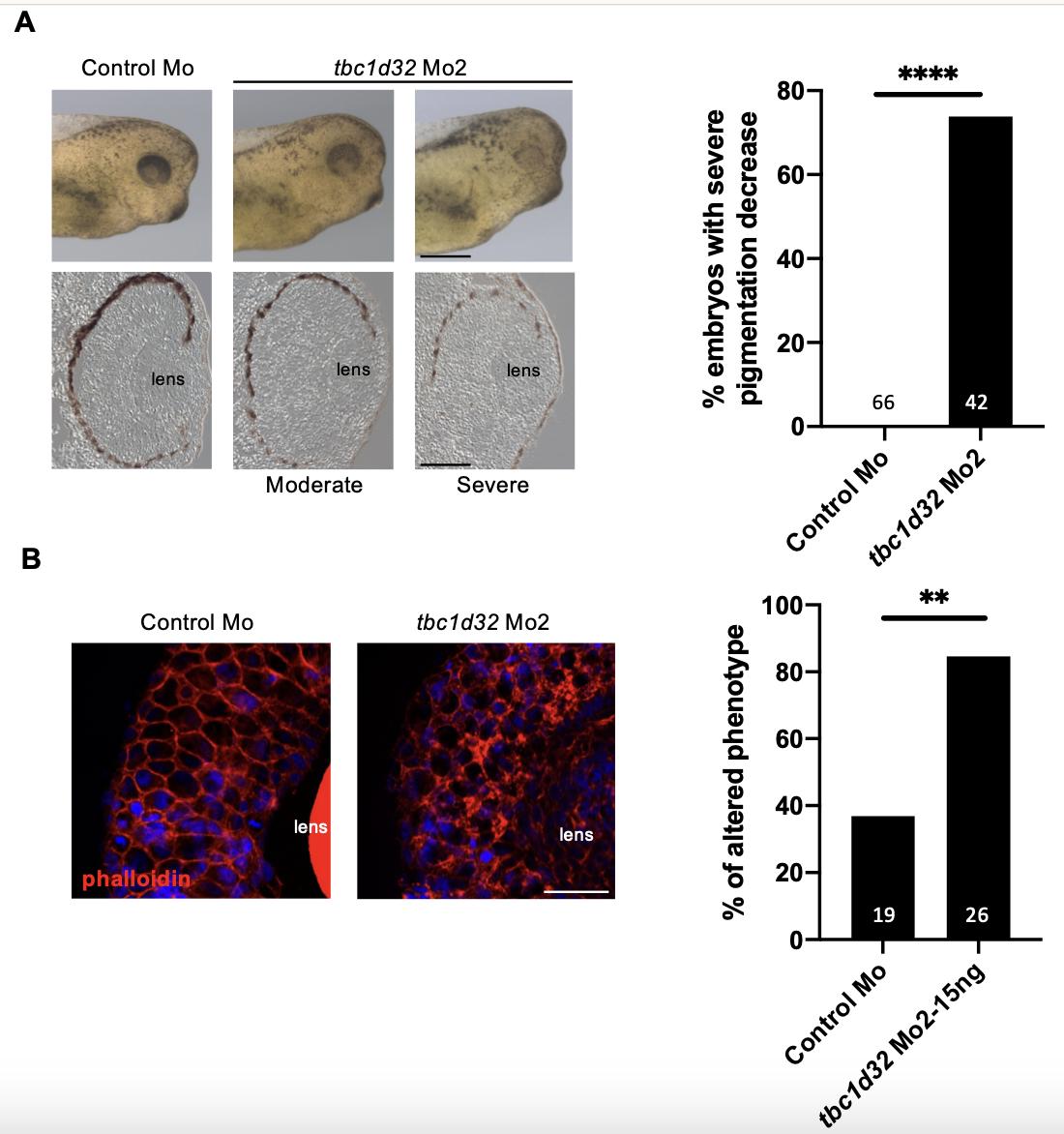
tbc1d32 MO2 + NF St 3, Bocquet B et al. (2023)

Experiment + Assay: tbc1d32 MO2 + NF St 3 + NF St 35-36 whole-mount microscopy
Background: Xla.wtTEFOR
Manipulations:
Manipulation Type Reagent Target Gene Stage Treatment Area
morpholino injection tbc1d32 MO2 tbc1d32
NF stage 3 (4-cell) left-dorsal blastomere
Conditions:
Assay Type Assay Stages Antibody
whole-mount microscopy NF stage 35 and 36 to NF stage 35 and 36  
Expression Phenotypes (1):
decreased amount mitf.L expression in retinal pigmented epithelium
Human Disease Associations: retinitis pigmentosa
Article: XB-ART-60304, PubMed